Machine Learning-Enabled Image Comparability Assessment for Flow Imaging Microscopy Across Platforms
Abstract
1. Introduction
2. Results
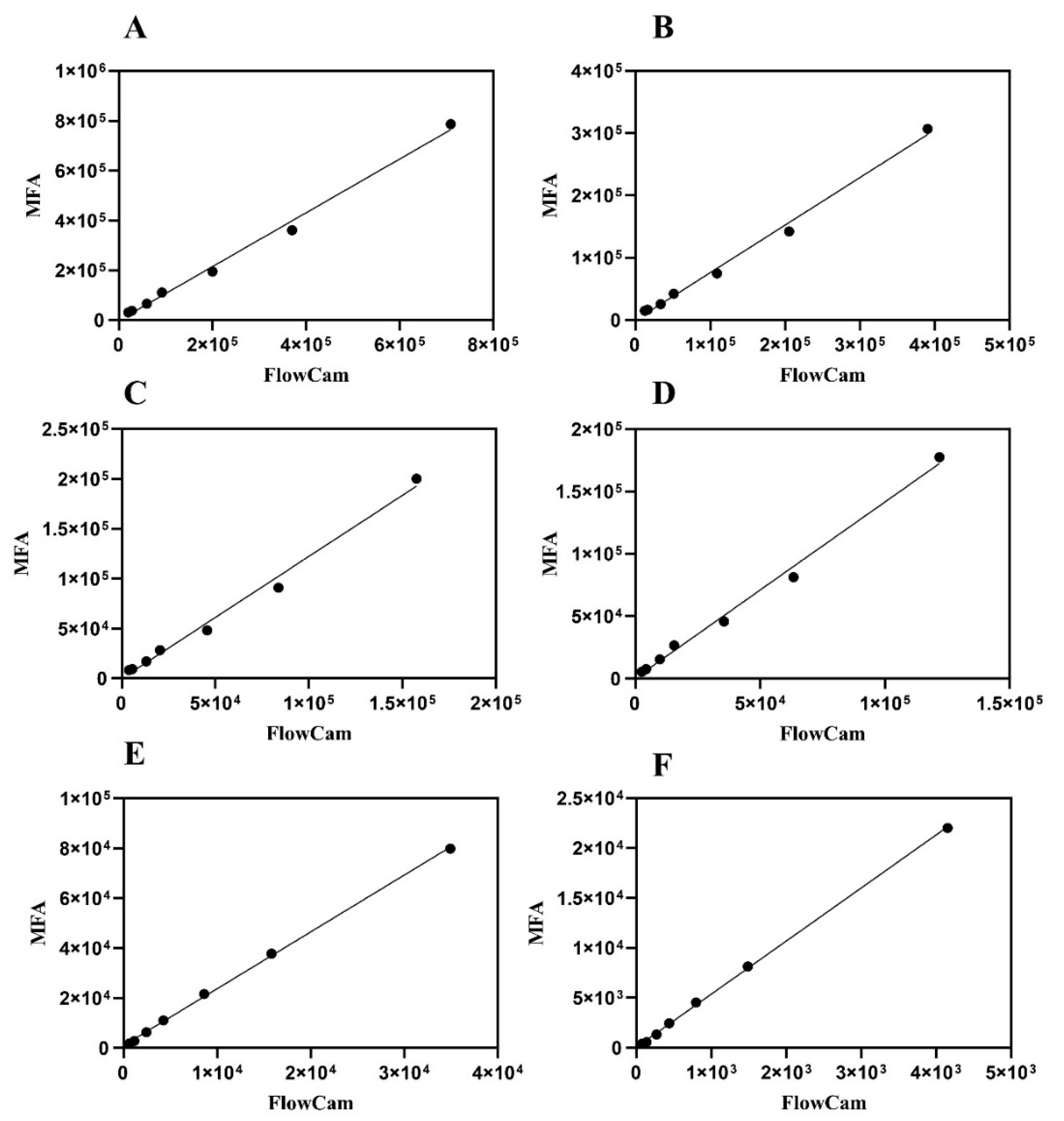
2.1. Analysis of Particle Size and Concentration Results
2.2. Measurement of Particles Generated from Protein Formulation
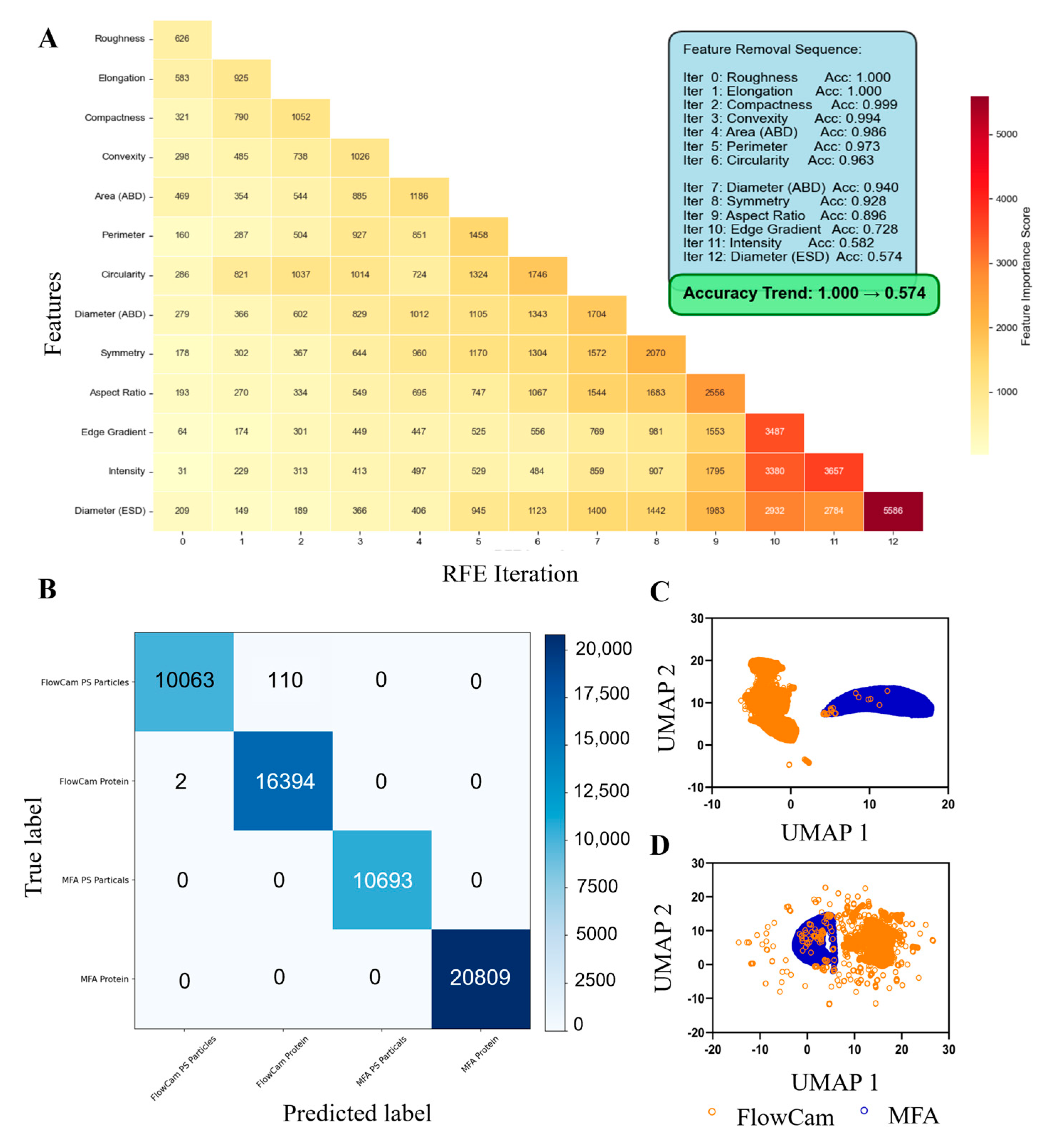
2.3. Clustering and Parameter Analysis of Images Using Machine Learning
2.4. Classification of Particles in Different Platforms
3. Discussion
4. Materials and Methods
4.1. Materials
4.2. Testing System Setup
4.3. Polystyrene Standard Microsphere Measurement
4.4. Quantification of Particles Generated from Protein Formulations
4.5. Detection of Mixed Particles
4.6. Clustering of Images Using Machine Learning
4.7. Data Processing and Analysis
5. Conclusions
Supplementary Materials
Author Contributions
Funding
Data Availability Statement
Conflicts of Interest
Abbreviations
| LO | Light Obscuration |
| MC | Microscopic Particle Count |
| FIM | Flow Imaging Microscopy |
| UMAP | Unified Manifold Approximation and Projection |
| SVPs | Subvisible particles |
| ChP | the Chinese Pharmacopoeia |
| USP | the United States Pharmacopeia |
| EP | the European Pharmacopoeia |
| NIST | National Institute of Standards and Technology |
| CNN | Convolutional Neural Network |
| ABD | Area-Based Diameter |
| ESD | Equivalent Spherical Diameter |
References
- Grilo, A.L.; Mantalaris, A. The Increasingly Human and Profitable Monoclonal Antibody Market. Trends Biotechnol. 2019, 37, 9–16. [Google Scholar] [CrossRef]
- Pang, K.T.; Yang, Y.S.; Zhang, W.; Ho, Y.S.; Sormanni, P.; Michaels, T.C.; Walsh, I.; Chia, S. Understanding and controlling the molecular mechanisms of protein aggregation in mAb therapeutics. Biotechnol. Adv. 2023, 67, 108192. [Google Scholar] [CrossRef]
- Brezski, R.J.; Georgiou, G. Immunoglobulin isotype knowledge and application to Fc engineering. Curr. Opin. Immunol. 2016, 40, 62–69. [Google Scholar] [CrossRef]
- Castelli, M.S.; McGonigle, P.; Hornby, P.J. The pharmacology and therapeutic applications of monoclonal antibodies. Pharmacol. Res. Perspect. 2019, 7, e00535. [Google Scholar] [CrossRef]
- Hafeez, U.; Gan, H.K.; Scott, A.M. Monoclonal antibodies as immunomodulatory therapy against cancer and autoimmune diseases. Curr. Opin. Pharmacol. 2018, 41, 114–121. [Google Scholar] [CrossRef]
- Hada, S.; Shin, I.J.; Park, H.E.; Kim, K.H.; Kim, K.J.; Jeong, S.H.; Kim, N.A. In-use stability of Rituximab and IVIG during intravenous infusion: Impact of peristaltic pump, IV bags, flow rate, and plastic syringes. Int. J. Pharm. 2024, 663, 124577. [Google Scholar] [CrossRef]
- Wu, H.; Movafaghi, S.; Urdániz, I.M.F.; Rowe, T.M.; Goodwin, A.; Randolph, T.W. Insulin Fibril Formation Caused by Mechanical Shock and Cavitation. J. Phys. Chem. B 2021, 125, 8021–8027. [Google Scholar] [CrossRef]
- Xu, D.; Guo, S.; Qi, Z.; He, P.; Guo, X.; Li, H.; Zhou, Z.; Hu, X.; Wang, C.; Yu, C.; et al. Stability of intravenous antibody dilutions in clinical use: Differences across patient populations with varying body weights. Int. J. Pharm. 2025, 674, 125496. [Google Scholar] [CrossRef]
- Luo, Q.; Joubert, M.K.; Stevenson, R.; Ketchem, R.R.; Narhi, L.O.; Wypych, J. Chemical Modifications in Therapeutic Protein Aggregates Generated under Different Stress Conditions. J. Biol. Chem. 2011, 286, 25134–25144. [Google Scholar] [CrossRef]
- Liu, F.; Hutchinson, R. Visible particles in parenteral drug products: A review of current safety assessment practice. Curr. Res. Toxicol. 2024, 7, 100175. [Google Scholar] [CrossRef]
- Perez, M.; Maiguy-Foinard, A.; Barthélémy, C.; Décaudin, B.; Odou, P. Particulate Matter in Injectable Drugs: Evaluation of Risks to Patients. Pharm. Technol. Hosp. Pharm. 2016, 1, 91–103. [Google Scholar] [CrossRef]
- Mahri, S.; Cassiers, C.; Gracin, S.; Tyteca, D.; Uwambayinema, F.; Huaux, F.; Ibrahim, M.; Piper, S.; Llinas, A.; Fridén, M.; et al. Impact of protein aggregation on the immunogenicity of a human monoclonal antibody following pulmonary administration in mice. Int. J. Pharm. 2024, 667, 124880. [Google Scholar] [CrossRef]
- Chisholm, C.F.; Behnke, W.; Pokhilchuk, Y.; Frazer-Abel, A.A.; Randolph, T.W. Subvisible Particles in IVIg Formulations Activate Complement in Human Serum. J. Pharm. Sci. 2020, 109, 558–565. [Google Scholar] [CrossRef]
- Hollis, W.C.; Farooq, S.; Khoshi, M.R.; Patel, M.; Karnaukhova, E.; Eller, N.; Holada, K.; Scott, D.E.; Simak, J. Submicron immunoglobulin particles exhibit FcγRII-dependent toxicity linked to autophagy in TNFα-stimulated endothelial cells. Cell. Mol. Life Sci. 2024, 81, 376. [Google Scholar] [CrossRef]
- Lteif, M.; Pallardy, M.; Turbica, I. Antibodies internalization mechanisms by dendritic cells and their role in therapeutic antibody immunogenicity. Eur. J. Immunol. 2023, 54, e2250340. [Google Scholar] [CrossRef]
- Puntis, J.W.; Wilkins, K.M.; Ball, P.A.; Rushton, D.I.; Booth, I.W. Hazards of parenteral treatment: Do particles count? Arch. Dis. Child. 1992, 67, 1475–1477. [Google Scholar] [CrossRef]
- Lundahl, M.L.E.; Fogli, S.; Colavita, P.E.; Scanlan, E.M. Aggregation of protein therapeutics enhances their immunogenicity: Causes and mitigation strategies. RSC Chem. Biol. 2021, 2, 1004–1020. [Google Scholar] [CrossRef]
- Pizano-Martinez, O.; Mendieta-Condado, E.; Mercado, M.V.-D.; Martínez-García, E.A.; Chavarria-Avila, E.; Ortuño-Sahagún, D.; Márquez-Aguirre, A.L. Anti-Drug Antibodies in the Biological Therapy of Autoimmune Rheumatic Diseases. J. Clin. Med. 2023, 12, 3271. [Google Scholar] [CrossRef]
- Cohen, J.R.; Brych, S.R.; Prabhu, S.; Bi, V.; Elbaradei, A.; Tokuda, J.M.; Xiang, C.; Hokom, M.; Cui, X.; Ly, C.; et al. A High Threshold of Biotherapeutic Aggregate Numbers is Needed to Induce an Immunogenic Response In Vitro, In Vivo, and in the Clinic. Pharm. Res. 2024, 41, 651–672. [Google Scholar] [CrossRef]
- Thorlaksen, C.; Schultz, H.S.; Gammelgaard, S.K.; Jiskoot, W.; Hatzakis, N.S.; Nielsen, F.S.; Solberg, H.; Foderà, V.; Bartholdy, C.; Groenning, M. In vitro and in vivo immunogenicity assessment of protein aggregate characteristics. Int. J. Pharm. 2022, 631, 122490. [Google Scholar] [CrossRef]
- Kotarek, J.; Stuart, C.; De Paoli, S.H.; Simak, J.; Lin, T.-L.; Gao, Y.; Ovanesov, M.; Liang, Y.; Scott, D.; Brown, J.; et al. Subvisible Particle Content, Formulation, and Dose of an Erythropoietin Peptide Mimetic Product Are Associated With Severe Adverse Postmarketing Events. J. Pharm. Sci. 2016, 105, 1023–1027. [Google Scholar] [CrossRef]
- Almutairi, M.; Algabbani, A.; Alasiri, A.; Alhomaidan, A.; Alqahtani, A.S. Human Medicines Recall Announcements in Saudi Arabia Between 2017 and 2022: An Analysis of Saudi Food and Drug Authority (SFDA) Reports. Ther. Innov. Regul. Sci. 2024, 58, 689–695. [Google Scholar] [CrossRef]
- Ghijs, S.; Wynendaele, E.; De Spiegeleer, B. The continuing challenge of drug recalls: Insights from a ten-year FDA data analysis. J. Pharm. Biomed. Anal. 2024, 249, 116349. [Google Scholar] [CrossRef]
- Vp, M.N.; Yerram, S.; Patnam, J.D.; Cs, A.; Aglave, G.; Joga, R.; Raghuvanshi, R.S.; Srivastava, S. Ensuring Product Safety: A Comprehensive Retrospective Study of USFDA Drug Recalls (2019–2023). J. Pharm. Innov. 2024, 19, 63. [Google Scholar] [CrossRef]
- Martin, K.P.; Grimaldi, C.; Grempler, R.; Hansel, S.; Kumar, S. Trends in industrialization of biotherapeutics: A survey of product characteristics of 89 antibody-based biotherapeutics. mAbs 2023, 15, 2191301. [Google Scholar] [CrossRef] [PubMed]
- Ripple, D.C.; Montgomery, C.B.; Hu, Z. An Interlaboratory Comparison of Sizing and Counting of Subvisible Particles Mimicking Protein Aggregates. J. Pharm. Sci. 2015, 104, 666–677. [Google Scholar] [CrossRef]
- Guo, S.; Yu, C.; Guo, X.; Jia, Z.; Yu, X.; Yang, Y.; Guo, L.; Wang, L. Subvisible Particle Analysis of 17 Monoclonal Antibodies Approved in China Using Flow Imaging and Light Obscuration. J. Pharm. Sci. 2022, 111, 1164–1171. [Google Scholar] [CrossRef]
- Guo, S.; Li, M.; Jia, Z.; Xu, D.; Yu, C.; Mei, Y.; Zhao, Y.; Duan, X.; Guo, X.; He, P.; et al. Establishment of a subvisible particle profile in ophthalmic recombinant fusion protein and antibody formulations to control and monitor drug quality. Int. J. Pharm. 2025, 675, 125500. [Google Scholar] [CrossRef]
- Quiroz, A.R.; Québatte, G.; Stump, F.; Finkler, C.; Huwyler, J.; Schmidt, R.; Mahler, H.-C.; Koulov, A.V.; Adler, M. Measuring Subvisible Particles in Protein Formulations Using a Modified Light Obscuration Sensor with Improved Detection Capabilities. Anal. Chem. 2015, 87, 6119–6124. [Google Scholar] [CrossRef]
- Sharma, D.K.; King, D.; Oma, P.; Merchant, C. Micro-Flow Imaging: Flow Microscopy Applied to Sub-visible Particulate Analysis in Protein Formulations. AAPS J. 2010, 12, 455–464. [Google Scholar] [CrossRef]
- Singh, S.K.; Toler, M.R. Monitoring of Subvisible Particles in Therapeutic Proteins. In Therapeutic Proteins: Methods and Protocols; Voynov, V., Caravella, J.A., Eds.; Humana Press: Totowa, NJ, USA, 2012; pp. 379–401. [Google Scholar] [CrossRef]
- Carpenter, J.F.; Randolph, T.W.; Jiskoot, W.; Crommelin, D.J.; Middaugh, C.R.; Winter, G.; Fan, Y.-X.; Kirshner, S.; Verthelyi, D.; Kozlowski, S.; et al. Overlooking Subvisible Particles in Therapeutic Protein Products: Gaps That May Compromise Product Quality. J. Pharm. Sci. 2009, 98, 1201–1205. [Google Scholar] [CrossRef]
- Shibata, H.; Terabe, M.; Shibano, Y.; Saitoh, S.; Takasugi, T.; Hayashi, Y.; Okabe, S.; Yamaguchi, Y.; Yasukawa, H.; Suetomo, H.; et al. A Collaborative Study on the Classification of Silicone Oil Droplets and Protein Particles Using Flow Imaging Method. J. Pharm. Sci. 2022, 111, 2745–2757. [Google Scholar] [CrossRef]
- Kiyoshi, M.; Shibata, H.; Harazono, A.; Torisu, T.; Maruno, T.; Akimaru, M.; Asano, Y.; Hirokawa, M.; Ikemoto, K.; Itakura, Y.; et al. Collaborative Study for Analysis of Subvisible Particles Using Flow Imaging and Light Obscuration: Experiences in Japanese Biopharmaceutical Consortium. J. Pharm. Sci. 2019, 108, 832–841. [Google Scholar] [CrossRef]
- Benkstein, K.D.; Balakrishnan, G.; Bhirde, A.; Chalus, P.; Das, T.K.; Do, N.; Duewer, D.L.; Filonov, N.; Cheong, F.C.; Garidel, P.; et al. An Interlaboratory Comparison on the Characterization of a Sub-micrometer Polydisperse Particle Dispersion. J. Pharm. Sci. 2022, 111, 699–709. [Google Scholar] [CrossRef]
- Zölls, S.; Weinbuch, D.; Wiggenhorn, M.; Winter, G.; Friess, W.; Jiskoot, W.; Hawe, A. Flow Imaging Microscopy for Protein Particle Analysis—A Comparative Evaluation of Four Different Analytical Instruments. AAPS J. 2013, 15, 1200–1211. [Google Scholar] [CrossRef] [PubMed]
- Heljo, P.; Ahmadi, M.; Schack, M.M.H.; Cunningham, R.; Manin, A.; Nielsen, P.F.; Tian, X.; Fogg, M.; Bunce, C.; Baunsgaard, D.; et al. Impact of Stress on the Immunogenic Potential of Adalimumab. J. Pharm. Sci. 2023, 112, 1000–1010. [Google Scholar] [CrossRef] [PubMed]
- Auge, K.B.; Blake-Haskins, A.W.; Devine, S.; Rizvi, S.; Li, Y.-M.; Hesselberg, M.; Orvisky, E.; Affleck, R.P.; Spitznagel, T.M.; Perkins, M.D. Demonstrating the Stability of Albinterferon Alfa-2b in the Presence of Silicone Oil. J. Pharm. Sci. 2011, 100, 5100–5114. [Google Scholar] [CrossRef]
- Peláez, S.S.; Mahler, H.-C.; Huwyler, J.; Allmendinger, A. Directional freezing and thawing of biologics in drug substance bottles. Eur. J. Pharm. Biopharm. 2024, 203, 114427. [Google Scholar] [CrossRef]
- Sreenivasan, S.; Schöneich, C.; Rathore, A.S. Aggregation of therapeutic monoclonal antibodies due to thermal and air/liquid interfacial agitation stress: Occurrence, stability assessment strategies, aggregation mechanism, influencing factors, and ways to enhance stability. Int. J. Pharm. 2024, 666, 124735. [Google Scholar] [CrossRef]
- Krayukhina, E.; Tsumoto, K.; Uchiyama, S.; Fukui, K. Effects of Syringe Material and Silicone Oil Lubrication on the Stability of Pharmaceutical Proteins. J. Pharm. Sci. 2015, 104, 527–535. [Google Scholar] [CrossRef]
- Sediq, A.S.; Waasdorp, S.K.D.; Nejadnik, M.R.; van Beers, M.M.C.; Meulenaar, J.; Verrijk, R.; Jiskoot, W. Determination of the Porosity of PLGA Microparticles by Tracking Their Sedimentation Velocity Using a Flow Imaging Microscope (FlowCAM). Pharm. Res. 2017, 34, 1104–1114. [Google Scholar] [CrossRef] [PubMed]
- Kang, L.; Kumar, J.; Ye, P.; Li, Y.; Doermann, D. Convolutional Neural Networks for Document Image Classification. In Proceedings of the 2014 22nd International Conference on Pattern Recognition, Stockholm, Sweden, 24–28 August 2014; pp. 3168–3172. [Google Scholar] [CrossRef]
- Ma, N.; Zhang, X.; Zheng, H.-T.; Sun, J. ShuffleNet V2: Practical Guidelines for Efficient CNN Architecture Design. In Proceedings of the Computer Vision—ECCV 2018, Munich, Germany, 8–14 September 2018; Ferrari, V., Hebert, M., Sminchisescu, C., Weiss, Y., Eds.; Lecture Notes in Computer Science. Springer International Publishing: Cham, Switzerland, 2018; Volume 11218, pp. 122–138. [Google Scholar] [CrossRef]
- Chen, T.; Guestrin, C. XGBoost: A Scalable Tree Boosting System. In Proceedings of the 22nd ACM SIGKDD International Conference on Knowledge Discovery and Data Mining, San Francisco, CA, USA, 13–17 August 2016; pp. 785–794. [Google Scholar] [CrossRef]
- Nishiumi, H.; Deiringer, N.; Krause, N.; Yoneda, S.; Torisu, T.; Menzen, T.; Fries, W.; Uchiyama, S. Utility of Three Flow Imaging Microscopy Instruments for Image Analysis in Evaluating four Types of Subvisible Particle in Biopharmaceuticals. J. Pharm. Sci. 2022, 111, 3017–3028. [Google Scholar] [CrossRef] [PubMed]







| Particle Size | MFA | FlowCam | ||
|---|---|---|---|---|
| Equation | R2 | Equation | R2 | |
| 5 μm | Y = 1.003X + 2010 | 0.9992 | Y = 0.9577X + 12583 | 0.9945 |
| 10 μm | Y = 1.001X − 4617 | 0.9857 | Y = 0.9897X + 860.4 | 0.9887 |
| Particle Size | 2–100 μm | 2–5 μm | 5–10 μm | 10–25 μm | 25–50 μm | 50–100 μm |
|---|---|---|---|---|---|---|
| Equation | Y = 1.079X − 1230 | Y = 0.7637X − 374.1 | Y = 1.224X − 259.9 | Y = 1.412X + 343.6 | Y = 2.277X + 975.1 | Y = 5.311X + 69.91 |
| R2 | 0.9940 | 0.9938 | 0.9903 | 0.9936 | 0.9993 | 0.9995 |
| Precision | Recall | F1-Score | |
|---|---|---|---|
| FlowCam-PS Particles | 0.99980 | 0.98919 | 0.99447 |
| FlowCam-Protein | 0.99333 | 0.99988 | 0.99660 |
| MFA-PS Particles | 0.99990 | 0.99935 | 0.99963 |
| MFA-Protein | 0.99966 | 0.99995 | 0.99981 |
| Precision | Recall | F1-Score | |
|---|---|---|---|
| FlowCam-PS Particles | 0.97900 | 0.99883 | 0.98881 |
| FlowCam-Protein | 0.99864 | 0.97582 | 0.98710 |
| MFA-PS Particles | 0.98027 | 0.91726 | 0.94772 |
| MFA-Protein | 0.89433 | 0.97432 | 0.93266 |
Disclaimer/Publisher’s Note: The statements, opinions and data contained in all publications are solely those of the individual author(s) and contributor(s) and not of MDPI and/or the editor(s). MDPI and/or the editor(s) disclaim responsibility for any injury to people or property resulting from any ideas, methods, instructions or products referred to in the content. |
© 2026 by the authors. Licensee MDPI, Basel, Switzerland. This article is an open access article distributed under the terms and conditions of the Creative Commons Attribution (CC BY) license.
Share and Cite
Zhou, Z.; Guo, S.; Tian, Y.; Li, H.; Qi, Z.; Chen, X.; Li, J.; Li, D.; He, P.; Wu, H. Machine Learning-Enabled Image Comparability Assessment for Flow Imaging Microscopy Across Platforms. Pharmaceuticals 2026, 19, 107. https://doi.org/10.3390/ph19010107
Zhou Z, Guo S, Tian Y, Li H, Qi Z, Chen X, Li J, Li D, He P, Wu H. Machine Learning-Enabled Image Comparability Assessment for Flow Imaging Microscopy Across Platforms. Pharmaceuticals. 2026; 19(1):107. https://doi.org/10.3390/ph19010107
Chicago/Turabian StyleZhou, Zhenhao, Sha Guo, Youli Tian, Hanhan Li, Zhiyun Qi, Xiaoying Chen, Jiaxin Li, Dongjiao Li, Pengfei He, and Hao Wu. 2026. "Machine Learning-Enabled Image Comparability Assessment for Flow Imaging Microscopy Across Platforms" Pharmaceuticals 19, no. 1: 107. https://doi.org/10.3390/ph19010107
APA StyleZhou, Z., Guo, S., Tian, Y., Li, H., Qi, Z., Chen, X., Li, J., Li, D., He, P., & Wu, H. (2026). Machine Learning-Enabled Image Comparability Assessment for Flow Imaging Microscopy Across Platforms. Pharmaceuticals, 19(1), 107. https://doi.org/10.3390/ph19010107

