SZC-6 Promotes Diabetic Wound Healing in Mice by Modulating the M1/M2 Macrophage Ratio and Inhibiting the MyD88/NF-χB Pathway
Abstract
1. Introduction
2. Results
2.1. SZC-6 Enhances SIRT3 Deacetylase Activity
2.2. SZC-6 Improves Mitochondrial Function and Reduces ROS Levels
2.3. SZC-6 Improves Mitochondrial Fusion and Fission in a High-Glucose Inflammatory Context
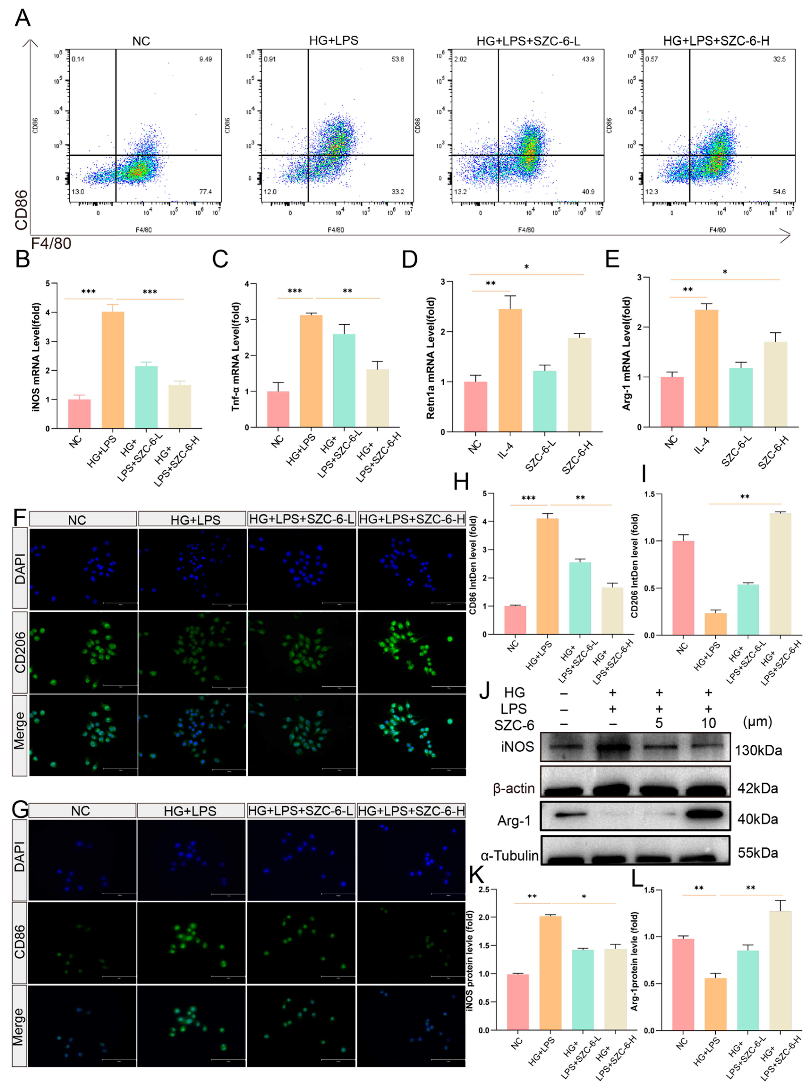
2.4. SZC-6 Inhibits M1 Macrophage Polarisation in a High-Glucose Inflammatory Environment In Vitro
2.5. The Treatment with SZC-6 Accelerates Wound Healing in Diabetic Mice
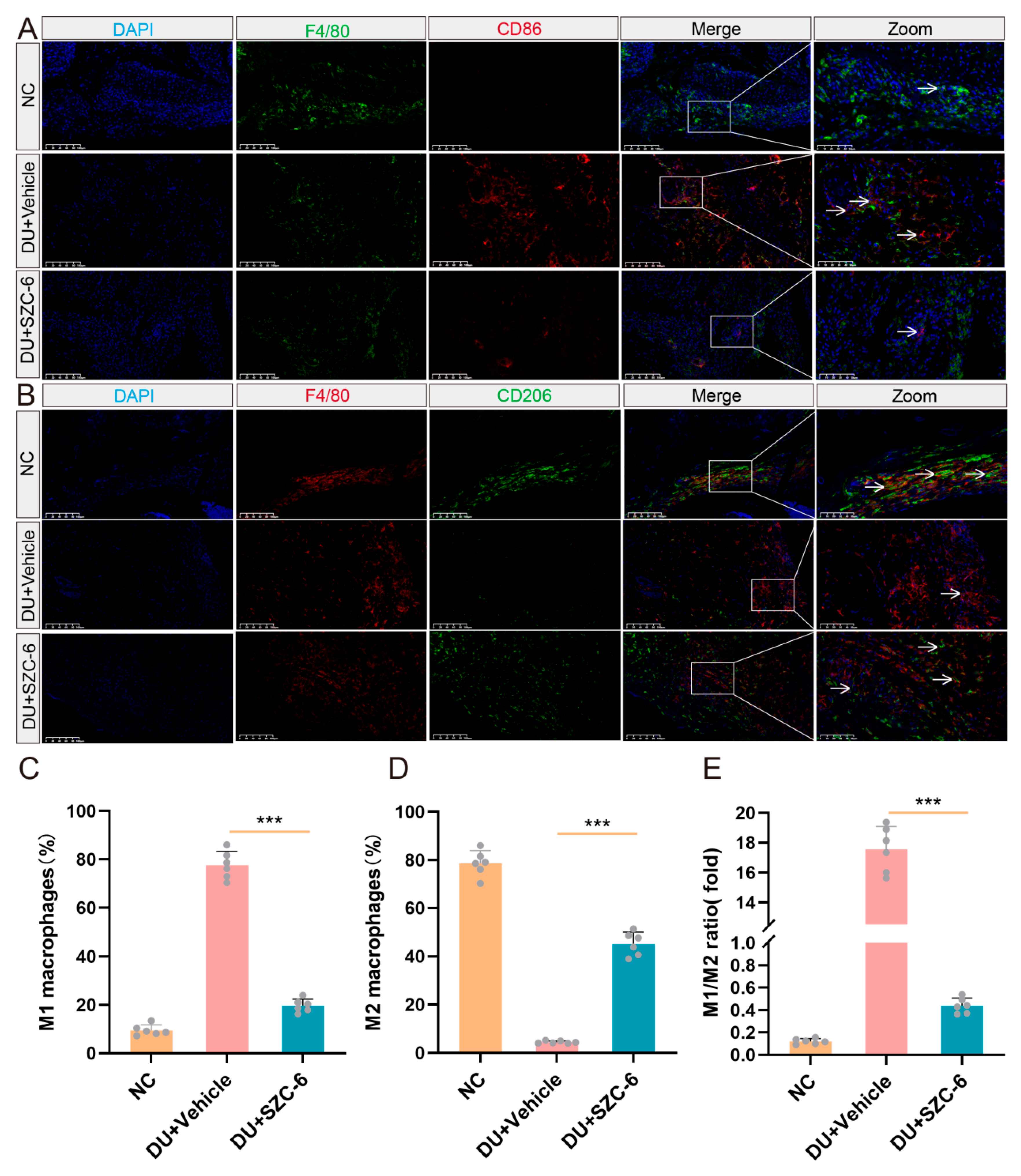
2.6. The Treatment with SZC-6 Reduces the M1/M2 Ratio in the Wound Tissue of Diabetic Mice
2.7. SZC-6-Induced Changes in the NF-χB Signaling Pathway in LPS-Treated RAW264.7 Cells
3. Discussion
4. Materials and Methods
4.1. Animal Treatment
4.2. Cell Culture and Processing
4.3. CCK-8 Cytotoxic Assay
4.4. HE and Masson Staining
4.5. Immunofluorescence
4.6. RT-qPCR Assay
4.7. Western Blot
4.8. Flow Cytometric Analysis
4.9. JC-1 Staining
4.10. ROS Detection
4.11. Network Pharmacology
4.12. Statistical Analysis
5. Conclusions
Supplementary Materials
Author Contributions
Funding
Institutional Review Board Statement
Informed Consent Statement
Data Availability Statement
Acknowledgments
Conflicts of Interest
Abbreviations
References
- International Diabetes Federation (IDF). Global Diabetes Atlas 11th Edition. In Proceedings of the 2025 World Diabetes Congress, Bangkok, Thailand, 7–10 April 2025. [Google Scholar]
- Jia, H.; Wang, X.; Cheng, J. Knowledge, Attitudes, and Practices Associated with Diabetic Foot Prevention Among Rural Adults with Diabetes in North China. Front. Public Health 2022, 10, 876105. [Google Scholar] [CrossRef]
- Sun, L.; Yang, Z.; Zhang, J.; Wang, J. Isoliquiritigenin attenuates acute renal injury through suppressing oxidative stress, fibrosis and JAK2/STAT3 pathway in streptozotocin-induced diabetic rats. Bioengineered 2021, 12, 11188–11200. [Google Scholar] [CrossRef]
- Li, Y.; Su, L.; Zhang, Y.; Liu, Y.; Huang, F.; Ren, Y.; An, Y.; Shi, L.; van der Mei, H.C.; Busscher, H.J. A Guanosine-Quadruplex Hydrogel as Cascade Reaction Container Consuming Endogenous Glucose for Infected Wound Treatment—A Study in Diabetic Mice. Adv. Sci. 2022, 9, e2103485. [Google Scholar] [CrossRef] [PubMed]
- Zhang, Y.; Huang, B.; Wang, T.; Dong, H.; Huang, X.; Li, X. A systematic review and meta-analysis of treatment modalities and their impact on the healing progression of diabetic foot ulcers. Int. J. Burn. Trauma 2025, 15, 41–52. [Google Scholar] [CrossRef] [PubMed]
- Mairghani, M. Diabetic Foot Ulcers (DFU) in Bahrain; An Epidemiological Profile of the Prevalence, Clinical Care, Economic Cost and Impact on Quality of Life. Ph.D. Thesis, Royal College of Surgeons in Ireland, Dublin, Ireland, 2022. [Google Scholar]
- Everett, E.; Mathioudakis, N. Update on management of diabetic foot ulcers. Ann. N. Y. Acad. Sci. 2018, 1411, 153–165. [Google Scholar] [CrossRef]
- Eming, S.A.; Martin, P.; Tomic-Canic, M. Wound repair and regeneration: Mechanisms, signaling, and translation. Sci. Transl. Med. 2014, 6, 265sr6. [Google Scholar] [CrossRef] [PubMed]
- Sawaya, A.P.; Stone, R.C.; Brooks, S.R.; Pastar, I.; Jozic, I.; Hasneen, K.; O’Neill, K.; Mehdizadeh, S.; Head, C.R.; Strbo, N.; et al. Deregulated immune cell recruitment orchestrated by FOXM1 impairs human diabetic wound healing. Nat. Commun. 2020, 11, 4678. [Google Scholar] [CrossRef]
- Dasari, N.; Jiang, A.; Skochdopole, A.; Chung, J.; Reece, E.M.; Vorstenbosch, J.; Winocour, S. Updates in Diabetic Wound Healing, Inflammation, and Scarring. Semin. Plast. Surg. 2021, 35, 153–158. [Google Scholar] [CrossRef]
- Landén, N.X.; Li, D.; Ståhle, M. Transition from inflammation to proliferation: A critical step during wound healing. Cell. Mol. Life Sci. 2016, 73, 3861–3885. [Google Scholar] [CrossRef]
- Feng, Y.; Sanders, A.J.; Morgan, L.D.; Harding, K.G.; Jiang, W.G. Potential roles of suppressor of cytokine signaling in wound healing. Regen. Med. 2016, 11, 193–209. [Google Scholar] [CrossRef]
- Lawrence, T.; Natoli, G. Transcriptional regulation of macrophage polarization: Enabling diversity with identity. Nat. Rev. Immunol. 2011, 11, 750–761. [Google Scholar] [CrossRef] [PubMed]
- Matoori, S.; Veves, A.; Mooney, D.J. Advanced bandages for diabetic wound healing. Sci. Transl. Med. 2021, 13, eabe4839. [Google Scholar] [CrossRef] [PubMed]
- Akamata, K.; Wei, J.; Bhattacharyya, M.; Cheresh, P.; Bonner, M.Y.; Arbiser, J.L.; Raparia, K.; Gupta, M.P.; Kamp, D.W.; Varga, J. SIRT3 is attenuated in systemic sclerosis skin and lungs, and its pharmacologic activation mitigates organ fibrosis. Oncotarget 2016, 7, 69321–69336. [Google Scholar] [CrossRef]
- Xi, J.; Chen, Y.; Jing, J.; Zhang, Y.; Liang, C.; Hao, Z.; Zhang, L. Sirtuin 3 suppresses the formation of renal calcium oxalate crystals through promoting M2 polarization of macrophages. J. Cell. Physiol. 2019, 234, 11463–11473. [Google Scholar] [CrossRef]
- Qin, Y.; Hu, C.; Jin, J.; Chao, Y.; Wang, D.; Xia, F.; Ruan, C.; Jiang, C.; Guan, M.; Zou, C. Bilobalide ameliorates osteoporosis by influencing the SIRT3/NF-κB axis in osteoclasts and promoting M2 polarization in macrophages. Int. J. Biol. Macromol. 2024, 281 Pt 4, 136504. [Google Scholar] [CrossRef]
- Yu, X.; Liu, Z.; Yu, Y.; Qian, C.; Lin, Y.; Jin, S.; Wu, L.; Li, S. Hesperetin promotes diabetic wound healing by inhibiting ferroptosis through the activation of SIRT3. Phytother. Res. 2024, 38, 1478–1493. [Google Scholar] [CrossRef]
- Lu, J.; Zhang, H.; Chen, X.; Zou, Y.; Li, J.; Wang, L.; Wu, M.; Zang, J.; Yu, Y.; Zhuang, W.; et al. A small molecule activator of SIRT3 promotes deacetylation and activation of manganese superoxide dismutase. Free Radic. Biol. Med. 2017, 112, 287–297. [Google Scholar] [CrossRef]
- Li, Z.; Lu, G.; Lu, J.; Wang, P.; Zhang, X.; Zou, Y.; Liu, P. SZC-6, a small-molecule activator of SIRT3, attenuates cardiac hypertrophy in mice. Acta Pharmacol. Sin. 2022, 44, 546–560. [Google Scholar] [CrossRef] [PubMed]
- Li, Y.; Wang, G.; Li, Y. Therapeutic potential of natural coumarins in autoimmune diseases with underlying mechanisms. Front. Immunol. 2024, 15, 1432846. [Google Scholar] [CrossRef]
- Liu, J.; Zhang, T.; Zhu, J.; Ruan, S.; Li, R.; Guo, B.; Lin, L. Honokiol attenuates lipotoxicity in hepatocytes via activating SIRT3-AMPK mediated lipophagy. Chin. Med. 2021, 16, 115. [Google Scholar] [CrossRef]
- Yang, S.; Xu, M.; Meng, G.; Lu, Y. SIRT3 deficiency delays diabetic skin wound healing via oxidative stress and necroptosis enhancement. J. Cell. Mol. Med. 2020, 24, 4415–4427. [Google Scholar] [CrossRef]
- Archer, S.L. Mitochondrial dynamics—Mitochondrial fission and fusion in human diseases. N. Engl. J. Med. 2013, 369, 2236–2251. [Google Scholar] [CrossRef] [PubMed]
- Griparic, L.; Kanazawa, T.; van der Bliek, A.M. Regulation of the mitochondrial dynamin-like protein Opa1 by proteolytic cleavage. J. Cell. Biol. 2007, 178, 757–764. [Google Scholar] [CrossRef]
- Rovira-Llopis, S.; Bañuls, C.; Diaz-Morales, N.; Hernandez-Mijares, A.; Rocha, M.; Victor, V.M. Mitochondrial dynamics in type 2 diabetes: Pathophysiological implications. Redox Biol. 2017, 11, 637–645. [Google Scholar] [CrossRef] [PubMed]
- Geng, K.; Ma, X.; Jiang, Z.; Huang, W.; Gu, J.; Wang, P.; Luo, L.; Xu, Y.; Xu, Y. High glucose-induced STING activation inhibits diabetic wound healing through promoting M1 polarization of macrophages. Cell Death Discov. 2023, 9, 136. [Google Scholar] [CrossRef]
- Yadu, N.; Singh, M.; Singh, D.; Keshavkant, S. Mechanistic insights of diabetic wound: Healing process, associated pathways and microRNA-based delivery systems. Int. J. Pharm. 2025, 670, 125117. [Google Scholar] [CrossRef]
- Wolf, S.J.; Melvin, W.J.; Gallagher, K. Macrophage-mediated inflammation in diabetic wound repair. Semin. Cell Dev. Biol. 2021, 119, 111–118. [Google Scholar] [CrossRef]
- Mohsin, F.; Javaid, S.; Tariq, M.; Mustafa, M. Molecular immunological mechanisms of impaired wound healing in diabetic foot ulcers (DFU), current therapeutic strategies and future directions. Int. Immunopharmacol. 2024, 139, 112713. [Google Scholar] [CrossRef]
- Accipe, L.; Abadie, A.; Neviere, R.; Bercion, S. Antioxidant Activities of Natural Compounds from Caribbean Plants to Enhance Diabetic Wound Healing. Antioxidants 2023, 12, 1079. [Google Scholar] [CrossRef]
- Lv, D.; Cao, X.; Zhong, L.; Dong, Y.; Xu, Z.; Rong, Y.; Xu, H.; Wang, Z.; Yang, H.; Yin, R.; et al. Targeting phenylpyruvate restrains excessive NLRP3 inflammasome activation and pathological inflammation in diabetic wound healing. Cell Rep. Med. 2023, 4, 101129. [Google Scholar] [CrossRef] [PubMed]
- Boniakowski, A.M.; Dendekker, A.D.; Davis, F.M.; Joshi, A.; Kimball, A.S.; Schaller, M.; Allen, R.; Bermick, J.; Nycz, D.; Skinner, M.E.; et al. SIRT3 Regulates Macrophage-Mediated Inflammation in Diabetic Wound Repair. J. Investig. Dermatol. 2019, 139, 2528–2537.e2. [Google Scholar] [CrossRef]
- Zhang, Z.; Huang, Q.; Zhao, D.; Lian, F.; Li, X.; Qi, W. The impact of oxidative stress-induced mitochondrial dysfunction on diabetic microvascular complications. Front. Endocrinol. 2023, 14, 1112363. [Google Scholar] [CrossRef] [PubMed]
- Liu, X.; Guo, C.; Yang, W.; Wang, W.; Diao, N.; Cao, M.; Cao, Y.; Wang, X.; Wang, X.; Pei, H.; et al. Composite microneedles loaded with Astragalus membranaceus polysaccharide nanoparticles promote wound healing by curbing the ROS/NF-χB pathway to regulate macrophage polarization. Carbohydr. Polym. 2024, 345, 122574. [Google Scholar] [CrossRef] [PubMed]
- Mao, N.; Yu, Y.; Lu, X.; Yang, Y.; Liu, Z.; Wang, D. Preventive effects of matrine on LPS-induced inflammation in RAW 264.7 cells and intestinal damage in mice through the TLR4/NF-χB/MAPK pathway. Int. Immunopharmacol. 2024, 143 Pt 2, 113432. [Google Scholar] [CrossRef] [PubMed]
- Jena, S.; Ray, A.; Mohanta, O.; Das, P.K.; Sahoo, A.; Nayak, S.; Panda, P.C. Neocinnamomum caudatum Essential Oil Ameliorates Lipopolysaccharide-Induced Inflammation and Oxidative Stress in RAW 264.7 Cells by Inhibiting NF-χB Activation and ROS Production. Molecules 2022, 27, 8193. [Google Scholar] [CrossRef]
- Kim, J.-H.; Kim, S.; Piao, S.; Kim, M.; Kim, D.-W.; Jeon, B.H.; Oh, S.-H.; Kim, C.-S. Non-Thermal Plasma Attenuates TNF-α-Induced Endothelial Inflammation via ROS Modulation and NF-χB Inhibition. Int. J. Mol. Sci. 2025, 26, 4449. [Google Scholar] [CrossRef]
- Zhao, Y.; Shao, C.; Zhou, H.; Yu, L.; Bao, Y.; Mao, Q.; Yang, J.; Wan, H. Salvianolic acid B inhibits atherosclerosis and TNF-α-induced inflammation by regulating NF-χB/NLRP3 signaling pathway. Phytomedicine 2023, 119, 155002. [Google Scholar] [CrossRef]
- Fang, R.; Zhou, R.; Ju, D.; Li, M.; Wang, H.; Pan, L.; Wang, X.; Han, M.; Yu, Y. Zhen-wu-tang protects against myocardial fibrosis by inhibiting M1 macrophage polarization via the TLR4/NF-χB pathway. Phytomedicine 2024, 130, 155719. [Google Scholar] [CrossRef]
- Rostom, B.; Karaky, R.; Kassab, I.; Veitía, M.S.-I. Coumarins derivatives and inflammation: Review of their effects on the inflammatory signaling pathways. Eur. J. Pharmacol. 2022, 922, 174867. [Google Scholar] [CrossRef]







Disclaimer/Publisher’s Note: The statements, opinions and data contained in all publications are solely those of the individual author(s) and contributor(s) and not of MDPI and/or the editor(s). MDPI and/or the editor(s) disclaim responsibility for any injury to people or property resulting from any ideas, methods, instructions or products referred to in the content. |
© 2025 by the authors. Licensee MDPI, Basel, Switzerland. This article is an open access article distributed under the terms and conditions of the Creative Commons Attribution (CC BY) license (https://creativecommons.org/licenses/by/4.0/).
Share and Cite
Xuan, A.; Liu, M.; Zhang, L.; Lu, G.; Liu, H.; Zheng, L.; Shen, J.; Zou, Y.; Zhi, S. SZC-6 Promotes Diabetic Wound Healing in Mice by Modulating the M1/M2 Macrophage Ratio and Inhibiting the MyD88/NF-χB Pathway. Pharmaceuticals 2025, 18, 1143. https://doi.org/10.3390/ph18081143
Xuan A, Liu M, Zhang L, Lu G, Liu H, Zheng L, Shen J, Zou Y, Zhi S. SZC-6 Promotes Diabetic Wound Healing in Mice by Modulating the M1/M2 Macrophage Ratio and Inhibiting the MyD88/NF-χB Pathway. Pharmaceuticals. 2025; 18(8):1143. https://doi.org/10.3390/ph18081143
Chicago/Turabian StyleXuan, Ang, Meng Liu, Lingli Zhang, Guoqing Lu, Hao Liu, Lishan Zheng, Juan Shen, Yong Zou, and Shengyao Zhi. 2025. "SZC-6 Promotes Diabetic Wound Healing in Mice by Modulating the M1/M2 Macrophage Ratio and Inhibiting the MyD88/NF-χB Pathway" Pharmaceuticals 18, no. 8: 1143. https://doi.org/10.3390/ph18081143
APA StyleXuan, A., Liu, M., Zhang, L., Lu, G., Liu, H., Zheng, L., Shen, J., Zou, Y., & Zhi, S. (2025). SZC-6 Promotes Diabetic Wound Healing in Mice by Modulating the M1/M2 Macrophage Ratio and Inhibiting the MyD88/NF-χB Pathway. Pharmaceuticals, 18(8), 1143. https://doi.org/10.3390/ph18081143
