Phytochemical Composition and Skin-Friendly Activities of the Ethyl Acetate Fraction in Ophioglossum vulgatum Linn., an In Vitro Study
Abstract
1. Introduction
2. Results
2.1. OpvE Preparation and Ingredients Identification
2.2. Bioinformatic Analysis and Pharmacological Activity Prediction of OpvE
2.3. Cell Proliferation-Promoting and Wound-Healing Capability of OpvE
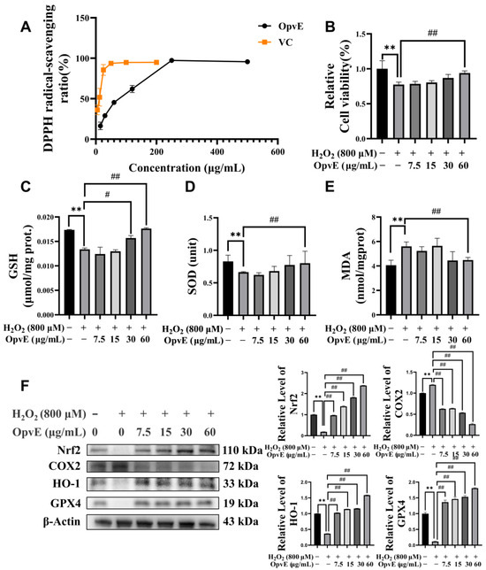
2.4. OpvE Protects the H2O2-Induced Cell Damage
2.5. OpvE Protects the LPS-Induced Cell Inflammatory Responds
2.6. OpvE Inhibits the Growth of Staphylococcus aureus
3. Discussion
4. Materials and Methods
4.1. Chemicals and Reagents
4.2. Preparation of O. vulgatum Extract
4.3. UPLC-Q/TOF-MS Analysis
4.4. Computational Analysis
4.5. Cell Culture and Treatment
4.6. Cell Proliferation Assay
4.7. Wound Healing Assay
4.8. 1,1-Diphenyl-2-Picryl-Hydroxyl Radical (DPPH) Assay
4.9. Glutathione (GSH), Superoxide Dismutase (SOD), and Malondialdehyde (MDA) Assay
4.10. Determination of Antibacterial Activity
4.11. Western Blot
4.12. RT-qPCR
4.13. Statistical Analysis
5. Conclusions
6. Patents
Author Contributions
Funding
Institutional Review Board Statement
Informed Consent Statement
Data Availability Statement
Acknowledgments
Conflicts of Interest
Abbreviations
| Akt | Protein kinase B |
| ATP | Adenosine triphosphate |
| BP | Biological function |
| CC | Cell component |
| CCK-8 | Cell counting kit-8 |
| COL1A1 | Collagen type I alpha 1 Chain |
| COX2 | Cyclooxygenase-2 |
| Ctrl | Control |
| DPPH | 1,1-diphenyl-2-picryl-hydrazyl radical |
| FN1 | Fibronectin 1 |
| GO | Gene Ontology |
| GSH | Glutathione |
| GSK3-β | Glycogen synthase kinase 3 beta |
| H2O2 | Hydrogen peroxide |
| HaCaT | Human keratinocyte |
| HO-1 | Heme oxygenase 1 |
| IL-6 | Interleukin-6 |
| KEGG | Kyoto encyclopedia of genes and genomes |
| LPS | Lipopolysaccharides |
| MDA | Malondialdehyde |
| MF | Molecular function |
| MIC | Minimum inhibitory concentration |
| MYD88 | Myeloid differentiation primary response protein |
| NF-κB | Nuclear factor-kappa-B |
| Nrf2 | Nuclear factor erythroid 2-related factor 2 |
| OpvE | Ethyl acetate fraction of O. vulgatum |
| p-AKT | Phospho-protein kinase B |
| PCR | Polymerase chain reaction |
| p-GSK3-β | Phospho-glycogen synthase kinase 3 beta |
| PI3K | Phosphatidylinositol 3-kinase |
| p-NF-κB | Phospho-nuclear factor-kappa-B |
| p-PI3K | Phospho-phosphatidylinositol 3-kinase |
| SOD | Superoxide dismutase |
| TIC | Total ion chromatograms |
| TLR4 | Toll-like receptor 4 |
| TNF-α | Tumor necrosis factor-alpha |
| UPLC-Q/TOF-MS | Ultra-high performance liquid chromatography-quadrupole time-of-flight mass spectrometry |
| UVB | Ultraviolet radiation B |
Appendix A
| No. | Component Name | Area | Retention Time | Formula | Precursor Mass | Found at Mass | Mass Error (ppm) | Library Score | Isotope Ratio Difference |
|---|---|---|---|---|---|---|---|---|---|
| 1 | Protocatechuic acid | 182,600 | 1.39 | C7H6O4 | 153.019 | 153.0194 | 0.2 | 94.7 | 1.2 |
| 2 | Ligustroflavone | 89,630 | 1.65 | C33H40O18 | 723.214 | 723.2141 | −0.2 | 71.9 | 1.2 |
| 3 | Rutin | 21,570 | 1.68 | C27H30O16 | 609.146 | 609.1457 | −0.6 | 97.6 | 2.1 |
| 4 | Aempferol-3-O-rutinoside | 53,690 | 1.96 | C27H30O15 | 593.151 | 593.1511 | −0.1 | 88.4 | 2.9 |
| 5 | p-Coumaric acid | 46,360 | 2.01 | C9H8O3 | 163.04 | 163.04 | −0.4 | 91.8 | 1.2 |
| 6 | Quercitrin | 116,500 | 2.01 | C21H20O11 | 447.093 | 447.0932 | −0.2 | 93.2 | 2.9 |
| 7 | Afzelin | 43,890 | 2.4 | C21H20O10 | 431.098 | 431.0982 | −0.3 | 87.4 | 1.8 |
| 8 | Tiliroside | 26,170 | 3.04 | C30H26O13 | 593.13 | 593.13 | −0.1 | 80.7 | 3.3 |
| 9 | Luteolin | 699,800 | 3.3 | C15H10O6 | 285.04 | 285.0407 | 0.9 | 95.1 | 0.7 |
| 10 | Tectoridin | 25,430 | 3.55 | C22H22O11 | 461.109 | 461.1088 | −0.4 | 90.2 | 3.1 |
| 11 | Isorhamnetin | 9 × 106 | 3.7 | C16H12O7 | 315.051 | 315.0513 | 0.8 | 76.7 | 0.3 |
| 12 | Apigenin | 72,740 | 4.14 | C15H10O5 | 269.046 | 269.0457 | 0.5 | 95.7 | 0.6 |
| 13 | Pedunculoside | 15,070 | 4.18 | C36H58O10 | 695.401 | 695.4015 | 0.4 | 94.6 | 3.7 |
| 14 | Physcion | 6703 | 4.38 | C16H12O5 | 283.061 | 283.0611 | −0.4 | 96.6 | 3.8 |
| 15 | Pectolinarigenin | 28,180 | 6.88 | C17H14O6 | 313.072 | 313.0717 | −0.3 | 88.8 | 0.6 |
| 16 | Liriope muscari baily saponins C | 11,070 | 7.02 | C44H70O17 | 915.46 | 915.4592 | −0.3 | 88.5 | 4.8 |
| 17 | Asiatic acid | 220,500 | 7.73 | C30H48O5 | 487.343 | 487.3428 | −0.2 | 86.5 | 1.6 |
| No. | Component Name | Area | Retention Time | Formula | Precursor Mass | Found at Mass | Mass Error (ppm) | Library Score | Isotope Ratio Difference |
|---|---|---|---|---|---|---|---|---|---|
| 1 | Betaine | 561,100 | 1.04 | C5H11NO2 | 118.086 | 118.0864 | 1.3 | 95.8 | 0.7 |
| 2 | Luteoloside | 32,670 | 1.7 | C21H20O11 | 449.108 | 449.109 | 2.6 | 95.7 | 3.4 |
| 3 | Luteolin | 382,700 | 3.29 | C15H10O6 | 287.055 | 287.0555 | 1.8 | 100 | 0.1 |
| 4 | Liquiritin | 33,360 | 3.79 | C21H22O9 | 419.134 | 419.1346 | 2.2 | 73.7 | 3.1 |
| 5 | 6-Gingerol | 191,700 | 12 | C17H26O4 | 295.19 | 295.1909 | 1.6 | 73 | 1.8 |
| Time (min) | Flow (mL/min) | A% (0.1% Formic Acid Acetonitrile) | B% (0.1% Formic Acid Aqueous Solution) |
|---|---|---|---|
| 0 | 0.3 | 25 | 75 |
| 7.5 | 0.3 | 60 | 40 |
| 15 | 0.3 | 80 | 20 |
| 25 | 0.3 | 99 | 1 |
| 28 | 0.3 | 99 | 1 |
| Antigen | Dilution | Vendor | Catalog No. |
|---|---|---|---|
| p-PI3K | 1:1000 | Cell Signaling Technology (Danvers, MA, USA) | 17366 |
| PI3K | 1:1000 | Cell Signaling Technology | 4292 |
| p-AKT | 1:1000 | BOSTER (Pleasanton, CA, USA) | BM4721 |
| AKT | 1:1000 | BOSTER | A00024-2 |
| p-GSK3β | 1:1000 | BOSTER | BM4837 |
| GSK3β | 1:10,000 | BOSTER | A00791-3 |
| TLR4 | 1:1000 | BOSTER | AF8208 |
| NF-κB | 1:1000 | BOSTER | AF0246 |
| p-NF-κB | 1:1000 | Cell Signaling Technology | 3033 |
| TNF-α | 1:1000 | BOSTER | BA0131 |
| IL-6 | 1:1000 | BOSTER | BA0562-2 |
| NRF2 | 1:1000 | BOSTER | A00078-1 |
| COX2 | 1:1000 | BOSTER | A00084 |
| HO-1 | 1:1000 | BOSTER | PB0050 |
| GPX4 | 1:1000 | BOSTER | A02059-1 |
| β-actin | 1:5000 | BOSTER | BM3873 |
| GAPDH | 1:5000 | BOSTER | BM3876 |
| Gene Name | Forward Primer | Reverse Primer |
|---|---|---|
| COL1A1-H | TAGGGTCTAGACATGTTCAGCTTTG | CGTTCTGTACGCAGGTGATTG |
| FN1-H | AGGAAGCCGAGGTTTTAACTG | AGGACGCTCATAAGTGTCACC |
| MYD88-H | GGCTGCTCTCAACATGCGA | CTGTGTCCGCACGTTCAAGA |
| TNFα-H | CCTCTCTCTAATCAGCCCTCTG | GAGGACCTGGGAGTAGATGAG |
| NF-κB-H | AACAGAGAGGATTTCGTTTCCG | TTTGACCTGAGGGTAAGACTTCT |
| GAPDH-H | GCACCGTCAAGGCTGAGAAC | TGGTGAAGACGCCAGTGGA |
References
- Ellett, C.W. Curvularia blight of Ophioglossum vulgatum. Mycologia 1989, 81, 815–817. [Google Scholar] [CrossRef]
- Ta, Z. Research Advances of the Rare Medicinal Plants of Ophioglossum vulgatum L. J. Anhui Agric. Sci. 2014, 14, 4226–4228. [Google Scholar]
- Zeng, T.; Liu, L.; Shi, Z. Research Progress on Chemical Constituents and Pharmacological Activities of the Ophioglossum L. Drug Evalution 2021, 18, 1275–1280. [Google Scholar] [CrossRef]
- Sun, H.; Yao, Z. Textual Research on Calceolaria and Other Drugs in Supplements to Compendium of Materia Medica. J. Jiangxi Univ. Tradit. Chin. Med. 2004, 16, 57–58. [Google Scholar]
- Becker, M. Dictionary of Traditional Chinese Medicine. 2016, pp. 67–69. Available online: https://www.semanticscholar.org/paper/Dictionary-Of-Traditional-Chinese-Medicine-Becker/085435066f21c403bee1e0002a396d5d4a6b69a5 (accessed on 24 February 2025).
- Kala, S.; Johnson, M.G.; Janakiraman, N.; Arockiaraj, A.A.; Raj, S.; Bosco, D. Pharmacognostic and phytochemical studies on some selected ethnomedicinal plants of Tamilnadu, South India. Int. J. Med. Aromat. Plants 2011, 1, 89–94. [Google Scholar]
- Maria, O.N. Ethnobotanical Studies on Some Pteridophytes of Southern Nigeria. Econ. Bot. 2002, 56, 255–259. [Google Scholar]
- Sarker, S.; Hossain, A. Pteridophytes of greater Mymensingh district of Bangladesh used as vegetables and medicines. Bangladesh J. Plant Taxon. 2009, 16, 47–56. [Google Scholar] [CrossRef]
- Herrmann, F.; Romero, M.R.; Blazquez, A.G.; Kaufmann, D.; Ashour, M.L.; Kahl, S.; Marin, J.J.G.; Efferth, T.; Wink, M. Diversity of Pharmacological Properties in Chinese and European Medicinal Plants: Cytotoxicity, Antiviral and Antitrypanosomal Screening of 82 Herbal Drugs. Diversity 2011, 3, 547–580. [Google Scholar] [CrossRef]
- Clericuzio, M.; Tinello, S.; Burlando, B.; Ranzato, E.; Martinotti, S.; Cornara, L.; La Rocca, A. Flavonoid oligoglycosides from Ophioglossum vulgatum L. having wound healing properties. Planta Med. 2012, 78, 1639–1644. [Google Scholar] [CrossRef]
- Clericuzio, M.; Burlando, B.; Gandini, G.; Tinello, S.; Ranzato, E.; Martinotti, S.; Cornara, L. Keratinocyte wound healing activity of galactoglycerolipids from the fern Ophioglossum vulgatum L. J. Nat. Med. 2014, 68, 31–37. [Google Scholar] [CrossRef]
- Mao, L. Effects of EEO on the expression of EGF of acetic acid-induced gastric ulcer in Rats. Chin. J. Ethnomed. Ethnopharmacy 2010, 23, 8–9. [Google Scholar]
- Xu, G.; Chen, S.; Shi, Q.; Wang, H.; Wu, L.; Pan, P.; Ying, H.; Xie, H. Properties of Ophioglossum vulgatum L. extract Pickering emulsion stabilized by carbon dots and its potential use in cosmetics. RSC Adv. 2024, 14, 390–396. [Google Scholar] [CrossRef] [PubMed]
- Tang, L.; Yan, F.; Bin, D. The Extract, Preparation Method and Application of Ophioglossum vulgatum Linn. CN114588184B, 25 August 2023. [Google Scholar]
- Michalak, M. Plant-Derived Antioxidants: Significance in Skin Health and the Ageing Process. Int. J. Mol. Sci. 2022, 23, 585. [Google Scholar] [CrossRef] [PubMed]
- Fu, H.; Li, W.; Weng, Z.; Huang, Z.; Liu, J.; Mao, Q.; Ding, B. Water extract of cacumen platycladi promotes hair growth through the Akt/GSK3β/β-catenin signaling pathway. Front. Pharmacol. 2023, 14, 1038039. [Google Scholar] [CrossRef]
- Ye, H. Primary Researach of Lycophytes and Ferns in Doupengshan Natural Reserve. Master’s Thesis, Guizhou University, Guiyang, China, 2019. [Google Scholar]
- Ma, E.; Jin, L.; Qian, C.; Feng, C.; Zhao, Z.; Tian, H.; Yang, D. Bioinformatics-Guided Identification of Ethyl Acetate Extract of Citri Reticulatae Pericarpium as a Functional Food Ingredient with Anti-Inflammatory Potential. Molecules 2022, 27, 5435. [Google Scholar] [CrossRef]
- Lim, S.H.; Jung, S.K.; Byun, S.; Lee, E.J.; Hwang, J.A.; Seo, S.G.; Kim, Y.A.; Yu, J.G.; Lee, K.W.; Lee, H.J. Luteolin suppresses UVB-induced photoageing by targeting JNK1 and p90 RSK2. J. Cell Mol. Med. 2013, 17, 672–680. [Google Scholar] [CrossRef]
- Wan, D.; Fu, Y.; Le, Y.; Zhang, P.; Ju, J.; Wang, B.; Zhang, G.; Wang, Z.; Su, H.; Wang, L.; et al. Luteolin-7-glucoside Promotes Human Epidermal Stem Cell Proliferation by Upregulating β-Catenin, c-Myc, and Cyclin Expression. Stem Cells Int. 2019, 2019, 1575480. [Google Scholar] [CrossRef]
- Weng, Z.; Patel, A.B.; Vasiadi, M.; Therianou, A.; Theoharides, T.C. Luteolin inhibits human keratinocyte activation and decreases NF-κB induction that is increased in psoriatic skin. PLoS ONE 2014, 9, e90739. [Google Scholar] [CrossRef]
- Ghorbani, A. Mechanisms of antidiabetic effects of flavonoid rutin. Biomed. Pharmacother. 2017, 96, 305–312. [Google Scholar] [CrossRef]
- Bazyar, H.; Moradi, L.; Zaman, F.; Zare Javid, A. The effects of rutin flavonoid supplement on glycemic status, lipid profile, atherogenic index of plasma, brain-derived neurotrophic factor (BDNF), some serum inflammatory, and oxidative stress factors in patients with type 2 diabetes mellitus: A double-blind, placebo-controlled trial. Phytother. Res. 2023, 37, 271–284. [Google Scholar] [CrossRef]
- Huang, L.; You, L.; Aziz, N.; Yu, S.H.; Lee, J.S.; Choung, E.S.; Luong, V.D.; Jeon, M.J.; Hur, M.; Lee, S.; et al. Antiphotoaging and Skin-Protective Activities of Ardisia silvestris Ethanol Extract in Human Keratinocytes. Plants 2023, 12, 1167. [Google Scholar] [CrossRef] [PubMed]
- Gęgotek, A.; Jarocka-Karpowicz, I.; Skrzydlewska, E. Cytoprotective Effect of Ascorbic Acid and Rutin against Oxidative Changes in the Proteome of Skin Fibroblasts Cultured in a Three-Dimensional System. Nutrients 2020, 12, 1074. [Google Scholar] [CrossRef] [PubMed]
- Wang, M.; Ma, X.; Gao, C.; Luo, Y.; Fei, X.; Zheng, Q.; Ma, X.; Kuai, L.; Li, B.; Wang, R.; et al. Rutin attenuates inflammation by downregulating AGE-RAGE signaling pathway in psoriasis: Network pharmacology analysis and experimental evidence. Int. Immunopharmacol. 2023, 125, 111033. [Google Scholar] [CrossRef] [PubMed]
- Sirotkin, A.V.; Harrath, A.H. Phytoestrogens and their effects. Eur. J. Pharmacol. 2014, 741, 230–236. [Google Scholar] [CrossRef] [PubMed]
- Trepat, X.; Chen, Z.; Jacobson, K. Cell migration. Compr. Physiol. 2012, 2, 2369–2392. [Google Scholar] [CrossRef]
- Hwang, S.Y.; Chae, J.I.; Kwak, A.W.; Lee, M.H.; Shim, J.H. Alternative Options for Skin Cancer Therapy via Regulation of AKT and Related Signaling Pathways. Int. J. Mol. Sci. 2020, 21, 6869. [Google Scholar] [CrossRef]
- Fruman, D.A.; Chiu, H.; Hopkins, B.D.; Bagrodia, S.; Cantley, L.C.; Abraham, R.T. The PI3K Pathway in Human Disease. Cell 2017, 170, 605–635. [Google Scholar] [CrossRef]
- Kwon, S.M.; Hong, S.M.; Lee, Y.K.; Min, S.; Yoon, G. Metabolic features and regulation in cell senescence. BMB Rep. 2019, 52, 5–12. [Google Scholar] [CrossRef]
- Yang, L.; Zheng, Z.; Qian, C.; Wu, J.; Liu, Y.; Guo, S.; Li, G.; Liu, M.; Wang, X.; Kaplan, D.L. Curcumin-functionalized silk biomaterials for anti-aging utility. J. Colloid. Interface Sci. 2017, 496, 66–77. [Google Scholar] [CrossRef]
- Gu, Y.; Han, J.; Jiang, C.; Zhang, Y. Biomarkers, oxidative stress and autophagy in skin aging. Ageing Res. Rev. 2020, 59, 101036. [Google Scholar] [CrossRef]
- Rojo de la Vega, M.; Krajisnik, A.; Zhang, D.D.; Wondrak, G.T. Targeting NRF2 for Improved Skin Barrier Function and Photoprotection: Focus on the Achiote-Derived Apocarotenoid Bixin. Nutrients 2017, 9, 1317. [Google Scholar] [CrossRef] [PubMed]
- Sharma, V.; Sharma, P.; Singh, T.G. Emerging role of Nrf2 in Parkinson’s disease therapy: A critical reassessment. Metab. Brain Dis. 2024, 40, 70. [Google Scholar] [CrossRef] [PubMed]
- Tossetta, G.; Fantone, S.; Togni, L.; Santarelli, A.; Olivieri, F.; Marzioni, D.; Rippo, M.R. Modulation of NRF2/KEAP1 Signaling by Phytotherapeutics in Periodontitis. Antioxidants 2024, 13, 1270. [Google Scholar] [CrossRef]
- Yu, W.; Zhang, F.; Meng, D.; Zhang, X.; Feng, Y.; Yin, G.; Liang, P.; Chen, S.; Liu, H. Mechanism of Action and Related Natural Regulators of Nrf2 in Nonalcoholic Fatty Liver Disease. Curr. Drug Deliv. 2024, 21, 1300–1319. [Google Scholar] [CrossRef]
- López, A.; de Tangil, M.S.; Vega-Orellana, O.; Ramírez, A.S.; Rico, M. Phenolic constituents, antioxidant and preliminary antimycoplasmic activities of leaf skin and flowers of Aloe vera (L.) Burm. f. (syn. A. barbadensis Mill.) from the Canary Islands (Spain). Molecules 2013, 18, 4942–4954. [Google Scholar] [CrossRef]
- Bylka, W.; Znajdek-Awiżeń, P.; Studzińska-Sroka, E.; Brzezińska, M. Centella asiatica in cosmetology. Postep. Dermatol. Alergol. 2013, 30, 46–49. [Google Scholar] [CrossRef]
- Sharp, L.; Finnilä, K.; Johansson, H.; Abrahamsson, M.; Hatschek, T.; Bergenmar, M. No differences between Calendula cream and aqueous cream in the prevention of acute radiation skin reactions—Results from a randomised blinded trial. Eur. J. Oncol. Nurs. 2013, 17, 429–435. [Google Scholar] [CrossRef]
- Mulan, J. Research advance in polyunsaturated fatty acid. China Oils Fats 2008, 12, 42–46. [Google Scholar]
- Hu, W. The HPLC Fingerprint of Ophioglossum and Chemical Constituents from Ophioglossum thermale. Master’s Thesis, Tarim University, Alar, China, 2016. [Google Scholar]
- He, Y.; Yang, Z.; Peng, X.; Yan, Z.; Mao, S. Response surface analysis of ultrasound extraction optimization and invitro antioxidant ability of polysaccharides from Ophioglossum vulgatum. China Food Addit. 2020, 31, 19–27. [Google Scholar] [CrossRef]
- Le, C.Y.; Ye, Y.J.; Xu, J.; Li, L.; Feng, X.Q.; Chen, N.P.; Zhu, B.Q.; Ding, Z.S.; Qian, C.D. Hinokitiol Selectively Enhances the Antibacterial Activity of Tetracyclines against Staphylococcus aureus. Microbiol. Spectr. 2023, 11, e0320522. [Google Scholar] [CrossRef]





| Inhibition Zone Diameters (mm) | ||||
|---|---|---|---|---|
| OpvE/Concentrations (mg/mL) | Vancomycin (μg/mL) | |||
| 5.00 | 2.50 | 1.25 | 0.60 | 2.00 |
| 12.6 ± 0.97 | 9.3 ± 0.43 | 8.3 ± 0.16 | 7.625 ± 0.33 | 17.475 ± 0.36 |
Disclaimer/Publisher’s Note: The statements, opinions and data contained in all publications are solely those of the individual author(s) and contributor(s) and not of MDPI and/or the editor(s). MDPI and/or the editor(s) disclaim responsibility for any injury to people or property resulting from any ideas, methods, instructions or products referred to in the content. |
© 2025 by the authors. Licensee MDPI, Basel, Switzerland. This article is an open access article distributed under the terms and conditions of the Creative Commons Attribution (CC BY) license (https://creativecommons.org/licenses/by/4.0/).
Share and Cite
Feng, S.; Huang, Z.; Cao, Y.; Huang, Z.; Xu, C.; Zeng, Y.; Xu, Y.; Zhu, L.; Ding, B. Phytochemical Composition and Skin-Friendly Activities of the Ethyl Acetate Fraction in Ophioglossum vulgatum Linn., an In Vitro Study. Pharmaceuticals 2025, 18, 345. https://doi.org/10.3390/ph18030345
Feng S, Huang Z, Cao Y, Huang Z, Xu C, Zeng Y, Xu Y, Zhu L, Ding B. Phytochemical Composition and Skin-Friendly Activities of the Ethyl Acetate Fraction in Ophioglossum vulgatum Linn., an In Vitro Study. Pharmaceuticals. 2025; 18(3):345. https://doi.org/10.3390/ph18030345
Chicago/Turabian StyleFeng, Sihan, Zhiguang Huang, Yichen Cao, Zixuan Huang, Chen Xu, Yibo Zeng, Yuhang Xu, Lijian Zhu, and Bin Ding. 2025. "Phytochemical Composition and Skin-Friendly Activities of the Ethyl Acetate Fraction in Ophioglossum vulgatum Linn., an In Vitro Study" Pharmaceuticals 18, no. 3: 345. https://doi.org/10.3390/ph18030345
APA StyleFeng, S., Huang, Z., Cao, Y., Huang, Z., Xu, C., Zeng, Y., Xu, Y., Zhu, L., & Ding, B. (2025). Phytochemical Composition and Skin-Friendly Activities of the Ethyl Acetate Fraction in Ophioglossum vulgatum Linn., an In Vitro Study. Pharmaceuticals, 18(3), 345. https://doi.org/10.3390/ph18030345

