Integrative Metabolomic, Network Pharmacology, and Experimental Evidence for Lepidium sativum Seed Extract as a Natural Modulator of Pulmonary Fibrosis via the ncNRFR/Let-7d Regulatory Pathway
Abstract
1. Introduction
2. Results
2.1. Characterization of CSE Metabolic Profile
2.1.1. Gas Chromatography-Mass Spectrometry (GC-MS) Analysis
2.1.2. High-Performance Liquid Chromatography (HPLC) Analysis
2.1.3. Untargeted UPLC–ESI–QTOF–MS Analysis
2.2. In Vitro Evaluation of Cytotoxicity and Antioxidant Potential
2.2.1. Evaluation of Antiproliferative Activity
2.2.2. Evaluation of Antioxidant Activity
2.3. Pharmacological Network Analysis of CSE and PF Target Genes Identification
2.3.1. Unique Gene Identification
2.3.2. PPI Network Analysis
2.3.3. Functional Enrichment Analysis
2.3.4. KEGG Pathway Analysis
2.3.5. Target Genes-miRNA Interaction Analysis
2.3.6. miRNA-lncRNA Interaction Analysis
2.4. In Vivo Validation of the Antifibrotic Potential of CSE in an Mtx-Induced PF Model
2.4.1. CSE Elevates miR-let-7d Expression by Suppressing ncNRFR in Fibrotic Lung Tissue
2.4.2. CSE Ameliorates Inflammatory (IL6, HMGB1) and Fibrotic (MMP1) Targets of miR-let-7d in Mtx-Induced PF
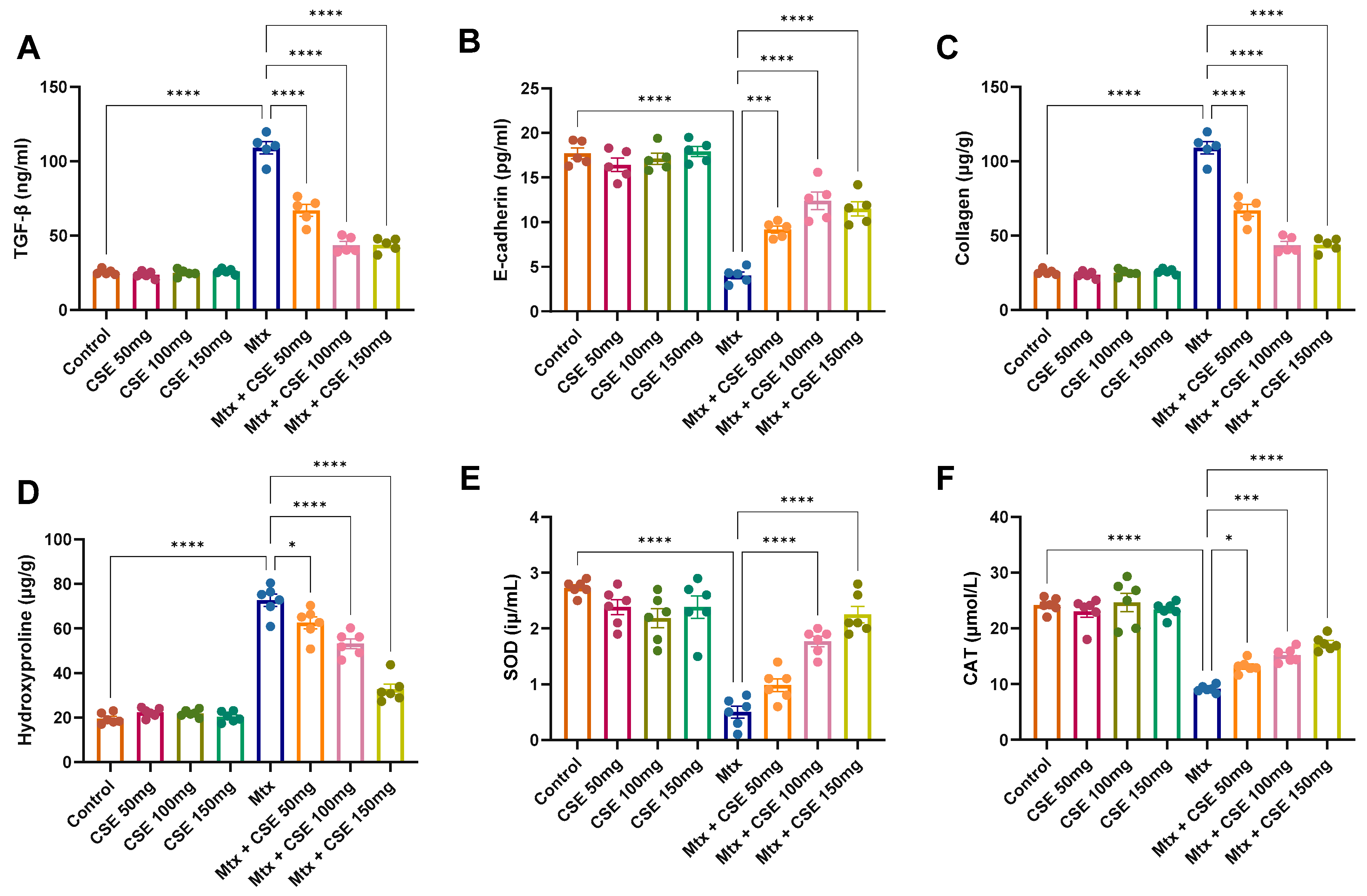
2.4.3. CSE Modulates TGF-β and E-Cadherin Expression in Mtx-Induced PF
2.4.4. CSE Reduces Collagen and Hydroxyproline Accumulation in Mtx-Induced PF Lung Tissue
2.4.5. CSE Restores Serum Antioxidant Enzyme Activity (SOD and Catalase) in Mtx-Induced PF
2.4.6. CSE Attenuates Fibrous Tissue Deposition and Interalveolar Septal Thickness and Restores Lung Parenchyma Architecture in Mtx-Induced PF
2.4.7. CSE Diminishes Collagen Fiber Deposition in the Lung Parenchyma of Mtx-Induced PF
2.4.8. CSE Reduces the Positive Staining for the α-SMA in the Lung Parenchyma of Mtx-Induced PF
3. Discussion
4. Materials and Methods
4.1. Drugs and Chemicals
4.2. Plant Collection and Extraction
4.3. Chemical Characterization
4.3.1. HPLC Analysis
4.3.2. Chromatography-Mass Spectrometry (GC-MS) Phytochemical Profiling
4.3.3. Spectrophotometric Evaluation of CSE Phenolic Compounds
4.3.4. Spectrophotometric Evaluation of CSE Flavonoid Compounds
4.3.5. Untargeted Metabolic Analysis for CSE
4.4. Evaluation of Cytotoxic Activity
4.5. Antioxidant Profile Assessment
4.5.1. ABTS Radical Scavenging Method
4.5.2. H2O2 Radical Scavenging Method
4.5.3. DPPH Radical Scavenging Method
4.5.4. FRAP Scavenging Method
4.5.5. Metal Chelating Activity
4.5.6. CUPRAC Assay
4.6. Pharmacological Network Analysis
4.6.1. Chemical Structure Retrieval and Target Identification
4.6.2. PPI Network Construction
4.6.3. GO and Pathway Enrichment Analysis
4.6.4. Identification of Target Genes–miRNA and miRNA–lncRNA Interactions
4.7. Evaluation of Antifibrotic Potential in a Pulmonary Fibrosis Animal Model
4.7.1. Animals
4.7.2. Experimental Design
- i
- Control naïve group (n = 5): Rats received intratracheal injections with saline twice a week (1 mL of normal saline).
- ii.
- PF model group (Mtx model, n = 5): 0.9% NaCl solution was administered with the Mtx (0.5 mg/kg body weight) by intraperitoneal injection twice a week for four weeks according to Mohamed et al. [131].
- iii.
- Control + CSE (n = 5/per dose, total n = 15): Rats were orally treated with CSE at doses of either 50 mg/kg/day dissolved in 0.1 mL of normal saline (CSE 50 mg, n = 5), 100 mg/kg/day (CSE 100 mg, n = 5), or 150 mg/kg/day (CSE 150 mg, n = 5) for four weeks.
- iv.
- CSE-treated PF group (n = 5/per dose, total n = 15): Rats were given Mtx (0.5 mg/kg body weight) intraperitoneally 2 times per week for four weeks, followed by oral administration with CSE at doses of 50 mg/kg/day (CSE 50 mg, n = 5), 100 mg/kg/day (CSE 100 mg, n = 5), or 150 mg/kg/day (CSE 150 mg, n = 5) for four weeks.
4.7.3. miRNA Extraction and Processing
4.7.4. Assessment of ncNRFR and let-7d miRNA Expression Using RT-PCR
4.7.5. Evaluation of Serum Oxidative Stress and Inflammatory Biomarkers
4.7.6. Histological Studies
Tissue Preparation and Histopathological and Immunohistochemical Investigation
Morphometric Analysis
4.7.7. Statistical Analysis
5. Conclusions
Supplementary Materials
Author Contributions
Funding
Institutional Review Board Statement
Informed Consent Statement
Data Availability Statement
Acknowledgments
Conflicts of Interest
References
- Baumgartner, K.B.; Samet, J.M.; Stidley, C.A.; Colby, T.V.; Waldron, J.A. Cigarette Smoking: A Risk Factor for Idiopathic Pulmonary Fibrosis. Am. J. Respir. Crit. Care Med. 1997, 155, 242–248. [Google Scholar] [CrossRef]
- Pleasants, R.; Tighe, R.M. Management of Idiopathic Pulmonary Fibrosis. Ann. Pharmacother. 2019, 53, 1238–1248. [Google Scholar] [CrossRef]
- Glass, D.S.; Grossfeld, D.; Renna, H.A.; Agarwala, P.; Spiegler, P.; DeLeon, J.; Reiss, A.B. Idiopathic Pulmonary Fibrosis: Current and Future Treatment. Clin. Respir. J. 2022, 16, 84–96. [Google Scholar] [CrossRef] [PubMed]
- Todd, N.W.; Luzina, I.G.; Atamas, S.P. Molecular and Cellular Mechanisms of Pulmonary Fibrosis. Fibrogenesis Tissue Repair. 2012, 5, 11. [Google Scholar] [CrossRef] [PubMed]
- Richeldi, L.; Collard, H.R.; Jones, M.G. Idiopathic Pulmonary Fibrosis. Lancet 2017, 389, 1941–1952. [Google Scholar] [CrossRef] [PubMed]
- Inui, N.; Sakai, S.; Kitagawa, M. Molecular Pathogenesis of Pulmonary Fibrosis, with Focus on Pathways Related to TGF-β and the Ubiquitin-Proteasome Pathway. Int. J. Mol. Sci. 2021, 22, 6107. [Google Scholar] [CrossRef]
- Burgoyne, R.A.; Fisher, A.J.; Borthwick, L.A. The Role of Epithelial Damage in the Pulmonary Immune Response. Cells 2021, 10, 2763. [Google Scholar] [CrossRef]
- Savagner, P. The Epithelial-Mesenchymal Transition (EMT) Phenomenon. Ann. Oncol. 2010, 21 (Suppl. S7), vii89–vii92. [Google Scholar] [CrossRef]
- Tai, Y.; Woods, E.L.; Dally, J.; Kong, D.; Steadman, R.; Moseley, R.; Midgley, A.C. Myofibroblasts: Function, Formation, and Scope of Molecular Therapies for Skin Fibrosis. Biomolecules 2021, 11, 1095. [Google Scholar] [CrossRef]
- Huleihel, L.; Ben-Yehudah, A.; Milosevic, J.; Yu, G.; Pandit, K.; Sakamoto, K.; Yousef, H.; LeJeune, M.; Coon, T.A.; Redinger, C.J.; et al. Let-7d microRNA Affects Mesenchymal Phenotypic Properties of Lung Fibroblasts. Am. J. Physiol. Lung Cell. Mol. Physiol. 2014, 306, L534–L542. [Google Scholar] [CrossRef]
- Saliminejad, K.; Khorram Khorshid, H.R.; Soleymani Fard, S.; Ghaffari, S.H. An Overview of microRNAs: Biology, Functions, Therapeutics, and Analysis Methods. J. Cell Physiol. 2019, 234, 5451–5465. [Google Scholar] [CrossRef] [PubMed]
- Pandit, K.V.; Corcoran, D.; Yousef, H.; Yarlagadda, M.; Tzouvelekis, A.; Gibson, K.F.; Konishi, K.; Yousem, S.A.; Singh, M.; Handley, D.; et al. Inhibition and Role of Let-7d in Idiopathic Pulmonary Fibrosis. Am. J. Respir. Crit. Care Med. 2010, 182, 220–229. [Google Scholar] [CrossRef] [PubMed]
- Huang, H.-Y.; Lin, Y.-C.-D.; Cui, S.; Huang, Y.; Tang, Y.; Xu, J.; Bao, J.; Li, Y.; Wen, J.; Zuo, H.; et al. miRTarBase Update 2022: An Informative Resource for Experimentally Validated miRNA-Target Interactions. Nucleic Acids Res. 2022, 50, D222–D230. [Google Scholar] [CrossRef] [PubMed]
- van Roy, F.; Berx, G. The Cell-Cell Adhesion Molecule E-Cadherin. Cell. Mol. Life Sci. 2008, 65, 3756–3788. [Google Scholar] [CrossRef]
- Jiang, S. A Regulator of Metabolic Reprogramming: MicroRNA Let-7. Transl. Oncol. 2019, 12, 1005–1013. [Google Scholar] [CrossRef]
- Ma, Y.; Shen, N.; Wicha, M.S.; Luo, M. The Roles of the Let-7 Family of MicroRNAs in the Regulation of Cancer Stemness. Cells 2021, 10, 2415. [Google Scholar] [CrossRef]
- Fang, Y.; Fullwood, M.J. Roles, Functions, and Mechanisms of Long Non-Coding RNAs in Cancer. Genom. Proteom. Bioinform. 2016, 14, 42–54. [Google Scholar] [CrossRef]
- Song, Z.; Lin, J.; Li, Z.; Huang, C. The Nuclear Functions of Long Noncoding RNAs Come into Focus. Non-Coding RNA Res. 2021, 6, 70–79. [Google Scholar] [CrossRef]
- Statello, L.; Guo, C.-J.; Chen, L.-L.; Huarte, M. Gene Regulation by Long Non-Coding RNAs and Its Biological Functions. Nat. Rev. Mol. Cell Biol. 2021, 22, 96–118. [Google Scholar] [CrossRef]
- Nemeth, K.; Bayraktar, R.; Ferracin, M.; Calin, G.A. Non-Coding RNAs in Disease: From Mechanisms to Therapeutics. Nat. Rev. Genet. 2024, 25, 211–232. [Google Scholar] [CrossRef]
- Zhang, X.; Wang, W.; Zhu, W.; Dong, J.; Cheng, Y.; Yin, Z.; Shen, F. Mechanisms and Functions of Long Non-Coding RNAs at Multiple Regulatory Levels. Int. J. Mol. Sci. 2019, 20, 5573. [Google Scholar] [CrossRef] [PubMed]
- Chen, C.Y.; Shyu, A.B. AU-Rich Elements: Characterization and Importance in mRNA Degradation. Trends Biochem. Sci. 1995, 20, 465–470. [Google Scholar] [CrossRef] [PubMed]
- Sebastian-delaCruz, M.; Gonzalez-Moro, I.; Olazagoitia-Garmendia, A.; Castellanos-Rubio, A.; Santin, I. The Role of lncRNAs in Gene Expression Regulation through mRNA Stabilization. Noncoding RNA 2021, 7, 3. [Google Scholar] [CrossRef] [PubMed]
- Estornut, C.; Milara, J.; Bayarri, M.A.; Belhadj, N.; Cortijo, J. Targeting Oxidative Stress as a Therapeutic Approach for Idiopathic Pulmonary Fibrosis. Front. Pharmacol. 2021, 12, 794997. [Google Scholar] [CrossRef]
- Mei, Q.; Liu, Z.; Zuo, H.; Yang, Z.; Qu, J. Idiopathic Pulmonary Fibrosis: An Update on Pathogenesis. Front. Pharmacol. 2022, 12, 797292. [Google Scholar] [CrossRef]
- Azene, M.; Habte, K.; Tkuwab, H. Nutritional, Health Benefits and Toxicity of Underutilized Garden Cress Seeds and Its Functional Food Products: A Review. Food Prod. Process. Nutr. 2022, 4, 33. [Google Scholar] [CrossRef]
- Hekmatshoar, Y.; Özkan, T.; Rahbar Saadat, Y. Evidence for Health-Promoting Properties of Lepidium sativum L.: An Updated Comprehensive Review. Turk. J. Pharm. Sci. 2022, 19, 714–723. [Google Scholar] [CrossRef]
- Sakran, M.; Selim, Y.; Zidan, N. A New Isoflavonoid from Seeds of Lepidium sativum L. and Its Protective Effect on Hepatotoxicity Induced by Paracetamol in Male Rats. Molecules 2014, 19, 15440–15451. [Google Scholar] [CrossRef]
- Tufail, T.; Khan, T.; Bader Ul Ain, H.; Morya, S.; Shah, M.A. Garden Cress Seeds: A Review on Nutritional Composition, Therapeutic Potential, and Industrial Utilization. Food Sci. Nutr. 2024, 12, 3834–3848. [Google Scholar] [CrossRef]
- Vazifeh, S.; Kananpour, P.; Khalilpour, M.; Eisalou, S.V.; Hamblin, M.R. Anti-Inflammatory and Immunomodulatory Properties of Lepidium sativum. Biomed. Res. Int. 2022, 2022, 3645038. [Google Scholar] [CrossRef]
- Ibrahim, I.A.; Shalaby, A.A.; Abdallah, H.M.L.; Zohairy, N.F.E.; Bahr, H.I. Ameliorative Effect of Garden Cress (Lepidium sativum L.) Seeds Ethanolic Extract on High Fat Diet-Prompted Non-Alcoholic Fatty Liver Disease in the Rat Model: Impact on 3-Hydroxy-3-Methylglutaryl-Coenzyme A Reductase and Vascular Endothelial Growth Facto. Adv. Anim. Vet. Sci. 2020, 8, 1–10. [Google Scholar] [CrossRef]
- Khirallah, S.M.; Ramadan, H.M.M.; Aladl, H.A.A.; Ayaz, N.O.; Kurdi, L.A.F.; Jaremko, M.; Alshawwa, S.Z.; Saied, E.M. Antidiabetic Potential of Novel 1,3,5-Trisubstituted-2-Thioxoimidazloidin-4-One Analogues: Insights into α-Glucosidase, α-Amylase, and Antioxidant Activities. Pharmaceuticals 2022, 15, 1576. [Google Scholar] [CrossRef]
- Saied, E.M.; Le, T.L.-S.; Hornemann, T.; Arenz, C. Synthesis and Characterization of Some Atypical Sphingoid Bases. Bioorganic Med. Chem. 2018, 26, 4047–4057. [Google Scholar] [CrossRef] [PubMed]
- Alzamami, A.; Radwan, E.M.; Abo-Elabass, E.; Behery, M.E.; Alshwyeh, H.A.; Al-Olayan, E.; Altamimi, A.S.; Attallah, N.G.M.; Altwaijry, N.; Jaremko, M.; et al. Novel 8-Methoxycoumarin-3-Carboxamides with Potent Anticancer Activity against Liver Cancer via Targeting Caspase-3/7 and β-Tubulin Polymerization. BMC Chem. 2023, 17, 174. [Google Scholar] [CrossRef] [PubMed]
- Alzahrani, A.R.; Mohamed, D.I.; Abo Nahas, H.H.; Alaa El-Din Aly El-Waseef, D.; Altamimi, A.S.; Youssef, I.H.; Ibrahim, I.A.A.; Mohamed, S.; Sabry, Y.G.; Falemban, A.H.; et al. Trimetazidine Alleviates Bleomycin-Induced Pulmonary Fibrosis by Targeting the Long Noncoding RNA CBR3-AS1-Mediated miRNA-29 and Resistin-Like Molecule Alpha 1: Deciphering a Novel Trifecta Role of LncRNA CBR3-AS1/miRNA-29/FIZZ1 Axis in Lung Fibrosis. Drug Des. Dev. Ther. 2024, 18, 3959–3986. [Google Scholar] [CrossRef] [PubMed]
- Li, S.; Shi, J.; Tang, H. Animal Models of Drug-Induced Pulmonary Fibrosis: An Overview of Molecular Mechanisms and Characteristics. Cell Biol. Toxicol. 2022, 38, 699–723. [Google Scholar] [CrossRef]
- Ohbayashi, M.; Suzuki, M.; Yashiro, Y.; Fukuwaka, S.; Yasuda, M.; Kohyama, N.; Kobayashi, Y.; Yamamoto, T. Induction of Pulmonary Fibrosis by Methotrexate Treatment in Mice Lung In Vivo and In Vitro. J. Toxicol. Sci. 2010, 35, 653–661. [Google Scholar] [CrossRef]
- Ye, X.; Zhang, M.; Gu, H.; Liu, M.; Zhao, Y.; Shi, Y.; Wu, S.; Jiang, C.; Ye, X.; Zhu, H.; et al. Animal Models of Acute Exacerbation of Pulmonary Fibrosis. Respir. Res. 2023, 24, 296. [Google Scholar] [CrossRef]
- Zaheen, A.; Rajkhowa, S.; Al-Hussain, S.A.; Zaki, M.E.A. Integrated Computational Strategies for Polypharmacological Profiling and Identification of Anti-Inflammatory Targets in Rungia pectinata L. J. Cell Mol. Med. 2024, 28, e70158. [Google Scholar] [CrossRef]
- Zaheen, A.; Lefalo, P.F.; Rajkhowa, S.; Sinha, S. In Silico Elucidation and Network Pharmacology Analysis of Phytochemicals from Elephantorrhiza elephantina and Pentanisia prunelloides for Antitubercular Activity. Gene Rep. 2025, 38, 102155. [Google Scholar] [CrossRef]
- Hsu, H.-S.; Liu, C.-C.; Lin, J.-H.; Hsu, T.-W.; Hsu, J.-W.; Su, K.; Hung, S.-C. Involvement of ER Stress, PI3K/AKT Activation, and Lung Fibroblast Proliferation in Bleomycin-Induced Pulmonary Fibrosis. Sci. Rep. 2017, 7, 14272. [Google Scholar] [CrossRef]
- Margaria, J.P.; Moretta, L.; Alves-Filho, J.C.; Hirsch, E. PI3K Signaling in Mechanisms and Treatments of Pulmonary Fibrosis Following Sepsis and Acute Lung Injury. Biomedicines 2022, 10, 756. [Google Scholar] [CrossRef] [PubMed]
- Wang, J.; Hu, K.; Cai, X.; Yang, B.; He, Q.; Wang, J.; Weng, Q. Targeting PI3K/AKT Signaling for Treatment of Idiopathic Pulmonary Fibrosis. Acta Pharm. Sin. B 2022, 12, 18–32. [Google Scholar] [CrossRef] [PubMed]
- Lacedonia, D.; Scioscia, G.; Soccio, P.; Conese, M.; Catucci, L.; Palladino, G.P.; Simone, F.; Quarato, C.M.I.; Di Gioia, S.; Rana, R.; et al. Downregulation of Exosomal Let-7d and miR-16 in Idiopathic Pulmonary Fibrosis. BMC Pulm. Med. 2021, 21, 188. [Google Scholar] [CrossRef] [PubMed]
- Pandit, K.V.; Milosevic, J.; Kaminski, N. MicroRNAs in Idiopathic Pulmonary Fibrosis. Transl. Res. 2011, 157, 191–199. [Google Scholar] [CrossRef]
- Xie, H.; Gao, Y.-M.; Zhang, Y.-C.; Jia, M.-W.; Peng, F.; Meng, Q.-H.; Wang, Y.-C. Low Let-7d Exosomes from Pulmonary Vascular Endothelial Cells Drive Lung Pericyte Fibrosis through the TGFβRI/FoxM1/Smad/β-Catenin Pathway. J. Cell Mol. Med. 2020, 24, 13913–13926. [Google Scholar] [CrossRef]
- Pandey, R.R.; Mondal, T.; Mohammad, F.; Enroth, S.; Redrup, L.; Komorowski, J.; Nagano, T.; Mancini-Dinardo, D.; Kanduri, C. Kcnq1ot1 Antisense Noncoding RNA Mediates Lineage-Specific Transcriptional Silencing through Chromatin-Level Regulation. Mol. Cell 2008, 32, 232–246. [Google Scholar] [CrossRef]
- Franklin, J.L.; Rankin, C.R.; Levy, S.; Snoddy, J.R.; Zhang, B.; Washington, M.K.; Thomson, J.M.; Whitehead, R.H.; Coffey, R.J. Malignant Transformation of Colonic Epithelial Cells by a Colon-Derived Long Noncoding RNA. Biochem. Biophys. Res. Commun. 2013, 440, 99–104. [Google Scholar] [CrossRef]
- Yoon, J.-H.; Abdelmohsen, K.; Gorospe, M. Functional Interactions among microRNAs and Long Noncoding RNAs. Semin. Cell Dev. Biol. 2014, 34, 9–14. [Google Scholar] [CrossRef]
- Fernandez, I.E.; Eickelberg, O. The Impact of TGF-β on Lung Fibrosis: From Targeting to Biomarkers. Proc. Am. Thorac. Soc. 2012, 9, 111–116. [Google Scholar] [CrossRef]
- Guo, H.; Jian, Z.; Liu, H.; Cui, H.; Deng, H.; Fang, J.; Zuo, Z.; Wang, X.; Zhao, L.; Geng, Y.; et al. TGF-Β1-Induced EMT Activation via Both Smad-Dependent and MAPK Signaling Pathways in Cu-Induced Pulmonary Fibrosis. Toxicol. Appl. Pharmacol. 2021, 418, 115500. [Google Scholar] [CrossRef]
- Leeming, D.J.; Sand, J.M.; Nielsen, M.J.; Genovese, F.; Martinez, F.J.; Hogaboam, C.M.; Han, M.K.; Klickstein, L.B.; Karsdal, M.A. Serological Investigation of the Collagen Degradation Profile of Patients with Chronic Obstructive Pulmonary Disease or Idiopathic Pulmonary Fibrosis. Biomark. Insights 2012, 7, 119–126. [Google Scholar] [CrossRef]
- Luo, X.; Zhong, Z.; Chong, A.; Zhang, W.; Wu, X. Function and Mechanism of Trimetazidine in Myocardial Infarction-Induced Myocardial Energy Metabolism Disorder Through the SIRT1–AMPK Pathway. Front. Physiol. 2021, 12, 645041. [Google Scholar] [CrossRef] [PubMed]
- Organ, L.A.; Duggan, A.-M.R.; Oballa, E.; Taggart, S.C.; Simpson, J.K.; Kang’ombe, A.R.; Braybrooke, R.; Molyneaux, P.L.; North, B.; Karkera, Y.; et al. Biomarkers of Collagen Synthesis Predict Progression in the PROFILE Idiopathic Pulmonary Fibrosis Cohort. Respir. Res. 2019, 20, 148. [Google Scholar] [CrossRef] [PubMed]
- Song, S.; Fu, Z.; Guan, R.; Zhao, J.; Yang, P.; Li, Y.; Yin, H.; Lai, Y.; Gong, G.; Zhao, S.; et al. Intracellular Hydroxyproline Imprinting Following Resolution of Bleomycin-Induced Pulmonary Fibrosis. Eur. Respir. J. 2022, 59, 2100864. [Google Scholar] [CrossRef] [PubMed]
- Al-Sheddi, E.S.; Farshori, N.N.; Al-Oqail, M.M.; Musarrat, J.; Al-Khedhairy, A.A.; Siddiqui, M.A. Protective Effect of Lepidium sativum Seed Extract against Hydrogen Peroxide-Induced Cytotoxicity and Oxidative Stress in Human Liver Cells (HepG2). Pharm. Biol. 2016, 54, 314–321. [Google Scholar] [CrossRef]
- El-Haggar, M.; El-Hosseiny, L.; Ghazy, N.M.; El-Fiky, F.K.; El-Hawiet, A. Phytochemical Investigation, Antimicrobial and Cytotoxic Activities of Suspension Cultures of Lepidium sativum L. S. Afr. J. Bot. 2021, 138, 500–505. [Google Scholar] [CrossRef]
- Nazir, S.; El-Sherif, A.A.; Abdel-Ghani, N.T.; Ibrahim, M.A.A.; Hegazy, M.-E.F.; Atia, M.A.M. Lepidium sativum Secondary Metabolites (Essential Oils): In Vitro and In Silico Studies on Human Hepatocellular Carcinoma Cell Lines. Plants 2021, 10, 1863. [Google Scholar] [CrossRef]
- Chatoui, K.; Harhar, H.; El Kamli, T.; Tabyaoui, M. Chemical Composition and Antioxidant Capacity of Lepidium sativum Seeds from Four Regions of Morocco. Evid. Based Complement. Altern. Med. 2020, 2020, 7302727. [Google Scholar] [CrossRef]
- Malar, J.; Chairman, K.; Singh, A.R.J.; Vanmathi, J.S.; Balasubramanian, A.; Vasanthi, K. Antioxidative Activity of Different Parts of the Plant Lepidium sativum Linn. Biotechnol. Rep. 2014, 3, 95–98. [Google Scholar] [CrossRef]
- Zia-Ul-Haq, M.; Ahmad, S.; Calani, L.; Mazzeo, T.; Del Rio, D.; Pellegrini, N.; De Feo, V. Compositional Study and Antioxidant Potential of Ipomoea Hederacea Jacq. and Lepidium sativum L. Seeds. Molecules 2012, 17, 10306–10321. [Google Scholar] [CrossRef]
- Painuli, S.; Quispe, C.; Herrera-Bravo, J.; Semwal, P.; Martorell, M.; Almarhoon, Z.M.; Seilkhan, A.; Ydyrys, A.; Rad, J.S.; Alshehri, M.M.; et al. Nutraceutical Profiling, Bioactive Composition, and Biological Applications of Lepidium sativum L. Oxid. Med. Cell. Longev. 2022, 2022, 2910411. [Google Scholar] [CrossRef] [PubMed]
- Cao, G.; Zhang, J.; Wang, M.; Song, X.; Liu, W.; Mao, C.; Lv, C. Differential Expression of Long Non-Coding RNAs in Bleomycin-Induced Lung Fibrosis. Int. J. Mol. Med. 2013, 32, 355–364. [Google Scholar] [CrossRef]
- Hadjicharalambous, M.R.; Lindsay, M.A. Idiopathic Pulmonary Fibrosis: Pathogenesis and the Emerging Role of Long Non-Coding RNAs. Int. J. Mol. Sci. 2020, 21, 524. [Google Scholar] [CrossRef] [PubMed]
- Liang, H.; Xu, C.; Pan, Z.; Zhang, Y.; Xu, Z.; Chen, Y.; Li, T.; Li, X.; Liu, Y.; Huangfu, L.; et al. The Antifibrotic Effects and Mechanisms of MicroRNA-26a Action in Idiopathic Pulmonary Fibrosis. Mol. Ther. 2014, 22, 1122–1133. [Google Scholar] [CrossRef] [PubMed]
- Ding, J.; Cui, X.; Liu, Q. Emerging Role of HMGB1 in Lung Diseases: Friend or Foe. J. Cell Mol. Med. 2017, 21, 1046–1057. [Google Scholar] [CrossRef]
- Saito, F.; Tasaka, S.; Inoue, K.-I.; Miyamoto, K.; Nakano, Y.; Ogawa, Y.; Yamada, W.; Shiraishi, Y.; Hasegawa, N.; Fujishima, S.; et al. Role of Interleukin-6 in Bleomycin-Induced Lung Inflammatory Changes in Mice. Am. J. Respir. Cell Mol. Biol. 2008, 38, 566–571. [Google Scholar] [CrossRef]
- Wang, M.; Gauthier, A.; Daley, L.; Dial, K.; Wu, J.; Woo, J.; Lin, M.; Ashby, C.; Mantell, L.L. The Role of HMGB1, a Nuclear Damage-Associated Molecular Pattern Molecule, in the Pathogenesis of Lung Diseases. Antioxid. Redox Signal 2019, 31, 954–993. [Google Scholar] [CrossRef]
- Zeng, J.-C.; Xiang, W.-Y.; Lin, D.-Z.; Zhang, J.-A.; Liu, G.-B.; Kong, B.; Gao, Y.-C.; Lu, Y.-B.; Wu, X.-J.; Yi, L.-L.; et al. Elevated HMGB1-Related Interleukin-6 Is Associated with Dynamic Responses of Monocytes in Patients with Active Pulmonary Tuberculosis. Int. J. Clin. Exp. Pathol. 2015, 8, 1341–1353. [Google Scholar]
- Lee, H.-S.; Shun, C.-T.; Chiou, L.-L.; Chen, C.-H.; Huang, G.-T.; Sheu, J.-C. Hydroxyproline Content of Needle Biopsies as an Objective Measure of Liver Fibrosis: Emphasis on Sampling Variability. J. Gastroenterol. Hepatol. 2005, 20, 1109–1114. [Google Scholar] [CrossRef]
- Meurer, S.K.; Karsdal, M.A.; Weiskirchen, R. Advances in the Clinical Use of Collagen as Biomarker of Liver Fibrosis. Expert Rev. Mol. Diagn. 2020, 20, 947–969. [Google Scholar] [CrossRef] [PubMed]
- Pardo, A.; Selman, M. Matrix Metalloproteases in Aberrant Fibrotic Tissue Remodeling. Proc. Am. Thorac. Soc. 2006, 3, 383–388. [Google Scholar] [CrossRef] [PubMed]
- Han, J.M.; Kim, M.H.; Choi, L.Y.; Kim, G.; Yang, W.M. Exploring the Potential Effects and Mechanisms of Asarum sieboldii Radix Essential Oil for Treatment of Asthma. Pharmaceutics 2022, 14, 558. [Google Scholar] [CrossRef] [PubMed]
- Li, H.; Zhao, X.; Shan, H.; Liang, H. MicroRNAs in Idiopathic Pulmonary Fibrosis: Involvement in Pathogenesis and Potential Use in Diagnosis and Therapeutics. Acta Pharm. Sin. B 2016, 6, 531–539. [Google Scholar] [CrossRef]
- Bowler, R.P.; Nicks, M.; Warnick, K.; Crapo, J.D. Role of Extracellular Superoxide Dismutase in Bleomycin-Induced Pulmonary Fibrosis. Am. J. Physiol. Lung Cell Mol. Physiol. 2002, 282, L719–L726. [Google Scholar] [CrossRef]
- Dohi, M.; Hasegawa, T.; Yamamoto, K.; Marshall, B.C. Hepatocyte Growth Factor Attenuates Collagen Accumulation in a Murine Model of Pulmonary Fibrosis. Am. J. Respir. Crit. Care Med. 2000, 162, 2302–2307. [Google Scholar] [CrossRef]
- Odajima, N.; Betsuyaku, T.; Nagai, K.; Moriyama, C.; Wang, D.-H.; Takigawa, T.; Ogino, K.; Nishimura, M. The Role of Catalase in Pulmonary Fibrosis. Respir. Res. 2010, 11, 183. [Google Scholar] [CrossRef]
- Paranjape, A.N.; Mehta, A.A. A Study on Clinical Efficacy of Lepidium sativum Seeds in Treatment of Bronchial Asthma. Iran. J. Pharmacol. Ther. 2006, 5, 55–59. [Google Scholar]
- Ali, R.F.M. Preparation and Characterization of Protein Isolate and Biodiesel from Garden Cress Seed. Eur. J. Chem. 2013, 4, 85–91. [Google Scholar] [CrossRef]
- Alqahtani, F.Y.; Aleanizy, F.S.; Mahmoud, A.Z.; Farshori, N.N.; Alfaraj, R.; Al-Sheddi, E.S.; Alsarra, I.A. Chemical Composition and Antimicrobial, Antioxidant, and Anti-Inflammatory Activities of Lepidium sativum Seed Oil. Saudi J. Biol. Sci. 2019, 26, 1089–1092. [Google Scholar] [CrossRef]
- Abdallah, H.M.; Farag, M.A.; Algandaby, M.M.; Nasrullah, M.Z.; Abdel-Naim, A.B.; Eid, B.G.; Safo, M.K.; Koshak, A.E.; Malebari, A.M. Osteoprotective Activity and Metabolite Fingerprint via UPLC/MS and GC/MS of Lepidium sativum in Ovariectomized Rats. Nutrients 2020, 12, 2075. [Google Scholar] [CrossRef]
- Abdulmalek, S.A.; Fessal, M.; El-Sayed, M. Effective Amelioration of Hepatic Inflammation and Insulin Response in High Fat Diet-Fed Rats via Regulating AKT/mTOR Signaling: Role of Lepidium sativum Seed Extracts. J. Ethnopharmacol. 2021, 266, 113439. [Google Scholar] [CrossRef]
- Aydemir, T.; Becerik, S. Phenolic Content and Antioxidant Activity of Different Extracts from Ocimum basilicum, Apium graveolens and Lepidium sativum Seeds. J. Food Biochem. 2011, 35, 62–79. [Google Scholar] [CrossRef]
- Al-Dhabi, N.A.; Arasu, M.V.; Park, C.H.; Park, S.U. An Up-to-Date Review of Rutin and Its Biological and Pharmacological Activities. EXCLI J. 2015, 14, 59–63. [Google Scholar] [CrossRef]
- Srinivasulu, C.; Ramgopal, M.; Ramanjaneyulu, G.; Anuradha, C.M.; Suresh Kumar, C. Syringic Acid (SA)—A Review of Its Occurrence, Biosynthesis, Pharmacological and Industrial Importance. Biomed. Pharmacother. 2018, 108, 547–557. [Google Scholar] [CrossRef]
- Vollmannová, A.; Bojňanská, T.; Musilová, J.; Lidiková, J.; Cifrová, M. Quercetin as One of the Most Abundant Represented Biological Valuable Plant Components with Remarkable Chemoprotective Effects—A Review. Heliyon 2024, 10, e33342. [Google Scholar] [CrossRef]
- Baskar, V.; Krishnan, M.; Rajakumar, G.; Hariram Nile, S.; Thiruvengadam, M. Modulation of Expression Levels of Various Cytokines and Inflammatory Responses by Glucosinolate Derivatives. Curr. Top. Med. Chem. 2023, 23, 1575–1578. [Google Scholar] [CrossRef]
- Choi, H.; Kim, H.; Han, S.; Park, H.W.; Ha, I.J.; Kim, J.S.; Lee, S.-G. Antioxidant and Anti-Inflammatory Activities of High-Glucosinolate-Synthesis Lines of Brassica rapa. Antioxidants 2023, 12, 1693. [Google Scholar] [CrossRef] [PubMed]
- Herz, C.; Márton, M.-R.; Tran, H.T.T.; Gründemann, C.; Schell, J.; Lamy, E. Benzyl Isothiocyanate but Not Benzyl Nitrile from Brassicales Plants Dually Blocks the COX and LOX Pathway in Primary Human Immune Cells. J. Funct. Foods 2016, 23, 135–143. [Google Scholar] [CrossRef]
- Cupp, M.J.; Tracy, T.S. Dietary Supplements: Toxicology and Clinical Pharmacology; Springer Science & Business Media: Berlin/Heidelberg, Germany, 2002; ISBN 978-1-59259-303-3. [Google Scholar]
- Lawson, B.R.; Belkowski, S.M.; Whitesides, J.F.; Davis, P.; Lawson, J.W. Immunomodulation of Murine Collagen-Induced Arthritis by N, N-Dimethylglycine and a Preparation of Perna Canaliculus. BMC Complement. Altern. Med. 2007, 7, 20. [Google Scholar] [CrossRef] [PubMed]
- Lendvai, A.; Béke, G.; Hollósi, E.; Becker, M.; Völker, J.M.; Schulze Zur Wiesche, E.; Bácsi, A.; Bíró, T.; Mihály, J. N,N-Dimethylglycine Sodium Salt Exerts Marked Anti-Inflammatory Effects in Various Dermatitis Models and Activates Human Epidermal Keratinocytes by Increasing Proliferation, Migration, and Growth Factor Release. Int. J. Mol. Sci. 2023, 24, 11264. [Google Scholar] [CrossRef] [PubMed]
- Raish, M.; Ahmad, A.; Ahmad Ansari, M.; Ahad, A.; Al-Jenoobi, F.I.; Al-Mohizea, A.M.; Khan, A.; Ali, N. Sinapic Acid Ameliorates Bleomycin-Induced Lung Fibrosis in Rats. Biomed. Pharmacother. 2018, 108, 224–231. [Google Scholar] [CrossRef] [PubMed]
- Yun, U.J.; Yang, D.K. Sinapic Acid Inhibits Cardiac Hypertrophy via Activation of Mitochondrial Sirt3/SOD2 Signaling in Neonatal Rat Cardiomyocytes. Antioxidants 2020, 9, 1163. [Google Scholar] [CrossRef]
- Zhang, T.; Ma, S.; Liu, C.; Hu, K.; Xu, M.; Wang, R. Rosmarinic Acid Prevents Radiation-Induced Pulmonary Fibrosis Through Attenuation of ROS/MYPT1/TGFβ1 Signaling Via miR-19b-3p. Dose Response 2020, 18, 1559325820968413. [Google Scholar] [CrossRef] [PubMed]
- Cui, Y.-Y.; Xie, H.; Qi, K.-B.; He, Y.-M.; Wang, J.-F. Effects of Pinus Massoniana Bark Extract on Cell Proliferation and Apoptosis of Human Hepatoma BEL-7402 Cells. World J. Gastroenterol. 2005, 11, 5277–5282. [Google Scholar] [CrossRef]
- Wu, Z.-L.; Yin, Z.-Q.; Du, Y.-H.; Feng, R.-Z.; Ye, K.-C.; Wei, Q.; Hu, Y.; He, L.; Liao, L.; Wang, Y. γ-Terpineol Inhibits Cell Growth and Induces Apoptosis in Human Liver Cancer BEL-7402 Cells in Vitro. Int. J. Clin. Exp. Pathol. 2014, 7, 6524–6533. [Google Scholar]
- Francomano, F.; Caruso, A.; Barbarossa, A.; Fazio, A.; La Torre, C.; Ceramella, J.; Mallamaci, R.; Saturnino, C.; Iacopetta, D.; Sinicropi, M.S. β-Caryophyllene: A Sesquiterpene with Countless Biological Properties. Appl. Sci. 2019, 9, 5420. [Google Scholar] [CrossRef]
- Ganesan, T.; Subban, M.; Christopher Leslee, D.B.; Kuppannan, S.B.; Seedevi, P. Structural Characterization of N-Hexadecanoic Acid from the Leaves of Ipomoea eriocarpa and Its Antioxidant and Antibacterial Activities. Biomass Conv. Bioref. 2024, 14, 14547–14558. [Google Scholar] [CrossRef]
- Nahas, H.H.A.; Abdel-Rahman, M.A.; Gupta, V.K.; Abdel-Azeem, A.M. Myco-Antioxidants: Insights into the Natural Metabolic Treasure and Their Biological Effects. Sydowia 2023, 75, 151. [Google Scholar]
- Sharma, S.; Gupta, J.; Prabhakar, P.K.; Gupta, P.; Solanki, P.; Rajput, A. Phytochemical Repurposing of Natural Molecule: Sabinene for Identification of Novel Therapeutic Benefits Using In Silico and In Vitro Approaches. Assay. Drug Dev. Technol. 2019, 17, 339–351. [Google Scholar] [CrossRef]
- Cao, Y.-Y.; Yang, M.-T.; Chen, S.-Y.; Zhou, Z.-Q.; Li, X.; Wang, X.-J.; Bai, J.-G. Exogenous Sucrose Influences Antioxidant Enzyme Activities and Reduces Lipid Peroxidation in Water-Stressed Cucumber Leaves. Biol. Plant 2015, 59, 147–153. [Google Scholar] [CrossRef]
- İspirli, H.; Kaya, Y.; Dertli, E. Bifidogenic Effect and in Vitro Immunomodulatory Roles of Melibiose-Derived Oligosaccharides Produced by the Acceptor Reaction of Glucansucrase E81. Process Biochem. 2020, 91, 126–131. [Google Scholar] [CrossRef]
- Nuseir, K.Q.; Altarifi, A.Y.; Tasslaq, A.; Alhusban, A.Y.; Alzoubi, K.H. Early and Late Anti Nociceptive Effects of Sucrose on Neonatal Inflammatory Pain in Rats: Comparison to a Non-Steroidal Anti-Inflammatory Drug. Physiol. Behav. 2019, 206, 37–42. [Google Scholar] [CrossRef] [PubMed]
- Tanaka, S.; Shinoki, A.; Hara, H. Melibiose, a Nondigestible Disaccharide, Promotes Absorption of Quercetin Glycosides in Rat Small Intestine. J. Agric. Food Chem. 2016, 64, 9335–9341. [Google Scholar] [CrossRef]
- Bhattacharjee, S.; Waqar, A.; Barua, K.; Das, A.; Bhowmik, S.; Debi, S.R. Phytochemical and Pharmacological Evaluation of Methanolic Extract of Lathyrus sativus L. Seeds. Clin. Phytoscience 2018, 4, 20. [Google Scholar] [CrossRef]
- Lin, Y.; Tian, Z.; Zhang, L.; Ma, J.; Jiang, Z.; Deibert, B.J.; Ge, R.; Chen, L. Chromium-Ruthenium Oxide Solid Solution Electrocatalyst for Highly Efficient Oxygen Evolution Reaction in Acidic Media. Nat. Commun. 2019, 10, 162. [Google Scholar] [CrossRef]
- Farag, S.M.; Moustafa, M.A.M.; Fónagy, A.; Kamel, O.M.H.M.; Abdel-Haleem, D.R. Chemical Composition of Four Essential Oils and Their Adulticidal, Repellence, and Field Oviposition Deterrence Activities against Culex pipiens L. (Diptera: Culicidae). Parasitol. Res. 2024, 123, 110. [Google Scholar] [CrossRef]
- Elshaer, S.E.; Hamad, G.M.; Sobhy, S.E.; Darwish, A.M.G.; Baghdadi, H.H.; Abo Nahas, H.H.; El-Demerdash, F.M.; Kabeil, S.S.A.; Altamimi, A.S.; Al-Olayan, E.; et al. Supplementation of Saussurea costus Root Alleviates Sodium Nitrite-Induced Hepatorenal Toxicity by Modulating Metabolic Profile, Inflammation, and Apoptosis. Front. Pharmacol. 2024, 15, 1378249. [Google Scholar] [CrossRef]
- Sembiring, E.; Elya, B.; Sauriasari, R.; Sauriasari, R. Phytochemical Screening, Total Flavonoid and Total Phenolic Content and Antioxidant Activity of Different Parts of Caesalpinia bonduc (L.) Roxb. Pharmacogn. J. 2018, 10, 123–127. [Google Scholar] [CrossRef]
- Ahmed, E.A.; El-Derany, M.O.; Anwar, A.M.; Saied, E.M.; Magdeldin, S. Metabolomics and Lipidomics Screening Reveal Reprogrammed Signaling Pathways toward Cancer Development in Non-Alcoholic Steatohepatitis. Int. J. Mol. Sci. 2022, 24, 210. [Google Scholar] [CrossRef]
- Khirallah, S.M.; Ramadan, H.M.M.; Shawky, A.; Qahl, S.H.; Baty, R.S.; Alqadri, N.; Alsuhaibani, A.M.; Jaremko, M.; Emwas, A.-H.; Saied, E.M. Development of Novel 1,3-Disubstituted-2-Thiohydantoin Analogues with Potent Anti-Inflammatory Activity; In Vitro and In Silico Assessments. Molecules 2022, 27, 6271. [Google Scholar] [CrossRef] [PubMed]
- Tudu, C.K.; Dutta, T.; Ghorai, M.; Biswas, P.; Samanta, D.; Oleksak, P.; Jha, N.K.; Kumar, M.; Radha; Proćków, J.; et al. Traditional Uses, Phytochemistry, Pharmacology and Toxicology of Garlic (Allium sativum), a Storehouse of Diverse Phytochemicals: A Review of Research from the Last Decade Focusing on Health and Nutritional Implications. Front. Nutr. 2022, 9, 949554. [Google Scholar] [CrossRef] [PubMed]
- Chaves, N.; Santiago, A.; Alías, J.C. Quantification of the Antioxidant Activity of Plant Extracts: Analysis of Sensitivity and Hierarchization Based on the Method Used. Antioxidants 2020, 9, 76. [Google Scholar] [CrossRef] [PubMed]
- Apak, R.; Güçlü, K.; Demirata, B.; Ozyürek, M.; Celik, S.E.; Bektaşoğlu, B.; Berker, K.I.; Ozyurt, D. Comparative Evaluation of Various Total Antioxidant Capacity Assays Applied to Phenolic Compounds with the CUPRAC Assay. Molecules 2007, 12, 1496–1547. [Google Scholar] [CrossRef]
- Kim, S. Exploring Chemical Information in PubChem. Curr. Protoc. 2021, 1, e217. [Google Scholar] [CrossRef]
- Daina, A.; Michielin, O.; Zoete, V. SwissTargetPrediction: Updated Data and New Features for Efficient Prediction of Protein Targets of Small Molecules. Nucleic Acids Res. 2019, 47, W357–W364. [Google Scholar] [CrossRef]
- Gfeller, D.; Grosdidier, A.; Wirth, M.; Daina, A.; Michielin, O.; Zoete, V. SwissTargetPrediction: A Web Server for Target Prediction of Bioactive Small Molecules. Nucleic Acids Res. 2014, 42, W32–W38. [Google Scholar] [CrossRef]
- Stelzer, G.; Rosen, N.; Plaschkes, I.; Zimmerman, S.; Twik, M.; Fishilevich, S.; Stein, T.I.; Nudel, R.; Lieder, I.; Mazor, Y.; et al. The GeneCards Suite: From Gene Data Mining to Disease Genome Sequence Analyses. Curr. Protoc. Bioinform. 2016, 54, 1.30.1–1.30.33. [Google Scholar] [CrossRef]
- Piñero, J.; Bravo, À.; Queralt-Rosinach, N.; Gutiérrez-Sacristán, A.; Deu-Pons, J.; Centeno, E.; García-García, J.; Sanz, F.; Furlong, L.I. DisGeNET: A Comprehensive Platform Integrating Information on Human Disease-Associated Genes and Variants. Nucleic Acids Res. 2017, 45, D833–D839. [Google Scholar] [CrossRef]
- Davis, A.P.; Wiegers, T.C.; Johnson, R.J.; Sciaky, D.; Wiegers, J.; Mattingly, C.J. Comparative Toxicogenomics Database (CTD): Update 2023. Nucleic Acids Res. 2023, 51, D1257–D1262. [Google Scholar] [CrossRef]
- Szklarczyk, D.; Nastou, K.; Koutrouli, M.; Kirsch, R.; Mehryary, F.; Hachilif, R.; Hu, D.; Peluso, M.E.; Huang, Q.; Fang, T.; et al. The STRING Database in 2025: Protein Networks with Directionality of Regulation. Nucleic Acids Res. 2025, 53, D730–D737. [Google Scholar] [CrossRef]
- Shannon, P.; Markiel, A.; Ozier, O.; Baliga, N.S.; Wang, J.T.; Ramage, D.; Amin, N.; Schwikowski, B.; Ideker, T. Cytoscape: A Software Environment for Integrated Models of Biomolecular Interaction Networks. Genome Res. 2003, 13, 2498–2504. [Google Scholar] [CrossRef]
- Reimand, J.; Kull, M.; Peterson, H.; Hansen, J.; Vilo, J. G:Profiler—A Web-Based Toolset for Functional Profiling of Gene Lists from Large-Scale Experiments. Nucleic Acids Res. 2007, 35, W193–W200. [Google Scholar] [CrossRef]
- Ashburner, M.; Ball, C.A.; Blake, J.A.; Botstein, D.; Butler, H.; Cherry, J.M.; Davis, A.P.; Dolinski, K.; Dwight, S.S.; Eppig, J.T.; et al. Gene Ontology: Tool for the Unification of Biology. The Gene Ontology Consortium. Nat. Genet. 2000, 25, 25–29. [Google Scholar] [CrossRef] [PubMed]
- Gene Ontology Consortium; Aleksander, S.A.; Balhoff, J.; Carbon, S.; Cherry, J.M.; Drabkin, H.J.; Ebert, D.; Feuermann, M.; Gaudet, P.; Harris, N.L.; et al. The Gene Ontology Knowledgebase in 2023. Genetics 2023, 224, iyad031. [Google Scholar] [CrossRef]
- Ogata, H.; Goto, S.; Sato, K.; Fujibuchi, W.; Bono, H.; Kanehisa, M. KEGG: Kyoto Encyclopedia of Genes and Genomes. Nucleic Acids Res. 1999, 27, 29–34. [Google Scholar] [CrossRef] [PubMed]
- Tang, D.; Chen, M.; Huang, X.; Zhang, G.; Zeng, L.; Zhang, G.; Wu, S.; Wang, Y. SRplot: A Free Online Platform for Data Visualization and Graphing. PLoS ONE 2023, 18, e0294236. [Google Scholar] [CrossRef]
- Chen, Y.; Wang, X. miRDB: An Online Database for Prediction of Functional microRNA Targets. Nucleic Acids Res. 2020, 48, D127–D131. [Google Scholar] [CrossRef]
- Karagkouni, D.; Paraskevopoulou, M.D.; Tastsoglou, S.; Skoufos, G.; Karavangeli, A.; Pierros, V.; Zacharopoulou, E.; Hatzigeorgiou, A.G. DIANA-LncBase v3: Indexing Experimentally Supported miRNA Targets on Non-Coding Transcripts. Nucleic Acids Res. 2020, 48, D101–D110. [Google Scholar] [CrossRef]
- Mohamed, D.I.; Khairy, E.; Tawfek, S.S.; Habib, E.K.; Fetouh, M.A. Coenzyme Q10 Attenuates Lung and Liver Fibrosis via Modulation of Autophagy in Methotrexate Treated Rat. Biomed. Pharmacother. 2019, 109, 892–901. [Google Scholar] [CrossRef]
- Chen, Y.-N.; Ren, C.-C.; Yang, L.; Nai, M.-M.; Xu, Y.-M.; Zhang, F.; Liu, Y. MicroRNA Let-7d-5p Rescues Ovarian Cancer Cell Apoptosis and Restores Chemosensitivity by Regulating the P53 Signaling Pathway via HMGA1. Int. J. Oncol. 2019, 54, 1771–1784. [Google Scholar] [CrossRef]
- Elewa, Y.H.; Bareedy, M.H.; Abuel-Atta, A.A.; Ichii, O.; Otsuka, S.; Kanazawa, T.; Lee, S.; Hashimoto, Y.; Kon, Y. Structural Characteristics of Goat (Capra hircus) Parotid Salivary Glands. Jpn. J. Vet. Res. 2010, 58, 121–135. [Google Scholar]
- Elewa, Y.H.A.; Ichii, O.; Takada, K.; Nakamura, T.; Masum, M.A.; Kon, Y. Histopathological Correlations between Mediastinal Fat-Associated Lymphoid Clusters and the Development of Lung Inflammation and Fibrosis Following Bleomycin Administration in Mice. Front. Immunol. 2018, 9, 271. [Google Scholar] [CrossRef]
- Ashcroft, T.; Simpson, J.M.; Timbrell, V. Simple Method of Estimating Severity of Pulmonary Fibrosis on a Numerical Scale. J. Clin. Pathol. 1988, 41, 467–470. [Google Scholar] [CrossRef]










| No | RT (min) | Detected Metabolite | Class | Area (%) | Molecular Formula | Molecular Weight |
|---|---|---|---|---|---|---|
| 1 | 6.25 | γ-Pyronene | Monoterpene | 1.20 | C10H16 | 136 |
| 2 | 6.56 | cis -β-Terpineol | Monoterpene | 3.21 | C10H18O | 154 |
| 3 | 6.75 | cis -4-Thujanol | Monoterpene | 13.20 | C10H18O | 154 |
| 4 | 8.78 | (S)-(-)-α-Terpineol | Monoterpene | 2.53 | C10H18O | 154 |
| 5 | 10.35 | γ-Terpineol | Monoterpene | 20.82 | C10H18O | 154 |
| 6 | 11.70 | ±-Methoxyphenylacetic acid | Sesquiterpene | 4.92 | C9H10O3 | 166 |
| 7 | 14.61 | Caryophyllene | Sesquiterpene | 3.53 | C15H24 | 204 |
| 8 | 16.38 | γ-Elemene | Diterpene hydrocarbon | 2.40 | C15H24 | 204 |
| 9 | 24.18 | Neophytadiene | Fatty acid | 1.49 | C20H38 | 278 |
| 10 | 26.41 | n-Hexadecanoic acid | Fatty acid ester | 8.50 | C16H32O2 | 256 |
| 11 | 28.65 | (Z, Z)-9,12-Octadecadienoic acid methyl ester | Fatty acid ester | 1.30 | C19H34O2 | 294 |
| 12 | 28.82 | 10-Octadecenoic acid, methyl ester | Neutral lipid | 2.10 | C19H36O2 | 296 |
| 13 | 29.56 | 1-Monolinolenin | Steroid | 10.80 | C21H36O4 | 352 |
| 14 | 32.57 | Androst-5,7-dien-3-ol-17-one | Alkaloid | 1.70 | C19H26O2 | 286 |
| 15 | 35.82 | Dasycarpidan-1-methanol, acetate | Alkaloid | 1.20 | C20H26N2O2 | 326 |
| 16 | 38.79 | 10-Methoxycoryn-18-en-17-yl acetate | Flavonoid | 1.96 | C22H28N2O3 | 368 |
| 17 | 39.81 | 3′,4′,7-Trimethoxyquercetin | Hydrocarbon | 1.48 | C18H16O7 | 344 |
| 18 | 40.1 | Dotriacontane | Sterol | 2.06 | C32H66 | 450 |
| 19 | 40.15 | Stigmast-5-en-3-ol | Flavonoid | 1.90 | C29H50O | 414 |
| 20 | 40.57 | Lucenin II | Neutral lipid | 1.96 | C27H30O16 | 610 |
| 21 | 40.84 | (Z, Z)-9-Hexadecenoic acid, 9-octadecenyl ester | Hydrocarbon | 1.14 | C34H64O2 | 504 |
| 22 | 41.01 | 3-Ethyl-5-(2-ethylbutyl)-octadecane | Phenolic | 5.51 | C26H54 | 366 |
| 23 | 41.96 | Isochiapin B | Neutral lipid | 3.54 | C19H26O6 | 350 |
| 24 | 43.05 | Trilinolein | Phenolic | 1.55 | C57H98O6 | 878 |
| Title | RT (min) | Precursor (m/z) | Area | Error (PPM) | Adduct | Reference (m/z) | Formula | Classification |
|---|---|---|---|---|---|---|---|---|
| N, N-Dimethylglycine | 1.00 | 104.1072 | 7,232,068 | −2.9 | [M+H]+ | 104.0706 | C4H9NO2 | Amino acid derivative |
| Sinapoyl malate | 1.02 | 339.0699 | 1,667,280 | 6.1 | [M−H]− | 339.0721 | C15H16O9 | Phenolic acid |
| 3-(4-hydroxy-3,5-dimethoxyphenyl)propenoic acid | 1.02 | 223.0624 | 815,302 | −5 | [M−H]− | 223.0612 | C11H12O5 | Phenolic acid |
| D-(+)-Raffinose | 1.06 | 503.1620 | 3,052,157 | 0.2 | [M−H]− | 503.1618 | C18H32O16 | Carbohydrate |
| Maltotriose | 1.09 | 505.1754 | 1,814,235 | 0 | [M+H]+ | 505.1763 | C18H32O16 | Carbohydrate |
| Sucrose | 1.11 | 341.1086 | 8,841,210 | 0.9 | [M−H]− | 341.1089 | C12H22O11 | Carbohydrate |
| Melibiose | 1.12 | 343.1241 | 3,607,872 | −0.6 | [M+H]+ | 343.1235 | C12H22O11 | Carbohydrate |
| Xanthosine-5′-monophosphate | 1.12 | 365.1061 | 801,786 | 0.5 | [M+H]+ | 365.0493 | C10H13N4O9P | Nucleotide |
| Glycine-Betaine | 1.13 | 118.0855 | 328,778 | 0.8 | [M+H]+ | 118.0863 | C5H11NO2 | Amino acid derivative |
| Kaempferol-3-Glucuronide | 1.21 | 461.1288 | 429,942 | 3.9 | [M−H]− | 461.0725 | C21H18O12 | Flavonoid glycoside |
| Scoulerin | 1.33 | 328.1689 | 216,477 | 16.5 | [M+H]+ | 328.1543 | C19H21NO4 | Alkaloid |
| Benzyl glucosinolate | 1.48 | 408.0423 | 38,789,412 | 0.3 | [M−H]− | 408.0428 | C14H19NO9S2 | Glucosinolate |
| L-Tryptophan | 2.75 | 205.0975 | 1,248,671 | −0.6 | [M+H]+ | 205.0971 | C11H12N2O2 | Amino acid |
| 2′-Deoxyuridine-5′-triphosphate | 5.17 | 467.1586 | 381,791 | 0.6 | [M−H]− | 466.9663 | C9H15N2O14P3 | Nucleotide |
| Trigonelline | 5.75 | 138.0548 | 232,065 | 0.4 | [M+H]+ | 138.0549 | C7H7NO2 | Alkaloid |
| 3-Indoxyl sulfate | 5.82 | 212.0004 | 388,017 | 7.3 | [M−H]− | 212.0023 | C8H7NO4S | Indole derivative |
| Acacetin-7-O-neohesperidoside | 10.14 | 593.3146 | 201,047 | −0.1 | [M+H]+ | 593.1865 | C28H32O14 | Flavonoid glycoside |
| 3′-methoxy-4′,5,7-trihydroxyflavonol | 19.68 | 317.1152 | 750,110 | −0.4 | [M+H]+ | 317.0656 | C16H12O7 | Flavonol |
| 2′-Deoxycytidine | 19.94 | 228.2310 | 866,922 | 5.9 | [M+H]+ | 228.0979 | C9H13N3O4 | Nucleotide |
| 3 5 7-trihydroxy-4′-methoxyflavone | 21.51 | 301.1419 | 630,989 | 0.7 | [M+H]+ | 301.0707 | C16H12O6 | Flavonol |
| rosmarinic acid | 22.13 | 359.1499 | 691,351 | 3.6 | [M−H]− | 359.0772 | C18H16O8 | Phenolic acid |
Disclaimer/Publisher’s Note: The statements, opinions and data contained in all publications are solely those of the individual author(s) and contributor(s) and not of MDPI and/or the editor(s). MDPI and/or the editor(s) disclaim responsibility for any injury to people or property resulting from any ideas, methods, instructions or products referred to in the content. |
© 2025 by the authors. Licensee MDPI, Basel, Switzerland. This article is an open access article distributed under the terms and conditions of the Creative Commons Attribution (CC BY) license (https://creativecommons.org/licenses/by/4.0/).
Share and Cite
Alanazi, I.M.; Abo Nahas, H.H.; Mohamed, D.I.; Hosny, N.; Elewa, Y.H.A.; Agarwal, M.; Ibrahim, I.A.A.; Falemban, A.H.; Bamagous, G.A.; Sindi, E.R.; et al. Integrative Metabolomic, Network Pharmacology, and Experimental Evidence for Lepidium sativum Seed Extract as a Natural Modulator of Pulmonary Fibrosis via the ncNRFR/Let-7d Regulatory Pathway. Pharmaceuticals 2025, 18, 1820. https://doi.org/10.3390/ph18121820
Alanazi IM, Abo Nahas HH, Mohamed DI, Hosny N, Elewa YHA, Agarwal M, Ibrahim IAA, Falemban AH, Bamagous GA, Sindi ER, et al. Integrative Metabolomic, Network Pharmacology, and Experimental Evidence for Lepidium sativum Seed Extract as a Natural Modulator of Pulmonary Fibrosis via the ncNRFR/Let-7d Regulatory Pathway. Pharmaceuticals. 2025; 18(12):1820. https://doi.org/10.3390/ph18121820
Chicago/Turabian StyleAlanazi, Ibrahim M., Hebatallah H. Abo Nahas, Doaa I. Mohamed, Nora Hosny, Yaser H. A. Elewa, Manisha Agarwal, Ibrahim Abdel Aziz Ibrahim, Alaa Hisham Falemban, Ghazi A. Bamagous, Emad Rashad Sindi, and et al. 2025. "Integrative Metabolomic, Network Pharmacology, and Experimental Evidence for Lepidium sativum Seed Extract as a Natural Modulator of Pulmonary Fibrosis via the ncNRFR/Let-7d Regulatory Pathway" Pharmaceuticals 18, no. 12: 1820. https://doi.org/10.3390/ph18121820
APA StyleAlanazi, I. M., Abo Nahas, H. H., Mohamed, D. I., Hosny, N., Elewa, Y. H. A., Agarwal, M., Ibrahim, I. A. A., Falemban, A. H., Bamagous, G. A., Sindi, E. R., Yousef, T. A., Rajkhowa, S., Alsunbul, M., & Saied, E. M. (2025). Integrative Metabolomic, Network Pharmacology, and Experimental Evidence for Lepidium sativum Seed Extract as a Natural Modulator of Pulmonary Fibrosis via the ncNRFR/Let-7d Regulatory Pathway. Pharmaceuticals, 18(12), 1820. https://doi.org/10.3390/ph18121820

