Ruthenium(II) Complex with 1-Hydroxy-9,10-Anthraquinone Inhibits Cell Cycle Progression at G0/G1 and Induces Apoptosis in Melanoma Cells
Abstract
1. Introduction
2. Results and Discussion
2.1. Synthesis and Characterization of the Complexes
2.2. Electronic Properties, UV–Vis Absorption Spectra, and TD-DFT Calculations
2.3. DNA-Binding: UV–Vis Spectrophotometric Titration
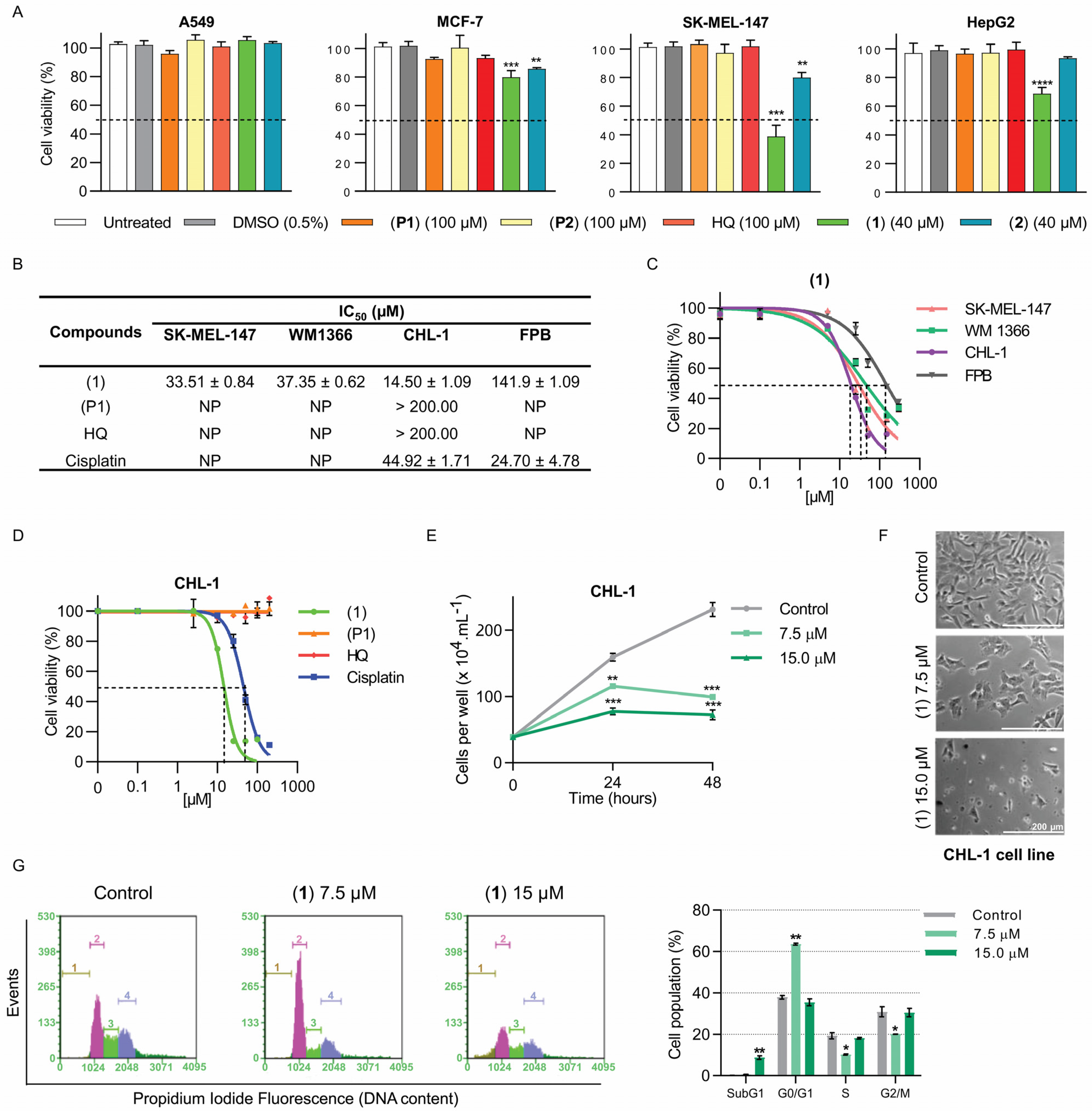
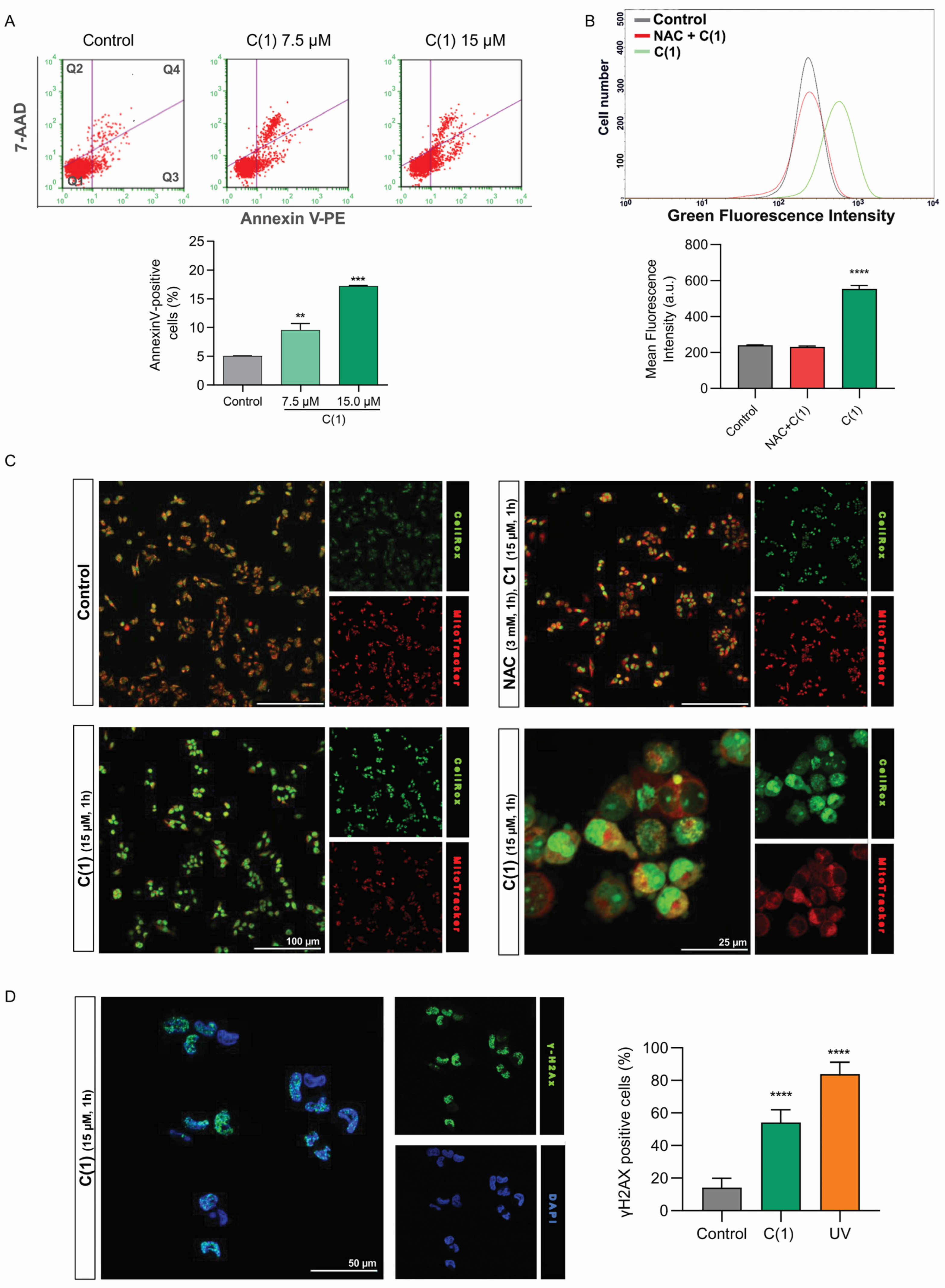
2.4. Cytotoxicity Analysis
3. Materials and Methods
3.1. Chemicals
3.2. Experimental
3.3. Synthesis and Characterization
3.3.1. Synthesis of (1)
3.3.2. Data for (1)
3.3.3. Synthesis of (2)
3.3.4. Data for (2)
3.4. X-Ray Crystallography
3.5. Computational Methodology
3.6. DNA Binding Studies
3.7. Biological Assays
3.7.1. Cell Lines and Culture Conditions
3.7.2. Cell Viability Evaluation
Colorimetric Assay Based on the Conversion of Tetrazolium Salt to Formazan (MTS)
Trypan Blue Exclusion Test
3.7.3. Cell Cycle Analysis
3.7.4. Annexin V/7-AAD Assay
3.7.5. Measurement of Reactive Oxygen Species (ROS) Levels
3.7.6. DNA Damage Evaluation Through γ-H2A.X Immunodetection
3.7.7. Statistical Analysis
4. Conclusions
Supplementary Materials
Author Contributions
Funding
Institutional Review Board Statement
Informed Consent Statement
Data Availability Statement
Acknowledgments
Conflicts of Interest
References
- Davis, L.E.; Shalin, S.C.; Tackett, A.J. Current state of melanoma diagnosis and treatment. Cancer Biol. Ther. 2019, 20, 1366–1379. [Google Scholar] [CrossRef] [PubMed]
- Saginala, K.; Barsouk, A.; Aluru, J.S.; Rawla, P.; Barsouk, A. Epidemiology of Melanoma. Med. Sci. 2021, 9, 63. [Google Scholar] [CrossRef] [PubMed]
- International Agency for Research on Cancer—Skin Cancer. Available online: https://www.iarc.who.int/cancer-type/skin-cancer/ (accessed on 20 August 2024).
- Simões, M.C.F.; Sousa, J.J.S.; Pais, A.A.C.C. Skin cancer and new treatment perspectives: A review. Cancer Lett. 2015, 357, 8–42. [Google Scholar] [CrossRef] [PubMed]
- Nikolaou, V.; Stratigos, A.J. Emerging trends in the epidemiology of melanoma. Br. J. Dermatol. 2014, 170, 11–19. [Google Scholar] [CrossRef]
- D’Orazio, J.; Jarrett, S.; Amaro-Ortiz, A.; Scott, T. UV Radiation and the Skin. Int. J. Mol. Sci. 2013, 14, 12222–12248. [Google Scholar] [CrossRef]
- Schadendorf, D.; van Akkooi, A.C.J.; Berking, C.; Griewank, K.G.; Gutzmer, R.; Hauschild, A.; Stang, A.; Roesch, A.; Ugurel, S. Melanoma. Lancet 2018, 392, 971–984. [Google Scholar] [CrossRef]
- Chien, S.-C.; Wu, Y.-C.; Chen, Z.-W.; Yang, W.-C. Naturally Occurring Anthraquinones: Chemistry and Therapeutic Potential in Autoimmune Diabetes. Evid. Based Complement. Altern. Med. 2015, 2015, 357357. [Google Scholar] [CrossRef]
- Hussain, H.; Al-Harrasi, A.; Al-Rawahi, A.; Green, I.R.; Csuk, R.; Ahmed, I.; Shah, A.; Abbas, G.; Rehman, N.U.; Ullah, R. A fruitful decade from 2005 to 2014 for anthraquinone patents. Expert Opin. Ther. Patents 2015, 25, 1053–1064. [Google Scholar] [CrossRef]
- Tian, W.; Wang, C.; Li, D.; Hou, H. Novel anthraquinone compounds as anticancer agents and their potential mechanism. Future Med. Chem. 2020, 12, 627–644. [Google Scholar] [CrossRef]
- Malik, M.S.; Alsantali, R.I.; Jassas, R.S.; Alsimaree, A.A.; Syed, R.; Alsharif, M.A.; Kalpana, K.; Morad, M.; Althagafi, I.I.; Ahmed, S.A. Journey of anthraquinones as anticancer agents—A systematic review of recent literature. RSC Adv. 2021, 11, 35806–35827. [Google Scholar] [CrossRef]
- Rossi, S.; Tabolacci, C.; Lentini, A.; Provenzano, B.; Carlomosti, F.; Frezzotti, S.; Beninati, S. Anthraquinones danthron and quinizarin exert antiproliferative and antimetastatic activity on murine B16-F10 melanoma cells. Anticancer Res. 2010, 30, 445–449. [Google Scholar] [PubMed]
- Castro, D.T.H.; Campos, J.F.; Damião, M.J.; Torquato, H.F.V.; Paredes-Gamero, E.J.; Carollo, C.A.; Rodrigues, E.G.; de Picoli Souza, K.; dos Santos, E.L. Ethanolic Extract of Senna velutina Roots: Chemical Composition, In Vitro and In Vivo Antitumor Effects, and B16F10-Nex2 Melanoma Cell Death Mechanisms. Oxid. Med. Cell. Longev. 2019, 2019, e5719483. [Google Scholar] [CrossRef] [PubMed]
- Luo, Y.-H.; Li, J.-Q.; Zhang, Y.; Wang, J.-R.; Xu, W.-T.; Zhang, Y.; Feng, Y.-C.; Li, S.-Z.; Jin, C.-H. Quinalizarin induces cycle arrest and apoptosis via reactive oxygen species-mediated signaling pathways in human melanoma A375 cells. Drug Dev. Res. 2019, 80, 1040–1050. [Google Scholar] [CrossRef] [PubMed]
- Rinaldi-Neto, F.; Ribeiro, A.B.; Ferreira, N.H.; Squarisi, I.S.; Oliveira, K.M.; Orenha, R.P.; Parreira, R.L.T.; Batista, A.A.; Tavares, D.C. Anti-melanoma effect of ruthenium(II)-diphosphine complexes containing naphthoquinone ligand. J. Inorg. Biochem. 2021, 222, 111497. [Google Scholar] [CrossRef] [PubMed]
- Huang, W.-Y.; Cai, Y.-Z.; Zhang, Y. Natural Phenolic Compounds From Medicinal Herbs and Dietary Plants: Potential Use for Cancer Prevention. Nutr. Cancer 2010, 62, 1–20. [Google Scholar] [CrossRef]
- Zeng, L.; Gupta, P.; Chen, Y.; Wang, E.; Ji, L.; Chao, H.; Chen, Z.-S. The development of anticancer ruthenium(II) complexes: From single molecule compounds to nanomaterials. Chem. Soc. Rev. 2017, 46, 5771–5804. [Google Scholar] [CrossRef]
- Lin, K.; Zhao, Z.-Z.; Bo, H.-B.; Hao, X.-J.; Wang, J.-Q. Applications of Ruthenium Complex in Tumor Diagnosis and Therapy. Front. Pharmacol. 2018, 9, 1323. [Google Scholar] [CrossRef]
- Thota, S.; Rodrigues, D.A.; Crans, D.C.; Barreiro, E.J. Ru(II) Compounds: Next-Generation Anticancer Metallotherapeutics? J. Med. Chem. 2018, 61, 5805–5821. [Google Scholar] [CrossRef]
- Ndagi, U.; Mhlongo, N.; Soliman, M.E. Metal complexes in cancer therapy—An update from drug design perspective. Drug Des. Devel. Ther. 2017, 11, 599–616. [Google Scholar] [CrossRef]
- Jabłońska-Wawrzycka, A.; Rogala, P.; Michałkiewicz, S.; Hodorowicz, M.; Barszcz, B. Ruthenium complexes in different oxidation states: Synthesis, crystal structure, spectra and redox properties. Dalton Trans. 2013, 42, 6092–6101. [Google Scholar] [CrossRef]
- Graf, N.; Lippard, S.J. Redox activation of metal-based prodrugs as a strategy for drug delivery. Adv. Drug Deliv. Rev. 2012, 64, 993–1004. [Google Scholar] [CrossRef] [PubMed]
- Sharma, A.; Arambula, J.F.; Koo, S.; Kumar, R.; Singh, H.; Sessler, J.L.; Kim, J.S. Hypoxia-targeted drug delivery. Chem. Soc. Rev. 2019, 48, 771–813. [Google Scholar] [CrossRef] [PubMed]
- Simović, A.R.; Masnikosa, R.; Bratsos, I.; Alessio, E. Chemistry and reactivity of ruthenium(II) complexes: DNA/ protein binding mode and anticancer activity are related to the complex structure. Coord. Chem. Rev. 2019, 398, 113011. [Google Scholar] [CrossRef]
- Chen, L.-M.; Peng, F.; Li, G.-D.; Jie, X.-M.; Cai, K.-R.; Cai, C.; Zhong, Y.; Zeng, H.; Li, W.; Zhang, Z.; et al. The studies on the cytotoxicity in vitro, cellular uptake, cell cycle arrest and apoptosis-inducing properties of ruthenium methylimidazole complex [Ru(MeIm)4(p-cpip)]2+. J. Inorg. Biochem. 2016, 156, 64–74. [Google Scholar] [CrossRef]
- Batista, A.A.; Santiago, M.O.; Donnici, C.L.; Moreira, I.S.; Healy, P.C.; Berners-Price, S.J.; Queiroz, S.L. Electrochemical and spectroscopic studies on RuCl2(PPh3)2(N)2 and RuCl2(PPh3)2(N–N) complexes (N = pyridine derivatives and N-N = phenanthroline or bipyridine derivatives). X-ray structure of RuCl2(PPh3)2(phen). Polyhedron 2001, 20, 2123–2128. [Google Scholar] [CrossRef]
- Dinelli, L.R.; Batista, A.A.; Wohnrath, K.; de Araujo, M.P.; Queiroz, S.L.; Bonfadini, M.R.; Oliva, G.; Nascimento, O.R.; Cyr, P.W.; MacFarlane, K.S.; et al. Synthesis and Characterization of [RuCl3(P-P)(H2O)] Complexes; P-P = Achiral or Chiral, Chelating Ditertiary Phosphine Ligands. Inorg. Chem. 1999, 38, 5341–5345. [Google Scholar] [CrossRef]
- Geary, W.J. The use of conductivity measurements in organic solvents for the characterisation of coordination compounds. Coord. Chem. Rev. 1971, 7, 81–122. [Google Scholar] [CrossRef]
- Dutta, P.K.; Hutt, J.A. Infrared and Resonance Raman Spectroscopic Studies of 1-hydroxy-9,10-anthraquinone and Its Metal Complexes. J. Raman Spectrosc. 1987, 18, 339–344. [Google Scholar] [CrossRef]
- Walker, R.A. Metal Complexes of 1-hydroxy-9,10-anthraquinone-I: Infrared spectra (4000–350 cm−1) of complexes formed with divalent cations. Spectrochim. Acta A 1971, 27, 1785–1791. [Google Scholar] [CrossRef]
- Oliveira, K.M.; Liany, L.-D.; Corrêa, R.S.; Deflon, V.M.; Cominetti, M.R.; Batista, A.A. Selective Ru(II)/Lawsone Complexes Inhibiting Tumor Cell Growth by Apoptosis. J. Inorg. Biochem. 2017, 176, 66–76. [Google Scholar] [CrossRef]
- Dias, J.S.M.; Martins, F.T.; de Araújo Neto, J.H.; Castellano, E.E.; Viana, R.B.; da Silva Teixeira, J.; Guimarães, E.T.; Soares, M.B.P.; Barbosa, M.I.F.; Doriguetto, A.C. Novel ruthenium(III) complexes with hydroxybenzophenones: Experimental and theoretical characterization and in vitro leishmanicidal activity comparing complexes and ligands. New J. Chem. 2021, 45, 7501–7515. [Google Scholar] [CrossRef]
- Honorato, J.; Colina-Vegas, L.; Correa, R.S.; Guedes, A.P.M.; Miyata, M.; Pavan, F.R.; Ellena, J.; Batista, A.A. Esterification of the free carboxylic group from the lutidinic acid ligand as a tool to improve the cytotoxicity of Ru(II) complexes. Inorg. Chem. Front. 2019, 6, 376–390. [Google Scholar] [CrossRef]
- Barbosa, M.I.F.; Corrêa, R.S.; de Oliveira, K.M.; Rodrigues, C.; Ellena, J.; Nascimento, O.R.; Rocha, V.P.C.; Nonato, F.R.; Macedo, T.S.; Barbosa-Filho, J.M.; et al. Antiparasitic activities of novel ruthenium/lapachol complexes. J. Inorg. Biochem. 2014, 136, 33–39. [Google Scholar] [CrossRef]
- Anouar, E.H.; Osman, C.P.; Weber, J.-F.F.; Ismail, N.H. UV/Visible spectra of a series of natural and synthesised anthraquinones: Experimental and quantum chemical approaches. Springerplus 2014, 3, 233. [Google Scholar] [CrossRef]
- Singh, I.; Ogata, R.T.; Moore, R.E.; Chang, C.W.J.; Scheuer, P.J. Electronic spectra of substituted naphthoquinones. Tetrahedron 1968, 24, 6053–6073. [Google Scholar] [CrossRef]
- Oliveira, K.M.; Honorato, J.; Demidoff, F.C.; Schultz, M.S.; Netto, C.D.; Cominetti, M.R.; Correa, R.S.; Batista, A.A. Lapachol in the Design of a New Ruthenium(II)-Diphosphine Complex as a Promising Anticancer Metallodrug. J. Inorg. Biochem. 2021, 214, 111289. [Google Scholar] [CrossRef]
- Raja, N.; Ramesh, R.; Liu, Y. Paramagnetic ruthenium(III) complexes bearing O,O chelating ligands: Synthesis, spectra, molecular structure and electron transfer properties. Polyhedron 2012, 31, 196–201. [Google Scholar] [CrossRef]
- Pal, S.; Pal, S. Ruthenium(III) Complexes with a Phenolate-O, Imine-N, and Amide-O Coordinating Ligand: Syntheses, Structures, Properties, and Protonation Studies of Coordinated Amide. Eur. J. Inorg. Chem. 2003, 2003, 4244–4252. [Google Scholar] [CrossRef]
- Rodrigues, C.; Delolo, F.G.; Ferreira, L.M.; da Silva Maia, P.I.; Deflon, V.M.; Rabeah, J.; Brückner, A.; Norinder, J.; Börner, A.; Bogado, A.L.; et al. Ruthenium(III)/phosphine/pyridine complexes applied in the hydrogenation reactions of polar and apolar double bonds. J. Mol. Struct. 2016, 1111, 84–89. [Google Scholar] [CrossRef]
- Dias, J.S.M.; Silva, H.V.R.; Ferreira-Silva, G.A.; Ionta, M.; Corrêa, C.C.; Almeida, F.; Colina-Vegas, L.; Barbosa, M.I.F.; Doriguetto, A.C. Pro-apoptotic activity of ruthenium 1-methylimidazole complex on non-small cell lung cancer. J. Inorg. Biochem. 2018, 187, 1–13. [Google Scholar] [CrossRef]
- Monteiro, M.C.R.; Nascimento, F.B.; Valle, E.M.A.; Ellena, J.; Castellano, E.E.; Batista, A.A.; de Paula Machado, S. Experimental and Theoretical Study of the Kinetics of Dissociation in cis-[RuCl2(P-P(N-N)] Type Complexes. J. Braz. Chem. Soc. 2010, 21, 1992–1999. [Google Scholar] [CrossRef]
- de Araujo Fernandes, A.G.; Viana, R.B.; Moreno-Fuquen, R.; Gatto, C.C.; Lang, E.S.; Modolo, M.Z.; Silva, A.K.; Lemos, S.S.; Hagenbach, A.; Abram, U.; et al. Oxorhenium(V) complexes with a benzyldithiocarbazate ligand: Synthesis, crystal structure, spectroscopic and DFT analyses. J. Mol. Struct. 2022, 1250, 131875. [Google Scholar] [CrossRef]
- Sarto, L.E.; Badaró, W.P.D.; de Gois, E.P.; Barbosa, M.I.F.; Torres, C.; Viana, R.B.; Honorato, J.; Castellano, E.E.; de Almeida, E.T. Crystal structures and DFT Analysis of Palladium(II) complexes with Schiff bases derived from N,N-dialkyl-p-phenylenediamines. J. Mol. Struct. 2020, 1204, 127549. [Google Scholar] [CrossRef]
- Tabares, J.P.G.; Santos, R.L.S.R.; Cassiano, J.L.; Zaim, M.H.; Honorato, J.; Batista, A.A.; Teixeira, S.F.; Ferreira, A.K.; Viana, R.B.; Martínez, S.Q.; et al. A Ru(II)-p-cymene compound bearing naproxen-pyridineamide. Synthesis, spectroscopic studies, computational analysis and in vitro anticancer activity against lung cells compared to Ru(II)-p-cymene-naproxen and the corresponding drug ligands. Inorganica Chim. Acta 2019, 489, 27–38. [Google Scholar] [CrossRef]
- dos Santos, S.F.F.; Oliveira, A.A.; Santos, G.R.; Mahmoudi, G.; Afkhami, F.A.; Santiago, P.S.; Viana, R.B.; da Silva, A.B.F.; Santos, R.H.A. Crystal packing of a zinc(II)-azide complex with a N,N,S-tridentate thiosemicarbazone ligand: An experimental and computational study. J. Mol. Struct. 2019, 1197, 393–400. [Google Scholar] [CrossRef]
- Viana, R.B.; de Souza, A.R.; Lima-Neto, B.S.; da Silva, A.B.F. On the stability of the RuCl2(triphenylphosphine)2(amine) complexes: Ligand substituent effects of cyclic and acyclic amines. Polyhedron 2014, 81, 661–667. [Google Scholar] [CrossRef]
- Costa, A.R.; de Menezes, T.I.; Nascimento, R.R.; dos Anjos, P.N.M.; Viana, R.B.; de Araujo Fernandes, A.G.; Santos, R.L.S.R. Ruthenium(II) dimethylsulfoxide complex with pyrazole/dithiocarbazate ligand. J. Therm. Anal. Calorim. 2019, 138, 1683–1696. [Google Scholar] [CrossRef]
- Liu, H.-K.; Sadler, P.J. Metal Complexes as DNA Intercalators. Acc. Chem. Res. 2011, 44, 349–359. [Google Scholar] [CrossRef]
- Barra, C.V.; Netto, A.V.G. Antitumour Complexes and DNA Interactions and their Tools of Analysis: An Approach to Metalointercalators. Rev. Virtual Quim. 2015, 7, 1998–2016. [Google Scholar] [CrossRef]
- Jakovljević, K.; Joksović, M.D.; Matić, I.Z.; Petrović, N.; Stanojković, T.; Sladić, D.; Vujčić, M.; Janović, B.; Joksović, L.; Trifunović, S.; et al. Novel 1,3,4-thiadiazole-chalcone hybrids containing catechol moiety: Synthesis, antioxidant activity, cytotoxicity and DNA interaction studies. MedChemComm 2018, 9, 1679–1697. [Google Scholar] [CrossRef]
- Long, E.C.; Barton, J.K. On demonstrating DNA intercalation. Acc. Chem. Res. 1990, 23, 271–273. [Google Scholar] [CrossRef]
- Pyle, A.M.; Rehmann, J.P.; Meshoyrer, R.; Kumar, C.V.; Turro, N.J.; Barton, J.K. Mixed-Ligand Complexes of Ruthenium(II): Factors Governing Binding to DNA. J. Am. Chem. Soc. 1989, 111, 3051–3058. [Google Scholar] [CrossRef]
- Zarate, X.; Schott, E.; Escobar, C.A.; Lopez-Castro, R.; Echeverria, C.; Alvarado-Soto, L.; Ramirez-Tagle, R. Interaction of chalcones with ct-DNA by spectrophotometric analysis and theoretical simulations. Quim. Nova 2016, 39, 914–918. [Google Scholar] [CrossRef]
- Sirajuddin, M.; Ali, S.; Badshah, A. Drug—DNA interactions and their study by UV– Visible, fluorescence spectroscopies and cyclic voltametry. J. Photochem. Photobiol. B 2013, 124, 1–19. [Google Scholar] [CrossRef] [PubMed]
- Mandal, B.; Singha, S.; Dey, S.K.; Mazumdar, S.; Kumar, S.; Karmakar, P.; Das, S. CuII complex of emodin with improved anticancer activity as demonstrated by its performance on HeLa and Hep G2 cells. RSC Adv. 2017, 7, 41403–41418. [Google Scholar] [CrossRef]
- Kou, J.-F.; Qian, C.; Wang, J.-Q.; Chen, X.; Wang, L.-L.; Chao, H.; Ji, L.-N. Chiral ruthenium(II) anthraquinone complexes as dual inhibitors of topoisomerases I and II. J. Biol. Inorg. Chem. 2012, 17, 81–96. [Google Scholar] [CrossRef]
- Gholivand, M.B.; Kashanian, S.; Peyman, H.; Roshanfekr, H. DNA-binding study of anthraquinone derivatives using Chemometrics methods. Eur. J. Med. Chem. 2011, 46, 2630–2638. [Google Scholar] [CrossRef]
- Silva, H.V.R.; da Silva, G.A.F.; Zavan, B.; Machado, R.P.; de Araujo-Neto, J.H.; Ellena, J.A.; Ionta, M.; Barbosa, M.I.F.; Doriguetto, A.C. The nicotinamide ruthenium(II) complex induces the production of reactive oxygen species (ROS), cell cycle arrest, and apoptosis in melanoma cells. Polyhedron 2023, 231, 116267. [Google Scholar] [CrossRef]
- Ng, M.F.; Simmons, J.L.; Boyle, G.M. Heterogeneity in Melanoma. Cancers 2022, 14, 3030. [Google Scholar] [CrossRef]
- Truderung, O.A.; Sagi, J.C.; Semsei, A.F.; Szalai, C. Melanoma susceptibility: An update on genetic and epigenetic findings. Int. J. Mol. Epidemiol. Genet. 2021, 12, 71–89. [Google Scholar] [PubMed]
- Mirabelli, P.; Coppola, L.; Salvatore, M. Cancer Cell Lines Are Useful Model Systems for Medical Research. Cancers 2019, 11, 1098. [Google Scholar] [CrossRef] [PubMed]
- Candido, C.C.; Silva, H.V.R.; Zavan, B.; Ionta, M.; Barbosa, M.I.F.; Doriguetto, A.C. Synthesis, characterization and in vitro cytotoxicity of ruthenium(II) metronidazole complexes: Cell cycle arrest at G1/S transition and apoptosis induction in MCF-7 cells. J. Inorg. Biochem. 2022, 237, 112022. [Google Scholar] [CrossRef] [PubMed]
- Ferreira-Silva, G.A.; Ortega, M.M.; Banionis, M.A.; Garavelli, G.Y.; Martins, F.T.; Dias, J.S.M.; Viegas Jr, C.; de Oliveira, J.C.; do Nascimento, F.B.; Doriguetto, A.C.; et al. [Ru(pipe)(dppb)(bipy)]PF6: A novel ruthenium complex that effectively inhibits ERK activation and cyclin D1 expression in A549 cells. Toxicol. Vitr. 2017, 44, 382–391. [Google Scholar] [CrossRef] [PubMed]
- Bashir, M.; Mantoo, I.A.; Arjmand, F.; Tabassum, S.; Yousuf, I. An overview of advancement of organoruthenium(II) complexes as prospective anticancer agents. Coord. Chem. Rev. 2023, 487, 215169. [Google Scholar] [CrossRef]
- Lee, S.Y.; Kim, C.Y.; Nam, T.-G. Ruthenium Complexes as Anticancer Agents: A Brief History and Perspectives. Drug Des. Devel. Ther. 2020, 14, 5375–5392. [Google Scholar] [CrossRef]
- Huber, K.; Mestres-Arenas, A.; Fajas, L.; Leal-Esteban, L.C. The multifaceted role of cell cycle regulators in the coordination of growth and metabolism. FEBS J. 2021, 288, 3813–3833. [Google Scholar] [CrossRef]
- Molinaro, C.; Martoriati, A.; Cailliau, K. Proteins from the DNA Damage Response: Regulation, Dysfunction, and Anticancer Strategies. Cancers 2021, 13, 3819. [Google Scholar] [CrossRef]
- Clay, D.E.; Fox, D.T. DNA Damage Responses during the Cell Cycle: Insights from Model Organisms and Beyond. Genes 2021, 12, 1882. [Google Scholar] [CrossRef]
- Grimmler, M.; Wang, Y.; Mund, T.; Cilensek, Z.; Keidel, E.-M.; Waddell, M.B.; Jakel, H.; Kullmann, M.; Kriwacki, R.W.; Hengst, L. Cdk-Inhibitory Activity and Stability of P27Kip1 Are Directly Regulated by Oncogenic Tyrosine Kinases. Cell 2007, 128, 269–280. [Google Scholar] [CrossRef]
- Cayrol, C.; Ducommun, B. Interaction with cyclin-dependent kinases and PCNA modulates proteasome-dependent degradation of P21. Oncogene 1998, 17, 2437–2444. [Google Scholar] [CrossRef]
- Waldman, T.; Kinzler, K.W.; Vogelstein, B. p21 Is Necessary for the p53-mediated G1 Arrest in Human Cancer Cells. Cancer Res. 1995, 55, 5187–5190. [Google Scholar] [PubMed]
- Cavalu, S.; Abdelhamid, A.M.; Saber, S.; Elmorsy, E.A.; Hamad, R.S.; Abdel-Reheim, M.A.; Yahya, G.; Salama, M.M. Cell cycle machinery in oncology: A comprehensive review of therapeutic targets. FASEB J. 2024, 38, e23734. [Google Scholar] [CrossRef] [PubMed]
- Negreti, A.A.; Ferreira-Silva, G.A.; Pressete, C.G.; Fonseca, R.; Candido, C.C.; Graminha, A.E.; Doriguetto, A.C.; Caixeta, E.S.; Hanemann, J.A.C.; Castro-Gamero, A.M.; et al. Ruthenium(II) complex containing cinnamic acid derivative inhibits cell cycle progression at G0/G1 and induces apoptosis in melanoma cells. New J. Chem. 2022, 46, 3325–3337. [Google Scholar] [CrossRef]
- Bomfim, L.M.; de Araujo, F.A.; Dias, R.B.; Sales, C.B.S.; Rocha, C.A.G.; Correa, R.S.; Soares, M.B.P.; Batista, A.A.; Bezerra, D.P. Ruthenium(II) complexes with 6-methyl-2-thiouracil selectively reduce cell proliferation, cause DNA double-strand break and trigger caspase-mediated apoptosis through JNK/p38 pathways in human acute promyelocytic leukemia cells. Sci. Rep. 2019, 9, 11483. [Google Scholar] [CrossRef]
- Costa, M.S.; Gonçalves, Y.G.; Borges, B.C.; Silva, M.J.B.; Amstalden, M.K.; Costa, T.R.; Antunes, L.M.G.; Rodrigues, R.S.; de Melo Rodrigues, V.; de Faria Franca, E.; et al. Ruthenium (II) complex cis-[RuII(ŋ2-O2CC7H7O2)(dppm)2]PF6-hmxbato induces ROS-mediated apoptosis in lung tumor cells producing selective cytotoxicity. Sci. Rep. 2020, 10, 15410. [Google Scholar] [CrossRef]
- Juan, C.A.; Pérez de la Lastra, J.M.P.; Plou, F.J.; Pérez-Lebeña, E. The Chemistry of Reactive Oxygen Species (ROS) Revisited: Outlining Their Role in Biological Macromolecules (DNA, Lipids and Proteins) and Induced Pathologies. Int. J. Mol. Sci. 2021, 22, 4642. [Google Scholar] [CrossRef]
- Zhang, J.; Wang, X.; Vikash, V.; Ye, Q.; Wu, D.; Liu, Y.; Dong, W. ROS and ROS-Mediated Cellular Signaling. Oxid. Med. Cell. Longev. 2016, 2016, 4350965. [Google Scholar] [CrossRef]
- Redza-Dutordoir, M.; Averill-Bates, D.A. Activation of apoptosis signalling pathways by reactive oxygen species. Biochim. Biophys. Acta Mol. Cell Res. 2016, 1863, 2977–2992. [Google Scholar] [CrossRef]
- Kaminskyy, V.O.; Zhivotovsky, B. Free radicals in cross talk between autophagy and apoptosis. Antioxid. Redox Signal. 2014, 21, 86–102. [Google Scholar] [CrossRef]
- Poetsch, A.R. The genomics of oxidative DNA damage, repair, and resulting mutagenesis. Comput. Struct. Biotechnol. J. 2020, 7, 207–219. [Google Scholar] [CrossRef]
- Huang, R.-X.; Zhou, P.-K. DNA damage response signaling pathways and targets for radiotherapy sensitization in cancer. Signal Transduct. Target. Ther. 2020, 5, 60. [Google Scholar] [CrossRef]
- Yan, L.L.; Zaher, H.S. How do cells cope with RNA damage and its consequences? J. Biol. Chem. 2019, 294, 15158–15171. [Google Scholar] [CrossRef]
- Davalli, P.; Marverti, G.; Lauriola, A.; D’Arca, D. Targeting Oxidatively Induced DNA Damage Response in Cancer: Opportunities for Novel Cancer Therapies. Oxid. Med. Cell. Longev. 2018, 2018, 2389523. [Google Scholar] [CrossRef]
- Bruker. APEX3, SAINT-Plus and SADABS; Bruker AXS Inc.: Madison, WI, USA, 2016. [Google Scholar]
- CrysAlisPro, Version 1.171.39.46; Rigaku Oxford Diffraction: Oxford, UK, 2018.
- Sheldrick, G.M. Crystal structure refinement with SHELXL. Acta Crystallogr. Sect. C Struct. Chem. 2015, 71, 3–8. [Google Scholar] [CrossRef]
- Macrae, C.F.; Bruno, I.J.; Chisholm, J.A.; Edgington, P.R.; McCabe, P.; Pidcock, E.; Rodriguez-Monge, L.; Taylor, R.; van de Streek, J.; Wood, P.A. Mercury CSD 2.0—New features for the visualization and investigation of crystal structures. J. Appl. Cryst. 2008, 41, 466–470. [Google Scholar] [CrossRef]
- Frisch, M.J.; Trucks, G.W.; Schlegel, H.B.; Scuseria, G.E.; Robb, M.A.; Cheeseman, J.R.; Scalmani, G.; Barone, V.; Mennucci, B.; Petersson, G.A.; et al. Gaussian 09, Revision A.02; Gaussian, Inc.: Wallingford, CT, USA, 2016. [Google Scholar]
- Perdew, J.P.; Burke, K.; Ernzerhof, M. Generalized Gradient Approximation Made Simple. Phys. Rev. Lett. 1996, 77, 3865–3868. [Google Scholar] [CrossRef]
- Adamo, C.; Barone, V. Toward reliable density functional methods without adjustable parameters: The PBE0 model. J. Chem. Phys. 1999, 110, 6158–6170. [Google Scholar] [CrossRef]
- Van Caillie, C.; Amos, R.D. Geometric derivatives of density functional theory excitation energies using gradient-corrected functionals. Chem. Phys. Lett. 2000, 317, 159–164. [Google Scholar] [CrossRef]
- Furche, F.; Ahlrichs, R. Adiabatic time-dependent density functional methods for excited state properties. J. Chem. Phys. 2002, 117, 7433–7447. [Google Scholar] [CrossRef]
- Scalmani, G.; Frisch, M.J.; Mennucci, B.; Tomasi, J.; Cammi, R.; Barone, V. Geometries and properties of excited states in the gas phase and in solution: Theory and application of a time-dependent density functional theory polarizable continuum model. J. Chem. Phys. 2006, 124, 094107. [Google Scholar] [CrossRef]
- Cramer, C.J.; Truhlar, D.G. Density functional theory for transition metals and transition metal chemistry. Phys. Chem. Chem. Phys. 2009, 11, 10757–10816. [Google Scholar] [CrossRef]
- Zhao, Y.; Schultz, N.E.; Truhlar, D.G. Design of Density Functionals by Combining the Method of Constraint Satisfaction with Parametrization for Termochemestry, Thermochemical Kinetics, and Noncovalent Interactions. J. Chem. Theory Comput. 2006, 2, 364–382. [Google Scholar] [CrossRef]
- Weigend, F.; Ahlrichs, R. Balanced basis sets of split valence, triple zeta valence and quadruple zeta valence quality for H to Rn: Design and assessment of accuracy. Phys. Chem. Chem. Phys. 2005, 7, 3297–3305. [Google Scholar] [CrossRef]
- Scalmani, G.; Frisch, M.J. Continuous surface charge polarizable continuum models of solvation. I. General formalism. J. Chem. Phys. 2010, 132, 114110. [Google Scholar] [CrossRef]
- Cioslowski, J. A New Population Analysis Based on Atomic Polar Tensors. J. Am. Chem. Soc. 1989, 111, 8333–8336. [Google Scholar] [CrossRef]
- Dennington, R.; Keith, T.; Millam, J. GaussView, Version 5; Semichem Inc.: Shawnee Mission, KS, USA, 2009.
- Knizia, G. Intrinsic Atomic Orbitals: An Unbiased Bridge between Quantum Theory and Chemical Concepts. J. Chem. Theory Comput. 2013, 9, 4834–4843. [Google Scholar] [CrossRef]
- Humphrey, W.; Dalke, A.; Schulten, K. VMD: Visual Molecular Dynamics. J. Mol. Graph. 1996, 14, 33–38. [Google Scholar] [CrossRef]
- Becke, A.D. Density-functional thermochemistry. III. The role of exact exchange. J. Chem. Phys. 1993, 98, 5648–5652. [Google Scholar] [CrossRef]
- Stephens, P.J.; Devlin, F.J.; Chabalowski, C.F.; Frisch, M.J. Ab Initio Calculation of Vibrational Absorption and Circular Dichroism Spectra Using Density Functional Force Fields. J. Phys. Chem. 1994, 98, 11623–11627. [Google Scholar] [CrossRef]
- Grimme, S. Semiempirical GGA-Type Density Functional Constructed with a Long-Range Dispersion Correction. J. Comput. Chem. 2006, 27, 1787–1799. [Google Scholar] [CrossRef]
- Zhao, Y.; Truhlar, D.G. The M06 suite of density functionals for main group thermochemistry, thermochemical kinetics, noncovalent interactions, excited states, and transition elements: Two new functionals and systematic testing of four M06-class functionals and 12 other functionals. Theor. Chem. Acc. 2008, 120, 215–241. [Google Scholar] [CrossRef]
- Zhao, Y.; Truhlar, D.G. A new local density functional for main-group thermochemistry, transition metal bonding, thermochemical kinetics, and noncovalent interactions. J. Chem. Phys. 2006, 125, 194101. [Google Scholar] [CrossRef] [PubMed]
- Marmur, J. A Procedure for the Isolation of Deoxyribonucleic Acid from Micro-organisms. J. Mol. Biol. 1961, 3, 208–218. [Google Scholar] [CrossRef]
- Noubissi, F.K.; McBride, A.A.; Leppert, H.G.; Millet, L.J.; Wang, X.; Davern, S.M. Detection and quantification of γ-H2AX using a dissociation enhanced lanthanide fluorescence immunoassay. Sci. Rep. 2021, 11, 8945. [Google Scholar] [CrossRef]













| ν(C=O) | ν(C-O) | ν(P-F) | δ(P–F) | ν(Ru–P) | ν(Ru–O) | ν(Ru–N) | |
|---|---|---|---|---|---|---|---|
| HQ | 1672; 1636 | 1290 | |||||
| (1) | 1649; 1585 | 1306 | 839 | 557 | 518; 513 | 492 | 461 |
| (2) | 1662; 1611 | 1298 | 511; 496 | 476 |
| C1 | C2 | C3 | C4 | C5 | C6 | C7 | C8 | C9 | C10 | C11 | C12 | C13 | C14 | |
|---|---|---|---|---|---|---|---|---|---|---|---|---|---|---|
| HQ | 162.90 | 124.69 | 137.08 | 119.88 | 127.24 | 134.51 | 135.00 | 127.75 | 188.99 | 182.72 | 133.53 | 133.95 | 116.48 | 133.79 |
| (1) | 170.56 | 124.77 | 135.93 | 119.26 | 126.12 | 134.51 | 134.88 | 126.69 | 182.92 | 178.18 | 133.49 | 133.62 | 118.42 | 133.56 |
| Δδ | −7.66 | −0.08 | +1.15 | +0.62 | +1.12 | 0 | +0.12 | +1.06 | +6.07 | +4.54 | +0.04 | +0.33 | −1.94 | +0.23 |
| Complexes | Kb (105 L mol−1) | %H |
|---|---|---|
| (1) | 6.93 | 14.84 |
| (2) | 1.60 | 13.70 |
| (2) | |
|---|---|
| CCDC deposit number | 2403244 |
| Empirical formula | C42H35Cl2O3P2Ru |
| Formula weight | 821.61 |
| Temperature (K) | 293(2) |
| Wavelength (Å) | 0.71073 |
| Crystal system | Monoclinic |
| Space group | P21/c |
| Unit cell dimensions (Å, °) | a = 12.7580(6), α = 90 b = 10.1642(4), β = 94.237(4) c = 27.9431(10), γ = 90 |
| Volume (Å3) | 3613.6(3) |
| Z | 4 |
| Calc. density (g cm−3) | 1.510 |
| Absorption coef. (mm−1) | 0.710 |
| F(000) | 1676.0 |
| θ range (°) | 2.565 to 27.103 |
| Index ranges | −16 ≤ h ≤ 14 −13 ≤ k ≤ 13 −35 ≤ l ≤ 35 |
| Reflections collected | 39,931 |
| Independent reflections | 7,953 [Rint = 0.0361] |
| Completeness to θmax. (%) | |
| Data/restraints/parameters | 7,953/0/451 |
| Goodness-of-fit on F2 | 1.147 |
| Final R indices [I > 2σ(I)] | R1 = 0.0343, wR2 = 0.0704 |
| R indices (all data) | R1 = 0.0528, wR2 = 0.0809 |
| Largest diff. peak and hole (e Å−3) | 0.60 and −0.33 |
Disclaimer/Publisher’s Note: The statements, opinions and data contained in all publications are solely those of the individual author(s) and contributor(s) and not of MDPI and/or the editor(s). MDPI and/or the editor(s) disclaim responsibility for any injury to people or property resulting from any ideas, methods, instructions or products referred to in the content. |
© 2025 by the authors. Licensee MDPI, Basel, Switzerland. This article is an open access article distributed under the terms and conditions of the Creative Commons Attribution (CC BY) license (https://creativecommons.org/licenses/by/4.0/).
Share and Cite
Dias, J.S.M.; Ferreira-Silva, G.A.; Viana, R.B.; de Araujo Neto, J.H.; Ellena, J.; Corrêa, R.S.; Barbosa, M.I.F.; Ionta, M.; Doriguetto, A.C. Ruthenium(II) Complex with 1-Hydroxy-9,10-Anthraquinone Inhibits Cell Cycle Progression at G0/G1 and Induces Apoptosis in Melanoma Cells. Pharmaceuticals 2025, 18, 63. https://doi.org/10.3390/ph18010063
Dias JSM, Ferreira-Silva GA, Viana RB, de Araujo Neto JH, Ellena J, Corrêa RS, Barbosa MIF, Ionta M, Doriguetto AC. Ruthenium(II) Complex with 1-Hydroxy-9,10-Anthraquinone Inhibits Cell Cycle Progression at G0/G1 and Induces Apoptosis in Melanoma Cells. Pharmaceuticals. 2025; 18(1):63. https://doi.org/10.3390/ph18010063
Chicago/Turabian StyleDias, Júlia S. M., Guilherme A. Ferreira-Silva, Rommel B. Viana, João H. de Araujo Neto, Javier Ellena, Rodrigo S. Corrêa, Marília I. F. Barbosa, Marisa Ionta, and Antônio C. Doriguetto. 2025. "Ruthenium(II) Complex with 1-Hydroxy-9,10-Anthraquinone Inhibits Cell Cycle Progression at G0/G1 and Induces Apoptosis in Melanoma Cells" Pharmaceuticals 18, no. 1: 63. https://doi.org/10.3390/ph18010063
APA StyleDias, J. S. M., Ferreira-Silva, G. A., Viana, R. B., de Araujo Neto, J. H., Ellena, J., Corrêa, R. S., Barbosa, M. I. F., Ionta, M., & Doriguetto, A. C. (2025). Ruthenium(II) Complex with 1-Hydroxy-9,10-Anthraquinone Inhibits Cell Cycle Progression at G0/G1 and Induces Apoptosis in Melanoma Cells. Pharmaceuticals, 18(1), 63. https://doi.org/10.3390/ph18010063

