Beeswax Alcohol (BWA, Raydel®) Improved Blood Oxidative Variables and Ameliorated Severe Damage of Zebrafish Kidneys, Testes, and Ovaries Impaired by 24-Week Consumption of a High-Cholesterol and High-Galactose Diet: A Comparative Analysis with Coenzyme Q10
Abstract
1. Introduction
2. Results
2.1. Change in Motion Pattern and Swimming Behavior in Top-Down View Assay
2.2. Oxidative Extent and Antioxidant Status of Plasma
2.3. Change in Organ Weight: Kidneys, Testes, and Ovaries
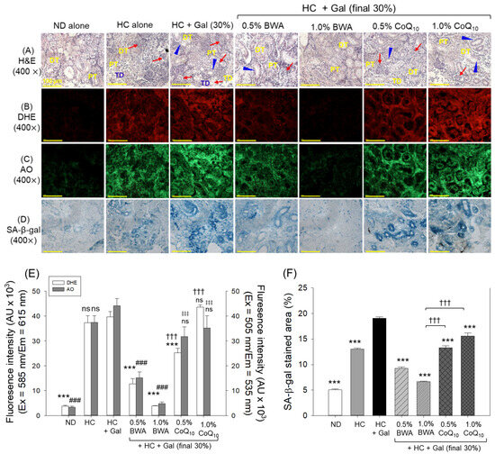
2.4. Histological Examination and Senescence Assay in Kidney
2.5. Histological Analysis and Senescence Assay in Testis Tissue
2.6. Histological Analysis of Ovaries
3. Discussion
4. Materials and Methods
4.1. Materials
4.2. Zebrafish Husbandry and Production of Embryos
4.3. Different Diets’ Preparation and Consumption by Adult Zebrafish
4.4. Swimming Behavior Analysis
4.5. Harvesting Blood and Tissues
4.6. Estimation of Plasma Monoaldehyde (MDA) and Sulfhydryl Groups
4.7. Histological Evaluation
4.8. Staining for the Detection of Cellular Senescence, Reactive Oxygen Species, and Apoptosis
4.9. Statistical Analysis
5. Conclusions
Supplementary Materials
Author Contributions
Funding
Institutional Review Board Statement
Informed Consent Statement
Data Availability Statement
Conflicts of Interest
References
- Lai, K.; Elsas, L.J.; Wierenga, K.J. Galactose toxicity in animals. IUBMB Life 2009, 61, 1063–1104. [Google Scholar] [CrossRef] [PubMed]
- Conte, F.; van Buuringen, N.; Voermans, N.C.; Lefeber, D.J. Galactose in human metabolism, glycosylation and congenital metabolic diseases: Time for a closer look. Biochim. Biophys. Acta (BBA) Gen. Subj. 2021, 1865, 129898. [Google Scholar] [CrossRef] [PubMed]
- Uddin, M.N.; Nishio, N.; Ito, S.; Suzuki, H.; Isobe, K.I. Toxic effects of D-galactose on thymus and spleen that resemble aging. J. Immunotoxicol. 2010, 7, 165–173. [Google Scholar] [CrossRef]
- Holden, H.M.; Thoden, J.B.; Timson, D.J.; Reece, R.J. Galactokinase: Structure, function and role in type II galactosemia. Cell. Mol. Life Sci. CMLS 2004, 61, 2471–2484. [Google Scholar] [CrossRef]
- Bo-Htay, C.; Palee, S.; Apaijai, N.; Chattipakorn, S.C.; Chattipakorn, N. Effects of d-galactose-induced ageing on the heart and its potential interventions. J. Cell. Mol. Med. 2018, 22, 1392–1410. [Google Scholar] [CrossRef]
- Murphy, M.P. How mitochondria produce reactive oxygen species. Biochem. J. 2009, 417, 1–13. [Google Scholar] [CrossRef] [PubMed]
- Sadigh-Eteghad, S.; Majdi, A.; McCann, S.K.; Mahmoudi, J.; Vafaee, M.S.; Macleod, M.R. D-galactose-induced brain ageing model: A systematic review and meta-analysis on cognitive outcomes and oxidative stress indices. PLoS ONE 2017, 12, e0184122. [Google Scholar]
- Shwe, T.; Pratchayasakul, W.; Chattipakorn, N.; Chattipakorn, S.C. Role of D-galactose-induced brain aging and its potential used for therapeutic interventions. Exp. Gerontol. 2018, 101, 13–36. [Google Scholar] [CrossRef]
- Azman, K.F.; Zakaria, R. D-Galactose-induced accelerated aging model: An overview. Biogerontology 2019, 20, 763–782. [Google Scholar] [CrossRef]
- Aydin, S.; Yanar, K.; Simsek, B.; Cebe, T.; Sitar, M.E.; Belce, A.; Cakatay, U. Galactose-induced Aging Model in Rat Testicular Tissue. J. Coll. Physicians Surg. Pak. 2018, 28, 501–504. [Google Scholar] [CrossRef]
- Cho, K.-H.; Bahuguna, A.; Kim, J.-E.; Lee, Y.; Lee, S.H. Comparative Assessment of Beeswax Alcohol and Coenzyme Q10 (CoQ10) to Prevent Liver Aging, Organ Damage, and Oxidative Stress in Hyperlipidemic Zebrafish Exposed to D-Galactose: A 12-Week Dietary Intervention. Pharmaceuticals 2024, 17, 1250. [Google Scholar] [CrossRef] [PubMed]
- Menéndez, R.; Más, R.; Illnait, J.; Pérez, J.; Amor, A.M.; Fernández, J.C.; González, R.M. Effects of D-002 on lipid peroxidation in older subjects. J. Med. Food 2001, 4, 71–77. [Google Scholar] [CrossRef] [PubMed]
- Illnait, J.; Rodríguez, I.; Mendoza, S.; Fernández, Y.; Mas, R.; Miranda, M.; Piñera, J.; Fernández, J.C.; Mesa, M.; Fernández, L.; et al. Effects of D-002, a mixture of high molecular weight beeswax alcohols, on patients with nonalcoholic fatty liver disease. Korean J. Intern. Med. 2013, 28, 439. [Google Scholar] [CrossRef]
- Pérez, Y.; Oyárzabal, A.; Mas, R.; Molina, V.; Jiménez, S. Protective effect of D-002, a mixture of beeswax alcohols, against indomethacin-induced gastric ulcers and mechanism of action. J. Nat. Med. 2013, 67, 182–189. [Google Scholar] [CrossRef]
- Cho, K.-H.; Baek, S.-H.; Nam, H.-S.; Bahuguna, A.; López-González, L.E.; Rodríguez-Cortina, I.; Illnait-Ferrer, J.; Fernández-Travieso, J.C.; Molina-Cuevas, V.; Pérez-Guerra, Y.; et al. Beeswax alcohol prevents low-density lipoprotein oxidation and demonstrates antioxidant activities in zebrafish embryos and human subjects: A clinical study. Curr. Issues Mol. Biol. 2024, 46, 409–429. [Google Scholar] [CrossRef] [PubMed]
- Cho, K.-H.; Baek, S.-H.; Nam, H.-S.; Bahuguna, A. Enhancement of antioxidant and anti-glycation properties of beeswax alcohol in reconstituted high-density lipoprotein: Safeguarding against carboxymethyllysine toxicity in zebrafish. Antioxidants 2023, 12, 2116. [Google Scholar] [CrossRef]
- Cho, K.-H.; Bahuguna, A.; Kim, J.-E.; Lee, Y.; Lee, S.H. Consumption of beeswax alcohol (BWA, Raydel®) improved zebrafish motion and swimming endurance via protecting brain and liver from oxidative stress induced by 24 weeks supplementation of high cholesterol and D-galactose diets: A comparative analysis between BWA and coenzyme Q10. Antioxidants 2024, 13, 1488. [Google Scholar]
- Farsi, F.; Nezhad, P.A.; Morshedzadeh, N. The Hepatoprotective Effects of Coenzyme Q10 Against Oxidative Stress. In The Liver; Academic Press: Cambridge, MA, USA, 2018; pp. 281–294. [Google Scholar]
- Sifuentes-Franco, S.; Sánchez-Macías, D.C.; Carrillo-Ibarra, S.; Rivera-Valdés, J.J.; Zuñiga, L.Y.; Sánchez-López, V.A. Antioxidant and anti-inflammatory effects of coenzyme Q10 supplementation on infectious diseases. Healthcare 2022, 10, 487. [Google Scholar] [CrossRef]
- Zou, J.; Tian, Z.; Zhao, Y.; Qiu, X.; Mao, Y.; Li, K.; Shi, Y.; Zhao, D.; Liang, Y.; Ji, Q.; et al. Coenzyme Q10 supplementation improves cholesterol efflux capacity and antiinflammatory properties of high-density lipoprotein in Chinese adults with dyslipidemia. Nutrition 2022, 101, 111703. [Google Scholar] [CrossRef] [PubMed]
- Poureetezadi, S.J.; Wingert, R.A. Little fish, big catch: Zebrafish as a model for kidney disease. Kidney Int. 2016, 89, 1204–1210. [Google Scholar] [CrossRef] [PubMed]
- Stoletov, K.; Fang, L.; Choi, S.H.; Hartvigsen, K.; Hansen, L.F.; Hall, C.; Pattison, J.; Juliano, J.; Miller, E.R.; Almazan, F.; et al. Vascular lipid accumulation, lipoprotein oxidation, and macrophage lipid uptake in hypercholesterolemic zebrafish. Circ. Res. 2009, 104, 952–960. [Google Scholar] [CrossRef]
- Han, Y.; Zee, S.; Cho, K.-H. Beeswax alcohol and fermented black rice bran synergistically ameliorated hepatic injury and dyslipidemia to exert antioxidant and anti-inflammatory activity in ethanol-supplemented zebrafish. Biomolecules 2023, 13, 136. [Google Scholar] [CrossRef] [PubMed]
- Udomkasemsab, A.; Prangthip, P. High fat diet for induced dyslipidemia and cardiac pathological alterations in Wistar rats compared to Sprague Dawley rats. Clin. Investig. Arterioscler. 2019, 31, 56–62. [Google Scholar]
- Puska, L.G.; Nagy, Z.B.; Giricz, Z.; Onody, A.; Csonka, C.; Kitajka, K.; Hackler, L., Jr.; Zvara, A.; Ferdinandy, P. Cholesterol diet- induced hyperlipidemia influences gene expression pattern of rat hearts: A DNA microarray study. FEBS Lett. 2004, 562, 99–104. [Google Scholar] [CrossRef] [PubMed]
- Balkan, J.; Doğru-Abbasoğlu, S.; Aykaç-Toker, G.; Uysal, M. The effect of a high cholesterol diet on lipids and oxidative stress in plasma, liver and aorta of rabbits and rats. Nutr. Res. 2004, 24, 229–234. [Google Scholar] [CrossRef]
- González, P.; Lozano, P.; Ros, G.; Solano, F. Hyperglycemia and Oxidative Stress: An Integral, Updated and Critical Overview of Their Metabolic Interconnections. Int. J. Mol. Sci. 2023, 24, 9352. [Google Scholar] [CrossRef]
- Ma, X.; Nan, F.; Liang, H.; Shu, P.; Fan, X.; Song, X.; Hou, Y.; Zhang, D. Excessive intake of sugar: An accomplice of inflammation. Front. Immunol. 2022, 13, 988481. [Google Scholar] [CrossRef]
- Bala, S.; Ganz, M.; Babuta, M.; Zhuang, Y.; Csak, T.; Calenda, C.D.; Szabo, G. Steatosis, inflammasome upregulation, and fibrosis are attenuated in miR-155 deficient mice in a high fat-cholesterol-sugar diet-induced model of NASH. Lab. Investig. 2021, 101, 1540–1549. [Google Scholar] [CrossRef] [PubMed]
- Budni, J.; Pacheco, R.; da Silva, S.; Garcez, M.L.; Mina, F.; Bellettini-Santos, T.; de Medeiros, J.; Voss, B.C.; Steckert, A.V.; da Silva Valvassori, S.; et al. Oral administration of d-galactose induces cognitive impairments and oxidative damage in rats. Behav. Brain Res. 2016, 302, 35–43. [Google Scholar] [CrossRef] [PubMed]
- Qu, Z.; Zhang, J.; Yang, H.; Huo, L.; Gao, J.; Chen, H.; Gao, W. Protective effect of tetrahydropalmatine against d-galactose induced memory impairment in rat. Physiol. Behav. 2016, 154, 114–125. [Google Scholar] [CrossRef]
- Lei, M.; Su, Y.; Hua, X.; Ding, J.; Han, Q.; Hu, G.; Xiao, M. Chronic systemic injection of D-galactose impairs the septohippocampal cholinergic system in rats. Neuroreport 2008, 19, 1611–1615. [Google Scholar] [CrossRef] [PubMed]
- Hsieh, H.-M.; WA, W.-M.; Hu, M.-L. Soy isoflavones attenuate oxidative stress and improve parameters related to aging and Alzheimer’s disease in C57BL/6J mice treated with D-galactose. Food Chem. Toxicol. 2009, 47, 625–632. [Google Scholar] [CrossRef] [PubMed]
- Molina, V.; Ledón, T.; Ravelo, Y.; Zamora, Z.; Mena, L. Effects of D-002 (Beeswax alcohols) on concentrations of prostaglandin E2 in rat gastric mucosa. J. Pharm. Pharm. Res. 2017, 1, 2. [Google Scholar]
- Münch, G.; Westcott, B.; Menini, T.; Gugliucci, A. Advanced glycation endproducts and their pathogenic roles in neurological disorders. Amino Acids 2012, 42, 1221–1236. [Google Scholar] [CrossRef] [PubMed]
- Yaffe, K.; Lindquist, K.; Schwartz, A.V.; Vitartas, C.; Vittinghoff, E.; Satterfield, S.; Simonsick, E.M.; Launer, L.; Rosano, C.; Cauley, J.A.; et al. Advanced glycation end product level, diabetes, and accelerated cognitive aging. Neurology 2011, 77, 1351–1356. [Google Scholar] [CrossRef]
- D’Cunha, N.M.; Sergi, D.; Lane, M.M.; Naumovski, N.; Gamage, E.; Rajendran, A.; Kouvari, M.; Gauci, S.; Dissanayka, T.; Marx, W.; et al. The Effects of Dietary Advanced Glycation End-Products on Neurocognitive and Mental Disorders. Nutrients 2022, 14, 2421. [Google Scholar] [CrossRef]
- Bourgonje, A.R.; Abdulle, A.E.; Bourgonje, M.F.; Binnenmars, S.H.; Gordijn, S.J.; Bulthuis, M.L.C.; la Bastide-van Gemert, S.; Kieneker, L.M.; Gansevoort, R.T.; Bakker, S.J.L.; et al. Serum free sulfhydryl status associates with new-onset chronic kidney disease in the general population. Redox Biol. 2021, 48, 102211. [Google Scholar] [CrossRef] [PubMed]
- Bourgonje, A.R.; Bourgonje, M.F.; Post, A.; Gemert, S.L.B.-V.; Kieneker, L.M.; Bulthuis, M.L.; Gordijn, S.J.; Gansevoort, R.T.; Bakker, S.J.; Mulder, D.J.; et al. Systemic oxidative stress associates with new-onset hypertension in the general population. Free Radic. Biol. Med. 2022, 187, 123–131. [Google Scholar] [CrossRef]
- Hu, M.-L. Measurement of protein thiol groups and glutathione in plasma. Methods Enzym. 1994, 233, 380–385. [Google Scholar]
- Menéndez, R.; Más, R.; Amor, A.M.; Pérez, Y.; González, R.M.; Fernández, J.; Molina, V.; Jiménez, S. Antioxidant effects of D002 on the in vitro susceptibility of whole plasma in healthy volunteers. Arch. Med. Res. 2001, 32, 436–441. [Google Scholar] [CrossRef] [PubMed]
- Lopez, E.; Illnait, J.; Molina, V.; Oyarzabal, A.; Fernandez, L.; Perez, Y.; Mas, R.; Mesa, M.; Fernandez, J.; Mendoza, S. Effects of D-002 (beeswax alcohol) on lipid peroxidation in middle-aged and older subjects. Lat. Am. J. Pharm. 2008, 27, 695–703. [Google Scholar]
- Kannan, K.; Jain, S.K. Oxidative stress and apoptosis. Pathophysiology 2000, 7, 153–163. [Google Scholar] [CrossRef]
- Lee, Y.-J.; Cho, H.-N.; Soh, J.-W.; Jhon, G.J.; Cho, C.-K.; Chung, H.-Y.; Bae, S.; Lee, S.-J.; Lee, Y.-S. Oxidative stress-induced apoptosis is mediated by ERK1/2 phosphorylation. Exp. Cell Res. 2003, 291, 251–266. [Google Scholar] [CrossRef]
- Nousis, L.; Kanavaros, P.; Barbouti, A. Oxidative stress-induced cellular senescence: Is labile iron the connecting link? Antioxidants 2023, 12, 1250. [Google Scholar] [CrossRef]
- Faraonio, R. Oxidative stress and cell senescence process. Antioxidants 2022, 11, 1718. [Google Scholar] [CrossRef]
- Feng, Y.; Yu, Y.H.; Wang, S.T.; Ren, J.; Camer, D.; Hua, Y.Z.; Zhang, Q.; Huang, J.; Xue, D.L.; Zhang, X.F.; et al. Chlorogenic acid protects D-galactose-induced liver and kidney injury via antioxidation and anti-inflammation effects in mice. Pharm. Biol. 2016, 54, 1027–1034. [Google Scholar] [CrossRef]
- Khoshdel, F.; Golmohammadi, M.G.; Dost, M.J.; Najafzade, N.; Salimnejad, R. Impact of caffeic acid on the testicular damages in D-galactose-induced aging model in mice. Iran. J. Basic Med. Sci. 2022, 25, 1190. [Google Scholar]
- Salman, T.M.; Olayaki, L.A.; Alagbonsi, I.A.; Oyewopo, A.O. Spermatotoxic effects of galactose and possible mechanisms of action. Middle East Fertil. Soc. J. 2016, 21, 82–90. [Google Scholar] [CrossRef]
- Pandey, A.K.; Gupta, A.; Tiwari, M.; Prasad, S.; Pandey, A.N.; Yadav, P.K.; Sharma, A.; Sahu, K.; Asrafuzzaman, S.; Vengayil, D.T.; et al. Impact of stress on female reproductive health disorders: Possible beneficial effects of shatavari (Asparagus racemosus). Biomed. Pharmacother. 2018, 103, 46–49. [Google Scholar] [CrossRef]
- Korean Food and Drug Administration (KFDA). Available online: https://www.foodsafetykorea.go.kr/portal/healthyfoodlife/searchHomeHFDetail.do?prdlstReportLedgNo=2023021000330706 (accessed on 16 May 2023).
- Cho, K.-H.; Kim, J.-E.; Bahuguna, A.; Kang, D.-J. Long-term supplementation of ozonated sunflower oil improves dyslipidemia and hepatic inflammation in hyperlipidemic zebrafish: Suppression of oxidative stress and inflammation against carboxymethyllysine toxicity. Antioxidants 2023, 12, 1240. [Google Scholar] [CrossRef]
- Blois, M.S. Antioxidant determinations by the use of a stable free radical. Nature 1958, 181, 1199–1200. [Google Scholar] [CrossRef]
- Cho, K.-H.; Kim, J.-E.; Lee, M.-S.; Bahuguna, A. Oral Supplementation of Ozonated Sunflower Oil Augments Plasma Antioxidant and Anti-Inflammatory Abilities with Enhancement of High-Density Lipoproteins Functionality in Rats. Antioxidants 2024, 13, 529. [Google Scholar] [CrossRef] [PubMed]
- Fischer, A.H.; Jacobson, K.A.; Rose, J.; Zeller, R. Hematoxylin and eosin staining of tissue and cell sections. Cold Spring Harb. Protoc. 2008, 2008, prot4986. [Google Scholar] [CrossRef] [PubMed]
- Owusu-Ansah, E.; Yavari, A.; Mandal, S.; Banerjee, U. Distinct mitochondrial retrograde signals control the G1-S cell cycle checkpoint. Nat. Genet. 2008, 40, 356–361. [Google Scholar] [CrossRef]
- Umali, J.; Hawkey-Noble, A.; French, C.R. Loss of foxc1 in zebrafish reduces optic nerve size and cell number in the retinal ganglion cell layer. Vis. Res. 2019, 156, 66–72. [Google Scholar] [CrossRef]









Disclaimer/Publisher’s Note: The statements, opinions and data contained in all publications are solely those of the individual author(s) and contributor(s) and not of MDPI and/or the editor(s). MDPI and/or the editor(s) disclaim responsibility for any injury to people or property resulting from any ideas, methods, instructions or products referred to in the content. |
© 2024 by the authors. Licensee MDPI, Basel, Switzerland. This article is an open access article distributed under the terms and conditions of the Creative Commons Attribution (CC BY) license (https://creativecommons.org/licenses/by/4.0/).
Share and Cite
Cho, K.-H.; Bahuguna, A.; Kim, J.-E.; Lee, Y.; Lee, S.H.; Jeon, C.; Kim, C.-H. Beeswax Alcohol (BWA, Raydel®) Improved Blood Oxidative Variables and Ameliorated Severe Damage of Zebrafish Kidneys, Testes, and Ovaries Impaired by 24-Week Consumption of a High-Cholesterol and High-Galactose Diet: A Comparative Analysis with Coenzyme Q10. Pharmaceuticals 2025, 18, 17. https://doi.org/10.3390/ph18010017
Cho K-H, Bahuguna A, Kim J-E, Lee Y, Lee SH, Jeon C, Kim C-H. Beeswax Alcohol (BWA, Raydel®) Improved Blood Oxidative Variables and Ameliorated Severe Damage of Zebrafish Kidneys, Testes, and Ovaries Impaired by 24-Week Consumption of a High-Cholesterol and High-Galactose Diet: A Comparative Analysis with Coenzyme Q10. Pharmaceuticals. 2025; 18(1):17. https://doi.org/10.3390/ph18010017
Chicago/Turabian StyleCho, Kyung-Hyun, Ashutosh Bahuguna, Ji-Eun Kim, Yunki Lee, Sang Hyuk Lee, Cheolmin Jeon, and Cheol-Hee Kim. 2025. "Beeswax Alcohol (BWA, Raydel®) Improved Blood Oxidative Variables and Ameliorated Severe Damage of Zebrafish Kidneys, Testes, and Ovaries Impaired by 24-Week Consumption of a High-Cholesterol and High-Galactose Diet: A Comparative Analysis with Coenzyme Q10" Pharmaceuticals 18, no. 1: 17. https://doi.org/10.3390/ph18010017
APA StyleCho, K.-H., Bahuguna, A., Kim, J.-E., Lee, Y., Lee, S. H., Jeon, C., & Kim, C.-H. (2025). Beeswax Alcohol (BWA, Raydel®) Improved Blood Oxidative Variables and Ameliorated Severe Damage of Zebrafish Kidneys, Testes, and Ovaries Impaired by 24-Week Consumption of a High-Cholesterol and High-Galactose Diet: A Comparative Analysis with Coenzyme Q10. Pharmaceuticals, 18(1), 17. https://doi.org/10.3390/ph18010017

