Tetramethylpyrazine Nitrone (TBN) Reduces Amyloid β Deposition in Alzheimer’s Disease Models by Modulating APP Expression, BACE1 Activity, and Autophagy Pathways
Abstract
1. Introduction
2. Results
2.1. TBN Improves Behavioral Performance in APP/PS1 Mice
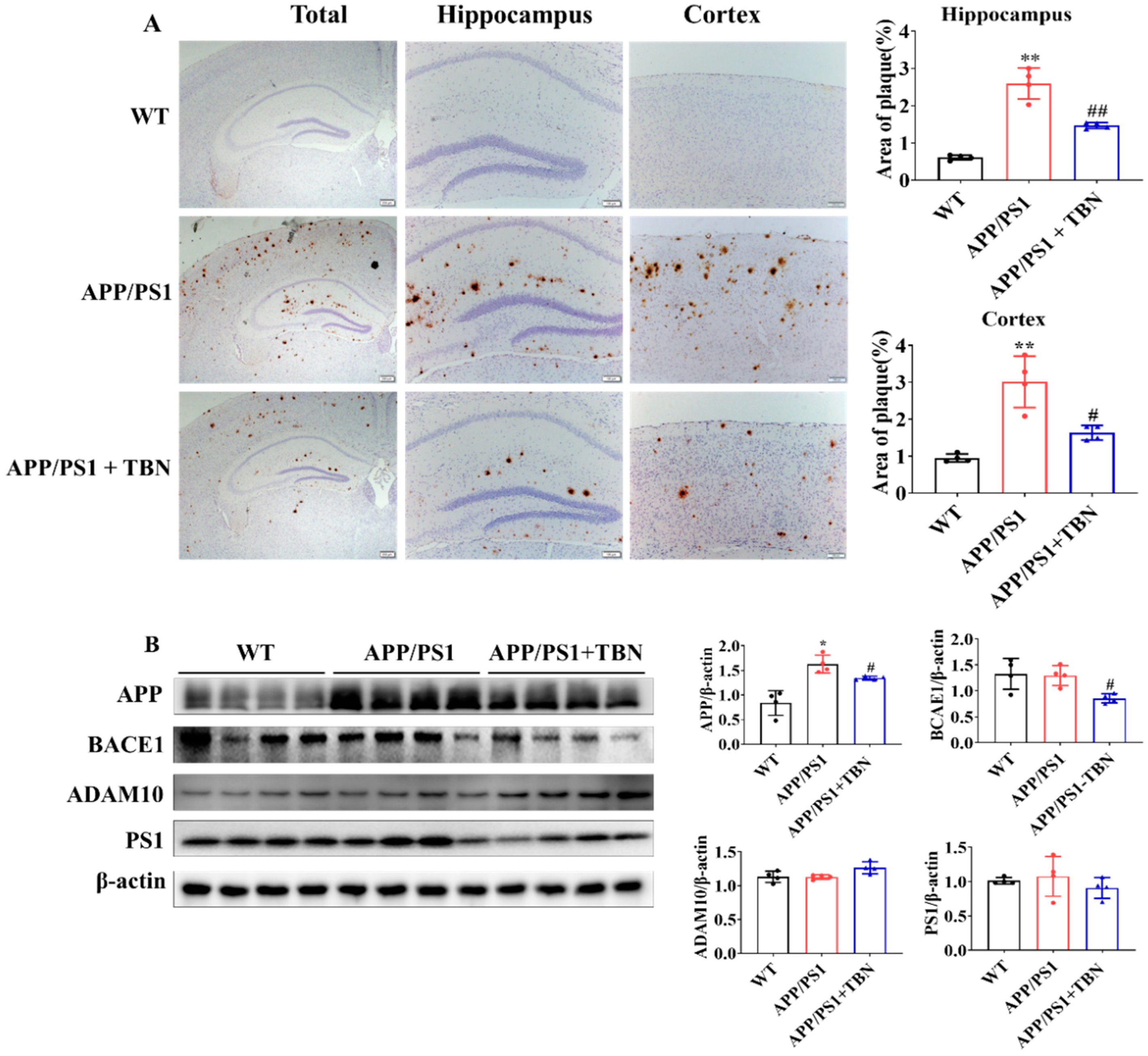
2.2. TBN Treatment Reduces Aβ Plaques in APP/PS1 Mice and Attenuates APP and BACE1 Expression in Hippocampus of APP/PS1 Mice
2.3. TBN Treatment Restores Levels of Synapse Proteins in Hippocampus of APP/PS 1 Mice
2.4. TBN Enhances Aβ Clearance by Regulating Expression of Autophagy-Related Proteins in APP/PS1 Mice
2.5. TBN Reduced Transcription of APP Gene by Regulating Transcription Factors and miRNA Levels
3. Discussion
4. Materials and Methods
4.1. Chemicals and Reagents
4.2. Cell Culture
4.3. Animal Care and Treatment
4.4. Behavioral Tests
4.5. Immunohistochemistry
4.6. Western Blotting
4.7. qRT-PCR
5. Statistical Analysis
Author Contributions
Funding
Institutional Review Board Statement
Informed Consent Statement
Data Availability Statement
Conflicts of Interest
References
- Yang, H.; Li, J.; Li, X.; Ma, L.; Hou, M.; Zhou, H.; Zhou, R. Based on molecular structures: Amyloid-β generation, clearance, toxicity and therapeutic strategies. Front. Mol. Neurosci. 2022, 15, 927530. [Google Scholar] [CrossRef] [PubMed]
- Manczak, M.; Kandimalla, R.; Yin, X.; Reddy, P.H. Hippocampal mutant APP and amyloid beta-induced cognitive decline, dendritic spine loss, defective autophagy, mitophagy and mitochondrial abnormalities in a mouse model of Alzheimer’s disease. Hum. Mol. Genet. 2018, 27, 1332–1342. [Google Scholar] [CrossRef]
- Hampel, H.; Hardy, J.; Blennow, K.; Chen, C.; Perry, G.; Kim, S.H.; Villemagne, V.L.; Aisen, P.; Vendruscolo, M.; Iwatsubo, T.; et al. The Amyloid-β Pathway in Alzheimer’s Disease. Mol. Psychiatry 2021, 26, 5481–5503. [Google Scholar] [CrossRef] [PubMed]
- Zhu, C.-C.; Fu, S.-Y.; Chen, Y.-X.; Li, L.; Mao, R.-L.; Wang, J.-Z.; Liu, R.; Liu, Y.; Wang, X.-C. Advances in Drug Therapy for Alzheimer’s Disease. Curr. Med. Sci. 2021, 40, 999–1008. [Google Scholar] [CrossRef] [PubMed]
- Yu, T.-W.; Lane, H.-Y.; Lin, C.-H. Novel Therapeutic Approaches for Alzheimer’s Disease: An Updated Review. Int. J. Mol. Sci. 2021, 22, 8208. [Google Scholar] [CrossRef] [PubMed]
- Uddin, M.S.; Stachowiak, A.; Mamun, A.A.; Tzvetkov, N.T.; Takeda, S.; Atanasov, A.G.; Bergantin, L.B.; Abdel-Daim, M.M.; Stankiewicz, A.M. Autophagy and Alzheimer’s Disease: From Molecular Mechanisms to Therapeutic Implications. Front. Aging Neurosci. 2018, 10, 4. [Google Scholar] [CrossRef] [PubMed]
- Liu, J.; Li, L. Targeting Autophagy for the Treatment of Alzheimer’s Disease: Challenges and Opportunities. Front. Mol. Neurosci. 2019, 12, 203. [Google Scholar] [CrossRef] [PubMed]
- Zhang, Z.; Yang, X.; Song, Y.-Q.; Tu, J. Autophagy in Alzheimer’s disease pathogenesis: Therapeutic potential and future perspectives. Ageing Res. Rev. 2021, 72, 101464. [Google Scholar] [CrossRef]
- Sato, K.; Takayama, K.-I.; Hashimoto, M.; Inoue, S. Transcriptional and Post-Transcriptional Regulations of Amyloid-β Precursor Protein (APP) mRNA. Front. Aging 2021, 2, 721579. [Google Scholar] [CrossRef]
- Delport, A.; Hewer, R. The amyloid precursor protein: A converging point in Alzheimer’s disease. Mol. Neurobiol. 2022, 59, 4501–4516. [Google Scholar] [CrossRef]
- Amyloid Precursor Protein: A Regulatory Hub in Alzheimer’s Disease. Aging Dis. 2023, 15, 201–225. [CrossRef]
- Pankiewicz, J.E.; Sadowski, M.J. Editorial: Translational Control of APP Expression for Alzheimer Disease Therapy. Ann. Pharmacol. Pharm. 2017, 2, 1078. [Google Scholar] [PubMed]
- Chen, X.-Q.; Barrero, C.A.; Vasquez-Del Carpio, R.; Reddy, E.P.; Fecchio, C.; Merali, S.; Deglincerti, A.; Fang, C.; Rogers, J.; Maccecchini, M.L. Posiphen Reduces the Levels of Huntingtin Protein through Translation Suppression. Pharmaceutics 2021, 13, 2109. [Google Scholar] [CrossRef] [PubMed]
- Patel, N.; Hoang, D.; Miller, N.; Ansaloni, S.; Huang, Q.; Rogers, J.T.; Lee, J.C.; Saunders, A.J. MicroRNAs can regulate human APP levels. Mol. Neurodegener. 2008, 3, 10. [Google Scholar] [CrossRef]
- Amakiri, N.; Kubosumi, A.; Tran, J.; Reddy, P.H. Amyloid Beta and MicroRNAs in Alzheimer’s Disease. Front. Neurosci. 2019, 13, 430. [Google Scholar] [CrossRef]
- Madadi, S.; Saidijam, M.; Yavari, B.; Soleimani, M. Downregulation of serum miR-106b: A potential biomarker for Alzheimer disease. Arch. Physiol. Biochem. 2020, 128, 875–879. [Google Scholar] [CrossRef]
- Walgrave, H.; Zhou, L.; De Strooper, B.; Salta, E. The promise of microRNA-based therapies in Alzheimer’s disease: Challenges and perspectives. Mol. Neurodegener. 2021, 16, 1–16. [Google Scholar] [CrossRef] [PubMed]
- Sun, Y.; Jiang, J.; Zhang, Z.; Yu, P.; Wang, L.; Xu, C.; Liu, W.; Wang, Y. Antioxidative and thrombolytic TMP nitrone for treatment of ischemic stroke. Bioorg Med. Chem. 2008, 16, 8868–8874. [Google Scholar] [CrossRef]
- Guo, B.; Xu, D.; Duan, H.; Du, J.; Zhang, Z.; Lee, S.M.; Wang, Y. Therapeutic effects of multifunctional tetramethylpyrazine nitrone on models of Parkinson’s disease in vitro and in vivo. Biol. Pharm. Bull. 2014, 37, 274–285. [Google Scholar] [CrossRef]
- Zhang, Z.; Zhang, G.; Sun, Y.; Szeto, S.S.W.; Law, H.C.H.; Quan, Q.; Li, G.; Yu, P.; Sho, E.; Siu, M.K.W.; et al. Tetramethylpyrazine nitrone, a multifunctional neuroprotective agent for ischemic stroke therapy. Sci. Rep. 2016, 6, 37148. [Google Scholar] [CrossRef]
- Wen, J.; Li, S.; Zheng, C.; Wang, F.; Luo, Y.; Wu, L.; Cao, J.; Guo, B.; Yu, P.; Zhang, G.; et al. Tetramethylpyrazine nitrone improves motor dysfunction and pathological manifestations by activating the PGC-1α/Nrf2/HO-1 pathway in ALS mice. Neuropharmacology 2021, 182, 108380. [Google Scholar] [CrossRef] [PubMed]
- Zhou, X.; Huang, K.; Wang, Y.; Zhang, Z.; Liu, Y.; Hou, Q.; Yang, X.; Hoi, M.P.M. Evaluation of therapeutic effects of tetramethylpyrazine nitrone in Alzheimer’s disease mouse model and proteomics analysis. Front. Pharmacol. 2023, 14, 1082602. [Google Scholar] [CrossRef] [PubMed]
- Jing, M.; Cen, Y.; Gao, F.; Wang, T.; Jiang, J.; Jian, Q.; Wu, L.; Guo, B.; Luo, F.; Zhang, G.; et al. Nephroprotective Effects of Tetramethylpyrazine Nitrone TBN in Diabetic Kidney Disease. Front. Pharmacol. 2021, 12, 680336. [Google Scholar] [CrossRef] [PubMed]
- Zhao, C.; Lv, Y.; Cui, H.; Zhu, Y.; Wei, M.; Xia, Y.; Tian, J.; Ma, Y.; Liu, Y.; Zhang, P.; et al. Phase I safety, tolerability, and pharmacokinetic studies of tetramethylpyrazine nitrone in healthy Chinese volunteers. Drug Dev. Res. 2021, 82, 97–107. [Google Scholar] [CrossRef]
- Zhu, G.; Wang, L.; Zhong, S.; Han, S.; Peng, H.; Tong, M.; He, X. Pharmacokinetics, Safety Profile, and Tolerability of Tetramethylpyrazine Nitrone Tablets After Single and Multiple Ascending Doses in Healthy Chinese Volunteers. Eur. J. Drug Metab. Pharmacokinet. 2024, 49, 207–217. [Google Scholar] [CrossRef]
- Zhu, X.; Lee, H.-g.; Raina, A.K.; Perry, G.; Smith, M.A. The Role of Mitogen-Activated Protein Kinase Pathways in Alzheimer’s Disease. Neurosignals 2002, 11, 270–281. [Google Scholar] [CrossRef] [PubMed]
- Whitmarsh, A.J.; Davis, R.J. Transcription factor AP-1 regulation by mitogen-activated protein kinase signal transduction pathways. J. Mol. Med. 1996, 74, 589–607. [Google Scholar] [CrossRef]
- Nagesh, R.; Kiran Kumar, K.M.; Naveen Kumar, M.; Patil, R.H.; Sharma, S.C. Regulation of Jun and Fos AP-1 transcription factors by JNK MAPKs signaling cascade in areca nut extract treated KB cells. Biochem. Biophys. Rep. 2021, 27, 101090. [Google Scholar] [CrossRef] [PubMed]
- Gee, M.S.; Son, S.H.; Jeon, S.H.; Do, J.; Kim, N.; Ju, Y.-J.; Lee, S.J.; Chung, E.K.; Inn, K.-S.; Kim, N.-J.; et al. A selective p38α/β MAPK inhibitor alleviates neuropathology and cognitive impairment, and modulates microglia function in 5XFAD mouse. Alzheimers Res. Ther. 2020, 12, 1–18. [Google Scholar] [CrossRef]
- Chang, K.-W.; Zong, H.-F.; Rizvi, M.Y.; Ma, K.-G.; Zhai, W.; Wang, M.; Yang, W.-N.; Ji, S.-F.; Qian, Y.-H. Modulation of the MAPKs pathways affects Aβ-induced cognitive deficits in Alzheimer’s disease via activation of α7nAChR. Neurobiol. Learn. Mem. 2020, 168, 107154. [Google Scholar] [CrossRef]
- Muraleva, N.A.; Kolosova, N.G.; Stefanova, N.A. MEK1/2-ERK Pathway Alterations as a Therapeutic Target in Sporadic Alzheimer’s Disease: A Study in Senescence-Accelerated OXYS Rats. Antioxidants 2021, 10, 1058. [Google Scholar] [CrossRef]
- Sharma, M.; Tanwar, A.K.; Purohit, P.K.; Pal, P.; Kumar, D.; Vaidya, S.; Prajapati, S.K.; Kumar, A.; Dhama, N.; Kumar, S.; et al. Regulatory roles of microRNAs in modulating mitochondrial dynamics, amyloid beta fibrillation, microglial activation, and cholinergic signaling: Implications for alzheimer’s disease pathogenesis. Neurosci. Biobehav. Rev. 2024, 161, 105685. [Google Scholar] [CrossRef] [PubMed]
- Siedlecki-Wullich, D.; Miñano-Molina, A.J.; Rodríguez-Álvarez, J. microRNAs as Early Biomarkers of Alzheimer’s Disease: A Synaptic Perspective. Cells 2021, 10, 113. [Google Scholar] [CrossRef] [PubMed]
- Liang, C.; Zhu, H.; Xu, Y.; Huang, L.; Ma, C.; Deng, W.; Liu, Y.; Qin, C. MicroRNA-153 negatively regulates the expression of amyloid precursor protein and amyloid precursor-like protein 2. Brain Res. 2012, 1455, 103–113. [Google Scholar] [CrossRef]
- Long, J.M.; Maloney, B.; Rogers, J.T.; Lahiri, D.K. Novel upregulation of amyloid-β precursor protein (APP) by microRNA-346 via targeting of APP mRNA 5′-untranslated region: Implications in Alzheimer’s disease. Mol. Psychiatry 2018, 24, 345–363. [Google Scholar] [CrossRef] [PubMed]
- Lee, C.Y.; Ryu, I.S.; Ryu, J.-H.; Cho, H.-J. miRNAs as Therapeutic Tools in Alzheimer’s Disease. Int. J. Mol. Sci. 2021, 22, 13012. [Google Scholar] [CrossRef] [PubMed]
- Akkoc, Y.; Gozuacik, D. MicroRNAs as major regulators of the autophagy pathway. Biochim. Biophys. Acta (BBA) Mol. Cell Res. 2020, 1867, 118662. [Google Scholar] [CrossRef] [PubMed]
- Zhou, X.; Xiao, W.; Su, Z.; Cheng, J.; Zheng, C.; Zhang, Z.; Wang, Y.; Wang, L.; Xu, B.; Li, S.; et al. Hippocampal proteomic alteration in triple transgenic mouse model of Alzheimer’s disease and implication of PINK 1 regulation in donepezil treatment. J. Proteome Res. 2018, 18, 1542–1552. [Google Scholar] [CrossRef]
- Zhou, X.; Wang, L.; Xiao, W.; Su, Z.; Zheng, C.; Zhang, Z.; Wang, Y.; Xu, B.; Yang, X.; Hoi, M.P.M. Memantine Improves Cognitive Function and Alters Hippocampal and Cortical Proteome in Triple Transgenic Mouse Model of Alzheimer’s Disease. Exp. Neurobiol. 2019, 28, 390–403. [Google Scholar] [CrossRef]






Disclaimer/Publisher’s Note: The statements, opinions and data contained in all publications are solely those of the individual author(s) and contributor(s) and not of MDPI and/or the editor(s). MDPI and/or the editor(s) disclaim responsibility for any injury to people or property resulting from any ideas, methods, instructions or products referred to in the content. |
© 2024 by the authors. Licensee MDPI, Basel, Switzerland. This article is an open access article distributed under the terms and conditions of the Creative Commons Attribution (CC BY) license (https://creativecommons.org/licenses/by/4.0/).
Share and Cite
Zhou, X.; Zhu, Z.; Kuang, S.; Huang, K.; Li, Y.; Wang, Y.; Chen, H.; Hoi, M.P.M.; Xu, B.; Yang, X.; et al. Tetramethylpyrazine Nitrone (TBN) Reduces Amyloid β Deposition in Alzheimer’s Disease Models by Modulating APP Expression, BACE1 Activity, and Autophagy Pathways. Pharmaceuticals 2024, 17, 1005. https://doi.org/10.3390/ph17081005
Zhou X, Zhu Z, Kuang S, Huang K, Li Y, Wang Y, Chen H, Hoi MPM, Xu B, Yang X, et al. Tetramethylpyrazine Nitrone (TBN) Reduces Amyloid β Deposition in Alzheimer’s Disease Models by Modulating APP Expression, BACE1 Activity, and Autophagy Pathways. Pharmaceuticals. 2024; 17(8):1005. https://doi.org/10.3390/ph17081005
Chicago/Turabian StyleZhou, Xinhua, Zeyu Zhu, Shaoming Kuang, Kaipeng Huang, Yueping Li, Yuqiang Wang, Haiyun Chen, Maggie Pui Man Hoi, Benhong Xu, Xifei Yang, and et al. 2024. "Tetramethylpyrazine Nitrone (TBN) Reduces Amyloid β Deposition in Alzheimer’s Disease Models by Modulating APP Expression, BACE1 Activity, and Autophagy Pathways" Pharmaceuticals 17, no. 8: 1005. https://doi.org/10.3390/ph17081005
APA StyleZhou, X., Zhu, Z., Kuang, S., Huang, K., Li, Y., Wang, Y., Chen, H., Hoi, M. P. M., Xu, B., Yang, X., & Zhang, Z. (2024). Tetramethylpyrazine Nitrone (TBN) Reduces Amyloid β Deposition in Alzheimer’s Disease Models by Modulating APP Expression, BACE1 Activity, and Autophagy Pathways. Pharmaceuticals, 17(8), 1005. https://doi.org/10.3390/ph17081005

