The Role of Ayahuasca in Colorectal Adenocarcinoma Cell Survival, Proliferation and Oxidative Stress
Abstract
1. Introduction
2. Results and Discussion
2.1. Determination of the Half-Maximal Inhibitory Concentration (IC50)
2.2. Ayahuasca Extracts Affected Apoptosis in Caco-2 Cells
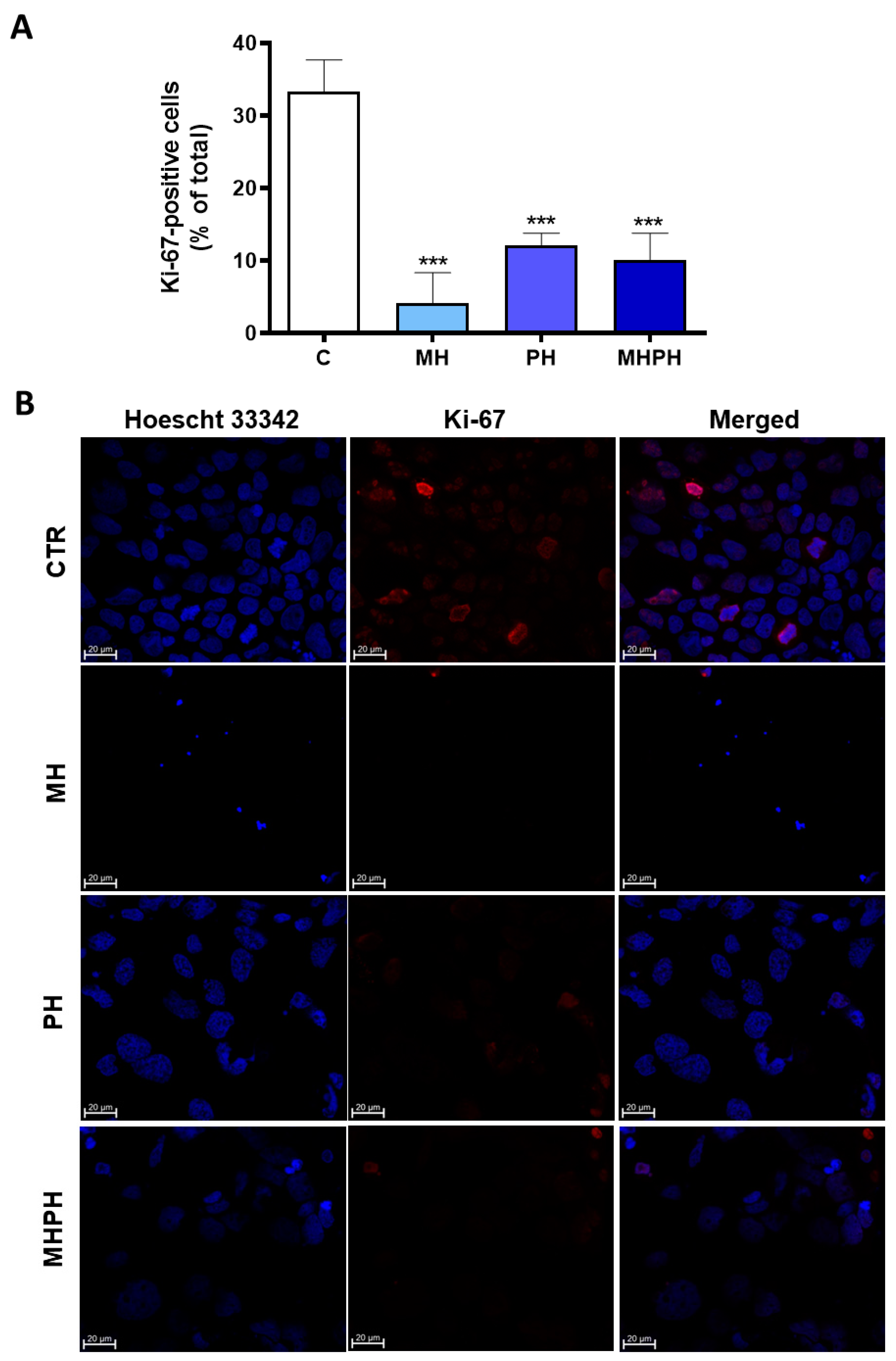
2.3. Ayahuasca Extracts Affected Cellular Proliferation in Caco-2 Cells
2.4. Ayahuasca Extracts Affected Oxidative Damage and Activity of Antioxidant Enzymes in Caco-2 Cells
3. Materials and Methods
3.1. Plant Material and Preparation of Extracts
3.2. Cell Culture and Treatment
3.3. Cell Viability Assay
3.4. Protein Extraction
3.5. Caspase-3 and Caspase-9 Activity Assays
3.6. Ki-67 Fluorescent Immunocytochemistry
3.7. Cellular Reactive Oxygen Species (ROS) Level Measurements
3.8. Glutathione Peroxidase Assay
3.9. Superoxide Dismutase Assay
3.10. Statistical Analysis
4. Conclusions
Author Contributions
Funding
Institutional Review Board Statement
Informed Consent Statement
Data Availability Statement
Conflicts of Interest
References
- Houle, S.K.D.; Evans, D.; Carter, C.A.; Schlagenhauf, P. Ayahuasca and the traveller: A scoping review of risks and possible benefits. Travel Med. Infect. Dis. 2021, 44, 102206. [Google Scholar] [CrossRef] [PubMed]
- Gonçalves, J.; Luís, Â.; Gallardo, E.; Duarte, A.P. A Systematic Review on the Therapeutic Effects of Ayahuasca. Plants 2023, 12, 2573. [Google Scholar] [CrossRef] [PubMed]
- Palhano-Fontes, F.; Soares, B.L.; Galvão-Coelho, N.L.; Arcoverde, E.; Araujo, D.B. Ayahuasca for the Treatment of Depression. Curr. Top. Behav. Neurosci. 2022, 56, 113–124. [Google Scholar] [CrossRef] [PubMed]
- Simão, A.Y.; Gonçalves, J.; Duarte, A.P.; Barroso, M.; Cristóvão, A.C.; Gallardo, E. Toxicological Aspects and Determination of the Main Components of Ayahuasca: A Critical Review. Medicines 2019, 6, 106. [Google Scholar] [CrossRef] [PubMed]
- Maia, L.O.; Daldegan-Bueno, D.; Wießner, I.; Araujo, D.B.; Tófoli, L.F. Ayahuasca’s therapeutic potential: What we know—And what not. Eur. Neuropsychopharmacol. 2023, 66, 45–61. [Google Scholar] [CrossRef] [PubMed]
- Gonçalves, J.; Castilho, M.; Rosado, T.; Luís, Â.; Restolho, J.; Fernández, N.; Gallardo, E.; Duarte, A.P. In Vitro Study of the Bioavailability and Bioaccessibility of the Main Compounds Present in Ayahuasca Beverages. Molecules 2021, 26, 5555. [Google Scholar] [CrossRef] [PubMed]
- Barabasz-Gembczyk, A.; Kucia, K. Ayahuasca—Potential therapeutic properties in psychiatry. Research review. Psychiatr. Pol. 2020, 54, 381–389. [Google Scholar] [CrossRef] [PubMed]
- Gonçalves, J.; Luís, Â.; Gallardo, E.; Duarte, A.P. Psychoactive Substances of Natural Origin: Toxicological Aspects, Therapeutic Properties and Analysis in Biological Samples. Molecules 2021, 26, 1397. [Google Scholar] [CrossRef] [PubMed]
- Gonçalves, J.; Luís, Â.; Gradillas, A.; García, A.; Restolho, J.; Fernández, N.; Domingues, F.; Gallardo, E.; Duarte, A.P. Ayahuasca Beverages: Phytochemical Analysis and Biological Properties. Antibiotics 2020, 9, 731. [Google Scholar] [CrossRef]
- Gonçalves, J.; Luís, Â.; Gallardo, E.; Duarte, A.P. Evaluation of the In Vitro Wound-Healing Potential of Ayahuasca. Molecules 2022, 27, 5760. [Google Scholar] [CrossRef]
- Schenberg, E.E. Ayahuasca and cancer treatment. SAGE Open Med. 2013, 1, 205031211350838. [Google Scholar] [CrossRef] [PubMed]
- Gupta, R.; Bhatt, L.K.; Johnston, T.P.; Prabhavalkar, K.S. Colon cancer stem cells: Potential target for the treatment of colorectal cancer. Cancer Biol. Ther. 2019, 20, 1068. [Google Scholar] [CrossRef] [PubMed]
- Arnold, M.; Sierra, M.S.; Laversanne, M.; Soerjomataram, I.; Jemal, A.; Bray, F. Global patterns and trends in colorectal cancer incidence and mortality. Gut 2017, 66, 683–691. [Google Scholar] [CrossRef] [PubMed]
- Han, L.; Shi, S.; Gong, T.; Zhang, Z.; Sun, X. Cancer stem cells: Therapeutic implications and perspectives in cancer therapy. Acta Pharm. Sin. B 2013, 3, 65–75. [Google Scholar] [CrossRef]
- Simão, A.Y.; Gonçalves, J.; Caramelo, D.; Rosado, T.; Barroso, M.; Restolho, J.; Fernández, N.; Rodilla, J.; Duarte, A.P.; Cristóvão, A.C.; et al. Determination of N,N-dimethyltryptamine and beta-carbolines in plants used to prepare ayahuasca beverages by means of solid-phase extraction and gas-chromatography–mass spectrometry. SN Appl. Sci. 2020, 2, 463. [Google Scholar] [CrossRef]
- Van Breemen, R.B.; Li, Y. Caco-2 cell permeability assays to measure drug absorption. Expert Opin. Drug Metab. Toxicol. 2005, 1, 175–185. [Google Scholar] [CrossRef] [PubMed]
- Katchborian-Neto, A.; Santos, M.F.C.; Vilas-Boas, D.F.; dos Santos, E.G.; Veloso, M.P.; Bueno, P.C.P.; Caldas, I.S.; Soares, M.G.; Dias, D.F.; Chagas-Paula, D.A. Immunological Modulation and Control of Parasitaemia by Ayahuasca Compounds: Therapeutic Potential for Chagas’s Disease. Chem. Biodivers. 2022, 19, e202200409. [Google Scholar] [CrossRef] [PubMed]
- Hanahan, D.; Weinberg, R.A. Hallmarks of cancer: The next generation. Cell 2011, 144, 646–674. [Google Scholar] [CrossRef]
- Porter, A.G.; Jänicke, R.U. Emerging roles of caspase-3 in apoptosis. Cell Death Differ. 1999, 6, 99–104. [Google Scholar] [CrossRef] [PubMed]
- Cardoso, H.J.; Figueira, M.I.; Vaz, C.V.; Carvalho, T.M.A.; Brás, L.A.; Madureira, P.A.; Oliveira, P.J.; Sardão, V.A.; Socorro, S. Glutaminolysis is a metabolic route essential for survival and growth of prostate cancer cells and a target of 5α-dihydrotestosterone regulation. Cell. Oncol. 2021, 44, 385–403. [Google Scholar] [CrossRef]
- Cardoso, H.J.; Vaz, C.V.; Carvalho, T.M.A.; Figueira, M.I.; Socorro, S. Tyrosine kinase inhibitor imatinib modulates the viability and apoptosis of castrate-resistant prostate cancer cells dependently on the glycolytic environment. Life Sci. 2019, 218, 274–283. [Google Scholar] [CrossRef] [PubMed]
- Hashemi Sheikh Shabani, S.; Seyed Hasan Tehrani, S.; Rabiei, Z.; Tahmasebi Enferadi, S.; Vannozzi, G.P. Peganum harmala L.’s anti-growth effect on a breast cancer cell line. Biotechnol. Rep. 2015, 8, 138–143. [Google Scholar] [CrossRef]
- Yao, P.; Yao, P.; Ku, X.; Yang, J. Harmine suppresses the malignant phenotypes and PI3K activity in breast cancer. Anticancer. Drugs 2023, 34, 373–383. [Google Scholar] [CrossRef] [PubMed]
- Li, C.; Wang, Y.; Wang, C.; Yi, X.; Li, M.; He, X. Anticancer activities of harmine by inducing a pro-death autophagy and apoptosis in human gastric cancer cells. Phytomedicine 2017, 28, 10–18. [Google Scholar] [CrossRef]
- Zhang, H.; Sun, K.; Ding, J.; Xu, H.; Zhu, L.; Zhang, K.; Li, X.; Sun, W. Harmine induces apoptosis and inhibits tumor cell proliferation, migration and invasion through down-regulation of cyclooxygenase-2 expression in gastric cancer. Phytomedicine 2014, 21, 348–355. [Google Scholar] [CrossRef] [PubMed]
- Wang, Y.; Wang, C.; Jiang, C.; Zeng, H.; He, X. Novel mechanism of harmaline on inducing G2/M cell cycle arrest and apoptosis by up-regulating Fas/FasL in SGC-7901 cells. Sci. Rep. 2015, 5, 18613. [Google Scholar] [CrossRef]
- Hamsa, T.P.; Kuttan, G. Harmine activates intrinsic and extrinsic pathways of apoptosis in B16F-10 melanoma. Chin. Med. 2011, 6, 11. [Google Scholar] [CrossRef] [PubMed]
- Liu, J.; Li, Q.; Liu, Z.; Lin, L.; Zhang, X.; Cao, M.; Jiang, J. Harmine induces cell cycle arrest and mitochondrial pathway-mediated cellular apoptosis in SW620 cells via inhibition of the Akt and ERK signaling pathways. Oncol. Rep. 2016, 35, 3363–3370. [Google Scholar] [CrossRef]
- Shen, J.; Wang, B.; Zhang, T.; Zhu, N.; Wang, Z.; Jin, J.; He, Y.; Hu, M. Suppression of Non-Small Cell Lung Cancer Growth and Metastasis by a Novel Small Molecular Activator of RECK. Cell. Physiol. Biochem. 2018, 45, 1807–1817. [Google Scholar] [CrossRef]
- Vahedi, M.M.; Shahini, A.; Mottahedi, M.; Garousi, S.; Shariat Razavi, S.A.; Pouyamanesh, G.; Afshari, A.R.; Ferns, G.A.; Bahrami, A. Harmaline exerts potentially anti-cancer effects on U-87 human malignant glioblastoma cells in vitro. Mol. Biol. Rep. 2023, 50, 4357–4366. [Google Scholar] [CrossRef]
- Xu, B.; Li, M.; Yu, Y.; He, J.; Hu, S.; Pan, M.; Lu, S.; Liao, K.; Pan, Z.; Zhou, Y.; et al. Effects of harmaline on cell growth of human liver cancer through the p53/p21 and Fas/FasL signaling pathways. Oncol. Lett. 2018, 15, 1931. [Google Scholar] [CrossRef] [PubMed]
- Sarkar, S.; Bhattacharjee, P.; Bhadra, K. DNA binding and apoptotic induction ability of harmalol in HepG2: Biophysical and biochemical approaches. Chem. Biol. Interact. 2016, 258, 142–152. [Google Scholar] [CrossRef] [PubMed]
- Roy, S.; Mohammad, T.; Gupta, P.; Dahiya, R.; Parveen, S.; Luqman, S.; Hasan, G.M.; Hassan, M.I. Discovery of Harmaline as a Potent Inhibitor of Sphingosine Kinase-1: A Chemopreventive Role in Lung Cancer. ACS Omega 2020, 5, 21550–21560. [Google Scholar] [CrossRef] [PubMed]
- Ghosh, T.; Sarkar, S.; Bhattacharjee, P.; Jana, G.C.; Hossain, M.; Pandya, P.; Bhadra, K. In vitro relationship between serum protein binding to beta-carboline alkaloids: A comparative cytotoxic, spectroscopic and calorimetric assays. J. Biomol. Struct. Dyn. 2020, 38, 1103–1118. [Google Scholar] [CrossRef] [PubMed]
- Silva, G.R.; Vaz, C.V.; Catalão, B.; Ferreira, S.; Cardoso, H.J.; Duarte, A.P.; Socorro, S. Sweet Cherry Extract Targets the Hallmarks of Cancer in Prostate Cells: Diminished Viability, Increased Apoptosis and Suppressed Glycolytic Metabolism. Nutr. Cancer 2020, 72, 917–931. [Google Scholar] [CrossRef]
- Elansary, H.O.; Szopa, A.; Kubica, P.; Ekiert, H.; Al-Mana, F.A.; El-Shafei, A.A. Polyphenols of Frangula alnus and Peganum harmala Leaves and Associated Biological Activities. Plants 2020, 9, 1086. [Google Scholar] [CrossRef] [PubMed]
- Gerdes, J.; Lemke, H.; Baisch, H.; Wacker, H.H.; Schwab, U.; Stein, H. Cell cycle analysis of a cell proliferation-associated human nuclear antigen defined by the monoclonal antibody Ki-67. J. Immunol. 1984, 133, 1710–1715. [Google Scholar] [CrossRef]
- Wang, C.; Zhang, Z.; Wang, Y.; He, X. Cytotoxic Constituents and Mechanism from Peganum harmala. Chem. Biodivers. 2016, 13, 961–968. [Google Scholar] [CrossRef]
- Zhang, Y.; Shi, X.; Xie, X.; Laster, K.V.; Pang, M.; Liu, K.; Hwang, J.; Kim, D.J. Harmaline isolated from Peganum harmala suppresses growth of esophageal squamous cell carcinoma through targeting mTOR. Phyther. Res. 2021, 35, 6377–6388. [Google Scholar] [CrossRef]
- Hamsa, T.P.; Kuttan, G. Studies on Anti-metastatic and Anti-invasive Effects of Harmine Using Highly Metastatic Murine B16F-10 Melanoma Cells. J. Environ. Pathol. Toxicol. Oncol. 2011, 30, 123–137. [Google Scholar] [CrossRef]
- Lamchouri, F.; Settaf, A.; Cherrah, Y.; Zemzami, M.; Lyoussi, B.; Zaid, A.; Atif, N.; Hassar, M. Antitumour principles from Peganum harmala seeds. Therapie 1999, 54, 753–758. [Google Scholar] [PubMed]
- Lamchouri, F.; Settaf, A.; Cherrah, Y.; Hassar, M.; Zemzami, M.; Atif, N.; Nadori, E.B.; Zaid, A.; Lyoussi, B. In vitro cell-toxicity of Peganum harmala alkaloids on cancerous cell-lines. Fitoterapia 2000, 71, 50–54. [Google Scholar] [CrossRef] [PubMed]
- Halliwell, B.; Chirico, S.; Crawford, M.A.; Bjerve, K.S.; Gey, K.F. Lipid peroxidation: Its mechanism, measurement, and significance. Am. J. Clin. Nutr. 1993, 57, 715S–724S. [Google Scholar] [CrossRef] [PubMed]
- Perillo, B.; Di Donato, M.; Pezone, A.; Di Zazzo, E.; Giovannelli, P.; Galasso, G.; Castoria, G.; Migliaccio, A. ROS in cancer therapy: The bright side of the moon. Exp. Mol. Med. 2020, 52, 192. [Google Scholar] [CrossRef] [PubMed]
- Klaunig, J.E.; Kamendulis, L.M.; Hocevar, B.A. Oxidative Stress and Oxidative Damage in Carcinogenesis. Toxicol. Pathol. 2009, 38, 96–109. [Google Scholar] [CrossRef] [PubMed]
- Azmanova, M.; Pitto-Barry, A. Oxidative Stress in Cancer Therapy: Friend or Enemy? ChemBioChem 2022, 23, e202100641. [Google Scholar] [CrossRef] [PubMed]
- Hayes, J.D.; Dinkova-Kostova, A.T.; Tew, K.D. Oxidative Stress in Cancer. Cancer Cell 2020, 38, 167. [Google Scholar] [CrossRef] [PubMed]
- Xing, F.; Hu, Q.; Qin, Y.; Xu, J.; Zhang, B.; Yu, X.; Wang, W. The Relationship of Redox With Hallmarks of Cancer: The Importance of Homeostasis and Context. Front. Oncol. 2022, 12, 862743. [Google Scholar] [CrossRef]
- Gupta, R.K.; Patel, A.K.; Kumari, R.; Chugh, S.; Shrivastav, C.; Mehra, S.; Sharma, A.N. Interactions between oxidative stress, lipid profile and antioxidants in breast cancer: A case control study. Asian Pac. J. Cancer Prev. 2012, 13, 6295–6298. [Google Scholar] [CrossRef]
- Badjatia, N.; Satyam, A.; Singh, P.; Seth, A.; Sharma, A. Altered antioxidant status and lipid peroxidation in Indian patients with urothelial bladder carcinoma. Urol. Oncol. 2010, 28, 360–367. [Google Scholar] [CrossRef]
- Balasubramaniyan, N.; Subramanian, S.; Govindasamy, S. Status of antioxidant systems in human carcinoma of uterine cervix. Cancer Lett. 1994, 87, 187–192. [Google Scholar] [CrossRef] [PubMed]
- Bourogaa, E.; Jarraya, R.M.; Damak, M.; Elfeki, A. Hepatoprotective activity of Peganum harmala against ethanol-induced liver damages in rats. Arch. Physiol. Biochem. 2015, 121, 62–67. [Google Scholar] [CrossRef] [PubMed]
- Van Hung, P. Phenolic Compounds of Cereals and Their Antioxidant Capacity. Crit. Rev. Food Sci. Nutr. 2016, 56, 25–35. [Google Scholar] [CrossRef] [PubMed]
- Ruiz-Riaguas, A.; Fernández-de Córdova, M.L.; Llorent-Martínez, E.J. Phenolic profile and antioxidant activity of Euonymus japonicus Thunb. Nat. Prod. Res. 2022, 36, 3445–3449. [Google Scholar] [CrossRef]
- Khatib, M.A.; Costa, J.; Spinelli, D.; Capecchi, E.; Saladino, R.; Baratto, M.C.; Pogni, R. Homogentisic Acid and Gentisic Acid Biosynthesized Pyomelanin Mimics: Structural Characterization and Antioxidant Activity. Int. J. Mol. Sci. 2021, 22, 1739. [Google Scholar] [CrossRef]
- Wojtala, A.; Bonora, M.; Malinska, D.; Pinton, P.; Duszynski, J.; Wieckowski, M.R. Methods to monitor ROS production by fluorescence microscopy and fluorometry. Methods Enzymol. 2014, 542, 243–262. [Google Scholar] [CrossRef]
- Rocha, S.M.; Saraiva, T.; Cristóvão, A.C.; Ferreira, R.; Santos, T.; Esteves, M.; Saraiva, C.; Je, G.; Cortes, L.; Valero, J.; et al. Histamine induces microglia activation and dopaminergic neuronal toxicity via H1 receptor activation. J. Neuroinflamm. 2016, 13, 137. [Google Scholar] [CrossRef]





| Sample | IC50 (μg/mL) ± SD |
|---|---|
| PV | 715.62 ± 0.05 |
| BC | 558.42 ± 0.08 |
| PH | 338.99 ± 0.05 |
| MH | 553.58 ± 0.02 |
| Commercial Mixture | 365.42 ± 0.02 |
| PVBC | 623.54 ± 0.07 |
| PVPH | 375.97 ± 0.02 |
| MHBC | 366.17 ± 0.05 |
| MHPH | 276.97 ± 0.05 |
Disclaimer/Publisher’s Note: The statements, opinions and data contained in all publications are solely those of the individual author(s) and contributor(s) and not of MDPI and/or the editor(s). MDPI and/or the editor(s) disclaim responsibility for any injury to people or property resulting from any ideas, methods, instructions or products referred to in the content. |
© 2024 by the authors. Licensee MDPI, Basel, Switzerland. This article is an open access article distributed under the terms and conditions of the Creative Commons Attribution (CC BY) license (https://creativecommons.org/licenses/by/4.0/).
Share and Cite
Gonçalves, J.; Feijó, M.; Socorro, S.; Luís, Â.; Gallardo, E.; Duarte, A.P. The Role of Ayahuasca in Colorectal Adenocarcinoma Cell Survival, Proliferation and Oxidative Stress. Pharmaceuticals 2024, 17, 719. https://doi.org/10.3390/ph17060719
Gonçalves J, Feijó M, Socorro S, Luís Â, Gallardo E, Duarte AP. The Role of Ayahuasca in Colorectal Adenocarcinoma Cell Survival, Proliferation and Oxidative Stress. Pharmaceuticals. 2024; 17(6):719. https://doi.org/10.3390/ph17060719
Chicago/Turabian StyleGonçalves, Joana, Mariana Feijó, Sílvia Socorro, Ângelo Luís, Eugenia Gallardo, and Ana Paula Duarte. 2024. "The Role of Ayahuasca in Colorectal Adenocarcinoma Cell Survival, Proliferation and Oxidative Stress" Pharmaceuticals 17, no. 6: 719. https://doi.org/10.3390/ph17060719
APA StyleGonçalves, J., Feijó, M., Socorro, S., Luís, Â., Gallardo, E., & Duarte, A. P. (2024). The Role of Ayahuasca in Colorectal Adenocarcinoma Cell Survival, Proliferation and Oxidative Stress. Pharmaceuticals, 17(6), 719. https://doi.org/10.3390/ph17060719

