Scientific Validation of Using Active Constituent as Research Focus in Traditional Chinese Medicine: Case Study of Pueraria lobata Intervention in Type 2 Diabetes
Abstract
1. Introduction
2. Results
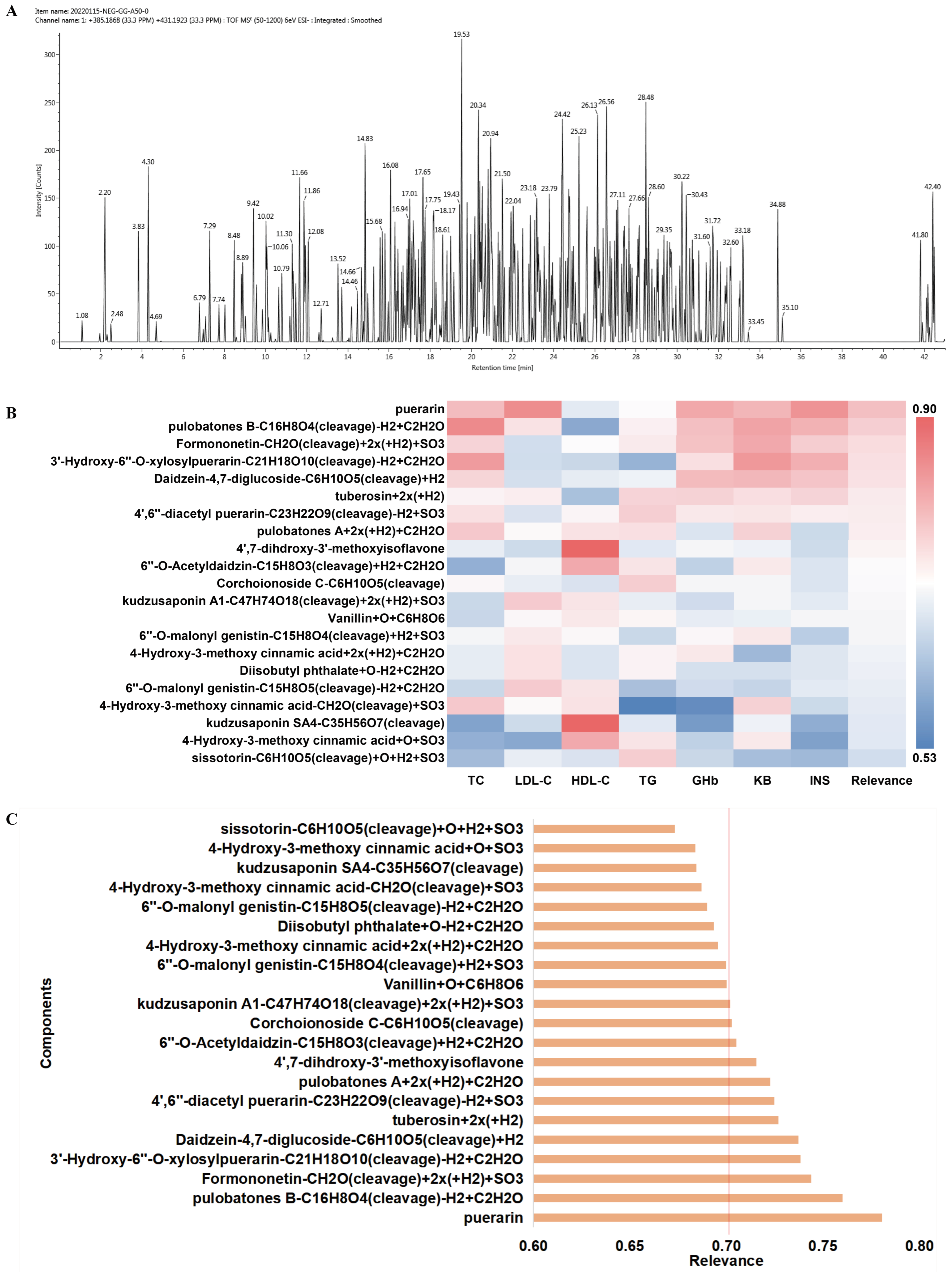
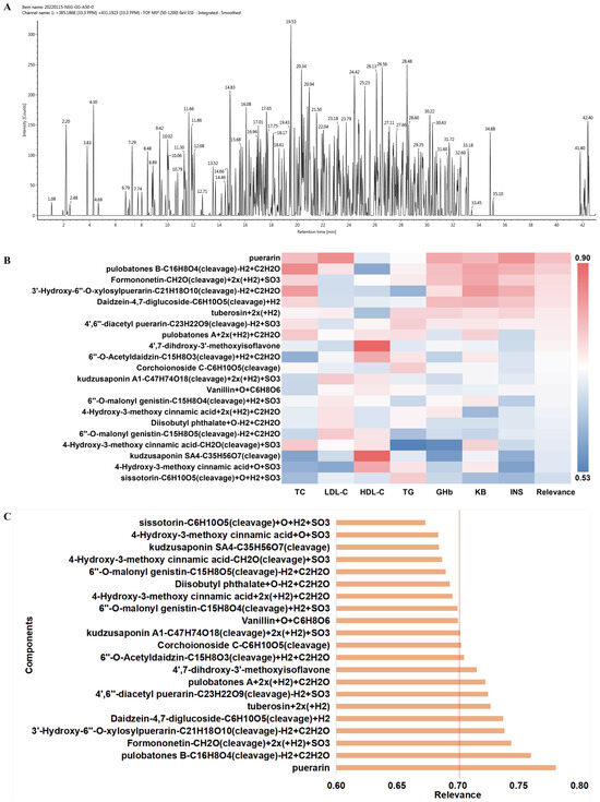
2.1. Spectrum-Effect Correlation Analysis
2.2. Network Pharmacology
2.2.1. Gene Collection
2.2.2. PPI Network Visualization and Key Target Discovery
2.2.3. GO and KEGG Enrichment Analysis
2.3. Molecular Docking
2.4. In Vitro Pharmacological Study of P. lobata in Alleviating T2DM
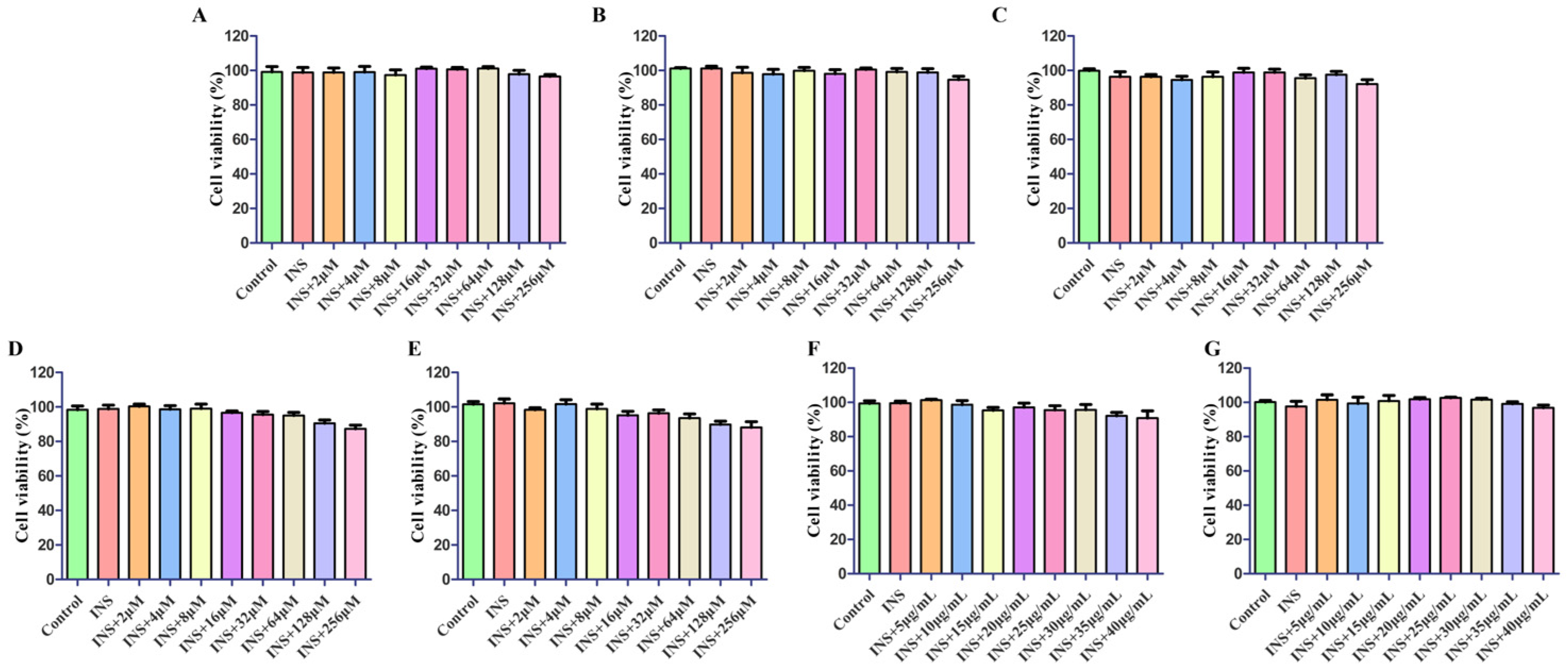
2.4.1. Study on Cytotoxicity
2.4.2. Study on Hypoglycemic Activity
2.5. In Vivo Pharmacological Study of P. lobata in Alleviating T2DM
2.5.1. Hypoglycemic Effect on T2DM Mice
2.5.2. Improvement on Insulin Sensitivity in T2DM Mice
2.5.3. Effects of P. lobata on Serum Biochemical Indices of T2DM
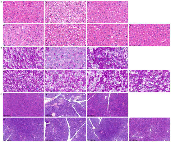
2.5.4. Pathological Changes of Liver and Pancreas Tissue in T2DM Mice
3. Discussion
4. Materials and Methods
4.1. Materials
4.2. Preparation of the P. lobata Extract
4.3. Spectrum-Effect Correlation Analysis
4.3.1. Animal Models
4.3.2. Measurement of Biochemical Indicators
4.3.3. UPLC-Q/TOF-MS/MS Analysis
4.3.4. Grey Relational Analysis
4.4. Network Pharmacology
4.4.1. Gene Collection of T2DM
4.4.2. Prediction and Identification of P. lobata Components and Potential Targets
4.4.3. Protein–Protein Interaction (PPI) Network Analysis
4.4.4. GO and KEGG Enrichment Analysis
4.5. Molecular Docking
4.6. Pharmacological Study of Active Constituent of P. lobata in the Treatment of T2DM
4.6.1. Cell Culture
4.6.2. Cell Viability
4.6.3. Glucose Consumption Assay
4.6.4. Glycogen Assay
4.6.5. Animal Models
4.6.6. Oral Glucose Tolerance Test (OGTT) and Insulin Tolerance Test (ITT)
4.6.7. Analysis of Serum Biochemical Indicators
4.6.8. Determination of Insulin Sensitivity
4.6.9. Histological Examination
4.7. Statistical Analysis
Author Contributions
Funding
Institutional Review Board Statement
Informed Consent Statement
Data Availability Statement
Acknowledgments
Conflicts of Interest
References
- Zhao, L.; Zhang, F.; Ding, X.; Wu, G.; Lam, Y.Y.; Wang, X.; Fu, H.; Xue, X.; Lu, C.; Ma, J.; et al. Gut Bacteria Selectively Promoted by Dietary Fibers Alleviate Type 2 Diabetes. Science 2018, 359, 1151–1156. [Google Scholar] [CrossRef]
- Park, J.E.; Son, J.; Seo, Y.; Han, J.S. HM-Chromanone Ameliorates Hyperglycemia and Dyslipidemia in Type 2 Diabetic Mice. Nutrients 2022, 14, 1951. [Google Scholar] [CrossRef]
- Lee, S.-H.; Min, K.-H.; Han, J.-S.; Lee, D.-H.; Park, D.-B.; Jung, W.-K.; Park, P.-J.; Jeon, B.-T.; Kim, S.-K.; Jeon, Y.-J. Effects of Brown Alga, Ecklonia Cava on Glucose and Lipid Metabolism in C57BL/KsJ-Db/Db Mice, a Model of Type 2 Diabetes Mellitus. Food Chem. Toxicol. 2012, 50, 575–582. [Google Scholar] [CrossRef]
- Gudeta, W.F.; Igori, D.; Belete, M.T.; Kim, S.E.; Moon, J.S. Complete Genome Sequence of Pueraria Virus A, a New Member of the Genus Caulimovirus. Arch. Virol. 2022, 167, 1481–1485. [Google Scholar] [CrossRef]
- Srinivasan, K.; Viswanad, B.; Asrat, L.; Kaul, C.L.; Ramarao, P. Combination of High-Fat Diet-Fed and Low-Dose Streptozotocin-Treated Rat: A Model for Type 2 Diabetes and Pharmacological Screening. Pharmacol. Res. 2005, 52, 313–320. [Google Scholar] [CrossRef]
- Chen, R.; Liu, B.; Wang, X.; Chen, K.; Zhang, K.; Zhang, L.; Fei, C.; Wang, C.; Yingchun, L.; Xue, F.; et al. Effects of Polysaccharide from Pueraria Lobata on Gut Microbiota in Mice. Int. J. Biol. Macromol. 2020, 158, 740–749. [Google Scholar] [CrossRef]
- Wf, Z.; Jl, L.; Xw, M.; Pz, Z.; Wt, W.; Rh, L. Research Advances in Chemical Constituents and Pharmacological Activities of Pueraria Genus. Zhongguo Zhong Yao Za Zhi = Zhongguo Zhongyao Zazhi = China J. Chin. Mater. Medica 2021, 46, 1311–1331. [Google Scholar] [CrossRef]
- Shang, X.; Huang, D.; Wang, Y.; Xiao, L.; Ming, R.; Zeng, W.; Cao, S.; Lu, L.; Wu, Z.; Yan, H. Identification of Nutritional Ingredients and Medicinal Components of Pueraria Lobata and Its Varieties Using UPLC-MS/MS-Based Metabolomics. Molecules 2021, 26, 6587. [Google Scholar] [CrossRef]
- Zhou, Y.-X.; Zhang, H.; Peng, C. Puerarin: A Review of Pharmacological Effects. Phytother. Res. 2014, 28, 961–975. [Google Scholar] [CrossRef]
- Zeng, X.; Feng, Q.; Zhao, F.; Sun, C.; Zhou, T.; Yang, J.; Zhan, X. Puerarin Inhibits TRPM3/miR-204 to Promote MC3T3-E1 Cells Proliferation, Differentiation and Mineralization. Phytother. Res. 2018, 32, 996–1003. [Google Scholar] [CrossRef]
- Wu, K.; Liang, T.; Duan, X.; Xu, L.; Zhang, K.; Li, R. Anti-Diabetic Effects of Puerarin, Isolated from Pueraria Lobata (Willd.), on Streptozotocin-Diabetogenic Mice through Promoting Insulin Expression and Ameliorating Metabolic Function. Food Chem. Toxicol. 2013, 60, 341–347. [Google Scholar] [CrossRef]
- Li, Y.; Wang, C.; Jin, Y.; Chen, H.; Cao, M.; Li, W.; Luo, H.; Wu, Z. Huang-Qi San Improves Glucose and Lipid Metabolism and Exerts Protective Effects against Hepatic Steatosis in High Fat Diet-Fed Rats. Biomed. Pharmacother. 2020, 126, 109734. [Google Scholar] [CrossRef]
- Xuguang, H.; Aofei, T.; Tao, L.; Longyan, Z.; Weijian, B.; Jiao, G. Hesperidin Ameliorates Insulin Resistance by Regulating the IRS1-GLUT2 Pathway via TLR4 in HepG2 Cells. Phytother. Res. 2019, 33, 1697–1705. [Google Scholar] [CrossRef]
- Cao, Y.; Chen, X.; Sun, Y.; Shi, J.; Xu, X.; Shi, Y.-C. Hypoglycemic Effects of Pyrodextrins with Different Molecular Weights and Digestibilities in Mice with Diet-Induced Obesity. J. Agric. Food Chem. 2018, 66, 2988–2995. [Google Scholar] [CrossRef]
- Akindele, A.J.; Otuguor, E.; Singh, D.; Ota, D.; Benebo, A.S. Hypoglycemic, Antilipidemic and Antioxidant Effects of Valproic Acid in Alloxan-Induced Diabetic Rats. Eur. J. Pharmacol. 2015, 762, 174–183. [Google Scholar] [CrossRef]
- Deng, X.; Lei, H.-Y.; Ren, Y.-S.; Ai, J.; Li, Y.-Q.; Liang, S.; Chen, L.-L.; Liao, M.-C. A Novel Strategy for Active Compound Efficacy Status Identification in Multi-Tropism Chinese Herbal Medicine (Scutellaria Baicalensis Georgi) Based on Multi-Indexes Spectrum-Effect Gray Correlation Analysis. J. Ethnopharmacol. 2023, 300, 115677. [Google Scholar] [CrossRef]
- Chen, X.-Y.; Gou, S.-H.; Shi, Z.-Q.; Xue, Z.-Y.; Feng, S.-L. Spectrum-Effect Relationship between HPLC Fingerprints and Bioactive Components of Radix Hedysari on Increasing the Peak Bone Mass of Rat. J. Pharm. Anal. 2019, 9, 266–273. [Google Scholar] [CrossRef]
- Xu, P.; Fu, G.; Zhao, H.; Wang, M.; Ye, H.; Shi, K.; Zang, P.; Su, X. Review of Molecular Biological Research on the Treatment of Membranous Nephropathy with Tripterygium Glycosides Based on TCM Theory. Medicine 2023, 102, e34686. [Google Scholar] [CrossRef]
- Hou, P.; Qu, Y.; Liao, Z.; Zhao, S.; Feng, Y.; Zhang, J. A Diterpene Derivative Enhanced Insulin Signaling Induced by High Glucose Level in HepG2 Cells. J. Nat. Med. 2020, 74, 434–440. [Google Scholar] [CrossRef] [PubMed]
- Xu, J.; Li, T.; Xia, X.; Fu, C.; Wang, X.; Zhao, Y. Dietary Ginsenoside T19 Supplementation Regulates Glucose and Lipid Metabolism via AMPK and PI3K Pathways and Its Effect on Intestinal Microbiota. J. Agric. Food Chem. 2020, 68, 14452–14462. [Google Scholar] [CrossRef] [PubMed]
- Wei, Y.; Yang, H.; Zhu, C.; Deng, J.; Fan, D. Ginsenoside Rg5 Relieves Type 2 Diabetes by Improving Hepatic Insulin Resistance in Db/Db Mice. J. Funct. Foods 2020, 71, 104014. [Google Scholar] [CrossRef]
- Parkman, J.K.; Sklioutovskaya-Lopez, K.; Menikdiwela, K.R.; Freeman, L.; Moustaid-Moussa, N.; Kim, J.H. Effects of High Fat Diets and Supplemental Tart Cherry and Fish Oil on Obesity and Type 2 Diabetes in Male and Female C57BL/6J and TALLYHO/Jng Mice. J. Nutr. Biochem. 2021, 94, 108644. [Google Scholar] [CrossRef]
- Yuan, Y.; Zhou, J.; Zheng, Y.; Xu, Z.; Li, Y.; Zhou, S.; Zhang, C. Beneficial Effects of Polysaccharide-Rich Extracts from Apocynum Venetum Leaves on Hypoglycemic and Gut Microbiota in Type 2 Diabetic Mice. Biomed. Pharmacother. 2020, 127, 110182. [Google Scholar] [CrossRef]
- Deng, J.; Zhong, J.; Long, J.; Zou, X.; Wang, D.; Song, Y.; Zhou, K.; Liang, Y.; Huang, R.; Wei, X.; et al. Hypoglycemic Effects and Mechanism of Different Molecular Weights of Konjac Glucomannans in Type 2 Diabetic Rats. Int. J. Biol. Macromol. 2020, 165, 2231–2243. [Google Scholar] [CrossRef]
- Choi, E.-H.; Chun, Y.-S.; Kim, J.; Ku, S.-K.; Jeon, S.; Park, T.-S.; Shim, S.-M. Modulating Lipid and Glucose Metabolism by Glycosylated Kaempferol Rich Roasted Leaves of Lycium Chinense via Upregulating Adiponectin and AMPK Activation in Obese Mice-Induced Type 2 Diabetes. J. Funct. Foods 2020, 72, 104072. [Google Scholar] [CrossRef]
- Yang, L.; Zhou, L.; Wang, X.; Wang, W.; Wang, J. Inhibition of HMGB1 Involved in the Protective of Salidroside on Liver Injury in Diabetes Mice. Int. Immunopharmacol. 2020, 89, 106987. [Google Scholar] [CrossRef] [PubMed]
- Wang, R.-M.; Wang, Z.-B.; Wang, Y.; Liu, W.-Y.; Li, Y.; Tong, L.-C.; Zhang, S.; Su, D.-F.; Cao, Y.-B.; Li, L.; et al. Swiprosin-1 Promotes Mitochondria-Dependent Apoptosis of Glomerular Podocytes via P38 MAPK Pathway in Early-Stage Diabetic Nephropathy. Cell Physiol. Biochem. 2018, 45, 899–916. [Google Scholar] [CrossRef]
- Gao, S.; Chen, H.; Zhou, X. Study on the Spectrum-Effect Relationship of the Xanthine Oxidase Inhibitory Activity of Ligustrum Lucidum. J. Sep. Sci. 2019, 42, 3281–3292. [Google Scholar] [CrossRef]
- Amberger, J.S.; Bocchini, C.A.; Schiettecatte, F.; Scott, A.F.; Hamosh, A. OMIM.Org: Online Mendelian Inheritance in Man (OMIM®), an Online Catalog of Human Genes and Genetic Disorders. Nucleic Acids Res. 2015, 43, D789–D798. [Google Scholar] [CrossRef]
- Safran, M.; Dalah, I.; Alexander, J.; Rosen, N.; Iny Stein, T.; Shmoish, M.; Nativ, N.; Bahir, I.; Doniger, T.; Krug, H.; et al. GeneCards Version 3: The Human Gene Integrator. Database 2010, 2010, baq020. [Google Scholar] [CrossRef]
- Whirl-Carrillo, M.; Huddart, R.; Gong, L.; Sangkuhl, K.; Thorn, C.F.; Whaley, R.; Klein, T.E. An Evidence-Based Framework for Evaluating Pharmacogenomics Knowledge for Personalized Medicine. Clin. Pharmacol. Ther. 2021, 110, 563–572. [Google Scholar] [CrossRef] [PubMed]
- Wishart, D.S.; Feunang, Y.D.; Guo, A.C.; Lo, E.J.; Marcu, A.; Grant, J.R.; Sajed, T.; Johnson, D.; Li, C.; Sayeeda, Z.; et al. DrugBank 5.0: A Major Update to the DrugBank Database for 2018. Nucleic Acids Res. 2018, 46, D1074–D1082. [Google Scholar] [CrossRef] [PubMed]
- CytoNCA: A Cytoscape Plugin for Centrality Analysis and Evaluation of Protein Interaction Networks—PubMed. Available online: https://pubmed.ncbi.nlm.nih.gov/25451770/ (accessed on 10 September 2024).
- Zhou, M.; Liu, X.; Wu, Y.; Xiang, Q.; Yu, R. Liver Lipidomics Analysis Revealed the Protective Mechanism of Zuogui Jiangtang Qinggan Formula in Type 2 Diabetes Mellitus with Non-Alcoholic Fatty Liver Disease. J. Ethnopharmacol. 2024, 329, 118160. [Google Scholar] [CrossRef] [PubMed]










| No | Identified Components | M (m/z) | Formular | Error (ppm) | Adduct |
|---|---|---|---|---|---|
| 1 | Gallic acid+O-H2+SO3 | 262.952 | C7H4O9S | 6.6 | −H |
| 2 | Gallic acid-H2+C2H2O | 209.011 | C9H6O6 | 8.4 | −H |
| 3 | 3′-Hydroxy-6″-O-xylosylpuerarin-C21H18O10(cleavage)-H2+C2H2O | 173.045 | C7H10O5 | −5.5 | −H |
| 4 | 3-methoxy pyridine+H2+C10H15N3O6S | 415.130 | C16H24N4O7S | 1.5 | −H |
| 5 | 4′,6,7-trihydroxyisoflavone-6-methylether-7-o-β-d-xylopyranosyl-(1→6)-β-d-glucopyranoside-C16H10O4(cleavage)+C2H2O | 353.109 | C13H22O11 | 0.3 | −H |
| 6 | 4′,6″-diacetyl puerarin-C23H22O9(cleavage)-H2+SO3 | 136.954 | C2H2O5S | −9 | −H |
| 7 | 4-Hydroxy-3-methoxy cinnamic acid+2x(+H2)+C2H2O | 239.090 | C12H16O5 | −9.9 | −H |
| 8 | 4-Hydroxy-3-methoxy cinnamic acid+H2+C6H8O6 | 371.099 | C16H20O10 | 0.3 | −H, +HCOO |
| 9 | 4-Hydroxy-3-methoxy cinnamic acid+O | 255.052 | C10H10O5 | 3.8 | +HCOO |
| 10 | 4-Hydroxy-3-methoxy cinnamic acid+O+SO3 | 289.003 | C10H10O8S | 1.2 | −H |
| 11 | 4-Hydroxy-3-methoxy cinnamic acid-CH2(cleavage)+2x(+O)+C2H2O | 253.034 | C11H10O7 | −5.2 | −H |
| 12 | 4-Hydroxy-3-methoxy cinnamic acid-CH2O(cleavage)+SO3 | 242.998 | C9H8O6S | 4.6 | −H |
| 13 | 4-Hydroxy-3-methoxy cinnamic acid-H2+SO3 | 317.000 | C10H8O7S | 7.5 | +HCOO |
| 14 | 6″-O-Acetyldaidzin-C15H8O3(cleavage)+2x(+H2)+SO3 | 351.058 | C8H18O10S | −6.5 | +HCOO |
| 15 | 6″-O-Acetyldaidzin-C15H8O3(cleavage)+H2+C2H2O | 265.093 | C10H18O8 | 0 | −H |
| 16 | 6″-O-Acetyldaidzin-C15H8O3(cleavage)+O+H2+C2H2O | 281.088 | C10H18O9 | 0.6 | −H |
| 17 | 6″-O-Acetyldaidzin-C15H8O4(cleavage)+2x(+H2)+SO3 | 335.065 | C8H18O9S | 0.1 | +HCOO |
| 18 | 6″-O-malonyl genistin-C15H8O4(cleavage)+H2+SO3 | 347.028 | C9H16O12S | −3.3 | −H |
| 19 | 6″-O-malonyl genistin-C15H8O5(cleavage)+H2-H2+C2H2O | 337.078 | C11H16O9 | 1.5 | +HCOO |
| 20 | 6″-O-malonyl genistin-C15H8O5(cleavage)-H2+C2H2O | 335.059 | C11H14O9 | −7.6 | +HCOO |
| 21 | 6″-O-malonyldaidzin-C15H8O3(cleavage)+2x(+H2)+SO3 | 349.042 | C9H18O12S | −6.8 | −H |
| 22 | 6″-O-malonyldaidzin-C15H8O3(cleavage)+2x(+O)+SO3 | 423.009 | C9H14O14S | 0 | +HCOO |
| 23 | 6″-O-malonyldaidzin-C15H8O3(cleavage)+2x(−H2)+SO3 | 340.982 | C9H10O12S | 1.2 | −H |
| 24 | 6″-O-malonyldaidzin-C15H8O3(cleavage)+H2+SO3 | 347.028 | C9H16O12S | −3 | −H |
| 25 | 6″-O-malonyldaidzin-C15H8O4(cleavage)+2x(+H2)+SO3 | 333.050 | C9H18O11S | −0.3 | −H |
| 26 | 6″-O-malonyldaidzin-C21H18O8(cleavage)+2x(−H2)+C10H15N3O6S | 404.039 | C13H15N3O10S | −2.7 | −H |
| 27 | 6″-O-malonyldaidzin-C21H18O8(cleavage)+C10H15N3O6S | 408.070 | C13H19N3O10S | −4.4 | −H |
| 28 | 4′,7-dihdroxy-3′-methoxyisoflavone 8-C-[β-D-glucopyranosyl-(1→6)]-β-D-glucopyranoside | 608.174 | C28H32O15 | 0.1 | +HCOO |
| 29 | 8-C-α-glucofuranosyl-7,3′,4′-trihydroxyisoflavone-O(cleavage)+2x(−H2)+C2H2O | 451.102 | C24H20O9 | −3.8 | −H |
| 30 | 8-prenyldaidzein-O(cleavage)+C2H2O | 347.131 | C22H20O4 | 5.7 | −H |
| 31 | 8-prenyldaidzein-O(cleavage)+H2+C2H2O | 349.145 | C22H22O4 | 1.7 | −H |
| 32 | Acetyl-kaikasaponin III-C35H54O7(cleavage)-H4 | 335.065 | C12H16O11 | 9.7 | −H |
| 33 | Acetyl-soyasaponin I-C42H66O11(cleavage)+O-H2+C2H2O | 249.027 | C8H10O9 | 8.8 | −H |
| 34 | bis(2-ethylhexyl) phthalate-C16H20O4(cleavage)+H2+SO3 | 195.105 | C8H20O3S | −7.1 | −H |
| 35 | bis(2-ethylhexyl) phthalate-C16H20O4(cleavage)-H2+C6H8O6 | 333.154 | C14H24O6 | −4.6 | +HCOO |
| 36 | bis(2-ethylhexyl) phthalate-C8H16O(cleavage)-H2+C2H2O | 347.151 | C18H22O4 | 1.8 | +HCOO |
| 37 | Butesuperin A-C16H8O3(cleavage)+H2 | 215.091 | C10H16O5 | −8.2 | −H |
| 38 | Corchoionoside C-C6H10O5(cleavage) | 269.139 | C13H20O3 | 0 | +HCOO |
| 39 | Corylin-H2+SO3 | 397.035 | C20H14O7S | −9.1 | −H |
| 40 | crotonine+O+H2+SO3 | 393.062 | C12H16N2O8S | 2.8 | +HCOO |
| 41 | crotonine-O(cleavage)+2x(+H2) | 237.124 | C12H18N2O3 | −2.2 | −H |
| 42 | crotonine-O(cleavage)+2x(−H2)+SO3 | 355.028 | C12H10N2O6S | 9.8 | +HCOO |
| 43 | crotonine-O(cleavage)-H2 | 277.083 | C12H12N2O3 | 0.4 | +HCOO |
| 44 | Daidzein-4,7-diglucoside-C6H10O5(cleavage)+H2 | 498.141 | C21H25O11 | 7.1 | +HCOO |
| 45 | Diisobutyl phthalate+O+C2H2O | 335.150 | C18H24O6 | −0.2 | −H |
| 46 | Diisobutyl phthalate+O-H2+C2H2O | 333.136 | C18H22O6 | 6.4 | −H |
| 47 | Diisobutyl phthalate-C12H12O4(cleavage)+2x(+H2)+SO3 | 187.066 | C4H14O3S | 9.6 | +HCOO |
| 48 | Diisobutyl phthalate-C4H8(cleavage)+2x(+H2)+C2H2O | 267.124 | C14H20O5 | −1 | −H |
| 49 | Diisobutyl phthalate-C4H8(cleavage)+H2+SO3 | 303.056 | C12H16O7S | 5.8 | −H |
| 50 | Diisobutyl phthalate-C4H8(cleavage)+O+C2H2O | 279.089 | C14H16O6 | 6.3 | −H |
| 51 | Diisobutyl phthalate-C4H8(cleavage)-H2+C2H2O | 307.082 | C14H14O5 | −0.5 | +HCOO |
| 52 | Diisobutyl phthalate-C4H8O(cleavage)+C2H2O | 293.103 | C14H16O4 | −0.4 | +HCOO |
| 53 | Diisobutyl phthalate-C4H8O(cleavage)+H2 | 253.106 | C12H16O3 | −8.3 | +HCOO |
| 54 | Formononetin-CH2O(cleavage)+2x(+H2)+SO3 | 321.044 | C15H14O6S | −1 | −H |
| 55 | hesperidin+2x(+O)+C10H15N3O6S | 992.246 | C38H49N3O23S | 0.5 | +HCOO |
| 56 | hesperidin-C16H12O6(cleavage)+2x(+H2) | 359.156 | C12H26O9 | 1.3 | +HCOO |
| 57 | Irisolidone+O-H2+SO3 | 453.013 | C17H12O10S | 0.2 | +HCOO |
| 58 | kakkasaponin I-C36H56O7(cleavage) | 295.103 | C11H20O9 | −1.7 | −H |
| 59 | kakkasaponin I-C36H56O8(cleavage) | 279.107 | C11H20O8 | −5.1 | −H |
| 60 | kudzusaponin A1-C47H74O18(cleavage)+2x(+H2)+SO3 | 249.028 | C5H14O9S | −2.6 | −H |
| 61 | kudzusaponin A1-C47H74O18(cleavage)+2x(-H2)+C2H2O | 249.027 | C7H8O7 | 7 | +HCOO |
| 62 | kudzusaponin A1-C47H74O18(cleavage)+O+SO3 | 260.993 | C5H10O10S | 5.1 | −H |
| 63 | kudzusaponin C1-C48H78O16(cleavage) | 239.044 | C6H10O7 | 13.4 | +HCOO |
| 64 | kudzusaponin SA1-C30H48O4(cleavage)-H4 | 335.063 | C12H16O11 | 1.8 | −H |
| 65 | kudzusaponin SA4+2x(+O)+SO3 | 1115.420 | C47H74O25S | −2.3 | +HCOO |
| 66 | kudzusaponin SA4-C35H56O7(cleavage) | 369.065 | C12H18O13 | −5.7 | −H |
| 67 | kudzusaponin SA4-C35H56O8(cleavage)-H2 | 351.057 | C12H16O12 | 0.5 | −H |
| 68 | kudzusaponin SB1-C12H21O9(cleavage)+O+SO3 | 906.392 | C41H65O17S | −0.8 | +HCOO |
| 69 | Palmitic acid+2x(−H2)+SO3 | 331.158 | C16H28O5S | −1.4 | −H |
| 70 | puerarin | 415.104 | C21H20O9 | 0.3 | −H |
| 71 | pueroside a+O+C10H15N3O6S | 926.253 | C39H49N3O21S | 2.1 | −H |
| 72 | pulobatones A+2x(+H2)+C2H2O | 313.145 | C19H22O4 | −0.1 | −H |
| 73 | pulobatones A+O+SO3 | 363.054 | C17H16O7S | −0.1 | −H |
| 74 | pulobatones B-C16H8O3(cleavage)+O+C2H2O | 433.138 | C18H26O12 | 5.7 | −H |
| 75 | pulobatones B-C16H8O4(cleavage)-H2+C2H2O | 445.136 | C18H24O10 | 3 | +HCOO |
| 76 | quercetin 3-O-β-D-glucofuranoside+2x(+O) | 495.075 | C21H20O14 | −5.4 | −H |
| 77 | sissotorin-C6H10O5(cleavage)+C2H2O | 377.121 | C18H20O6 | −7.7 | +HCOO |
| 78 | sissotorin-C6H10O5(cleavage)+O+H2+SO3 | 387.073 | C16H20O9S | −6.7 | −H |
| 79 | sissotorin-C6H10O6(cleavage)+2x(+H2)+C2H2O | 365.158 | C18H24O5 | −8.1 | +HCOO |
| 80 | sophoracoumestan A+O+C2H2O | 391.081 | C22H16O7 | −2.5 | −H |
| 81 | soyasapogenol A-H4 | 337.079 | C12H18O11 | 5.1 | −H |
| 82 | Sucrose-H4 | 337.080 | C12H18O11 | 7.4 | −H |
| 83 | Tectorigenin+O-H2+SO3 | 438.998 | C16H10O10S | 0.4 | +HCOO |
| 84 | tuberosin+2x(+H2) | 341.135 | C20H22O5 | 0.9 | −H |
| 85 | Vanillin+O+C6H8O6 | 343.067 | C14H16O10 | 0.4 | −H |
| Components | Degree | Betweenness | Closeness |
|---|---|---|---|
| Puerarin | 90 | 0.53 | 0.43 |
| Formononetin | 67 | 0.35 | 0.41 |
| Daidzein-4,7-diglucoside | 63 | 0.19 | 0.40 |
| 4′,7-dihdroxy-3′-methoxyisoflavone | 54 | 0.08 | 0.39 |
| Tuberosin | 17 | 0.04 | 0.35 |
| Pulobatones A | 13 | 0.01 | 0.35 |
| 6″-O-Acetyldaidzin | 12 | 0.02 | 0.35 |
| 4′,6″-diacetyl puerarin | 8 | 0.01 | 0.35 |
| Kudzusaponin A1 | 5 | 0.00 | 0.34 |
| Pulobatones B | 4 | 0.00 | 0.34 |
| Corchoionoside C | 1 | 0.00 | 0.34 |
| 3′-Hydroxy-6″-O-xylosylpuerarin | 1 | 0.00 | 0.34 |
Disclaimer/Publisher’s Note: The statements, opinions and data contained in all publications are solely those of the individual author(s) and contributor(s) and not of MDPI and/or the editor(s). MDPI and/or the editor(s) disclaim responsibility for any injury to people or property resulting from any ideas, methods, instructions or products referred to in the content. |
© 2024 by the authors. Licensee MDPI, Basel, Switzerland. This article is an open access article distributed under the terms and conditions of the Creative Commons Attribution (CC BY) license (https://creativecommons.org/licenses/by/4.0/).
Share and Cite
Chen, Y.; Wen, Q.; Lin, M.; Yang, B.; Feng, L.; Jia, X. Scientific Validation of Using Active Constituent as Research Focus in Traditional Chinese Medicine: Case Study of Pueraria lobata Intervention in Type 2 Diabetes. Pharmaceuticals 2024, 17, 1675. https://doi.org/10.3390/ph17121675
Chen Y, Wen Q, Lin M, Yang B, Feng L, Jia X. Scientific Validation of Using Active Constituent as Research Focus in Traditional Chinese Medicine: Case Study of Pueraria lobata Intervention in Type 2 Diabetes. Pharmaceuticals. 2024; 17(12):1675. https://doi.org/10.3390/ph17121675
Chicago/Turabian StyleChen, Yaping, Qiuqi Wen, Meng Lin, Bing Yang, Liang Feng, and Xiaobin Jia. 2024. "Scientific Validation of Using Active Constituent as Research Focus in Traditional Chinese Medicine: Case Study of Pueraria lobata Intervention in Type 2 Diabetes" Pharmaceuticals 17, no. 12: 1675. https://doi.org/10.3390/ph17121675
APA StyleChen, Y., Wen, Q., Lin, M., Yang, B., Feng, L., & Jia, X. (2024). Scientific Validation of Using Active Constituent as Research Focus in Traditional Chinese Medicine: Case Study of Pueraria lobata Intervention in Type 2 Diabetes. Pharmaceuticals, 17(12), 1675. https://doi.org/10.3390/ph17121675
