(-)-Syringaresinol Exerts an Antidepressant-like Activity in Mice by Noncompetitive Inhibition of the Serotonin Transporter
Abstract
1. Introduction
2. Results
2.1. SYR Noncompetitively Inhibited hSERT Activity
2.2. SYR Stabilized an Outward-Open and Inward-Closed Conformation of SERT
2.3. Molecular Docking of SYR to the Allosteric Site in hSERT
2.4. Biochemical Validation of SYR Binding to the S2 Site in hSERT
2.5. The Antidepressant-like Effects of SYR on Animal Behaviors
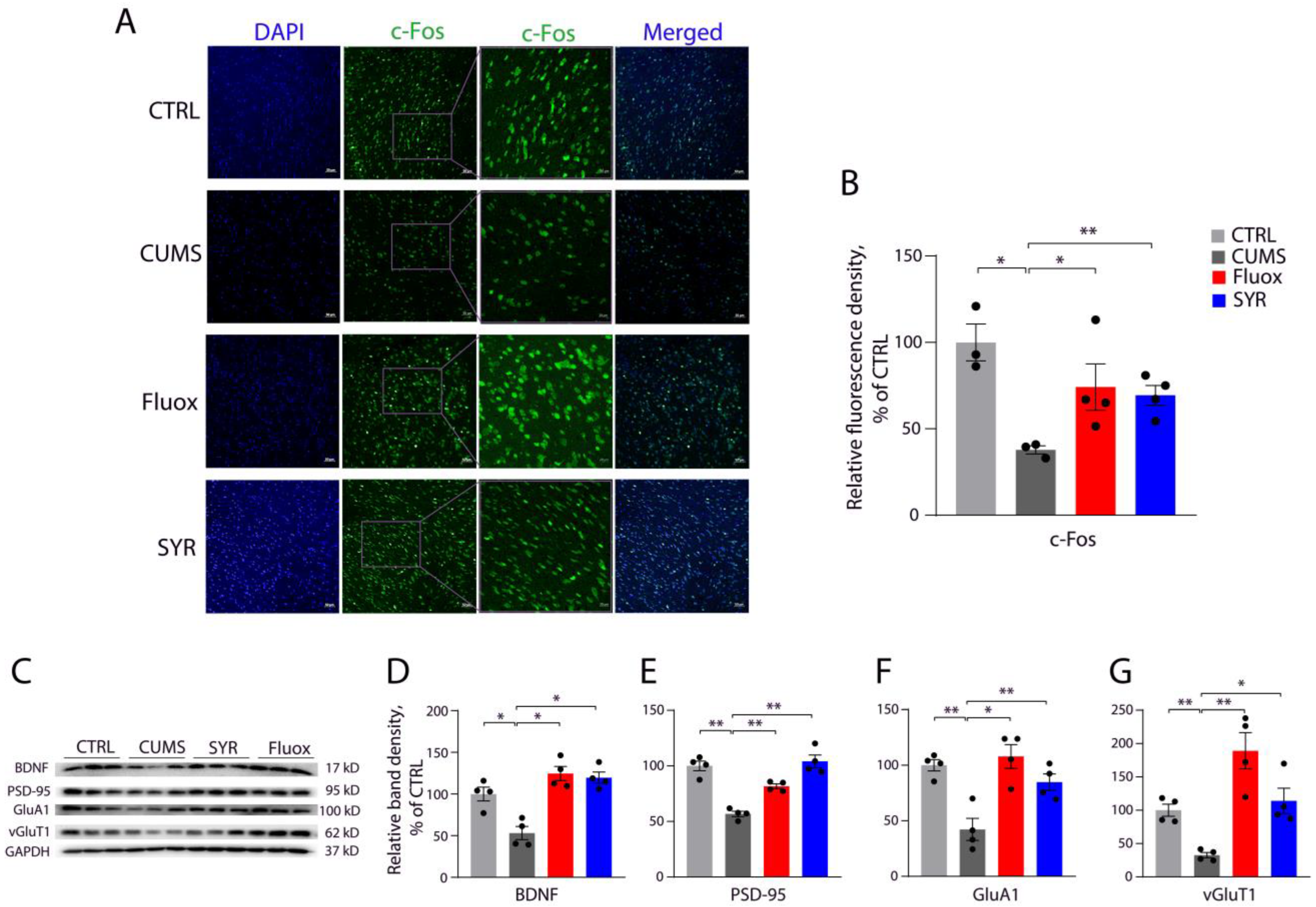
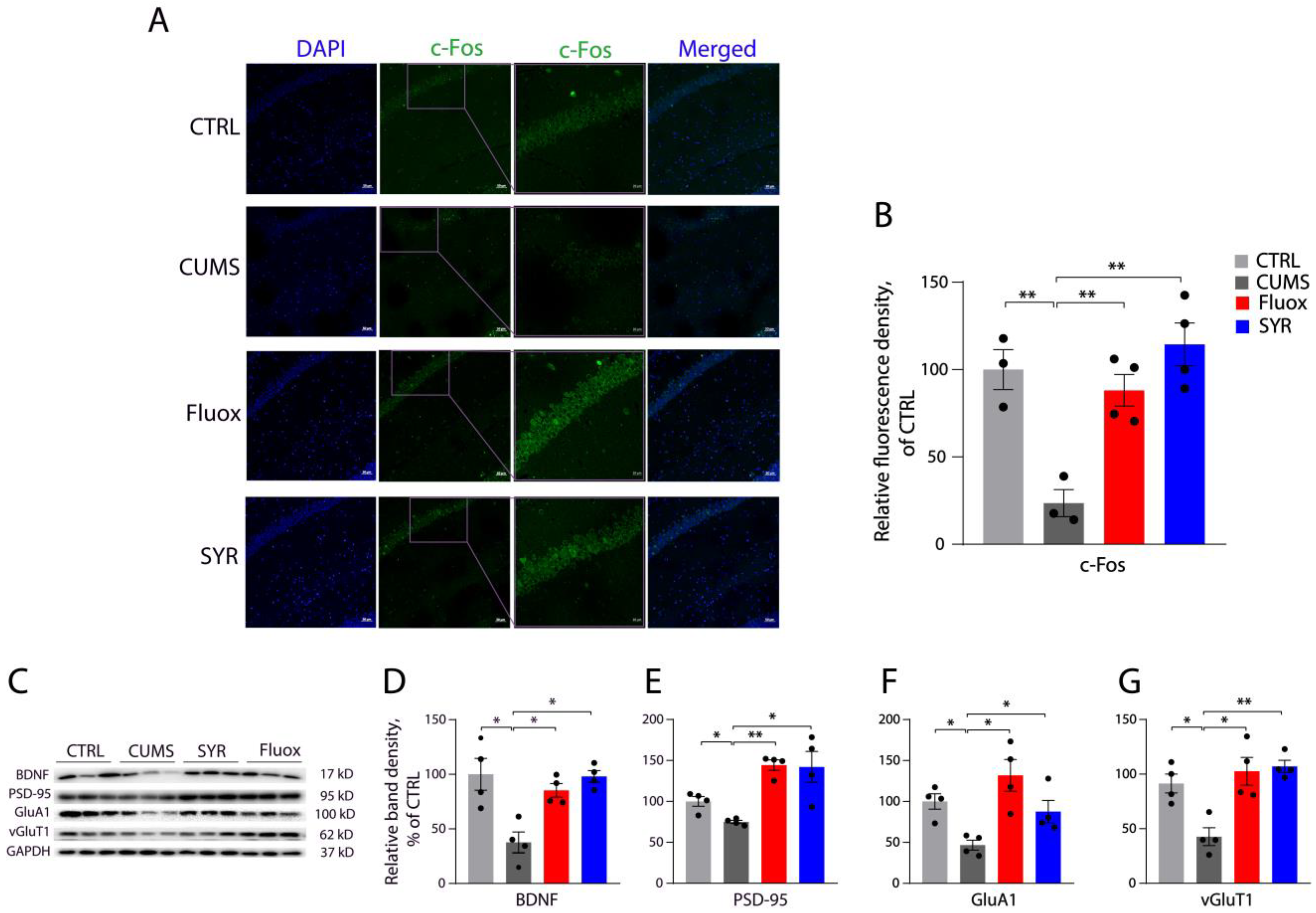
2.6. The Effects of SYR on Neuronal Activity and Synaptic Proteins in mPFC and Hippocampus of Mouse Models
3. Discussion
4. Materials and Methods
4.1. Materials
4.2. Expression of hSERT
4.3. APP+ Uptake and ASP+ Binding Assay
4.4. Cystine Accessibility Measurements
4.5. Biotinylation and Immunocytochemistry
4.6. Molecular Docking
4.7. Site-Directed Mutagenesis
4.8. Animal Handling and Drug Administration
4.9. Behavioral Tests
4.10. Immunohistochemistry and Immunoblot Analysis
4.11. Data Analysis
5. Conclusions
Supplementary Materials
Author Contributions
Funding
Institutional Review Board Statement
Informed Consent Statement
Data Availability Statement
Conflicts of Interest
References
- WHO. Depression. Available online: https://www.who.int/news-room/fact-sheets/detail/depression (accessed on 10 May 2024).
- Buntrock, C.; Harrer, M.; Sprenger, A.A.; Illing, S.; Sakata, M.; Furukawa, T.A.; Ebert, D.D.; Cuijpers, P.; Adriaanse, M.C.; Albert, S.M.; et al. Psychological interventions to prevent the onset of major depression in adults: A systematic review and individual participant data meta-analysis. Lancet Psychiatry 2024, 11, 990–1001. [Google Scholar] [CrossRef] [PubMed]
- Klaas, S.; Siva, J.B.; Bak, M.; Govers, M.; Schreiber, R. The pathophysiology of Post SSRI Sexual Dysfunction—Lessons from a case study. Biomed. Pharmacother. 2023, 161, 114166. [Google Scholar] [CrossRef] [PubMed]
- McFarland, D.; Merchant, D.; Khandai, A.; Mojtahedzadeh, M.; Ghosn, O.; Hirst, J.; Amonoo, H.; Chopra, D.; Niazi, S.; Brandstetter, J.; et al. Selective Serotonin Reuptake Inhibitor (SSRI) Bleeding Risk: Considerations for the Consult-Liaison Psychiatrist. Curr. Psychiatry Rep. 2023, 25, 113–124. [Google Scholar] [CrossRef]
- Manji, H.K.; Drevets, W.C.; Charney, D.S. The cellular neurobiology of depression. Nat. Med. 2001, 7, 541–547. [Google Scholar] [CrossRef] [PubMed]
- Fries, G.R.; Saldana, V.A.; Finnstein, J.; Rein, T. Molecular pathways of major depressive disorder converge on the synapse. Mol. Psychiatry 2023, 28, 284–297. [Google Scholar] [CrossRef]
- Papp, M.; Cubala, W.J.; Swiecicki, L.; Newman-Tancredi, A.; Willner, P. Perspectives for therapy of treatment-resistant depres-sion. Br. J. Pharmacol. 2022, 179, 4181–4200. [Google Scholar] [CrossRef]
- Tritschler, L.; Gaillard, R.; Gardier, A.; David, D.; Guilloux, J.-P. Consequences of the monoaminergic systems cross-talk in the antidepressant activity. Enceph. Psychiatr. Clin. Biol. Ther. 2018, 44, 264–273. [Google Scholar] [CrossRef]
- Cameron, L.P.; Tombari, R.J.; Lu, J.; Pell, A.J.; Hurley, Z.Q.; Ehinger, Y.; Vargas, M.V.; McCarroll, M.N.; Taylor, J.C.; Myers-Turnbull, D.; et al. A non-hallucinogenic psychedelic analogue with therapeutic potential. Nature 2021, 589, 474–479. [Google Scholar] [CrossRef]
- Lewis, V.; Bonniwell, E.M.; Lanham, J.K.; Ghaffari, A.; Sheshbaradaran, H.; Cao, A.B.; Calkins, M.M.; Bautista-Carro, M.A.; Arsenault, E.; Telfer, A.; et al. A non-hallucinogenic LSD analog with therapeutic potential for mood disorders. Cell Rep. 2023, 42, 112203. [Google Scholar] [CrossRef]
- Rudnick, G.; Sandtner, W. Serotonin transport in the 21st century. J. Gen. Physiol. 2019, 151, 1248–1264. [Google Scholar] [CrossRef]
- Rudnick, G.; Krämer, R.; Blakely, R.D.; Murphy, D.L.; Verrey, F. The SLC6 transporters: Perspectives on structure, functions, regulation, and models for transporter dysfunction. Pflug. Arch. Eur. J. Physiol. 2013, 466, 25–42. [Google Scholar] [CrossRef] [PubMed]
- Penmatsa, A.; Gouaux, E. How LeuT shapes our understanding of the mechanisms of sodium-coupled neurotransmitter transporters. J. Physiol. 2014, 592, 863–869. [Google Scholar] [CrossRef]
- Navratna, V.; Gouaux, E. Insights into the mechanism and pharmacology of neurotransmitter sodium symporters. Curr. Opin. Struct. Biol. 2019, 54, 161–170. [Google Scholar] [CrossRef] [PubMed]
- Manepalli, S.; Surratt, C.K.; Madura, J.D.; Nolan, T.L. Monoamine Transporter Structure, Function, Dynamics, and Drug Discovery: A Computational Perspective. AAPS J. 2014, 14, 820–831. [Google Scholar] [CrossRef] [PubMed]
- Forrest, L.R.; Rudnick, G. The Rocking Bundle: A Mechanism for Ion-Coupled Solute Flux by Symmetrical Transporters. Physiology 2009, 24, 377–386. [Google Scholar] [CrossRef]
- Fluyau, D.; Mitra, P.; Jain, A.; Kailasam, V.K.; Pierre, C.G. Selective serotonin reuptake inhibitors in the treatment of depression, anxiety, and post-traumatic stress disorder in substance use disorders: A Bayesian meta-analysis. Eur. J. Clin. Pharmacol. 2022, 78, 931–942. [Google Scholar] [CrossRef]
- Caron, M.G.; Gether, U. Antidepressants at work. Nature 2016, 532, 320–321. [Google Scholar] [CrossRef]
- Davis, B.A.; Nagarajan, A.; Forrest, L.R.; Singh, S.K. Mechanism of Paroxetine (Paxil) Inhibition of the Serotonin Transporter. Sci. Rep. 2016, 6, 23789. [Google Scholar] [CrossRef]
- Coleman, J.A.; Navratna, V.; Antermite, D.; Yang, D.; Bull, J.A.; Gouaux, E. Chemical and structural investigation of the parox-etine-human serotonin transporter complex. eLife 2020, 9, e56427. [Google Scholar] [CrossRef]
- Coleman, J.A.; Yang, D.; Zhao, Z.; Wen, P.-C.; Yoshioka, C.; Tajkhorshid, E.; Gouaux, E. Serotonin transporter–ibogaine complexes illuminate mechanisms of inhibition and transport. Nature 2019, 569, 141–145. [Google Scholar] [CrossRef]
- Coleman, J.A.; Green, E.M.; Gouaux, E. X-ray structures and mechanism of the human serotonin transporter. Nature 2016, 532, 334–339. [Google Scholar] [CrossRef] [PubMed]
- Coleman, J.A.; Gouaux, E. Structural basis for recognition of diverse antidepressants by the human serotonin transporter. Nat. Struct. Mol. Biol. 2018, 25, 170–175. [Google Scholar] [CrossRef]
- Apparsundaram, S.; Stockdale, D.J.; Henningsen, R.A.; Milla, M.E.; Martin, R.S. Antidepressants Targeting the Serotonin Reuptake Transporter Act via a Competitive Mechanism. J. Pharmacol. Exp. Ther. 2008, 327, 982–990. [Google Scholar] [CrossRef]
- Yang, D.; Gouaux, E. Illumination of serotonin transporter mechanism and role of the allosteric site. Sci. Adv. 2021, 7, l3857. [Google Scholar] [CrossRef] [PubMed]
- Plenge, P.; Yang, D.; Salomon, K.; Laursen, L.; Kalenderoglou, I.E.; Newman, A.H.; Gouaux, E.; Coleman, J.A.; Loland, C.J. The antidepressant drug vilazodone is an allosteric inhibitor of the serotonin transporter. Nat. Commun. 2021, 12, 5063. [Google Scholar] [CrossRef] [PubMed]
- Plenge, P.; Abramyan, A.M.; Sørensen, G.; Mørk, A.; Weikop, P.; Gether, U.; Bang-Andersen, B.; Shi, L.; Loland, C.J. The mechanism of a high-affinity allosteric inhibitor of the serotonin transporter. Nat. Commun. 2020, 11, 1491. [Google Scholar] [CrossRef]
- Huang, B.; Liu, H.; Wu, Y.; Li, C.; Tang, Q.; Zhang, Y.W. Two lignan glycosides from Albizia julibrissin Durazz. noncompetitively inhibit serotonin transporter. Pharmaceuticals 2022, 15, 344. [Google Scholar] [CrossRef]
- Liu, H.; Wu, Y.; Li, C.; Tang, Q.; Zhang, Y.-W. Molecular docking and biochemical validation of (-)-syringaresinol-4-O-β-D-apiofuranosyl-(1→2)-β-D-glucopyranoside binding to an allosteric site in monoamine transporters. Front. Pharmacol. 2022, 13, 1018473. [Google Scholar] [CrossRef] [PubMed]
- Milder, I.E.J.; Arts, I.C.W.; van de Putte, B.; Venema, D.P.; Hollman, P.C.H. Lignan contents of Dutch plant foods: A database including lariciresinol, pinoresinol, secoisolariciresinol and matairesinol. Br. J. Nutr. 2005, 93, 393–402. [Google Scholar] [CrossRef]
- Kirsch, V.; Bakuradze, T.; Richling, E. Toxicological testing of syringaresinol and enterolignans. Curr. Res. Toxicol. 2020, 1, 104–110. [Google Scholar] [CrossRef]
- Jang, W.Y.; Kim, M.-Y.; Cho, J.Y. Antioxidant, Anti-Inflammatory, Anti-Menopausal, and Anti-Cancer Effects of Lignans and Their Metabolites. Int. J. Mol. Sci. 2022, 23, 15482. [Google Scholar] [CrossRef] [PubMed]
- Li, M.; Chen, Q.; Zhang, Y.-W. Determining Ligand and Ion-Induced Conformational Changes in Serotonin Transporter with Its Fluorescent Substrates. Int. J. Mol. Sci. 2022, 23, 10919. [Google Scholar] [CrossRef]
- Andersen, J.; Stuhr-Hansen, N.; Zachariassen, L.G.; Koldsø, H.; Schiøtt, B.; Strømgaard, K.; Kristensen, A.S. Molecular Basis for Selective Serotonin Reuptake Inhibition by the Antidepressant Agent Fluoxetine (Prozac). Mol. Pharmacol. 2014, 85, 703–714. [Google Scholar] [CrossRef]
- Combs, S.; Kaufmann, K.; Field, J.R.; Blakely, R.D.; Meiler, J. Y95 and E444 Interaction Required for High-Affinity S-Citalopram Binding in the Human Serotonin Transporter. ACS Chem. Neurosci. 2011, 2, 75–81. [Google Scholar] [CrossRef] [PubMed]
- Andersen, J.; Olsen, L.; Hansen, K.B.; Taboureau, O.; Jørgensen, F.S.; Jørgensen, A.M.; Bang-Andersen, B.; Egebjerg, J.; Strømgaard, K.; Kristensen, A.S. Mutational Mapping and Modeling of the Binding Site for (S)-Citalopram in the Human Serotonin Transporter. J. Biol. Chem. 2010, 285, 2051–2063. [Google Scholar] [CrossRef]
- Fogaça, M.V.; Wu, M.; Li, C.; Li, X.-Y.; Picciotto, M.R.; Duman, R.S. Inhibition of GABA interneurons in the mPFC is sufficient and necessary for rapid antidepressant responses. Mol. Psychiatry 2021, 26, 3277–3291. [Google Scholar] [CrossRef] [PubMed]
- Ionov, I.D.; Pushinskaya, I.I.; Gorev, N.P.; Frenkel, D.D. Antidepressants upregulate c-Fos expression in the lateral entorhinal cortex and hippocampal dorsal subiculum: Study in rats. Brain Res. Bull. 2019, 153, 102–108. [Google Scholar] [CrossRef]
- Robinson, D.S.; Kajdasz, D.K.; Gallipoli, S.; Whalen, H.; Wamil, A.; Reed, C.R. A 1-Year, Open-Label Study Assessing the Safety and Tolerability of Vilazodone in Patients with Major Depressive Disorder. J. Clin. Psychopharmacol. 2011, 31, 643–646. [Google Scholar] [CrossRef]
- Mathews, M.; Gommoll, C.; Chen, D.; Nunez, R.; Khan, A. Efficacy and safety of vilazodone 20 and 40 mg in major depressive disorder: A randomized, double-blind, placebo-controlled trial. Int. Clin. Psychopharmacol. 2015, 30, 67–74. [Google Scholar] [CrossRef]
- Carvalho, A.F.; Sharma, M.S.; Brunoni, A.R.; Vieta, E.; Fava, G.A. The Safety, Tolerability and Risks Associated with the Use of Newer Generation Antidepressant Drugs: A Critical Review of the Literature. Psychother. Psychosom. 2016, 85, 270–288. [Google Scholar] [CrossRef]
- Hughes, Z.A.; Starr, K.R.; Langmead, C.J.; Hill, M.; Bartoszyk, G.D.; Hagan, J.J.; Middlemiss, D.N.; Dawsonet, L.A. Neuro-chemical evaluation of the novel 5-HT1A receptor partial agonist/serotonin reuptake inhibitor, vilazodone. Eur. J. Pharmacol. 2005, 510, 49–57. [Google Scholar] [CrossRef] [PubMed]
- Chauhan, M.; Parry, R.; Bobo, W.V. Vilazodone for Major Depression in Adults: Pharmacological Profile and an Updated Review for Clinical Practice. Neuropsychiatr. Dis. Treat. 2022, 18, 1175–1193. [Google Scholar] [CrossRef] [PubMed]
- Salomon, K.; Abramyan, A.M.; Plenge, P.; Wang, L.; Bundgaard, C.; Bang-Andersen, B.; Loland, C.J.; Shi, L. Dynamic extracellular vestibule of human SERT: Unveiling druggable potential with high-affinity allosteric inhibitors. Proc. Natl. Acad. Sci. USA 2023, 120, e2304089120. [Google Scholar] [CrossRef] [PubMed]
- Hertel, P.; Didriksen, M.; Pouzet, B.; Brennum, L.T.; Søby, K.K.; Larsen, A.K.; Christoffersen, C.T.; Ramirez, T.; Marcus, M.M.; Svensson, T.H.; et al. Lu 35-138 ((+)-(S)-3-{1-[2-(1-acetyl-2,3-dihydro-1H-indol-3-yl)ethyl]-3,6-dihydro-2H-pyridin-4-yl}-6-chloro-1H-indole), a dopamine D4 receptor antagonist and serotonin reuptake inhibitor: Characterisation of its in vitro profile and pre-clinical antipsychotic po-tential. Eur. J. Pharmacol. 2007, 573, 148–160. [Google Scholar] [PubMed]
- Duman, R.S.; Aghajanian, G.K.; Sanacora, G.; Krystal, J.H. Synaptic plasticity and depression: New insights from stress and rapid-acting antidepressants. Nat. Med. 2016, 22, 238–249. [Google Scholar] [CrossRef]
- Zhang, Y.-W.; Cheng, Y.-C. Challenge and Prospect of Traditional Chinese Medicine in Depression Treatment. Front. Neurosci. 2019, 13, 190. [Google Scholar] [CrossRef]
- Li, C.; Huang, J.; Cheng, Y.-C.; Zhang, Y.-W. Traditional Chinese Medicine in Depression Treatment: From Molecules to Systems. Front. Pharmacol. 2020, 11, 586. [Google Scholar] [CrossRef]
- Kim, W.-K.; Jung, J.W.; Ahn, N.Y.; Oh, H.R.; Lee, B.K.; Oh, J.K.; Cheong, J.H.; Chun, H.S.; Ryu, J.H. Anxiolytic-like effects of extracts from Albizzia julibrissin bark in the elevated plus-maze in rats. Life Sci. 2004, 75, 2787–2795. [Google Scholar] [CrossRef]
- Wu, J.; Chen, H.; Li, H.; Tang, Y.; Yang, L.; Cao, S.; Qin, D. Antidepressant potential of chlorogenic acid-enriched extract from Eucommia ulmoides Oliver bark with neuron protection and promotion of serotonin release through enhancing synapsin I expression. Molecules 2016, 21, 260. [Google Scholar] [CrossRef]
- Li, X.T.; Zhou, J.C.; Zhou, Y.; Ren, Y.S.; Huang, Y.H.; Wang, S.M.; Tan, L.; Yang, Z.; Ge, Y.W. Pharmacological effects of Eleu-therococcus senticosus on the neurological disorders. Phytother. Res. 2022, 36, 3490–3504. [Google Scholar] [CrossRef]
- Mao, Y.; Mathewson, L.; Gesmonde, J.; Sato, Y.; Holy, M.; Sitte, H.H.; Rudnick, G. Involvement of serotonin transporter ex-tracellular loop 1 in serotonin binding and transport. Mol. Membr. Bio. 2008, 25, 115–127. [Google Scholar] [CrossRef] [PubMed]
- Androutsellis-Theotokis, A.; Ghassemi, F.; Rudnick, G. A Conformationally Sensitive Residue on the Cytoplasmic Surface of Serotonin Transporter. J. Biol. Chem. 2001, 276, 45933–45938. [Google Scholar] [CrossRef] [PubMed]
- Steiner, J.A.; Carneiro, A.M.; Wright, J.; Matthies, H.J.; Prasad, H.C.; Nicki, C.K.; Dostmann, W.R.; Buchanan, C.C.; Corbin, J.D.; Francis, S.H.; et al. cGMP-dependent protein kinase Iα associates with the antidepressant-sensitive serotonin transporter and dictates rapid modulation of serotonin uptake. Mol. Brain 2009, 2, 26. [Google Scholar] [CrossRef]
- Qiao, Y.; Zhao, J.; Li, C.; Zhang, M.; Wei, L.; Zhang, X.; Kurskaya, O.; Bi, H.; Gao, T. Effect of combined chronic predictable and unpredictable stress on depression-like symptoms in mice. Ann. Transl. Med. 2020, 8, 942. [Google Scholar] [CrossRef]
- Yi, L.-T.; Liu, B.-B.; Li, J.; Luo, L.; Liu, Q.; Geng, D.; Tang, Y.; Xia, Y.; Wu, D. BDNF signaling is necessary for the antidepressant-like effect of naringenin. Prog. Neuro-Psychopharmacol. Biol. Psychiatry 2014, 48, 135–141. [Google Scholar] [CrossRef] [PubMed]
- Hu, C.; Luo, Y.; Wang, H.; Kuang, S.; Liang, G.; Yang, Y.; Mai, S.; Yang, J. Re-evaluation of the interrelationships among the behavioral tests in rats exposed to chronic unpredictable mild stress. PLoS ONE 2017, 12, e0185129. [Google Scholar] [CrossRef]
- Arauchi, R.; Hashioka, S.; Tsuchie, K.; Miyaoka, T.; Tsumori, T.; Limoa, E.; Azis, I.A.; Oh-Nishi, A.; Miura, S.; Otsuki, K.; et al. Gunn rats with glial activation in the hippocampus show prolonged immobility time in the forced swimming test and tail suspension test. Brain Behav. 2018, 8, e01028. [Google Scholar] [CrossRef]








| hSERT | Mutating Site | Km for APP+ (μM) | Vmax (AFU/min) | SYR IC50 for Transport (μM) | SYR IC50 for Binding (μM) |
|---|---|---|---|---|---|
| WT | 2.24 ± 0.45 | 22.98 ± 0.92 | 0.25 ± 0.01 | 0.96 ± 0.02 | |
| Q111N | 3.69 ± 0.36 | 26.93 ± 1.35 | 17.72 ± 0.45 *** | 114.96 ± 2.47 *** | |
| I327A | 4.27 ± 0.79 | 26.54 ± 1.43 | 19.53 ± 1.02 *** | 53.22 ± 7.01 *** | |
| D328A | 3.81 ± 0.27 | 27.83 ± 0.85 | 19.59 ± 1.21 *** | 39.21 ± 0.78 *** | |
| E493N | 4.83 ± 0.19 * | 25.48 ± 0.96 | 9.16 ± 0.34 *** | 13.47 ± 1.30 ** | |
| E494Q | 6.83 ± 0.86 * | 31.12 ± 0.89 | 11.97 ± 2.17 *** | 9.77 ± 0.78 ** | |
| T497A | 3.85 ± 0.06 | 26.63 ± 1.09 | 10.60 ± 2.40 *** | 43.74 ± 2.60 *** | |
| G498T | 3.75 ± 0.32 | 26.30 ± 1.52 | 40.46 ± 0.54 *** | 91.01 ± 6.29 *** | |
| P499G | 3.72 ± 0.45 | 27.28 ± 0.43 | 11.01 ± 1.43 ** | 46.83 ± 2.35 *** | |
| F556A | S2 | 4.69 ± 1.02 | 26.84 ± 1.74 | 7.39 ± 1.12 ** | 21.63 ± 1.20 *** |
| S559A | 3.82 ± 0.55 | 23.68 ± 0.57 | 19.51 ± 1.46 *** | 36.84 ± 2.49 *** | |
| P560G | 1.85 ± 0.16 | 21.70 ± 0.90 | 5.99 ± 0.96 ** | 14.67 ± 0.26 ** | |
| P561G | 2.73 ± 0.09 | 26.55 ± 1.08 | 46.31 ± 0.94 *** | 130.75 ± 5.72 *** | |
| Q562N | 1.85 ± 0.36 | 23.57 ± 1.49 | 48.78 ± 4.51 *** | 99.95 ± 2.04 *** | |
| L563A | 1.53 ± 0.07 | 23.53 ± 0.45 | 6.28 ± 0.57 ** | 39.01 ± 0.92 *** | |
| R564A | 3.41 ± 0.12 | 27.10 ± 0.08 | 14.60 ± 1.59 *** | 30.45 ± 1.42 *** | |
| L565A | 0.68 ± 0.04 * | 21.13 ± 0.16 | 9.98 ± 1.22 *** | 20.96 ± 0.45 *** | |
| Y579A | 2.81 ± 0.08 | 23.89 ± 2.33 | 16.30 ± 1.06 *** | 28.62 ± 0.15 *** | |
| T583A | 3.68 ± 0.15 | 26.97 ± 0.26 | 8.68 ± 1.40 *** | 30.88 ± 0.93 *** | |
| Y95F | ND | ND | 2.64 ± 0.12 * | 1.21 ± 0.01 | |
| I172F | S1 | ND | ND | 2.22 ± 0.04 * | 1.51 ± 0.04 |
| S438T | ND | ND | 0.91 ± 0.02 * | 2.32 ± 0.02 |
Disclaimer/Publisher’s Note: The statements, opinions and data contained in all publications are solely those of the individual author(s) and contributor(s) and not of MDPI and/or the editor(s). MDPI and/or the editor(s) disclaim responsibility for any injury to people or property resulting from any ideas, methods, instructions or products referred to in the content. |
© 2024 by the authors. Licensee MDPI, Basel, Switzerland. This article is an open access article distributed under the terms and conditions of the Creative Commons Attribution (CC BY) license (https://creativecommons.org/licenses/by/4.0/).
Share and Cite
Wu, Y.; Cai, J.; Liu, H.; Li, C.; Tang, Q.; Zhang, Y.-W. (-)-Syringaresinol Exerts an Antidepressant-like Activity in Mice by Noncompetitive Inhibition of the Serotonin Transporter. Pharmaceuticals 2024, 17, 1637. https://doi.org/10.3390/ph17121637
Wu Y, Cai J, Liu H, Li C, Tang Q, Zhang Y-W. (-)-Syringaresinol Exerts an Antidepressant-like Activity in Mice by Noncompetitive Inhibition of the Serotonin Transporter. Pharmaceuticals. 2024; 17(12):1637. https://doi.org/10.3390/ph17121637
Chicago/Turabian StyleWu, Yingyao, Jianxin Cai, Hanhe Liu, Chan Li, Qingfa Tang, and Yuan-Wei Zhang. 2024. "(-)-Syringaresinol Exerts an Antidepressant-like Activity in Mice by Noncompetitive Inhibition of the Serotonin Transporter" Pharmaceuticals 17, no. 12: 1637. https://doi.org/10.3390/ph17121637
APA StyleWu, Y., Cai, J., Liu, H., Li, C., Tang, Q., & Zhang, Y.-W. (2024). (-)-Syringaresinol Exerts an Antidepressant-like Activity in Mice by Noncompetitive Inhibition of the Serotonin Transporter. Pharmaceuticals, 17(12), 1637. https://doi.org/10.3390/ph17121637

