Cremastrae Pseudobulbus Pleiones Pseudobulbus (CPPP) Against Non-Small-Cell Lung Cancer: Elucidating Effective Ingredients and Mechanism of Action
Abstract
1. Introduction
2. Results
2.1. UHPLC-MS Fingerprint Similarity Analysis and Identification of Common Compounds
2.2. Determination of Anti-Lung-Cancer Efficacy Indexes In Vitro
2.3. Spectrum–Effect Correlation Analysis
2.3.1. GRA Analysis
2.3.2. BCA Analysis
2.4. UHPLC-Q-Exactive Orbitrap MS Analysis of Mice Serum
2.5. Validation of the Anti-Lung-Cancer Activities of Candidate Active Monomers In Vitro
2.6. Validation of the Anti-Lung-Cancer Activities of Candidate Effective Ingredient Combinations In Vitro and In Vivo
2.7. BQZC Regulates Autophagy and Apoptosis Cross-Talk to Inhibit Lung Cancer Cell Growth
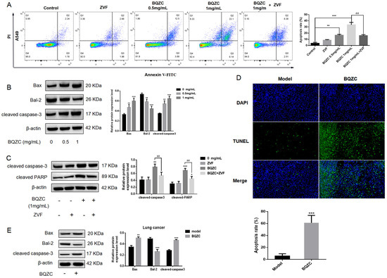
2.7.1. BQZC Induces Lung Cancer Cell Apoptosis In Vitro and In Vivo
2.7.2. BQZC Induces Lung Cancer Cell Autophagy In Vitro and In Vivo
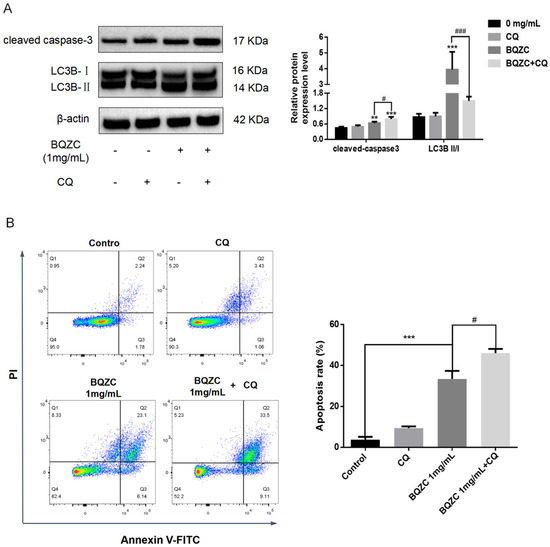
2.7.3. Inhibition of Autophagy Promotes BQZC-Induced Apoptosis in Lung Cancer Cells
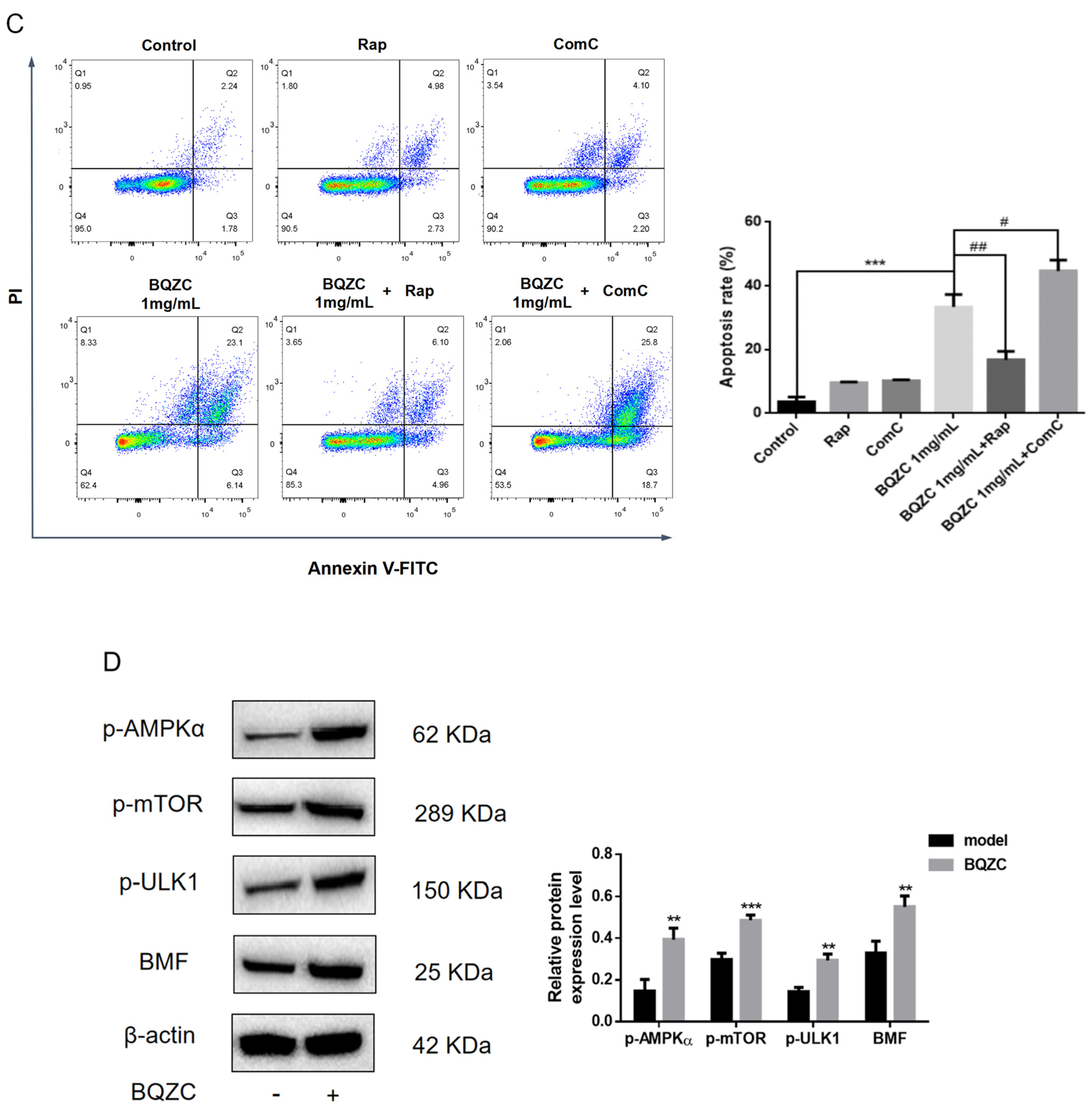
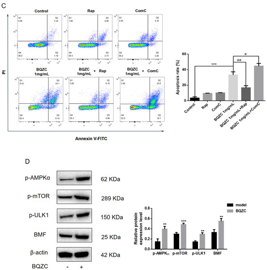
2.7.4. AMPK–mTOR–ULK1/BMF Pathway Was a Bridge Between Autophagy and Apoptosis in Lung Cancer Cells In Vitro and In Vivo
3. Discussion
4. Materials and Methods
4.1. Materials and Reagents
4.2. Cell Lines and Animals
4.3. Preparation of CPPP Extract (CPPPE)
4.4. UHPLC-Q-Exactive Orbitrap MS Fingerprint Analysis
4.5. Cell Culture and Cell Viability Assay
4.6. Cell Migration Assay
4.7. Cell Apoptosis Analysis
4.8. AO Staining
4.9. Establishment of Tumor Xenograft Model
4.10. Hematoxylin and Eosin (H&E) Staining in Tumor Tissue
4.11. Terminal Deoxynucleotidyl Transferase dUTP Nick-End Labeling (TUNEL) Staining in Tumor Tissue
4.12. Immunohistochemistry (IHC)
4.13. Western Blotting Analysis
4.14. Obtaining Candidate Active Monomers
4.15. Spectrum–Effect Relationship Analysis
4.16. Serum Drug Chemical Analysis
4.17. Statistical Analysis
5. Conclusions
Supplementary Materials
Author Contributions
Funding
Institutional Review Board Statement
Informed Consent Statement
Data Availability Statement
Acknowledgments
Conflicts of Interest
Abbreviations
References
- Ettinger, D.S.; Wood, D.E.; Aisner, D.L.; Akerley, W.; Hughes, M. NCCN guidelines insights: Non-small cell lung cancer, version 2.2021. J. Natl. Compr. Cancer Netw. 2021, 19, 254–266. [Google Scholar] [CrossRef] [PubMed]
- Thai, A.A.; Solomon, B.J.; Sequist, L.V.; Gainor, J.F.; Heist, R.S. Lung cancer. Lancet 2021, 398, 535–554. [Google Scholar] [CrossRef] [PubMed]
- Herbst, R.S.; Morgensztern, D.; Boshoff, C. The biology and management of non-small cell lung cancer. Nature 2018, 553, 446–454. [Google Scholar] [CrossRef] [PubMed]
- Wang, M.; Herbst, R.S.; Boshoff, C. Toward personalized treat-ment approaches for non-small-cell lung cancer. Nat. Med. 2021, 27, 1345–1356. [Google Scholar] [CrossRef]
- Jeong, S.J.; Koh, W.; Kim, B.; Kim, S.H. Are there new therapeutic options for treating lung cancer based on herbal medicines and their metabolites? J. Ethnopharmacol. 2011, 138, 652–661. [Google Scholar] [CrossRef]
- Hao, Z.Z.; Cao, Y.X.; Liu, M.M.; Xue, J.W.; Zhang, G.; Lu, Y.F.; Fan, W.X.; Zhou, Y.; Feng, L.; Wang, C.G.; et al. Quality differences of different commercial specifications of Cremastrae Pseudobulbus Pleiones Pseudobulbus based on HPLC fingerprint, multi-index component determination and chemometrics. Chin. Tradit. Herb. Drugs 2023, 54, 1935–1945. [Google Scholar]
- Chen, C. Supplement to Materia Medica; Scientific Research Department of Wannan Medical College Press: Anhui, China, 1983.
- State Pharmacopoeia Committee. Pharmacopoeia of the People’s Republic of China; China Pharmaceutical Science and Technology Press: Beijing, China, 2020; Volume I. [Google Scholar]
- Xu, X.; Zhou, Z.; Mao, Y.; Xu, F.; Li, J.; He, J.H. Study the effect of Cremastra appendiculata polysaccharides on IL-2 and p53 protein expression. Food Res. Dev. 2016, 37, 6–10. [Google Scholar]
- Ruan, X.; Shi, D. Anti-tumor and bacteriostatic effect of Cremastra appendiculata. J. Chin. Med. Mater. 2009, 12, 99–101. [Google Scholar]
- Ye, L. Efficacy of water extract of Cremastra appendiculata on proliferation inhibition of gastric cancer HGC27 cells. J. Chin. Clin. Med. 2019, 11, 28–30. [Google Scholar]
- Liang, C.; Li, Y.Y.; Mo, F.L.; Li, D.; Zhou, Y.F.; Guo, Z.; He, P. Effects of compound extract of Cremastra appendiculata on proliferation and apoptosis of human breast cancer MDA-MB-231 cells. J. Guangxi Med. Univ. 2020, 37, 138–142. [Google Scholar]
- Gao, Y. Clinical observation on metastatic bone pain treated with application therapy with Cremastra appendiculata. World J. Integr. Tradit. West. Med. 2011, 6, 574–576. [Google Scholar]
- Xiao, K. Clinical effect of “Shancigu” of adjuvant treatment in advanced non-small cell lung cancer. Chron. Pathemat J. 2021, 22, 142–143+146. [Google Scholar]
- Liu, J.Y.; He, C.; Tang, Y.; Liu, W.D.; Xu, Y.; Li, Z.L.; Qin, X.H.; Jin, S.R. A review of Cremastra appendiculata (D.Don) Makino as a traditional herbal medicine and its main components. J. Ethnopharmacol. 2021, 279, 114357. [Google Scholar] [CrossRef] [PubMed]
- Liu, L.; Li, J.; Zeng, K.W.; Jiang, Y.; Tu, P.F. Five new benzylphenanthrenes from Cremastra appendiculata. Fitoterapia 2015, 103, 27–32. [Google Scholar] [CrossRef]
- Dong, H.L.; Liang, H.Q.; Wang, C.L.; Guo, S.X.; Yang, J.S. Shancigusins E-I, five new glucosides from the tubers of Pleione yunnanensis. Magn. Reson. Chem. 2013, 51, 371–377. [Google Scholar] [CrossRef]
- Wang, Y.; Guan, S.H.; Meng, Y.H.; Zhang, Y.B.; Cheng, C.R.; Shi, Y.Y.; Feng, R.H.; Zeng, F.; Wu, Z.Y.; Zhang, Y.X.; et al. Phenanthrenes, 9,10-dihydrophenanthrenes, bibenzyls with their derivatives, and malate or tartrate benzyl ester glucosides from tubers of Cremastra appendiculata. Phytochemistry 2013, 94, 268–276. [Google Scholar] [CrossRef]
- Xing, W.; Liu, Y.; Xu, Z.; Xu, Z.F.; Song, Y.H. Cremastra appendiculata makino affects proliferation and apoptosis of breast cancer MDA-MB-231 cells via PI3K/Akt signaling pathway. Chin. J. Immunol. 2020, 36, 59–64+72. [Google Scholar]
- Qian, W.; Chu, M.L.; Liu, J.M. Study on the mechanism of action of Cremastra appendiculata makino on lung cancer based on the network pharmacology. Spec. Wild Econ. Anim. Plant Res. 2021, 43, 53–62+74. [Google Scholar]
- Zeng, D. Effect of drug-containing serum of Cremastra appendiculata on invasion and adhesion of SMMC-7721 cells. J. Fourth Mil. Med. Univ. 2009, 30, 3–4. [Google Scholar]
- Haragannavar, V.C.; Rao, R.S.; Mahapatra, K.K.; Patra, S.; Behera, B.P.; Singh, A.; Mishra, S.R.; Bhol, C.S.; Panigrahi, D.P.; Praharaj, P.P.; et al. Autophagy: An agonist and antagonist with an interlink of apoptosis in Cancer. In Autophagy in Tumor and Tumor Microenvironment; Bhutia, S.K., Ed.; Springer: Singapore, 2020; pp. 35–60. [Google Scholar]
- Zhao, G.Y.; Cuní, G.F.; Scheers, M.; Lindenbergh, P.P.; Yin, J.; Loosen, Q.V.; Passarini, L.; Chen, L.; Jagalska, B.E.S. Simultaneous targeting of AMPK and mTOR is a novel therapeutic strategy against prostate cancer. Cancer Lett. 2024, 587, 216657. [Google Scholar] [CrossRef]
- Wang, H.L.; Guo, M.; Wei, H.D.; Chen, Y.H. Structural basis of the specificity and interaction mechanism of Bmf binding to pro-survival Bcl-2 family proteins. Comput. Struct. Biotechnol. J. 2023, 21, 3760–3767. [Google Scholar] [CrossRef] [PubMed]
- Tong, X.L.; Li, M.; Li, D.; Lao, C.Q.; Chen, J.M.; Xu, W.J.; Du, J.X.; Zhang, M.J.; Yang, X.C.; Li, J.J. Aloe vera gel extract: Safety evaluation for acute and chronic oral administration in Sprague-Dawley rats and anticancer activity in breast and lung cancer cells. J. Ethnopharmacol. 2021, 280, 114434. [Google Scholar] [CrossRef] [PubMed]
- Liu, Y.H.; Yi, J.H.; Chen, Y.; Huang, Z.F.; Liu, Y.H. RP-HPLC determination of free gastrodin and total gastrodin in gastrodia elata. J. Pharm. Anal. 2010, 30, 30–32. [Google Scholar]
- Su, Z.Y.; Yang, Z.Z.; Xu, Y.Q.; Chen, Y.B.; Yu, Q. Apoptosis, autophagy, necroptosis, and cancer metastasis. Mol. Cancer 2015, 14, 48. [Google Scholar] [CrossRef] [PubMed]
- Feng, L.; Zhang, M.H.; Gu, J.F.; Wu, C.; Jia, X.B. Innovation and practice of “Component structure” theory of the material basis of traditional Chinese medicine. Chin. J. Chin. Mater. Med. 2013, 38, 3603–3607. [Google Scholar]
- Zhang, X.Y.; Liu, J.S.; Gao, S.M.; Chen, R.C.; Qi, Y.D.; Zhang, B.G.; Liu, H.T.; Xiao, P.G. Research methods and applications progress on spectrum-effect relationships in study of traditional Chinese medicine. China J. Chin. Mater. Med. 2019, 44, 4405–4411. [Google Scholar]
- Li, J.Y.; Feng, W.T.; Dai, R.J.; Li, B. Recent Progress on the Identification of Phenanthrene Derivatives in Traditional Chinese Medicine and Their Biological Activities. Pharmacol. Res.-Mod. Chin. Med. 2022, 3, 100078. [Google Scholar] [CrossRef]
- Qi, J.X.; Zhou, D.; Jiang, W.R.; Chen, G.; Li, W.; Li, N. Dihydrophenanthrenes from medicinal plants of Orchidaceae: A review. Chin. Herb. Med. 2021, 13, 480–493. [Google Scholar] [CrossRef]
- Wang, C.; Shao, S.Y.; Han, S.W.; Li, S. Atropisomeric bi(9,10-dihydro) phenanthrene and phenanthrene/bibenzyl dimers with cytotoxic activity from the pseudobulbs of Pleione bulbocodioides. Fitoterapia 2019, 138, 104313. [Google Scholar] [CrossRef]
- Pinkhien, T.; Petpiroon, N.; Sritularak, B.; Chanvorachote, P. Batatasin III Inhibits Migration of Human Lung Cancer Cells by Suppressing Epithelial to Mesenchymal Transition and FAK-AKT Signals. Anticancer. Res. 2017, 37, 6281–6289. [Google Scholar]
- Li, X.; He, S.; Ma, B.; Li, X.; He, S.; Ma, B. Autophagy and autophagy-related proteins in cancer. Mol. Cancer 2020, 19, 12. [Google Scholar] [CrossRef] [PubMed]
- Chen, C.; Kapoor, A.; Iozzo, R.V. Methods for Monitoring Matrix-Induced Autophagy. Methods Mol. Biol. 2019, 1952, 157–191. [Google Scholar] [PubMed]
- Pankiv, S.; Clausen, T.H.; Lamark, T.; Brech, A.; Bruun, J.A.; Outzen, H.; Øvervatn, A.; Bjørkøy, G.; Johansen, T. p62/SQSTM1 binds directly to Atg8/LC3 to facilitate degradation of ubiquitinated protein aggregates by autophagy. J. Biol. Chem. 2007, 282, 24131–24145. [Google Scholar] [CrossRef] [PubMed]
- Green, D.R. The coming decade of cell death research: Five riddles. Cell 2019, 177, 1094–1107. [Google Scholar] [CrossRef]
- Singh, R.; Letai, A.; Sarosiek, K. Regulation of apoptosis in health and disease: The balancing act of BCL-2 family proteins. Nat. Rev. Mol. Cell Biol. 2019, 20, 175–193. [Google Scholar] [CrossRef]
- Vucicevic, K.; Jakovljevic, V.; Colovic, N.; Kostić, T.; Glumac, I.; Pavlovic, S.; Djurasevic, T.K.; Čolović, M. Association of Bax Expression and Bcl2/Bax Ratio with Clinical and Molecular Prognostic Markers in Chronic Lymphocytic Leukemia. J. Med. Biochem. 2016, 35, 150–157. [Google Scholar] [CrossRef]
- Pu, X.; Storr, S.J.; Zhang, Y.; Rakha, E.A.; Green, A.R.; Ellis, I.O.; Martin, S.G. Caspase-3 and caspase-8 expression in breast cancer: Caspase-3 is associated with survival. Apoptosis 2017, 22, 357–368. [Google Scholar] [CrossRef]
- Luo, P.; An, Y.H.; He, J.Q.; Xing, X.F.; Zhang, Q.; Liu, X.Y.; Chen, Y.; Yuan, H.T.; Chen, G.H.; Wong, Y.K.; et al. Icaritin with autophagy/mitophagy inhibitors synergistically enhances anticancer efficacy and apoptotic effects through PINK1/Parkin-mediated mitophagy in hepatocellular carcinoma. Cancer Lett. 2024, 587, 216621. [Google Scholar] [CrossRef]
- Pan, W.Y.; Zhu, X.D.; Zhao, W.; Song, Q.; Ling, L.; Fang, S.; Li, X.Y. The effects of chloroquine diphosphate and rapamycin at different concentration on autophagy of CNE-2 cells. Chin. J. Oncol. Prev. Treat. 2011, 3, 280–283. [Google Scholar]
- Chen, J.L.; Wu, X.; Yin, D.; Jia, X.H.; Chen, X.; Gu, Z.Y.; Zhu, X.M. Autophagy inhibitors for cancer therapy: Small molecules and nanomedicines. Pharmacol. Ther. 2023, 249, 108485. [Google Scholar] [CrossRef]
- Wu, H.; Song, A.; Hu, W. The anti-atherosclerotic effect of paeonol against vascular smooth muscle cell proliferation by up-regulation of autophagy via the AMPK/mTOR signaling pathway. Front. Pharmacol. 2017, 8, 948. [Google Scholar] [CrossRef] [PubMed]
- Kim, J.; Kim, Y.C.; Fang, C.; Russell, R.; Kim, J.; Fan, W.; Liu, R.; Zhong, Q.; Guan, K.L. Differential Regulation of Distinct Vps34 Complexes by AMPK in Nutrient Stress and Autophagy. Cell 2013, 152, 290–303. [Google Scholar] [CrossRef] [PubMed]
- Egan, D.; Kim, J.; Shaw, R.J.; Guan, K.L. The autophagy initiating kinase ULK1 is regulated via opposing phosphorylation by AMPK and mTOR. Autophagy 2011, 7, 643–644. [Google Scholar] [CrossRef] [PubMed]
- Vaz, S.; Ferreira, F.J.; Macedo, J.C.; Leor, G.; Logarinho, E. FOXM1 repression increases mitotic death upon antimitotic chemotherapy through BMF upregulation. Cell Death Dis. 2021, 12, 542. [Google Scholar] [CrossRef] [PubMed]
- Guo, J.X.; Yang, Y.J.; Zhu, M.M.; Yang, B.; Jia, X.B.; Feng, L. Re-innovation development strategy of traditional Chinese medicine based on re-evaluation and rediscovery. Chin. Tradit. Herb. Drugs 2024, 55, 6455–6464. [Google Scholar]
- Qu, L.; Liang, X.C.; Tian, G.Q.; Zhang, G.L.; Wu, Q.L.; Huang, X.M.; Cui, Y.; Liu, Y.; Shen, Z.; Xiao, C.; et al. Efficacy and Safety of Mulberry Twig Alkaloids Tablet for the Treatment of Type 2 Diabetes: A Multicenter, Randomized, Double-Blind, Double-Dummy, and Parallel Controlled Clinical Trial. Diabetes Care 2021, 44, 1324–1333. [Google Scholar] [CrossRef]
- Jiang, P.; Liu, R.N.; Zhang, W.D. Chapter 8-Study on the Serum Pharmacochemistry of the Shexiang Baoxin Pill. In Systems Biology and Its Application in TCM Formulas Research; Academic Press: New York, NY, USA, 2018; pp. 147–164. [Google Scholar]












| NO. | RT/min | Compounds | Compounds Formula | Theoretical m/z (Da) | Experimental m/z (Da) | Mass Error (ppm) | Characteristic Ions | Compounds Type | Source |
|---|---|---|---|---|---|---|---|---|---|
| P1 | 1.06 | 2-ethylmalic acid | C6H10O5 | 161.04554 | 161.04561 | 0.43 | 161.05, 131.03, 113.02, 96.96, 85.03, 73.03, 71.01, 59.01 | Organic acids | MCG/BQZ |
| P2 | 1.08 | D-(+)-glucose | C6H12O6 | 179.05611 | 179.05612 | 0.06 | 179.05, 113.02, 101.02, 89.02, 71.01, 59.01 | Monosaccharide | MCG/BQZ |
| P3 | 1.15 | sucrose | C12H22O11 | 341.10893 | 341.10904 | 0.32 | 341.11, 179.06, 161.05, 101.02, 89.02, 71.01, 59.01 | Disaccharides | MCG/BQZ |
| P4 | 1.33 | D-(+)-malic acid | C4H6O5 | 133.01424 | 133.01427 | 0.23 | 133.01, 115.00, 71.01 | Organic acids | MCG/BQZ |
| P5 | 1.73 | citric acid | C6H8O7 | 191.01972 | 191.01982 | 0.52 | 191.02, 173.01, 129.02, 111.01, 87.01, 85.03 | Organic acids | MCG/BQZ |
| P6 | 3.83 | gastrodin | C14H20O9 | 285.10345 | 285.10376 | 0.94 | 123.05, 161.05, 201.03, 265.03, 285.10 | Glycosides | MCG/BQZ |
| P7 | 8.91 | 2-isobutyltartaric acid | C8H14O6 | 205.07176 | 205.07175 | −0.05 | 205.071, 143.07, 129.06, 115.08, 72.99 | Organic acids | MCG/BQZ |
| P8 | 11.33 | 2-isopropylmalic acid | C7H12O5 | 175.06119 | 175.06119 | 0 | 175.06, 115.04, 113.06, 85.07 | Organic acids | MCG/BQZ |
| P9 | 13.49 | 4-benzyl tartrate | C11H12O6 | 239.05611 | 239.05627 | 0.67 | 239.06, 149.06, 91.06, 72.99 | Esters | MCG/BQZ |
| P10 | 14.79 | eucomic acid | C11H12O6 | 239.05611 | 239.05627 | 0.67 | 239.06, 179.04, 177.06, 149.06, 107.05 | Organic acids | MCG/BQZ |
| P11 | 16.09 | dactylorhin C | C14H24O10 | 351.12967 | 351.13025 | 1.65 | 351.13, 171.07, 127.08 | Glycosides | MCG/BQZ |
| P12 | 17.63 | 2-isobutylmalic acid | C8H14O5 | 189.07684 | 189.07695 | 0.58 | 189.08, 129.06, 127.08, 99.08 | Organic acids | MCG/BQZ |
| P13 | 18.92 | coelovirin A | C21H30O12 | 473.16644 | 473.16684 | 0.85 | 473.17, 159.07, 143.07, 115.08 | Glycosides | MCG/BQZ |
| P14 | 21.75 | 2-benzylmalic acid | C11H12O5 | 223.06119 | 223.06128 | 0.40 | 223.06, 163.04, 161.06, 133.07, 117.07, 91.06 | Organic acids | MCG/BQZ |
| P15 | 22.53 | coelovirin B | C21H30O12 | 473.16644 | 473.16684 | 0.85 | 473.17, 159.07, 143.07, 115.08 | Glycosides | MCG/BQZ |
| P16 | 23.61 | dactylorhin E | C27H40O16 | 619.22435 | 619.22552 | 1.89 | 619.23, 439.16, 153.06 | Glycosides | MCG/BQZ |
| P17 | 25.39 | loroglossin | C34H46O16 | 787.26661 | 787.26819 | 2.01 | 473.17, 115.08 | Glycosides | MCG/BQZ |
| P18 | 27.23 | dactylorhin A | C40H56O22 | 887.31904 | 887.32068 | 1.85 | 619.22, 439.16, 171.07, 153.06, 127.08 | Glycosides | MCG/BQZ |
| P19 | 27.29 | gymnoside II | C21H30O11 | 457.17153 | 457.17215 | 1.36 | 427.17, 285.10, 171.07, 153.06, 129.06, 127.08, 123.05, 99.08 | Glycosides | MCG/BQZ |
| P20 | 27.67 | gymnoside | C21H30O11 | 457.17153 | 457.17215 | 1.36 | 427.17, 285.10, 171.07, 153.06, 129.06, 127.08, 123.05, 99.08 | Glycosides | MCG/BQZ |
| P21 | 27.75 | vandateroside II | C37H44O18 | 775.24548 | 775.24701 | 1.97 | 507.15, 203.04, 149.06 | Glycosides | MCG/BQZ |
| P22 | 28.95 | cronupapine | C24H28O11 | 491.15588 | 491.15649 | 1.24 | 491.16, 285.10, 187.04, 161.06, 133.07, 123.05, 91.06 | Glycosides | MCG/BQZ |
| P23 | 29.64 | grammatophylloside A | C24H28O11 | 491.15588 | 491.15649 | 1.24 | 491.16, 285.10, 187.04, 161.06, 133.07, 123.05, 91.06 | Glycosides | MCG/BQZ |
| P24 | 31.57 | militarine | C34H46O17 | 725.2717 | 725.27332 | 2.10 | 457.17, 153.06, 129.06, 127.08, 123.05, 99.08 | Glycosides | MCG/BQZ |
| P25 | 32.51 | gymnoside III | C42H58O23 | 929.32961 | 929.33179 | 2.35 | 929.31, 661.24, 473.17, 143.07, 129.06, 123.04, 115.08, 99.08 | Glycosides | MCG/BQZ |
| P26 | 32.68 | grammatophylloside B | C37H44O17 | 760.25605 | 760.25757 | 1.89 | 491.16, 187.04, 161.06, 123.05, 91.06 | Glycosides | MCG/BQZ |
| P27 | 34.11 | shancigusin H | C49H62O24 | 1033.35582 | 1033.35803 | 2.14 | 1033.36, 765.26, 619.23, 439.16, 187.04, 153.06, 145.03, 119.05 | Glycosides | MCG/BQZ |
| P28 | 34.24 | gymnoside V | C49H62O23 | 1019.36639 | 1019.36877 | 2.24 | 749.26, 569.20, 439.16, 153.06 | Glycosides | MCG/BQZ |
| P29 | 36 | gymnoside VI | C49H62O23 | 1019.36639 | 1019.36877 | 2.24 | 1063.35, 883.30, 795.27, 439.16, 175.04, 153.06 | Glycosides | MCG/BQZ |
| P30 | 39.1 | gymnoside IV | C49H62O23 | 1019.36639 | 1019.36877 | 2.24 | 749.26, 439.16, 153.06 | Glycosides | MCG/BQZ |
| P31 | 39.53 | gymnoside V isomer | C49H62O23 | 1019.36639 | 1019.36877 | 2.24 | 431.13504, 145.02942, 99.08143 | Glycosides | MCG/BQZ |
| P32 | 40.18 | Unknown1 | C43H52O19 | 871.30301 | 871.30463 | 1.87 | 871.29559, 603.20844, 543.18555, 457.17328, 431.1347, 307.082, 145.02956, 129.05573, 123.04508, 117.03455, 99.08147 | — | MCG/BQZ |
| P33 | 40.33 | Unknown2 | C31H38O14 | 633.21887 | 633.22015 | 2.02 | 461.14569, 377.09384, 193.05049, 175.03984, 160.01656, 127.07623, 99.08152 | — | MCG/BQZ |
| P34 | 41.53 | batatasin III | C15H16O3 | 243.10267 | 243.10284 | 0.90 | 243.10, 227.07, 174.96, 158.98, 146.96, 130.98 | Phenanthrenes | MCG/BQZ |
| P35 | 44.07 | 2,7-dihydroxy-1-(4- hydroxybenzyl)-4- methoxyphenanthrene | C22H18O4 | 345.11323 | 345.11353 | 0.87 | 345.11, 330.09, 302.09, 237.06 | Phenanthrenes | MCG/BQZ |
| P36 | 44.35 | shancilin | C30H28O6 | 483.18131 | 483.18192 | 1.26 | 483.18, 467.15, 347.09, 332.07 | Phenanthrenes | MCG/BQZ |
| P37 | 45.48 | 2,7-dihydroxy-4- methoxy-phenanthrene | C15H12O3 | 255.06628 | 255.06656 | 1.10 | 255.06656, 240.04318, 208.97038, 180.97562, 164.98051, 136.98523, 120.990094, 75.00868 | Phenanthrenes | MCG/BQZ |
| P38 | 45.66 | blestriarene A | C30H26O6 | 481.16566 | 481.1662 | 1.12 | 481.17, 465.13, 224.05 | Phenanthrenes | MCG/BQZ |
| P39 | 46.22 | 2-(p-hydroxybenzyl)-3′,5-dihydroxy-3-methoxybibenzyl | C22H22O4 | 349.14453 | 349.14487 | 0.97 | 349.14, 255.10, 240.08, 93.03 | Bibenzyl | MCG/BQZ |
| P40 | 46.59 | blestriarene B | C30H24O6 | 479.15001 | 479.15067 | 1.38 | 479.15, 464.13, 421.11, 379.10, 224.05 | Phenanthrenes | MCG/BQZ |
| P41 | 47.19 | monbarbatain A | C30H22O6 | 477.13436 | 477.13501 | 1.36 | 477.13, 462.11, 447.09, 430.08, 419.09, 391.10 | Phenanthrenes | MCG/BQZ |
| P42 | 48.42 | coelonin | C15H14O3 | 241.08701 | 241.08743 | 1.74 | 241.08743, 226.06355, 198.06837, 172.94029, 118.96604, 86.40402, 69.23640 | Phenanthrenes | MCG/BQZ |
| P43 | 48.48 | bulbocodin C | C29H28O5 | 501.19187 | 501.19244 | 1.14 | 455.19, 361.15, 93.03 | Bibenzyl | MCG/BQZ |
| GRA (Top Ten) ∩ BCA (Top Ten) | The Screened Active Ingredients (Peaks) | |||
|---|---|---|---|---|
| A549 Proliferation Inhibition | A549 Migration Inhibition | H1299 Proliferation Inhibition | H1299 Migration Inhibition | |
| MCG | P6, P12, P15, P20, P34 | P34, P35 P40, P41, P42 | P6, P12, P15, P22, P25, P26, P34 | P12, P21, P34, P42, |
| P6, P12, P15, P20, P21, P22, P25, P26, P34, P35, P40, P41, P42 | ||||
| BQZ | P5, P6, P24, P34, P35, P38, P39 | P12, P18, P24, P34, P35, P38, P39 | P6, P7, P24, P34, P38 | P4, P29, P38 |
| P4, P5, P6, P7, P12, P18, P24, P29, P34, P35, P38, P39 | ||||
| NO. | RT/min | Adducts | Compounds | Compounds Formula | Theoretical m/z (Da) | Mass Error (ppm) | Characteristic Ions | Source |
|---|---|---|---|---|---|---|---|---|
| P1 | 1.09 | [M − H]− | isocitric acid | C6H8O7 | 191.01971 | −0.05 | 111.01, 87.01, 85.03, 191.02, 133.05 | MCG/BQZ |
| P2 | 1.23 | [M − H]− | malic acid | C4H6O5 | 133.01418 | −0.45 | 115.00, 71.01, 133.01 | MCG/BQZ |
| P3 | 1.33 | [M − H]− | 2-methylmalic acid | C5H8O5 | 147.02995 | 0.41 | 147.03, 129.02, 115.00, 87.01, 85.03 | MCG/BQZ |
| P4 | 1.42 | [M − H]− | methylmalonic acid | C4H6O4 | 117.01929 | −0.34 | 73.03, 117.02 | MCG/BQZ |
| P5 | 1.56 | [M − H]− | 2-ethylmalic acid | C6H10O5 | 161.04549 | −0.31 | 57.03, 99.05, 73.03, 73.03, 131.03 | MCG/BQZ |
| P6 | 1.64 | [M − H]− | citric acid | C6H8O7 | 191.01967 | −0.26 | 111.01, 87.01, 85.03, 191.02, 133.05 | MCG/BQZ |
| P7 | 3.27 | [M − H]− | o-hydroxybenzoic acid | C7H6O3 | 137.02428 | −0.95 | 108.02, 93.03, 80.03 | BQZ |
| P8 | 4.11 | [M + HCOO]− | gastrodin | C13H18O7 | 331.10364 | 0.57 | 123.05, 161.05, 285.10, 331.10 | MCG/BQZ |
| P9 | 5.7 | [M − H]− | M − Hydroxybenzoic acid | C7H6O3 | 137.02432 | −0.66 | 108.02, 93.03, 80.03 | BQZ |
| P10 | 7.11 | [M − H]− | 2-isobutyltartaric acid | C8H14O6 | 205.07161 | −0.73 | 115.08, 205.07, 129.06, 143.07, 72.99 | MCG/BQZ |
| P11 | 9.66 | [M − H]− | 2-isopropylmalic acid | C7H12O5 | 175.06114 | −0.29 | 115.04, 175.06, 146.96, 113.06, 85.07 | MCG/BQZ |
| P12 | 12.46 | [M − H]− | eucomic acid | C11H12O6 | 239.05623 | 0.50 | 239.06, 179.03, 177.06, 133.07 | MCG/BQZ |
| P13 | 12.95 | [M − H]− | dactylorhin C | C14H24O10 | 351.12976 | 0.26 | 127.08, 171.07, 351.13 | MCG/BQZ |
| P14 | 13.51 | [M − H]− | 2-isobutylmalic acid | C8H14O5 | 189.07695 | 0.58 | 129.06, 189.08, 127.08, 99.08 | MCG/BQZ |
| P15 | 13.9 | [M − H]− | dactylorhin E | C27H40O16 | 619.22552 | 1.89 | 153.06, 439.16, 123.05 | BQZ |
| P16 | 13.94 | [M − H]− | coelovirin B | C21H30O12 | 473.16638 | −0.13 | 115.08, 159.07, 143.07 | MCG |
| P17 | 14.02 | [M − H]− | p-hydroxycinnamic acid | C9H8O3 | 163.04010 | 0.25 | 119.05, 163.04 | MCG/BQZ |
| P18 | 14.36 | [M − H]− | 2-benzylmalic acid | C11H12O5 | 223.06119 | 0.00 | 223.06, 163.04, 161.06, 133.06 | MCG/BQZ |
| P19 | 14.72 | [M − H]− | gymnoside | C21H30O11 | 457.17194 | 0.90 | 123.05, 129.06, 127.08, 153.06, 285.10 | MCG/BQZ |
| P20 | 15.02 | [M − H]− | grammatophylloside A | C24H28O11 | 491.15628 | 0.81 | 133.07, 123.05, 161.06, 187.04, 285.10 | MCG/BQZ |
| P21 | 15.02 | [M + HCOO]− | militarine | C34H46O17 | 771.27332 | 2.10 | 457.17, 123.05, 127.08, 129.06, 153.06 | MCG/BQZ |
| NO. | RT/min | Adducts | Compounds | Compounds Formula | Theoretical m/z (Da) | Mass Error (ppm) | Characteristic Ions | Source |
|---|---|---|---|---|---|---|---|---|
| M1 | 4.11 | [M + HCOO]− | gastrodin | C13H18O7 | 331.10364 | 0.57 | 123.05, 161.05, 285.10, 331.10 | MCG/BQZ |
| M2 | 7.11 | [M − H]− | 2-isobutyltartaric acid | C8H14O6 | 205.07161 | −0.73 | 115.08, 205.07, 129.06, 143.07, 72.99 | MCG/BQZ |
| M3 | 12.46 | [M − H]− | eucomic acid | C11H12O6 | 239.05623 | 0.50 | 239.06, 179.03, 177.06, 133.07 | MCG/BQZ |
| M4 | 13.12 | [M − H]− | p-hydroxybenzaldehyde | C7H6O2 | 121.02953 | 0.25 | 121.03, 108.02 | MCG/BQZ |
| M5 | 13.51 | [M − H]− | 2-isobutylmalic acid | C8H14O5 | 189.07695 | 0.58 | 129.06, 189.08, 127.08, 99.08 | MCG/BQZ |
| M6 | 14.36 | [M − H]− | 2-benzylmalic acid | C11H12O5 | 223.06119 | 0.00 | 223.06, 163.04, 161.06, 133.06 | MCG/BQZ |
| M7 | 14.48 | [M + C12H15O12]− | blestriarene A | C30H26O6 | 833.23035 | 0.62 | 113.02, 657.20, 466.14, 175.02, 833.23 | MCG/BQZ |
| M8 | 14.54 | [M + C12H15O12]− | 1-p-hydroxybenzyl-4,7-dihydroxy-2-methoxy-9,10-dihydrophenanthrene | C22H20O4 | 699.19275 | −0.43 | 523.16, 113.02, 253.09, 175.02, 347.13 | MCG/BQZ |
| M9 | 14.63 | [M + C12H15O12]− | 2,7-dihydroxy-1-(4- hydroxybenzyl)-4- methoxyphenanthrene | C22H18O4 | 697.17792 | 0.75 | 521.15, 113.02, 175.02, 251.07, 345.11 | MCG/BQZ |
| M10 | 14.63 | [M + C12H15O12]− | blestriarene B | C30H24O6 | 831.21423 | 0.06 | 113.02, 655.18, 479.15, 175.02 | MCG/BQZ |
| M11 | 14.74 | [M + C12H15O12]− | monbarbatain A | C30H22O6 | 829.19922 | 0.83 | 113.02, 653.17, 477.14, 175.02 | MCG/BQZ |
| M12 | 14.76 | [M + C12H15O12]− | bulbocodioidins G | C31H24O7 | 859.20831 | −0.92 | 113.02, 683.18, 507.15, 175.02 | MCG |
| M13 | 14.79 | [M + C6H7O6]− | coelonin | C15H14O3 | 417.11938 | 0.67 | 113.02, 85.03, 121.03, 175.02, 241.09 | MCG/BQZ |
| M14 | 14.81 | [M + C12H15O12]− | 2-(p-hydroxybenzyl)-3′,5-dihydroxy-3-methoxybibenzyl | C22H22O4 | 701.20776 | −1.34 | 525.18, 113.02, 255.10, 349.15 | MCG/BQZ |
| M15 | 15.2 | [M − H]− | p-hydroxybenzoic acid | C7H6O3 | 137.02429 | −0.88 | 93.03, 137.02, 108.02 | MCG/BQZ |
| M16 | 15.2 | [M + C6H7O6]− | 2,7-dihydroxy-4- methoxy-phenanthrene | C15H12O3 | 415.10377 | 0.77 | 415.10, 239.07, 224.05, 175.03, 113.02 | MCG |
| M17 | 15.47 | [M + C6H7O6]− | batatasin III | C15H16O3 | 419.13501 | 0.62 | 113.02, 243.10, 85.03, 227.07 | MCG/BQZ |
Disclaimer/Publisher’s Note: The statements, opinions and data contained in all publications are solely those of the individual author(s) and contributor(s) and not of MDPI and/or the editor(s). MDPI and/or the editor(s) disclaim responsibility for any injury to people or property resulting from any ideas, methods, instructions or products referred to in the content. |
© 2024 by the authors. Licensee MDPI, Basel, Switzerland. This article is an open access article distributed under the terms and conditions of the Creative Commons Attribution (CC BY) license (https://creativecommons.org/licenses/by/4.0/).
Share and Cite
Cao, Y.; Hao, Z.; Liu, M.; Xue, J.; Wang, Y.; Wang, Y.; Li, J.; Lu, Y.; Wang, C.; Shi, J. Cremastrae Pseudobulbus Pleiones Pseudobulbus (CPPP) Against Non-Small-Cell Lung Cancer: Elucidating Effective Ingredients and Mechanism of Action. Pharmaceuticals 2024, 17, 1515. https://doi.org/10.3390/ph17111515
Cao Y, Hao Z, Liu M, Xue J, Wang Y, Wang Y, Li J, Lu Y, Wang C, Shi J. Cremastrae Pseudobulbus Pleiones Pseudobulbus (CPPP) Against Non-Small-Cell Lung Cancer: Elucidating Effective Ingredients and Mechanism of Action. Pharmaceuticals. 2024; 17(11):1515. https://doi.org/10.3390/ph17111515
Chicago/Turabian StyleCao, Yuxin, Zhuangzhuang Hao, Mengmeng Liu, Jingwen Xue, Yuqing Wang, Yu Wang, Jiayuan Li, Yifan Lu, Chunguo Wang, and Jinli Shi. 2024. "Cremastrae Pseudobulbus Pleiones Pseudobulbus (CPPP) Against Non-Small-Cell Lung Cancer: Elucidating Effective Ingredients and Mechanism of Action" Pharmaceuticals 17, no. 11: 1515. https://doi.org/10.3390/ph17111515
APA StyleCao, Y., Hao, Z., Liu, M., Xue, J., Wang, Y., Wang, Y., Li, J., Lu, Y., Wang, C., & Shi, J. (2024). Cremastrae Pseudobulbus Pleiones Pseudobulbus (CPPP) Against Non-Small-Cell Lung Cancer: Elucidating Effective Ingredients and Mechanism of Action. Pharmaceuticals, 17(11), 1515. https://doi.org/10.3390/ph17111515

