Virtual Screening, Molecular Dynamics, and Mechanism Study of Homeodomain-Interacting Protein Kinase 2 Inhibitor in Renal Fibroblasts
Abstract
1. Introduction
2. Results
2.1. Identification of T2476, T16550, T15617, and T9521 Through Virtual Screening
2.2. Identification of T2476, T16550, and T9521 Through Molecular Dynamics Simulations
2.3. Potential Activity of CHR-6494 (T9521) Identified Through Cell Viability and ADP-GloTM Kinase Assay
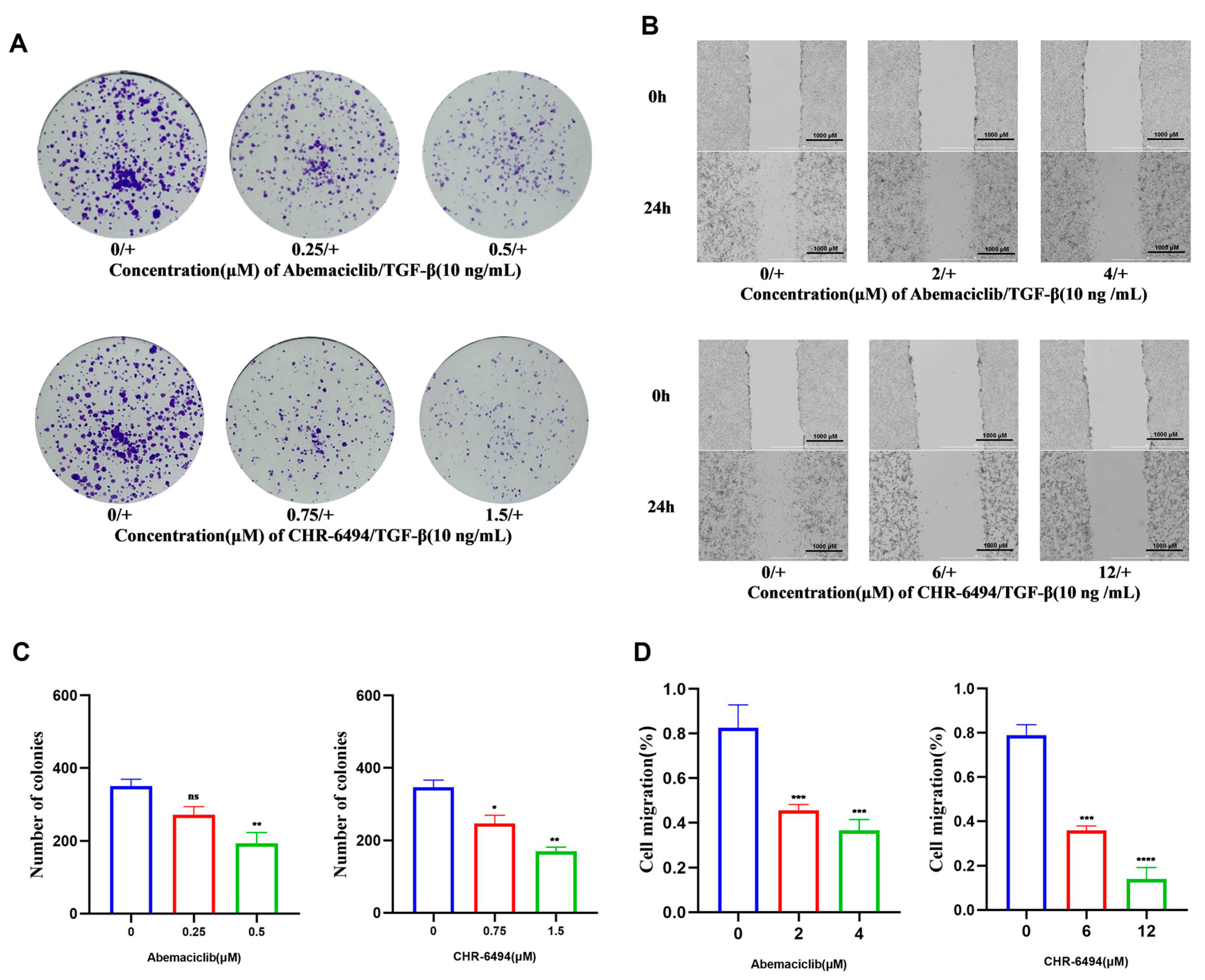
2.4. CHR-6494 and Abemaciclib Suppress Colony Formation and the Migration of TGF-β-Induced NRK-49F Cells
2.5. CHR-6494 and Abemaciclib Inhibit Multiple Profibrotic Signaling Pathways in NRK-49F Cells Treated with TGF-β
2.6. CHR-6494 and Abemaciclib Mitigate TNF-α-Induced NF-κB Activation in HK-2 Cells
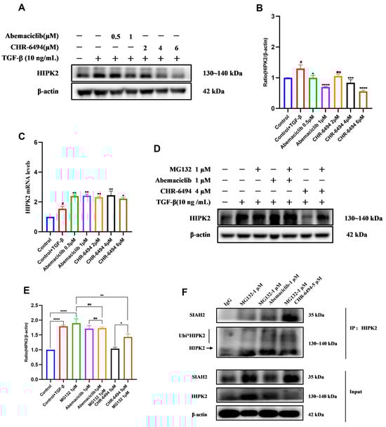
2.7. CHR-6494 and Abemaciclib Induce the Degradation of HIPK2 Through the Ubiquitin–Proteasome Pathway
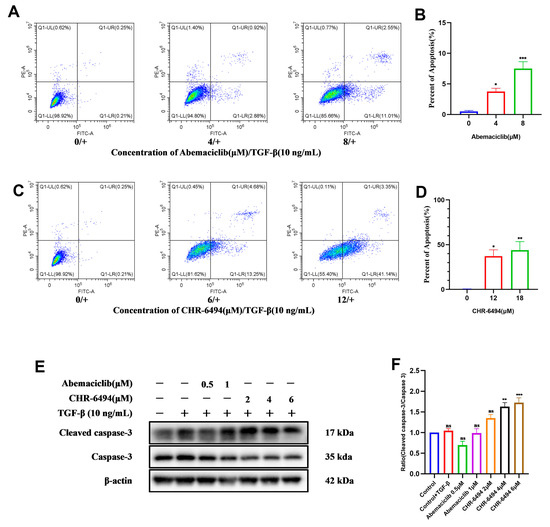
2.8. CHR-6494 and Abemaciclib Enhance TGF-β-Induced Apoptosis in NRK-49F Cells
3. Discussion
4. Materials and Methods
4.1. Protein Preparation and Pharmacophore Modeling and Matching
4.2. Molecular Docking
4.3. Molecular Dynamics Simulations
4.4. Biological Validation Materials
4.5. Cell Culture and Treatment
4.6. Kinase Inhibition Assay
4.7. Cell Cytotoxicity Assay
4.8. Western Blotting Analysis
4.9. RNA Interference
4.10. Colony Formation Assay
4.11. Cell Scratch Assay
4.12. Apoptosis Assay
4.13. Real-Time PCR
4.14. Immunoprecipitation with HIPK2
5. Conclusions
Supplementary Materials
Author Contributions
Funding
Institutional Review Board Statement
Informed Consent Statement
Data Availability Statement
Conflicts of Interest
References
- Bikbov, B.; Purcell, C.; Levey, A.S.; Smith, M.; Abdoli, A.; Abebe, M.; Adebayo, O.M.; Afarideh, M.; Agarwal, S.K.; Agudelo-Botero, M.; et al. Global, regional, and national burden of chronic kidney disease, 1990–2017: A systematic analysis for the Global Burden of Disease Study 2017. Lancet 2020, 395, 709–733. [Google Scholar] [CrossRef] [PubMed]
- Jin, Y.; Ratnam, K.; Chuang, P.Y.; Fan, Y.; Zhong, Y.; Dai, Y.; Mazloom, A.R.; Chen, E.Y.; D’Agati, V.; Xiong, H.; et al. A systems approach identifies HIPK2 as a key regulator of kidney fibrosis. Nat. Med. 2012, 18, 580–588, Erratum in Nat. Med. 2021, 27, 1483. [Google Scholar] [CrossRef] [PubMed]
- Zuo, Y.; Liu, Y. New insights into the role and mechanism of Wnt/-catenin signalling in kidney fibrosis. Nephrology 2018, 23, 38–43. [Google Scholar] [CrossRef] [PubMed]
- Lee, S.-Y.; Kim, S.I.; Choi, M.E. Therapeutic targets for treating fibrotic kidney diseases. Transl. Res. 2015, 165, 512–530. [Google Scholar] [CrossRef]
- Sanz, A.B.; Sanchez-Niño, M.D.; Ramos, A.M.; Moreno, J.A.; Santamaria, B.; Ruiz-Ortega, M.; Egido, J.; Ortiz, A. NF-kappaB in renal inflammation. J. Am. Soc. Nephrol. 2010, 21, 1254–1262. [Google Scholar] [CrossRef]
- Gewin, L.S. Renal Tubule Repair: Is Wnt/β-Catenin a Friend or Foe? Genes 2018, 9, 58. [Google Scholar] [CrossRef]
- Nugent, M.M.; Lee, K.; He, J.C. HIPK2 is a new drug target for anti-fibrosis therapy in kidney disease. Front. Physiol. 2015, 6, 132. [Google Scholar] [CrossRef][Green Version]
- Cozza, G.; Zanin, S.; Determann, R.; Ruzzene, M.; Kunick, C.; Pinna, L. Synthesis and properties of a selective inhibitor of homeodomain-nteracting protein kinase 2 (HIPK2). PLoS ONE 2014, 9, e89176. [Google Scholar] [CrossRef]
- Lee, K.; Drakas, R.; He, J.C. Small Molecule Allosteric Inhibitor of HIPK2 as a Novel Therapy against Kidney Fibrosis. J. Am. Soc. Nephrol. 2024, 35, 809–811. [Google Scholar] [CrossRef]
- Liu, R.; Das, B.; Xiao, W.; Li, Z.; Li, H.; Lee, K.; He, J.C. A Novel Inhibitor of Homeodomain Interacting Protein Kinase 2 Mitigates Kidney fibrosis through Inhibition of the TGF-β1/Smad3 Pathway. J. Am. Soc. Nephrol. 2017, 28, 2133–2143. [Google Scholar] [CrossRef]
- Chang, X.; Zhen, X.; Liu, J.; Ren, X.; Hu, Z.; Zhou, Z.; Zhu, F.; Ding, K.; Nie, J. The antihelmenthic Phosphate Niclosamide impedes renal fibrosis by inhibiting homeodomain-interacting protein kinase 2 expression. Kidney Int. 2017, 92, 612–624. [Google Scholar] [CrossRef]
- Kaltheuner, I.H.; Anand, K.; Moecking, J.; Düster, R.; Wang, J.; Gray, N.S.; Geyer, M. Abemaciclib is a potent inhibitor of DYRK1A and HIP kinases nvolved in transcriptional regulation. Nat. Commun. 2021, 12, 6607. [Google Scholar] [CrossRef]
- Hu, L.; Wang, G.; Zhao, C.; Peng, Z.; Tao, L.; Chen, Z.; Hu, G.; Li, Q. Identification of selective homeodomain interacting protein kinase 2 inhibitors, potential treatment for renal fibrosis. Bioorg. Chem. 2022, 126, 105866. [Google Scholar] [CrossRef]
- Agnew, C.; Liu, L.; Liu, S.; Xu, W.; You, L.; Yeung, W.; Kannan, N.; Jablons, D.; Jura, N. The crystal structure of the protein kinase HIPK2 reveals a unique architecture of its CMGC-insert region. J. Biol. Chem. 2019, 294, 13545–13559. [Google Scholar] [CrossRef]
- Němec, V.; Maier, L.; Berger, B.T.; Chaikuad, A.; Drapela, S.; Souček, K.; Knapp, S.; Paruch, K. Highly selective inhibitors of protein kinases CLK and HIPK with the uro[3,2-b]pyridine core. Eur. J. Med. Chem. 2021, 215, 113299. [Google Scholar] [CrossRef]
- CharlesHahn. DuIvyTools (v0.5.0). Available online: https://github.com/CharlesHahn/DuIvyTools (accessed on 20 October 2024).
- Huertas, D.; Soler, M.; Moreto, J.; Villanueva, A.; Martinez, A.; Vidal, A.; Charlton, M.; Moffat, D.; Patel, S.; McDermott, J.; et al. Antitumor activity of a small-molecule inhibitor of the histone kinase Haspin. Oncogene 2012, 31, 1408–1418. [Google Scholar] [CrossRef]
- Jurrus, E.; Engel, D.; Star, K.; Monson, K.; Brandi, J.; Felberg, L.E.; Brookes, D.H.; Wilson, L.; Chen, J.; Liles, K.; et al. Improvements to the APBS biomolecular solvation software suite. Protein Sci. 2018, 27, 112–128. [Google Scholar] [CrossRef]
- Hou, T.; Wang, J.; Li, Y.; Wang, W. Assessing the performance of the MM/PBSA and MM/GBSA methods. 1. The accuracy of binding free energy calculations based on molecular dynamics simulations. J. Chem. Inf. Model. 2011, 51, 69–82. [Google Scholar] [CrossRef]
- Genheden, S.; Ryde, U. The MM/PBSA and MM/GBSA methods to estimate ligand-binding affinities. Expert Opin. Drug Discov. 2015, 10, 449–461. [Google Scholar] [CrossRef]
- Tschumperlin, D.J.; Ligresti, G.; Hilscher, M.B.; Shah, V.H. Mechanosensing and fibrosis. J. Clin. Invest. 2018, 128, 74–84. [Google Scholar] [CrossRef]
- Fan, Y.; Wang, N.; Chuang, P.; He, J.C. Role of HIPK2 in kidney fibrosis. Kidney Int. Suppl. 2014, 4, 97–101. [Google Scholar] [CrossRef] [PubMed]
- Hwang, J.; Huang, Y.; Burwell, T.J.; Peterson, N.C.; Connor, J.; Weiss, S.J.; Yu, S.M.; Li, Y. In Situ Imaging of Tissue Remodeling with Collagen Hybridizing Peptides. ACS Nano 2017, 11, 9825–9835. [Google Scholar] [CrossRef] [PubMed]
- Tossetta, G.; Avellini, C.; Licini, C.; Giannubilo, S.R.; Castellucci, M.; Marzioni, D. High temperature requirement A1 and fibronectin: Two possible players in placental tissue remodelling. Eur. J. Histochem. 2016, 60, 2724. [Google Scholar] [CrossRef] [PubMed][Green Version]
- Haupt, Y.; Maya, R.; Kazaz, A.; Oren, M. Mdm2 promotes the rapid degradation of p53. Nature 1997, 387, 296–299. [Google Scholar] [CrossRef]
- Ghafoor, H.; Chu, H.; Huang, J.; Chen, M.; Wang, S.; Wang, J.; Chao, J. ZC3H4 promotes pulmonary fibrosis via an ER stress-related positive feedback loop. Toxicol. Appl. Pharmacol. 2022, 435, 115856. [Google Scholar] [CrossRef]
- Enomoto, Y.; Katsura, H.; Fujimura, T.; Ogata, A.; Baba, S.; Yamaoka, A.; Kihara, M.; Abe, T.; Nishimura, O.; Kadota, M.; et al. Autocrine TGF-β-positive feedback in profibrotic AT2-lineage cells plays a crucial role in non-inflammatory lung fibrogenesis. Nat. Commun. 2023, 14, 4956. [Google Scholar] [CrossRef]
- Calzado, M.A.; de la Vega, L.; Möller, A.; Bowtell, D.D.; Schmitz, M.L. An inducible autoregulatory loop between HIPK2 and SIAH2 at the apex of the hypoxic response. Nat. Cell Biol. 2009, 11, 85–91. [Google Scholar] [CrossRef]
- Garufi, A.; Pistritto, G.; D’Orazi, G. HIPK2 as a Novel Regulator of fibrosis. Cancers 2023, 15, 1059. [Google Scholar] [CrossRef]
- Levine, A.J.; Oren, M. The first 30 years of p53: Growing ever more complex. Nat. Rev. Cancer 2009, 9, 749–758. [Google Scholar] [CrossRef]
- Djudjaj, S.; Boor, P. Cellular and molecular mechanisms of kidney fibrosis. Mol. Asp. Med. 2019, 65, 16–36. [Google Scholar] [CrossRef]
- Conte, A.; Valente, V.; Paladino, S.; Pierantoni, G.M. HIPK2 in cancer biology and therapy: Recent findings and future perspectives. Cell Signal 2023, 101, 110491. [Google Scholar] [CrossRef] [PubMed]
- McNutt, A.T.; Francoeur, P.; Aggarwal, R.; Masuda, T.; Meli, R.; Ragoza, M.; Sunseri, J.; Koes, D.R. GNINA 1.0: Molecular docking with deep learning. J. Cheminform 2021, 13, 43. [Google Scholar] [CrossRef] [PubMed]
- Ragoza, M.; Hochuli, J.; Idrobo, E.; Sunseri, J.; Koes, D.R. Protein-Ligand Scoring with Convolutional Neural Networks. J. Chem. Inf. Model. 2017, 57, 942–957. [Google Scholar] [CrossRef]
- Ragoza, M.; Turner, L.; Koes, D.R. Ligand pose optimization with atomic grid-based convolutional neural networks. arXiv 2017, arXiv:171007400. [Google Scholar]
- Hochuli, J.; Helbling, A.; Skaist, T.; Ragoza, M.; Koes, D.R. Visualizing convolutional neural network protein-ligand scoring. J. Mol. Graph. Model. 2018, 84, 96–108. [Google Scholar] [CrossRef]
- Sunseri, J.; King, J.E.; Francoeur, P.G.; Koes, D.R. Convolutional neural network scoring and minimization in the D3R 2017 community challenge. J. Comput. Aided Mol. Des. 2019, 33, 19–34. [Google Scholar] [CrossRef]
- Francoeur, P.G.; Masuda, T.; Sunseri, J.; Jia, A.; Iovanisci, R.B.; Snyder, I.; Koes, D.R. Three-Dimensional Convolutional Neural Networks and a Cross-Docked Data Set for Structure-Based Drug Design. J. Chem. Inf. Model. 2020, 60, 4200–4215. [Google Scholar] [CrossRef]
- Sunseri, J.; Koes, D.R. Virtual Screening with Gnina 1.0. Molecules 2021, 26, 7369. [Google Scholar] [CrossRef]
- Puca, R.; Nardinocchi, L.; Givol, D.; D’Orazi, G. Regulation of p53 activity by HIPK2: Molecular mechanisms and therapeutical implications in human cancer cells. Oncogene 2010, 29, 4378–4387. [Google Scholar] [CrossRef]
- Calzado, M.A.; De La Vega, L.; Munoz, E.; Schmitz, M.L. From top to bottom: The two faces of HIPK2 for regulation of the hypoxic response. Cell Cycle 2009, 8, 1659–1664. [Google Scholar] [CrossRef]
- Yuan, Q.; Tan, R.J.; Liu, Y. Myofibroblast in Kidney Fibrosis: Origin, Activation, and Regulation. Adv. Exp. Med. Biol. 2019, 1165, 253–283. [Google Scholar] [PubMed]
- Li, L.; Fu, H.; Liu, Y. The fibrogenic niche in kidney fibrosis: Components and mechanisms. Nat. Rev. Nephrol. 2022, 18, 545–557. [Google Scholar] [CrossRef] [PubMed]
- Neese, F. Software update: The ORCA program system—Version 5.0. Wiley Interdiscip. Rev. Comput. Mol. Sci. 2022, 12, e1606. [Google Scholar] [CrossRef]
- Lu, T.; Chen, F. Multiwfn: A multifunctional wavefunction analyzer. J. Comput. Chem. 2012, 33, 580–592. [Google Scholar] [CrossRef]
- Lu, T. Sobtop_1.0 (dev3.1). Available online: http://sobereva.com/soft/Sobtop (accessed on 9 May 2024).
- Shahwan, M.; Hassan, N.; Ashames, A.; Alrouji, M.; Alhumaydhi, F.; Al Abdulmonem, W.; Muhsinah, A.B.; Furkan, M.; Khan, R.H.; Shamsi, A.; et al. PF543-like compound, a promising sphingosine kinase 1 inhibitor: Structure-based virtual screening and molecular dynamic simulation approaches. Int. J. Biol. Macromol. 2023, 245, 125466. [Google Scholar] [CrossRef]











| Compound | IC50 ± SEM (μM) | ||
|---|---|---|---|
| HIPK2 | NRK-49F a | HK-2 c | |
| T2476 | >100 | 54.89 ± 7.69 | ND b |
| T16550 | 3.58 ± 0.06 | 0.35 ± 0.00079 | ND b |
| T9521 | 0.97 ± 0.04 | 3.07 ± 0.32 | 6.56 ± 0.02 |
| Abemaciclib | 0.45 ± 0.12 | ± 0.39 | 7.38 ± 0.66 |
| Antibody Name | Antibody Branding/Item Number | Source |
|---|---|---|
| β-actin | Proteintech/# 20536-1-AP | China |
| HIPK2 | Proteintech/# 55408-1-AP | China |
| a-SMA | CST/# 19245 | USA |
| Fibronectin | CST/# 26836 | USA |
| Collagen I | CST/# 72026 | USA |
| Caspase-3 | CST/# 9662 | USA |
| Cleaved-caspase-3 | CST/# 9661 | USA |
| IL-6 | CST/# 12153 | USA |
| P-p53 (Ser46) | CST/# 2521 | USA |
| P53 | CST/# 2527 | USA |
| P-Smad3 | CST/# 9520 | USA |
| Smad3 | CST/# 9523 | USA |
| P-p65 | CST/# 3033 | USA |
| P65 | CST/# 8242 | USA |
| SIAH2 | Proteintech/# 12651-1-AP | China |
Disclaimer/Publisher’s Note: The statements, opinions and data contained in all publications are solely those of the individual author(s) and contributor(s) and not of MDPI and/or the editor(s). MDPI and/or the editor(s) disclaim responsibility for any injury to people or property resulting from any ideas, methods, instructions or products referred to in the content. |
© 2024 by the authors. Licensee MDPI, Basel, Switzerland. This article is an open access article distributed under the terms and conditions of the Creative Commons Attribution (CC BY) license (https://creativecommons.org/licenses/by/4.0/).
Share and Cite
Hu, X.; Wu, Y.; Ouyang, H.; Wu, J.; Yao, M.; Chen, Z.; Li, Q. Virtual Screening, Molecular Dynamics, and Mechanism Study of Homeodomain-Interacting Protein Kinase 2 Inhibitor in Renal Fibroblasts. Pharmaceuticals 2024, 17, 1420. https://doi.org/10.3390/ph17111420
Hu X, Wu Y, Ouyang H, Wu J, Yao M, Chen Z, Li Q. Virtual Screening, Molecular Dynamics, and Mechanism Study of Homeodomain-Interacting Protein Kinase 2 Inhibitor in Renal Fibroblasts. Pharmaceuticals. 2024; 17(11):1420. https://doi.org/10.3390/ph17111420
Chicago/Turabian StyleHu, Xinlan, Yan Wu, Hanyi Ouyang, Jiayan Wu, Mengmeng Yao, Zhuo Chen, and Qianbin Li. 2024. "Virtual Screening, Molecular Dynamics, and Mechanism Study of Homeodomain-Interacting Protein Kinase 2 Inhibitor in Renal Fibroblasts" Pharmaceuticals 17, no. 11: 1420. https://doi.org/10.3390/ph17111420
APA StyleHu, X., Wu, Y., Ouyang, H., Wu, J., Yao, M., Chen, Z., & Li, Q. (2024). Virtual Screening, Molecular Dynamics, and Mechanism Study of Homeodomain-Interacting Protein Kinase 2 Inhibitor in Renal Fibroblasts. Pharmaceuticals, 17(11), 1420. https://doi.org/10.3390/ph17111420

