Auranofin as a Novel Anticancer Drug for Anaplastic Thyroid Cancer
Abstract
1. Introduction
2. Results
2.1. Screening of the FDA-Approved Drug Library
2.2. Auranofin Suppresses the Clonogenic Ability and Induces Cell Cycle Arrest
2.3. Auranofin Induces ROS Production and Apoptosis in Thyroid Cancer Cells
2.4. Functional Enrichment Analysis of Differentially Expressed Genes
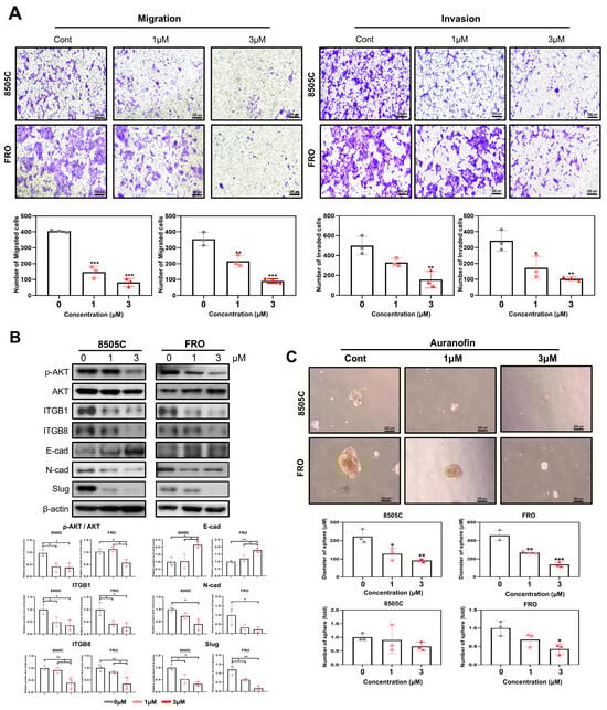
2.5. Auranofin Suppresses the Sphere Formation and Invasiveness of Thyroid Cancer Cells
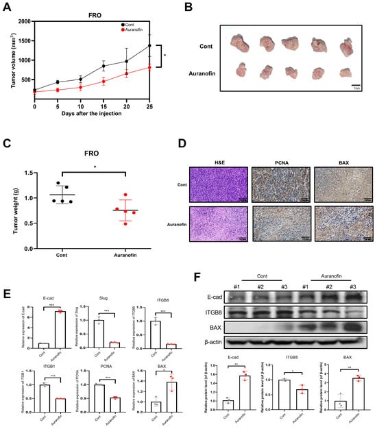
2.6. Auranofin Suppresses Tumor Growth in an FRO Xenograft Mouse Model
3. Discussion
4. Materials and Methods
4.1. Cell Culture
4.2. Reagents
4.3. Cell Viability Assay
4.4. Colony Formation Assay
4.5. Cell Cycle Analysis
4.6. Western Blot Analysis
4.7. ROS Assay
4.8. Apoptosis Assay
4.9. Transwell Assay
4.10. Sphere Formation Assay
4.11. mRNA-Sequencing
4.12. Real-Time PCR (RT-PCR)
4.13. In Vivo Xenograft Models
4.14. Immunohistochemistry (IHC)
4.15. Statistical Analysis
5. Conclusions
Author Contributions
Funding
Institutional Review Board Statement
Informed Consent Statement
Data Availability Statement
Acknowledgments
Conflicts of Interest
References
- Giuffrida, D.; Gharib, H. Anaplastic thyroid carcinoma: Current diagnosis and treatment. Ann. Oncol. 2000, 11, 1083–1089. [Google Scholar] [CrossRef]
- Jannin, A.; Escande, A.; Al Ghuzlan, A.; Blanchard, P.; Hartl, D.; Chevalier, B.; Deschamps, F.; Lamartina, L.; Lacroix, L.; Dupuy, C.; et al. Anaplastic Thyroid Carcinoma: An Update. Cancers 2022, 14, 1061. [Google Scholar] [CrossRef]
- Limaiem, F.; Kashyap, S.; Naing, P.T.; Giwa, A.O. Anaplastic Thyroid Cancer. In StatPearls; StatPearls Publishing: Treasure Island, FL, USA, 2023. [Google Scholar]
- Graceffa, G.; Salamone, G.; Contino, S.; Saputo, F.; Corigliano, A.; Melfa, G.; Proclamà, M.P.; Richiusa, P.; Mazzola, S.; Tutino, R.; et al. Risk Factors for Anaplastic Thyroid Carcinoma: A Case Series From a Tertiary Referral Center for Thyroid Surgery and Literature Analysis. Front. Oncol. 2022, 12, 948033. [Google Scholar] [CrossRef]
- Kitahara, C.M.; Schneider, A.B. Epidemiology of Thyroid Cancer. Cancer Epidemiol. Biomarkers. Prev. 2022, 31, 1284–1297. [Google Scholar] [CrossRef]
- Hescheler, D.A.; Hartmann, M.J.M.; Riemann, B.; Michel, M.; Bruns, C.J.; Alakus, H.; Chiapponi, C. Anaplastic thyroid cancer: Genome-based search for new targeted therapy options. Endocr. Connect. 2022, 11, e210624. [Google Scholar] [CrossRef]
- Cleere, E.F.; Prunty, S.; O’Neill, J.P. Anaplastic thyroid cancer: Improved understanding of what remains a deadly disease. Surgeon 2024, 22, e48–e53. [Google Scholar] [CrossRef]
- De Leo, S.; Trevisan, M.; Fugazzola, L. Recent advances in the management of anaplastic thyroid cancer. Thyroid Res. 2020, 13, 17. [Google Scholar] [CrossRef]
- Kasemsiri, P.; Chaisakgreenon, P.; Vatanasapt, P.; Laohasiriwong, S.; Teeramatwanich, W.; Thongrong, C.; Ratanaanekchai, T.; Suetrong, S. Survival Benefit of Intervention Treatment in Advanced Anaplastic Thyroid Cancer. Int. J. Surg. Oncol. 2021, 2021, 5545127. [Google Scholar] [CrossRef]
- Chang, H.S.; Nam, K.H.; Chung, W.Y.; Park, C.S. Anaplastic thyroid carcinoma: A therapeutic dilemma. Yonsei Med. J. 2005, 46, 759–764. [Google Scholar] [CrossRef]
- Jourdan, J.P.; Bureau, R.; Rochais, C.; Dallemagne, P. Drug repositioning: A brief overview. J. Pharm. Pharmacol. 2020, 72, 1145–1151. [Google Scholar] [CrossRef]
- Masuda, T.; Tsuruda, Y.; Matsumoto, Y.; Uchida, H.; Nakayama, K.I.; Mimori, K. Drug repositioning in cancer: The current situation in Japan. Cancer Sci. 2020, 111, 1039–1046. [Google Scholar] [CrossRef]
- Pushpakom, S.; Iorio, F.; Eyers, P.A.; Escott, K.J.; Hopper, S.; Wells, A.; Doig, A.; Guilliams, T.; Latimer, J.; McNamee, C.; et al. Drug repurposing: Progress, challenges and recommendations. Nat. Rev. Drug Discov. 2019, 18, 41–58. [Google Scholar] [CrossRef]
- Miner, J.; Hoffhines, A. The discovery of aspirin’s antithrombotic effects. Tex. Heart Inst. J. 2007, 34, 179–186. [Google Scholar]
- Grancher, A.; Michel, P.; Di Fiore, F.; Sefrioui, D. Colorectal cancer chemoprevention: Is aspirin still in the game? Cancer Biol. Ther. 2022, 23, 446–461. [Google Scholar] [CrossRef]
- Diggle, G.E. Thalidomide: 40 years on. Int. J. Clin. Pract. 2001, 55, 627–631. [Google Scholar] [CrossRef]
- Ahn, H.K.; Lee, Y.H.; Koo, K.C. Current Status and Application of Metformin for Prostate Cancer: A Comprehensive Review. Int. J. Mol. Sci. 2020, 21, 8540. [Google Scholar] [CrossRef]
- Harper, M.T. Auranofin, a thioredoxin reductase inhibitor, causes platelet death through calcium overload. Platelets 2019, 30, 98–104. [Google Scholar] [CrossRef]
- Berners-Price, S.J.; Filipovska, A. Gold compounds as therapeutic agents for human diseases. Metallomics 2011, 3, 863–873. [Google Scholar] [CrossRef]
- Wang, H.; Bouzakoura, S.; de Mey, S.; Jiang, H.; Law, K.; Dufait, I.; Corbet, C.; Verovski, V.; Gevaert, T.; Feron, O.; et al. Auranofin radiosensitizes tumor cells through targeting thioredoxin reductase and resulting overproduction of reactive oxygen species. Oncotarget 2017, 8, 35728–35742. [Google Scholar] [CrossRef]
- Checa, J.; Aran, J.M. Reactive Oxygen Species: Drivers of Physiological and Pathological Processes. J. Inflamm. Res. 2020, 13, 1057–1073. [Google Scholar] [CrossRef]
- Zorov, D.B.; Juhaszova, M.; Sollott, S.J. Mitochondrial reactive oxygen species (ROS) and ROS-induced ROS release. Physiol. Rev. 2014, 94, 909–950. [Google Scholar] [CrossRef] [PubMed]
- Gamberi, T.; Chiappetta, G.; Fiaschi, T.; Modesti, A.; Sorbi, F.; Magherini, F. Upgrade of an old drug: Auranofin in innovative cancer therapies to overcome drug resistance and to increase drug effectiveness. Med. Res. Rev. 2022, 42, 1111–1146. [Google Scholar] [CrossRef] [PubMed]
- Jatoi, A.; Grudem, M.; Dockter, T.; Block, M.; Villasboas Bisneto, J.; Tan, A.; Deering, E.; Kasi, P.; Mansfield, A.; Perez Botero, J.; et al. A proof-of-concept trial of protein kinase C iota inhibition with auranofin for the paclitaxel-induced acute pain syndrome. Support. Care Cancer 2017, 25, 833–838. [Google Scholar] [CrossRef]
- Cui, X.Y.; Park, S.H.; Park, W.H. Anti-Cancer Effects of Auranofin in Human Lung Cancer Cells by Increasing Intracellular ROS Levels and Depleting GSH Levels. Molecules 2022, 27, 5207. [Google Scholar] [CrossRef]
- Zou, P.; Chen, M.; Ji, J.; Chen, W.; Chen, X.; Ying, S.; Zhang, J.; Zhang, Z.; Liu, Z.; Yang, S.; et al. Auranofin induces apoptosis by ROS-mediated ER stress and mitochondrial dysfunction and displayed synergistic lethality with piperlongumine in gastric cancer. Oncotarget 2015, 6, 36505–36521. [Google Scholar] [CrossRef] [PubMed]
- Nagaiah, G.; Hossain, A.; Mooney, C.J.; Parmentier, J.; Remick, S.C. Anaplastic thyroid cancer: A review of epidemiology, pathogenesis, and treatment. J. Oncol. 2011, 2011, 542358. [Google Scholar] [CrossRef]
- Alhejaily, A.G.; Alhuzim, O.; Alwelaie, Y. Anaplastic thyroid cancer: Pathogenesis, prognostic factors and genetic landscape (Review). Mol. Clin. Oncol. 2023, 19, 99. [Google Scholar] [CrossRef]
- Lorusso, L.; Pieruzzi, L.; Biagini, A.; Sabini, E.; Valerio, L.; Giani, C.; Passannanti, P.; Pontillo-Contillo, B.; Battaglia, V.; Mazzeo, S.; et al. Lenvatinib and other tyrosine kinase inhibitors for the treatment of radioiodine refractory, advanced, and progressive thyroid cancer. OncoTargets Ther. 2016, 9, 6467–6477. [Google Scholar] [CrossRef]
- Hua, Y.; Dai, X.; Xu, Y.; Xing, G.; Liu, H.; Lu, T.; Chen, Y.; Zhang, Y. Drug repositioning: Progress and challenges in drug discovery for various diseases. Eur. J. Med. Chem. 2022, 234, 114239. [Google Scholar] [CrossRef]
- Kulkarni, V.S.; Alagarsamy, V.; Solomon, V.R.; Jose, P.A.; Murugesan, S. Drug Repurposing: An Effective Tool in Modern Drug Discovery. Russ. J. Bioorg. Chem. 2023, 49, 157–166. [Google Scholar] [CrossRef]
- Nelson, L.S.; Loh, M.; Perrone, J. Assuring safety of inherently unsafe medications: The FDA risk evaluation and mitigation strategies. J. Med. Toxicol. 2014, 10, 165–172. [Google Scholar] [CrossRef] [PubMed][Green Version]
- Jonker, A.H.; O’Connor, D.; Cavaller-Bellaubi, M.; Fetro, C.; Gogou, M.; ‘T Hoen, P.A.C.; de Kort, M.; Stone, H.; Valentine, N.; Pasmooij, A.M.G. Drug repurposing for rare: Progress and opportunities for the rare disease community. Front. Med. 2024, 11, 1352803. [Google Scholar] [CrossRef] [PubMed]
- van den Berg, S.; de Visser, S.; Leufkens, H.G.M.; Hollak, C.E.M. Drug Repurposing for Rare Diseases: A Role for Academia. Front. Pharmacol. 2021, 12, 746987. [Google Scholar] [CrossRef] [PubMed]
- Sardana, D.; Zhu, C.; Zhang, M.; Gudivada, R.C.; Yang, L.; Jegga, A.G. Drug repositioning for orphan diseases. Brief Bioinform. 2011, 12, 346–356. [Google Scholar] [CrossRef]
- Qin, S.; Li, W.; Yu, H.; Xu, M.; Li, C.; Fu, L.; Sun, S.; He, Y.; Lv, J.; He, W.; et al. Guiding Drug Repositioning for Cancers Based on Drug Similarity Networks. Int. J. Mol. Sci. 2023, 24, 2244. [Google Scholar] [CrossRef]
- Abdalbari, F.H.; Martinez-Jaramillo, E.; Forgie, B.N.; Tran, E.; Zorychta, E.; Goyeneche, A.A.; Sabri, S.; Telleria, C.M. Auranofin Induces Lethality Driven by Reactive Oxygen Species in High-Grade Serous Ovarian Cancer Cells. Cancers 2023, 15, 5136. [Google Scholar] [CrossRef]
- Ryu, Y.S.; Shin, S.; An, H.G.; Kwon, T.U.; Baek, H.S.; Kwon, Y.J.; Chun, Y.J. Synergistic Induction of Apoptosis by the Combination of an Axl Inhibitor and Auranofin in Human Breast Cancer Cells. Biomol. Ther. 2020, 28, 473–481. [Google Scholar] [CrossRef]
- Rios Perez, M.V.; Roife, D.; Dai, B.; Pratt, M.; Dobrowolski, R.; Kang, Y.; Li, X.; Augustine, J.J.; Zielinski, R.; Priebe, W.; et al. Antineoplastic effects of auranofin in human pancreatic adenocarcinoma preclinical models. Surg. Open Sci. 2019, 1, 56–63. [Google Scholar] [CrossRef]
- Johnson, S.S.; Liu, D.; Ewald, J.T.; Robles-Planells, C.; Christensen, K.A.; Bayanbold, K.; Wels, B.R.; Solst, S.R.; O’Dorisio, M.S.; Allen, B.G.; et al. Auranofin Inhibition of Thioredoxin Reductase Sensitizes Lung Neuroendocrine Tumor Cells (NETs) and Small Cell Lung Cancer (SCLC) Cells to Sorafenib as well as Inhibiting SCLC Xenograft Growth. bioRxiv 2024, 25, 2382524. [Google Scholar] [CrossRef]
- Zhang, X.; Selvaraju, K.; Saei, A.A.; D’Arcy, P.; Zubarev, R.A.; Arnér, E.S.; Linder, S. Repurposing of auranofin: Thioredoxin reductase remains a primary target of the drug. Biochimie 2019, 162, 46–54. [Google Scholar] [CrossRef]
- Kang, Y.; Deng, J.; Ling, J.; Li, X.; Chiang, Y.J.; Koay, E.J.; Wang, H.; Burks, J.K.; Chiao, P.J.; Hurd, M.W.; et al. 3D imaging analysis on an organoid-based platform guides personalized treatment in pancreatic ductal adenocarcinoma. J. Clin. Investig. 2022, 132, e151604. [Google Scholar] [CrossRef] [PubMed]
- Van Loenhout, J.; Freire Boullosa, L.; Quatannens, D.; De Waele, J.; Merlin, C.; Lambrechts, H.; Lau, H.W.; Hermans, C.; Lin, A.; Lardon, F.; et al. Auranofin and Cold Atmospheric Plasma Synergize to Trigger Distinct Cell Death Mechanisms and Immunogenic Responses in Glioblastoma. Cells 2021, 10, 2936. [Google Scholar] [CrossRef]
- Lu, L.; Wang, P.; Zou, Y.; Zha, Z.; Huang, H.; Guan, M.; Wu, Y.; Liu, G. IL-1β Promotes Stemness of Tumor Cells by Activating Smad/ID1 Signaling Pathway. Int. J. Med. Sci. 2020, 17, 1257–1268. [Google Scholar] [CrossRef] [PubMed]
- Hu, Z.; Xiao, D.; Qiu, T.; Li, J.; Liu, Z. MicroRNA-103a Curtails the Stemness of Non-Small Cell Lung Cancer Cells by Binding OTUB1 via the Hippo Signaling Pathway. Technol. Cancer Res. Treat. 2020, 19, 1533033820971643. [Google Scholar] [CrossRef] [PubMed]
- Lai, X.; Li, Q.; Wu, F.; Lin, J.; Chen, J.; Zheng, H.; Guo, L. Epithelial-Mesenchymal Transition and Metabolic Switching in Cancer: Lessons from Somatic Cell Reprogramming. Front. Cell Dev. Biol. 2020, 8, 760. [Google Scholar] [CrossRef] [PubMed]
- Lamouille, S.; Xu, J.; Derynck, R. Molecular mechanisms of epithelial-mesenchymal transition. Nat. Rev. Mol. Cell Biol. 2014, 15, 178–196. [Google Scholar] [CrossRef]
- Serrano-Gomez, S.J.; Maziveyi, M.; Alahari, S.K. Regulation of epithelial-mesenchymal transition through epigenetic and post-translational modifications. Mol. Cancer 2016, 15, 18. [Google Scholar] [CrossRef]
- Perillo, B.; Di Donato, M.; Pezone, A.; Di Zazzo, E.; Giovannelli, P.; Galasso, G.; Castoria, G.; Migliaccio, A. ROS in cancer therapy: The bright side of the moon. Exp. Mol. Med. 2020, 52, 192–203. [Google Scholar] [CrossRef]
- Khan, A.Q.; Rashid, K.; AlAmodi, A.A.; Agha, M.V.; Akhtar, S.; Hakeem, I.; Raza, S.S.; Uddin, S. Reactive oxygen species (ROS) in cancer pathogenesis and therapy: An update on the role of ROS in anticancer action of benzophenanthridine alkaloids. Biomed. Pharmacother. 2021, 143, 112142. [Google Scholar] [CrossRef]
- Aggarwal, V.; Tuli, H.S.; Varol, A.; Thakral, F.; Yerer, M.B.; Sak, K.; Varol, M.; Jain, A.; Khan, M.A.; Sethi, G. Role of Reactive Oxygen Species in Cancer Progression: Molecular Mechanisms and Recent Advancements. Biomolecules 2019, 9, 735. [Google Scholar] [CrossRef]
- Oh, B.M.; Lee, S.-J.; Cho, H.J.; Park, Y.S.; Kim, J.-T.; Yoon, S.R.; Lee, S.C.; Lim, J.-S.; Kim, B.-Y.; Choe, Y.-K.; et al. Cystatin SN inhibits auranofin-induced cell death by autophagic induction and ROS regulation via glutathione reductase activity in colorectal cancer. Cell Death Dis. 2017, 8, e2682. [Google Scholar] [CrossRef] [PubMed]
- Elmore, S. Apoptosis: A review of programmed cell death. Toxicol. Pathol. 2007, 35, 495–516. [Google Scholar] [CrossRef] [PubMed]
- Langmead, B.; Salzberg, S.L. Fast gapped-read alignment with Bowtie 2. Nat. Methods 2012, 9, 357–359. [Google Scholar] [CrossRef] [PubMed]
- Quinlan, A.R.; Hall, I.M. BEDTools: A flexible suite of utilities for comparing genomic features. Bioinformatics 2010, 26, 841–842. [Google Scholar] [CrossRef]
- Gentleman, R.C.; Carey, V.J.; Bates, D.M.; Bolstad, B.; Dettling, M.; Dudoit, S.; Ellis, B.; Gautier, L.; Ge, Y.; Gentry, J.; et al. Bioconductor: Open software development for computational biology and bioinformatics. Genome Biol. 2004, 5, R80. [Google Scholar] [CrossRef]
- Livak, K.J.; Schmittgen, T.D. Analysis of relative gene expression data using real-time quantitative PCR and the 2(-Delta Delta C(T)) Method. Methods 2001, 25, 402–408. [Google Scholar] [CrossRef]






| Gene Name | Primer Sequence (5′->3′) |
|---|---|
| ITGB5 | F: GGAAGTTCGGAAACAGAGGGT R: CTTTCGCCAGCCAATCTTCTC |
| DAG1 | F: CTCTCTGTGGTTATGGCTCAGT R: CTGTTGGAATGGTCACTCGAAAT |
| COL4A5 | F: AACCATCGGTGATATGGGTTTTC R: TCCCACAGAACCTTTGATACCA |
| LAMA4 | F: CCAGTGTAGGAATTGCTTACGC R: TAACCGCAGGTCATCAGTCAG |
| LAMA5 | F: GGGGTGTCTGTATCGACTGC R: ACCGCTCCCCAGAGAAGTT |
| E-cad | F: ATTTTTCCCTCGACACCCGAT R: TCCCAGGCGTAGACCAAGA |
| Slug | F: CAGCGAACTGGACACACACA R: ATAGGGCTGTATGCTCCCGAG |
| ITGB8 | F: CGTGACTTTCGTCTTGGATTTGG R: TCCTTTCGGGGTGGATGCTAA |
| ITGB1 | F: CCTACTTCTGCACGATGTGATG R: CCTTTGCTACGGTTGGTTACATT |
| PCNA | F: TTGCACGTATATGCCGAGACC R: GGTGAACAGGCTCATTCATCTCT |
| BAX | F: CCCGAGAGGTCTTTTTCCGAG R: CCAGCCCATGATGGTTCTGAT |
| GAPDH | F: GGAGCGAGATCCCTCCAAAAT R: GGCTGTTGTCATACTTCTCATGG |
Disclaimer/Publisher’s Note: The statements, opinions and data contained in all publications are solely those of the individual author(s) and contributor(s) and not of MDPI and/or the editor(s). MDPI and/or the editor(s) disclaim responsibility for any injury to people or property resulting from any ideas, methods, instructions or products referred to in the content. |
© 2024 by the authors. Licensee MDPI, Basel, Switzerland. This article is an open access article distributed under the terms and conditions of the Creative Commons Attribution (CC BY) license (https://creativecommons.org/licenses/by/4.0/).
Share and Cite
An, S.-C.; Jun, H.H.; Kim, K.M.; Kim, I.; Choi, S.; Yeo, H.; Lee, S.; An, H.-J. Auranofin as a Novel Anticancer Drug for Anaplastic Thyroid Cancer. Pharmaceuticals 2024, 17, 1394. https://doi.org/10.3390/ph17101394
An S-C, Jun HH, Kim KM, Kim I, Choi S, Yeo H, Lee S, An H-J. Auranofin as a Novel Anticancer Drug for Anaplastic Thyroid Cancer. Pharmaceuticals. 2024; 17(10):1394. https://doi.org/10.3390/ph17101394
Chicago/Turabian StyleAn, Seung-Chan, Hak Hoon Jun, Kyeong Mi Kim, Issac Kim, Sujin Choi, Hyunjeong Yeo, Soonchul Lee, and Hyun-Ju An. 2024. "Auranofin as a Novel Anticancer Drug for Anaplastic Thyroid Cancer" Pharmaceuticals 17, no. 10: 1394. https://doi.org/10.3390/ph17101394
APA StyleAn, S.-C., Jun, H. H., Kim, K. M., Kim, I., Choi, S., Yeo, H., Lee, S., & An, H.-J. (2024). Auranofin as a Novel Anticancer Drug for Anaplastic Thyroid Cancer. Pharmaceuticals, 17(10), 1394. https://doi.org/10.3390/ph17101394

