Parsing the Q-Markers of Baoyin Jian to Treat Abnormal Uterine Bleeding by High-Throughput Chinmedomics Strategy
Abstract
1. Introduction
2. Results
2.1. Pharmacodynamic Evaluation of BYJ on AUB Rats
2.1.1. Morphological and Pathological Analysis
2.1.2. Uterine Bleeding Volume Evaluation
2.1.3. Coagulation Function Assessment
2.1.4. Hormone Levels Assessment
2.2. Metabolite Profile of AUB Rats and Multiple Statistic Snalysis
2.3. Potential Biomarker Identification of AUB Model
2.4. Analysis of Metabolic Pathway Associated with AUB
2.5. Effects of BYJ on AUB Rats Based on Urine Metabolite Profile
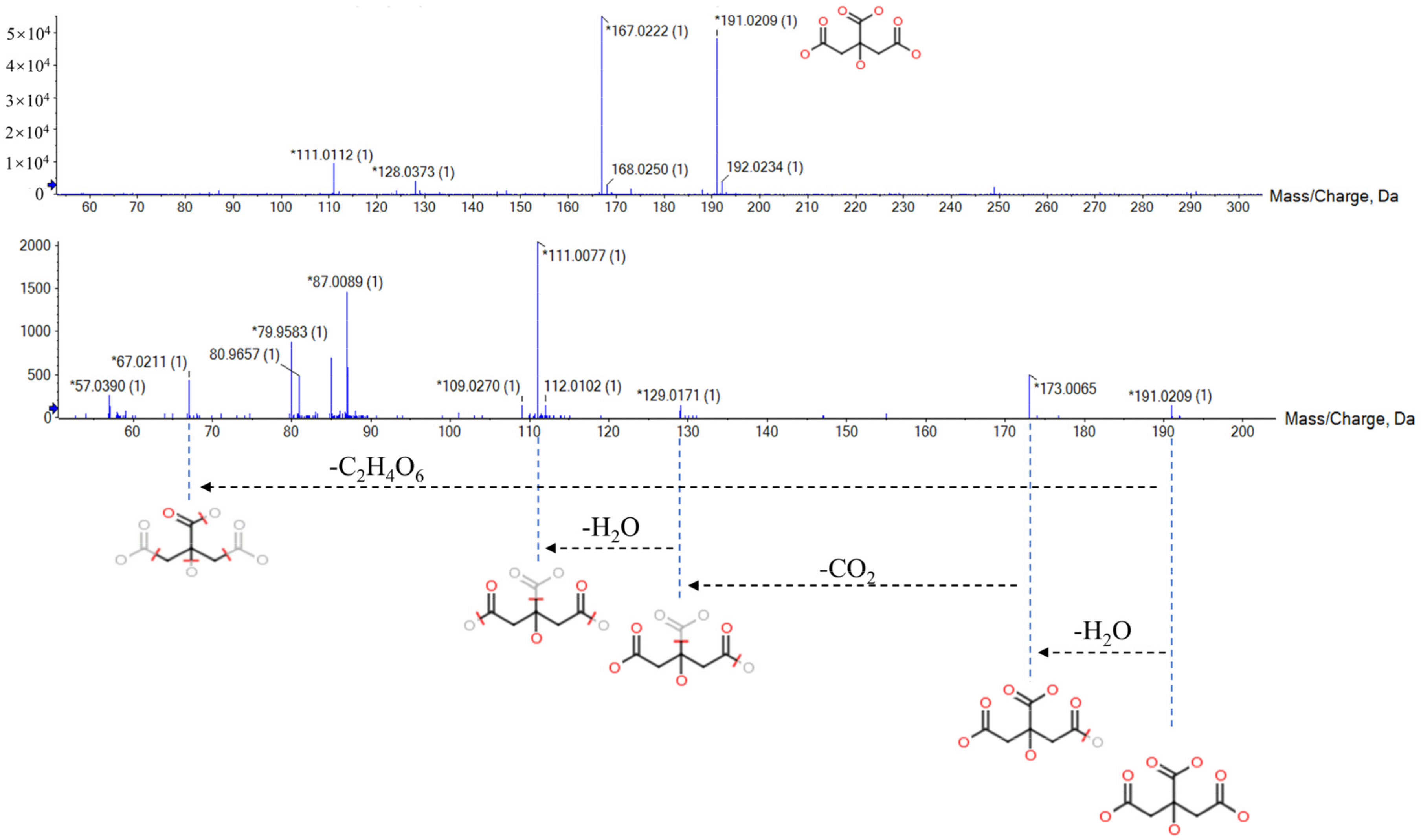
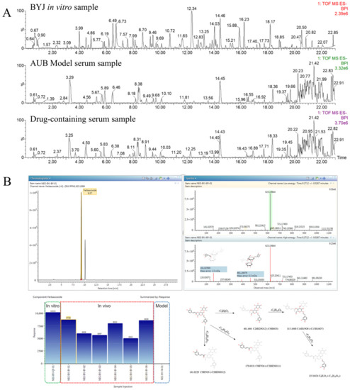
2.6. Effective Constituents of BYJ against AUB Rats
2.7. Correlation Analysis of between Biomarkers and Absorbed Components
2.8. Determination of Q-Markers for BYJ
3. Discussion
4. Materials and Methods
4.1. Reagents and Materials
4.2. Preparation of Medicinal Drugs
4.3. Animal Handling
4.4. Pharmacodynamic Evaluation of BYJ on AUB Rats
4.4.1. Morphological and Pathological Analysis
4.4.2. Uterine Bleeding Volume Evaluation
4.4.3. Coagulation Function Test
4.4.4. Hormone Levels Assessment
4.5. Metabolomics Analysis
4.5.1. Sample Collection and Preparation
4.5.2. Metabolomics Analysis Conditions
4.6. Serum Pharmacochemistry Analysis
4.6.1. Serum Sample Preparation
4.6.2. Constituents Analysis Conditions
4.6.3. Constituent Analysis Method In Vivo
4.7. Data Processing and Multivariate Statistical Analysis
4.8. Biomarker Identification and Metabolic Pathway Analysis of AUB Model
4.9. Correlation Analysis between Biomarkers and Absorbed Constituents
5. Conclusions
Supplementary Materials
Author Contributions
Funding
Institutional Review Board Statement
Informed Consent Statement
Data Availability Statement
Conflicts of Interest
Abbreviations
| 5-HT | 5-Hydroxy-L-tryptophan |
| AUB | abnormal uterine bleeding |
| APTT | activated partial thromboplastin time |
| BYJ | Baoyin Jian |
| E2 | estrogen |
| FIB | fibrinogen |
| FSH | follicle stimulating hormone |
| HETEs | hydroxyeicosatetraenoic acids |
| HPOA | hypothalamic-pituitary-ovary axis |
| LH | luteinizing hormone |
| LTB4 | leukotriene B4 |
| LTs | leukotrienes |
| LysoPA | lysophosphatidic acid |
| LysoPC | lysophosphatidylcholine |
| LysoPE | lysophosphatidylethanolamine |
| LysoPI | lysophosphatidylinositol |
| PT | prothrombin time |
| Pro | progesterone |
| PGI2 | prostaglandinI2 |
| PGs | prostaglandins |
| TT | thrombin time |
| TXA2 | thromboxane A2 |
| TXs | thromboxanes |
References
- Lebduska, E.; Beshear, D.; Spataro, B.M. Abnormal Uterine Bleeding. Med. Clin. N. Am. 2023, 107, 235–246. [Google Scholar] [CrossRef] [PubMed]
- Jewson, M.; Purohit, P.; Lumsden, M.A. Progesterone and abnormal uterine bleeding/menstrual disorders. Best Pract. Res. Clin. Obstet. Gynaecol. 2020, 69, 62–73. [Google Scholar] [CrossRef] [PubMed]
- Zhang, Y.; Zuo, C.; Han, L.; Liu, X.; Chen, W.; Wang, J.; Gui, S.; Peng, C.; Peng, D. Uterine Metabolomics Reveals Protection of Taohong Siwu Decoction Against Abnormal Uterine Bleeding. Front. Pharmacol. 2020, 11, 507113. [Google Scholar] [CrossRef] [PubMed]
- Xiaochen, W.; Yi, L.; Qinhua, Z. Ancient and modern literature research and analysis of classical prescription Baoyinjian. Shanghai J. Tradit. Chin. Med. 2022, 56, 36–41. [Google Scholar] [CrossRef]
- Zhan, L.; Gao, Y. Experience of GAO Yueping in treating interphalange bleeding with Baoyin Jian. Clin. J. Tradit. Chin. Med. 2019, 31, 454–457. [Google Scholar] [CrossRef]
- Ma, W.; Liu, L.; He, S.; Yao, H.; Hong, M.; Zhang, J.; Zhang, T.; Xu, J. Rapid identification of classical herbal formulae Baoyinjian’s chemical substance based by HPLC-Q/TOF-MS. Chin. Tradit. Herb. Drugs 2019, 50, 4181–4188. [Google Scholar]
- Ren, J.L.; Yang, L.; Qiu, S.; Zhang, A.H.; Wang, X.J. Efficacy evaluation, active ingredients, and multitarget exploration of herbal medicine. Trends Endocrinol. Metab. 2023, 34, 146–157. [Google Scholar] [CrossRef]
- Xiong, H.; Zhang, A.H.; Zhao, Q.Q.; Yan, G.L.; Sun, H.; Wang, X.J. Discovery of quality-marker ingredients of Panax quinquefolius driven by high-throughput chinmedomics approach. Phytomedicine 2020, 74, 152928. [Google Scholar] [CrossRef]
- Sun, H.; Zhang, A.H.; Yang, L.; Li, M.X.; Fang, H.; Xie, J.; Wang, X.J. High-throughput chinmedomics strategy for discovering the quality-markers and potential targets for Yinchenhao decoction. Phytomedicine 2019, 54, 328–338. [Google Scholar] [CrossRef]
- Liu, S.B.; Lu, S.W.; Sun, H.; Zhang, A.H.; Wang, H.; Wei, W.F.; Han, J.R.; Guo, Y.J.; Wang, X.J. Deciphering the Q-markers of nourishing kidney-yin of Cortex Phellodendri amurense from ZhibaiDihuang pill based on Chinmedomics strategy. Phytomedicine 2021, 91, 153690. [Google Scholar] [CrossRef]
- Wang, Z.W.; Liu, C.; Zhang, A.H.; Yan, G.L.; Sun, H.; Han, Y.; Ma, W.T.; Wang, X.J. Discovery of Q-markers of Wenxin Formula based on a Chinmedomics strategy. J. Ethnopharmacol. 2022, 298, 115576. [Google Scholar] [CrossRef] [PubMed]
- Schatz, F.; Guzeloglu-Kayisli, O.; Arlier, S.; Kayisli, U.A.; Lockwood, C.J. The role of decidual cells in uterine hemostasis, menstruation, inflammation, adverse pregnancy outcomes and abnormal uterine bleeding. Hum. Reprod. Update 2016, 22, 497–515. [Google Scholar] [CrossRef] [PubMed]
- Bhardwaj, T.T.; Hiwale, K.M.; Vagha, S. Correlation of Morphological Findings of Endometrium With Concerned Hormone Levels in Patients With Abnormal Uterine Bleeding: A Narrative Review. Cureus 2022, 14, e30063. [Google Scholar] [CrossRef] [PubMed]
- Ferenczy, A. Pathophysiology of endometrial bleeding. Maturitas 2003, 45, 1–14. [Google Scholar] [CrossRef] [PubMed]
- Middelkoop, M.A.; Don, E.E.; Hehenkamp, W.J.K.; Polman, N.J.; Griffioen, A.W.; Huirne, J.A.F. Angiogenesis in abnormal uterine bleeding: A narrative review. Hum. Reprod. Update 2023, dmad004. [Google Scholar] [CrossRef]
- Badimon, L.; Vilahur, G.; Rocca, B.; Patrono, C. The key contribution of platelet and vascular arachidonic acid metabolism to the pathophysiology of atherothrombosis. Cardiovasc. Res. 2021, 117, 2001–2015. [Google Scholar] [CrossRef]
- Li, Y.; Li, Q.Y.; Ling, Q.L.; So, S.P.; Ruan, K.H. A novel single-chain enzyme complex with chain reaction properties rapidly producing thromboxane A2 and exhibiting powerful anti-bleeding functions. J. Cell. Mol. Med. 2019, 23, 8343–8354. [Google Scholar] [CrossRef] [PubMed]
- Liu, B.; Zhou, Y. Endothelium-dependent contraction: The non-classical action of endothelial prostacyclin, its underlying mechanisms, and implications. FASEB J. 2021, 35, e21877. [Google Scholar] [CrossRef] [PubMed]
- Colombero, C.; Cárdenas, S.; Venara, M.; Martin, A.; Pennisi, P.; Barontini, M.; Nowicki, S. Cytochrome 450 metabolites of arachidonic acid (20-HETE, 11,12-EET and 14,15-EET) promote pheochromocytoma cell growth and tumor associated angiogenesis. Biochimie 2020, 171–172, 147–157. [Google Scholar] [CrossRef]
- Ni, K.-D.; Liu, J.-Y. The Functions of Cytochrome P450 ω-hydroxylases and the Associated Eicosanoids in Inflammation-Related Diseases. Front. Pharmacol. 2021, 12, 716801. [Google Scholar] [CrossRef]
- Forrester, S.J.; Griendling, K.K. The interdependent effects of cholesterol and substrate stiffness on vascular smooth muscle cell biomechanics. Cardiovasc. Res. 2019, 115, 1262–1263. [Google Scholar] [CrossRef] [PubMed]
- Ruddock, N.K.; Shi, S.Q.; Jain, S.; Moore, G.; Hankins, G.D.; Romero, R.; Garfield, R.E. Progesterone, but not 17-alpha-hydroxyprogesterone caproate, inhibits human myometrial contractions. Am. J. Obstet. Gynecol. 2008, 199, 391.e1–391.e7. [Google Scholar] [CrossRef] [PubMed]
- Yu, H.; Hou, Z.; Xiang, M.; Yang, F.; Ma, J.; Yang, L.; Ma, X.; Zhou, L.; He, F.; Miao, M.; et al. Arsenic trioxide activates yes-associated protein by lysophosphatidic acid metabolism to selectively induce apoptosis of vascular smooth muscle cells. Biochim. Biophys. Acta Mol. Cell Res. 2022, 1869, 119211. [Google Scholar] [CrossRef] [PubMed]
- Liu, Y.; Chen, F.; Ji, L.; Zhang, L.; Xu, Y.J.; Dhalla, N.S. Role of lysophosphatidic acid in vascular smooth muscle cell proliferation. Can. J. Physiol. Pharmacol. 2020, 98, 103–110. [Google Scholar] [CrossRef] [PubMed]
- Yoon, B.K.; Kang, Y.H.; Oh, W.J.; Park, K.; Lee, D.Y.; Choi, D.; Kim, D.K.; Lee, Y.; Rhyu, M.R. Impact of lysophosphatidylcholine on the plasminogen activator system in cultured vascular smooth muscle cells. J. Korean Med. Sci. 2012, 27, 803–810. [Google Scholar] [CrossRef]
- Stivala, S.; Gobbato, S.; Bonetti, N.; Camici, G.G.; Lüscher, T.F.; Beer, J.H. Dietary alpha-linolenic acid reduces platelet activation and collagen-mediated cell adhesion in sickle cell disease mice. J. Thromb. Haemost. 2022, 20, 375–386. [Google Scholar] [CrossRef]
- Lin, C.-J.; Chen, H.-H.; Pan, C.-F.; Chuang, C.-K.; Wang, T.-J.; Sun, F.-J.; Wu, C.-J. p-cresylsulfate and indoxyl sulfate level at different stages of chronic kidney disease. J. Clin. Lab. Anal. 2011, 25, 191–197. [Google Scholar] [CrossRef]
- Cervenka, I.; Agudelo, L.Z.; Ruas, J.L. Kynurenines: Tryptophan’s metabolites in exercise, inflammation, and mental health. Science 2017, 357, eaaf9794. [Google Scholar] [CrossRef]
- Liu, C.; Guo, D.A.; Liu, L. Quality transitivity and traceability system of herbal medicine products based on quality markers. Phytomedicine 2018, 44, 247–257. [Google Scholar] [CrossRef]
- Fan, X.; Wu, J.; Yang, H.; Yan, L.; Wang, S. Paeoniflorin blocks the proliferation of vascular smooth muscle cells induced by platelet-derived growth factor-BB through ROS mediated ERK1/2 and p38 signaling pathways. Mol. Med. Rep. 2018, 17, 1676–1682. [Google Scholar] [CrossRef]
- Fu, K.; Lv, X.; Li, W.; Wang, Y.; Li, H.; Tian, W.; Cao, R. Berberine hydrochloride attenuates lipopolysaccharide-induced endometritis in mice by suppressing activation of NF-κB signal pathway. Int. Immunopharmacol. 2015, 24, 128–132. [Google Scholar] [CrossRef] [PubMed]
- Reddi, K.K.; Li, H.; Li, W.; Tetali, S.D. Berberine, A Phytoalkaloid, Inhibits Inflammatory Response Induced by LPS through NF-Kappaβ Pathway: Possible Involvement of the IKKα. Molecules 2021, 26, 4733. [Google Scholar] [CrossRef] [PubMed]
- Miao, Y.; Ishfaq, M.; Liu, Y.; Wu, Z.; Wang, J.; Li, R.; Qian, F.; Ding, L.; Li, J. Baicalin attenuates endometritis in a rabbit model induced by infection with Escherichia coli and Staphylococcus aureus via NF-κB and JNK signaling pathways. Domest. Anim. Endocrinol. 2021, 74, 106508. [Google Scholar] [CrossRef] [PubMed]
- Wang, X.; Zhao, Y.; Zhong, X. Protective effects of baicalin on decidua cells of LPS-induced mice abortion. J. Immunol. Res. 2014, 2014, 859812. [Google Scholar] [CrossRef] [PubMed]
- Gao, J.; Zhou, C.; Li, Y.; Gao, F.; Wu, H.; Yang, L.; Qiu, W.; Zhu, L.; Du, X.; Lin, W.; et al. Asperosaponin VI promotes progesterone receptor expression in decidual cells via the notch signaling pathway. Fitoterapia 2016, 113, 58–63. [Google Scholar] [CrossRef] [PubMed]
- Xia, B.; Zhang, P.; Lai, Y.; Cui, S.; Chen, Z.; Yu, Q.; Wu, H.; Zeng, L.; Xie, B.; Li, J.; et al. Research on the Mechanism of Asperosaponin VI for Treating Recurrent Spontaneous Abortion by Bioinformatics Analysis and Experimental Validation. Evid. Based Complement. Alternat. Med. 2022, 2022, 8099853. [Google Scholar] [CrossRef]
- Jin, S.; Mo, C.; Chen, K.; Chen, J. Liquiritin Relieves LPS-Induced Endometritis Through Activating Keap1/Nrf2/HO-1 Signaling Pathway. Rev. Bras. Farmacogn. 2023, 33, 374–383. [Google Scholar] [CrossRef]
- Sumi, G.; Yasuda, K.; Kanamori, C.; Kajimoto, M.; Nishigaki, A.; Tsuzuki, T.; Cho, H.; Okada, H.; Kanzaki, H. Two-step inhibitory effect of kanzo on oxytocin-induced and prostaglandin F2α-induced uterine myometrial contractions. J. Nat. Med. 2014, 68, 550–560. [Google Scholar] [CrossRef]
- Zuo, C.; Zhang, Y.; Wang, J.; Han, L.; Peng, C.; Peng, D. Deciphering the intervention mechanism of Taohong Siwu Decoction following the abnormal uterine bleeding rats based on serum metabolic profiles. J. Pharm. Biomed. Anal. 2019, 170, 204–214. [Google Scholar] [CrossRef]
- Zhang, Y.; Li, W.; Chen, T.T.; Yang, Y.; Wu, M.Y.; Luo, J.Y.; Gong, Y.; Zou, L. Chemical Fingerprint Analysis and Ultra-Performance Liquid Chromatography Quadrupole Time-of-Flight Mass Spectrometry-Based Metabolomics Study of the Protective Effect of Buxue Yimu Granule in Medical-Induced Incomplete Abortion Rats. Front. Pharmacol. 2020, 11, 578217. [Google Scholar] [CrossRef]
- Zhang, Y.; Wang, J.; Zuo, C.; Chen, W.; Zhu, Q.; Guo, D.; Wu, H.; Wang, H.; Peng, D.; Han, L. Protective Effect of Taohong Siwu Decoction on Abnormal Uterine Bleeding Induced by Incomplete Medical Abortion in Rats during Early Pregnancy. Chem. Pharm. Bull. (Tokyo) 2018, 66, 708–713. [Google Scholar] [CrossRef] [PubMed]







”: potential effective constituents).
”: potential effective constituents).
”: Q-markers).
”: Q-markers).

| Rt (Min) | m/z | Mass Error (ppm) | Adducts | Formula | HMDB | VIP | Postulated Identity | Trend in Model | |
|---|---|---|---|---|---|---|---|---|---|
| 1 | 0.58 | 790.5334 | −5.97 | M + H | C45H76NO8P | HMDB0009045 | 3.1519 | PE(18:1(11Z)/22:6(4Z,7Z,10Z,13Z,16Z,19Z) | ↑ |
| 2 | 0.67 | 195.0520 | 4.95 | M − H | C6H12O7 | HMDB0000625 | 3.5397 | Gluconic acid | ↑ |
| 3 | 0.85 | 274.0918 | 2.77 | M + Na | C10H13N5O3 | HMDB0000101 | 3.7325 | Deoxyadenosine | ↑ |
| 4 | 1.12 | 145.0152 | 6.35 | M − H | C5H6O5 | HMDB0000208 | 3.3772 | Oxoglutaric acid | ↑ |
| 5 | 1.55 | 256.0944 | −4.38 | M − H | C8H20NO6P | HMDB0000086 | 1.6832 | Glycerophosphocholine | ↓ |
| 6 | 1.68 | 191.0209 | 6.04 | M − H | C6H8O7 | HMDB0000094 | 5.6307 | Citric acid | ↓ |
| 7 | 1.90 | 305.2442 | −6.88 | M + H | C20H32O2 | HMDB0001043 | 1.5630 | Arachidonic acid | ↓ |
| 8 | 2.80 | 180.0532 | 3.71 | M + FA − H | C5H5N5 | HMDB0000034 | 1.5734 | Adenine | ↓ |
| 9 | 3.39 | 154.0492 | −4.30 | M + H | C7H7NO3 | HMDB0001476 | 4.7569 | 3-Hydroxyanthranilic acid | ↓ |
| 10 | 4.01 | 151.0409 | 5.47 | M − H | C8H8O3 | HMDB0003791 | 2.0758 | 3,4-Dihydroxyphenylacetaldehyde | ↓ |
| 11 | 4.49 | 162.0542 | −4.58 | M + H | C9H7NO2 | HMDB0060289 | 3.7844 | Quinoline-4,8-diol | ↑ |
| 12 | 4.69 | 221.0914 | −2.95 | M + H | C11H12N2O3 | HMDB0000472 | 2.4592 | 5-Hydroxy-L-tryptophan | ↓ |
| 13 | 5.21 | 190.0514 | 2.11 | M − H | C10H9NO3 | HMDB0000763 | 1.0410 | 5-Hydroxyindoleacetic acid | ↓ |
| 14 | 5.39 | 297.0839 | −0.45 | M + FA − H | C10H12N4O4 | HMDB0000071 | 2.4675 | Deoxyinosine | ↓ |
| 15 | 5.74 | 315.2281 | 0.13 | M + H | C21H30O2 | HMDB0001830 | 1.7058 | Progesterone | ↓ |
| 16 | 6.14 | 381.2288 | 1.63 | M + FA − H | C20H32O4 | HMDB0001085 | 1.0337 | Leukotriene B4 | ↑ |
| 17 | 6.59 | 397.2236 | −1.17 | M + FA − H | C20H32O5 | HMDB0001335 | 3.9050 | Prostaglandin I2 | ↑ |
| 18 | 6.87 | 317.2474 | −0.21 | M + H | C21H32O2 | HMDB0000253 | 1.1464 | Pregnenolone | ↓ |
| 19 | 7.14 | 323.2232 | 1.60 | M + FA − H | C18H30O2 | HMDB0001388 | 3.4682 | α-Linolenic acid | ↑ |
| 20 | 7.35 | 351.2181 | 1.19 | M − H | C20H32O5 | HMDB0001452 | 2.1443 | Thromboxane A2 | ↓ |
| 21 | 7.44 | 331.2269 | 2.31 | M + H | C21H30O3 | HMDB0000374 | 1.8401 | 17α-Hydroxyprogesterone | ↓ |
| 22 | 7.54 | 522.3535 | −3.64 | M + H | C26H52NO7P | HMDB0002815 | 2.0518 | LysoPC(18:1(9Z)) | ↓ |
| 23 | 7.58 | 819.4761 | 1.03 | M + FA − H | C19H39O7P | HMDB0007849 | 3.15190 | LysoPA(0:0/16:0) | ↓ |
| 24 | 7.78 | 335.2235 | 2.33 | M + FA − H | C19H30O2 | HMDB0003818 | 2.2561 | Androstenediol | ↓ |
| 25 | 7.80 | 321.2423 | −0.49 | M + H | C20H32O3 | HMDB0011136 | 1.9988 | 19(S)-HETE | ↓ |
| 26 | 7.81 | 299.2002 | 7.27 | M + Na | C18H28O2 | HMDB0006547 | 3.5319 | Stearidonic acid | ↓ |
| 27 | 7.83 | 345.2079 | 2.19 | M − H | C21H30O4 | HMDB0000015 | 3.5775 | Cortexolone | ↓ |
| 28 | 7.92 | 365.2335 | 0.33 | M + FA − H | C20H32O3 | HMDB0005998 | 1.0539 | 20-HETE | ↓ |
| 29 | 7.97 | 363.2180 | 0.91 | M − H | C21H32O5 | HMDB0003259 | 1.0120 | Dihydrocortisol | ↓ |
| 30 | 8.12 | 301.2164 | 0.79 | M + H | C20H28O2 | HMDB0001852 | 3.0980 | all-trans-Retinoic acid | ↑ |
| 31 | 8.44 | 317.2127 | 1.38 | M − H | C20H30O3 | HMDB0001337 | 1.4084 | Leukotriene A4 | ↓ |
| 32 | 8.45 | 315.1972 | 1.93 | M − H | C20H28O3 | HMDB0006254 | 1.3495 | 4-Hydroxyretinoic acid | ↑ |
Disclaimer/Publisher’s Note: The statements, opinions and data contained in all publications are solely those of the individual author(s) and contributor(s) and not of MDPI and/or the editor(s). MDPI and/or the editor(s) disclaim responsibility for any injury to people or property resulting from any ideas, methods, instructions or products referred to in the content. |
© 2023 by the authors. Licensee MDPI, Basel, Switzerland. This article is an open access article distributed under the terms and conditions of the Creative Commons Attribution (CC BY) license (https://creativecommons.org/licenses/by/4.0/).
Share and Cite
Li, Q.; Ren, J.; Yang, L.; Sun, H.; Zhang, X.; Yan, G.; Han, Y.; Wang, X. Parsing the Q-Markers of Baoyin Jian to Treat Abnormal Uterine Bleeding by High-Throughput Chinmedomics Strategy. Pharmaceuticals 2023, 16, 719. https://doi.org/10.3390/ph16050719
Li Q, Ren J, Yang L, Sun H, Zhang X, Yan G, Han Y, Wang X. Parsing the Q-Markers of Baoyin Jian to Treat Abnormal Uterine Bleeding by High-Throughput Chinmedomics Strategy. Pharmaceuticals. 2023; 16(5):719. https://doi.org/10.3390/ph16050719
Chicago/Turabian StyleLi, Qiuhan, Junling Ren, Le Yang, Hui Sun, Xiwu Zhang, Guangli Yan, Ying Han, and Xijun Wang. 2023. "Parsing the Q-Markers of Baoyin Jian to Treat Abnormal Uterine Bleeding by High-Throughput Chinmedomics Strategy" Pharmaceuticals 16, no. 5: 719. https://doi.org/10.3390/ph16050719
APA StyleLi, Q., Ren, J., Yang, L., Sun, H., Zhang, X., Yan, G., Han, Y., & Wang, X. (2023). Parsing the Q-Markers of Baoyin Jian to Treat Abnormal Uterine Bleeding by High-Throughput Chinmedomics Strategy. Pharmaceuticals, 16(5), 719. https://doi.org/10.3390/ph16050719
