An Approach for Detecting Mangrove Areas and Mapping Species Using Multispectral Drone Imagery and Deep Learning
Abstract
1. Introduction
2. Study Area and Data
2.1. Study Area
2.2. Imagery Data from DJI Drones
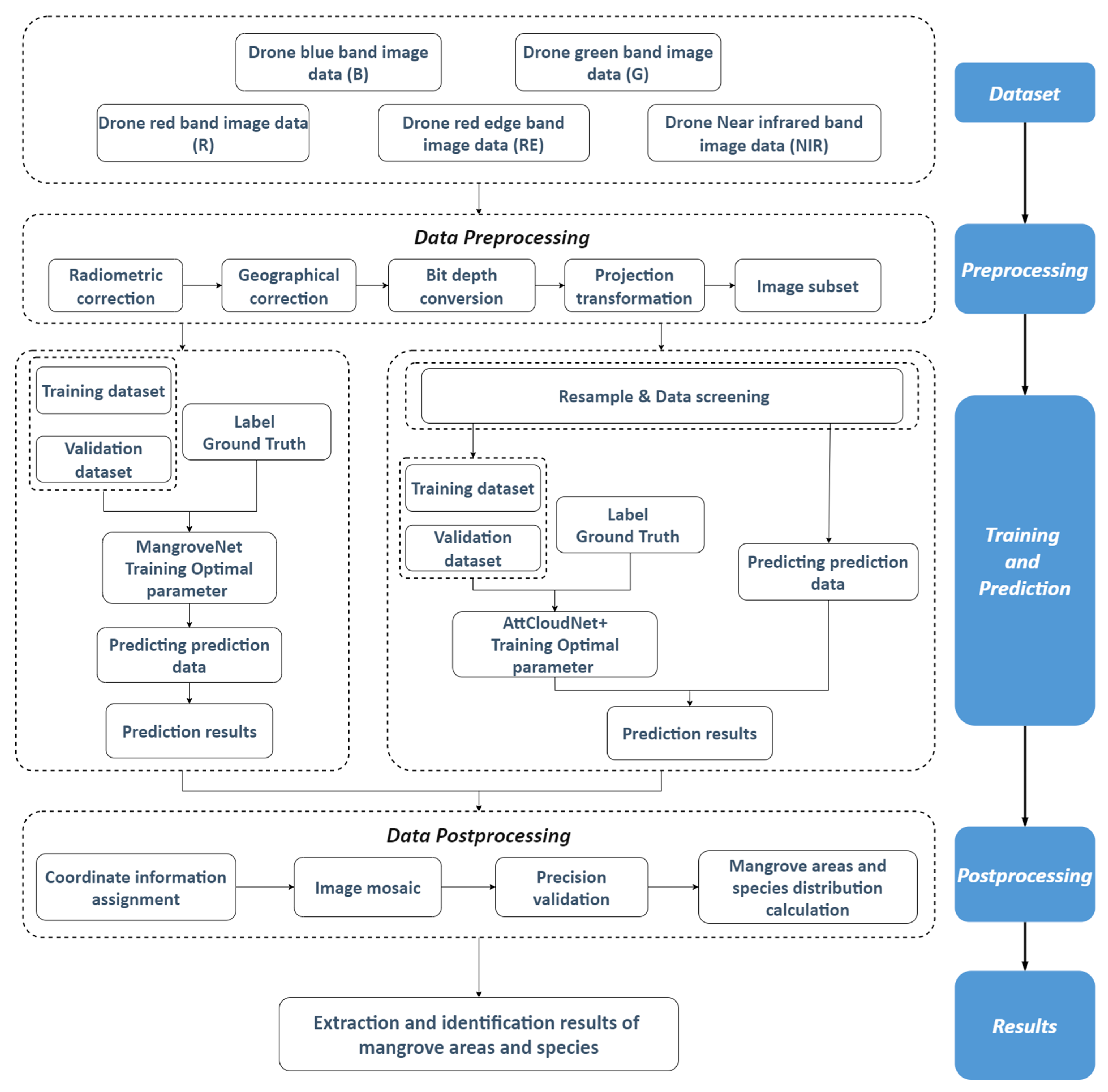
3. Methodology
3.1. Deep Neural Network Model Design
3.1.1. Application of Attention Mechanisms in Deep Learning
3.1.2. Novel Model of Integrating Multi-Scale Spectral and Spatial Information for Detecting Mangrove Area
3.1.3. Improved Model for Identifying Mangrove Species
3.2. Data Pre-Processing
3.3. Identify Mangrove Areas and Species
3.3.1. Training Dataset Generation
3.3.2. Training and Prediction
3.4. Accuracy Metrics
3.4.1. Evaluation Criteria of Mangrove Range Extraction
3.4.2. Indicators of Mangrove Species Identification
4. Results
4.1. Mangrove Area Extraction and Evaluation
4.2. Mangrove Species Identification and Evaluation
4.3. Calculation of Distribution Area
- i.
- To calculate the mangrove range, the grid mosaic calculation of the mangrove range prediction results is first performed. This is followed by the use of the TabulateArea function in the ArcPy Python API (Python 3.7 or later is recommended; ArcPy is a Python library for ArcGIS Desktop and ArcGIS Pro), which is employed to determine the distribution of pixels classified as mangroves within the specified area. Subsequently, the mangrove range area S is statistically calculated according to the pixel area size (Equation (14)), where i is the number of pixels, r is the ground resolution represented by pixels, and N is the total number of pixels within the target range.
- ii.
- About the distribution area of the mangrove species, it is evident that the mangrove species included in the predicted results have their respective result values (Figure 12). Thus, pixel statistics for each mangrove category must be conducted using the values resulting from the above. By calculating the number of pixels in a specific area and the area of a single pixel, it is possible to obtain the spatial distribution area of each mangrove species within the area. The mangrove species range area Sj was calculated statistically (Equation (15)), where i is the number of pixels corresponding with the mangrove species, j is the species’ category represented by the gray value of the different prediction results, r is the ground resolution represented by pixels, and N is the total number of pixels within the target range.
5. Discussion of Issues
5.1. Factors Affecting the Results of Each Model
5.2. Impact of Shadows on Model Predictions
5.3. Limitations of the Current Model
6. Conclusions
Supplementary Materials
Author Contributions
Funding
Institutional Review Board Statement
Informed Consent Statement
Data Availability Statement
Acknowledgments
Conflicts of Interest
References
- Friess, D.A.; Rogers, K.; Lovelock, C.E.; Krauss, K.W.; Hamilton, S.E.; Lee, S.Y.; Lucas, R.; Primavera, J.; Rajkaran, A.; Shi, S. The State of the World’s Mangrove Forests: Past, Present, and Future. Annu. Rev. Environ. Resour. 2019, 44, 89–115. [Google Scholar] [CrossRef]
- Akram, H.; Hussain, S.; Mazumdar, P.; Chua, K.O.; Butt, T.E.; Harikrishna, J.A. Mangrove Health: A Review of Functions, Threats, and Challenges Associated with Mangrove Management Practices. Forests 2023, 14, 1698. [Google Scholar] [CrossRef]
- Schubert, M.; Machkour-M’Rabet, S.; Santamaría-Rivero, W.; Dzib-Chay, A.; Torres Cristiani, L.; MacKinnon-Haskins, B. Multi-character approach reveals a new mangrove species of the Yellow Warbler complex, Setophaga petechia, on Cozumel Island, Mexico. PLoS ONE 2023, 18, e0287425. [Google Scholar] [CrossRef]
- Jia, M.; Wang, Z.; Mao, D.; Ren, C.; Song, K.; Zhao, C.; Wang, C.; Xiao, X.; Wang, Y. Mapping global distribution of mangrove forests at 10-m resolution. Sci. Bull. 2023, 68, 1306–1316. [Google Scholar] [CrossRef]
- Tran, T.V.; Reef, R.; Zhu, X.; Gunn, A. Characterising the distribution of mangroves along the southern coast of Vietnam using multi-spectral indices and a deep learning model. Sci. Total Environ. 2024, 923, 171367. [Google Scholar] [CrossRef]
- Kuenzer, C.; Bluemel, A.; Gebhardt, S.; Quoc, T.V.; Dech, S. Remote Sensing of Mangrove Ecosystems: A Review. Remote Sens. 2011, 3, 878–928. [Google Scholar] [CrossRef]
- Seydi, S.T.; Ahmadi, S.A.; Ghorbanian, A.; Amani, M. Land Cover Mapping in a Mangrove Ecosystem Using Hybrid Selective Kernel-Based Convolutional Neural Networks and Multi-Temporal Sentinel-2 Imagery. Remote Sens. 2024, 16, 2849. [Google Scholar] [CrossRef]
- Dey, B.; Ahmed, R.; Ferdous, J.; Haque, M.M.U.; Khatun, R.; Hasan, F.E.; Uddin, S.N. Automated plant species identification from the stomata images using deep neural network: A study of selected mangrove and freshwater swamp forest tree species of Bangladesh. Ecol. Inform. 2023, 75, 102128. [Google Scholar] [CrossRef]
- Adhiwibawa, M.A.; Ariyanto, M.R.; Struck, A.; Prilianti, K.R.; Brotosudarmo, T.H. Convolutional neural network in image analysis for determination of mangrove species. In Proceedings of the Third International Seminar on Photonics, Optics, and Its Applications (ISPhOA 2018), Surabaya, Indonesia, 1–2 August 2018; pp. 13–20. [Google Scholar]
- Arias-Aguilar, J.A.; López-Jimenez, E.; Ramírez-Cárdenas, O.D.; Herrera-Lozada, J.C.; Hevia-Montiel, N. Mangrove semantic segmentation on aerial images. IEEE Lat. Am. Trans. 2024, 22, 379–386. [Google Scholar] [CrossRef]
- Markham, B.L.; Storey, J.C.; Williams, D.L.; Irons, J.R. Landsat sensor performance: History and current status. IEEE Trans. Geosci. Remote Sens. 2004, 42, 2691–2694. [Google Scholar] [CrossRef]
- Kpienbaareh, D.; Sun, X.; Wang, J.; Luginaah, I.; Bezner Kerr, R.; Lupafya, E.; Dakishoni, L. Crop Type and Land Cover Mapping in Northern Malawi Using the Integration of Sentinel-1, Sentinel-2, and PlanetScope Satellite Data. Remote Sens. 2021, 13, 700. [Google Scholar] [CrossRef]
- Gerace, A.D.; Schott, J.R.; Nevins, R. Increased potential to monitor water quality in the near-shore environment with Landsat’s next-generation satellite. J. Appl. Remote Sens. 2013, 7, 073558. [Google Scholar] [CrossRef]
- Xu, M.; Jia, X.; Pickering, M.; Jia, S. Thin cloud removal from optical remote sensing images using the noise-adjusted principal components transform. ISPRS J. Photogramm. Remote Sens. 2019, 149, 215–225. [Google Scholar] [CrossRef]
- Kleinschroth, F.; Banda, K.; Zimba, H.; Dondeyne, S.; Nyambe, I.; Spratley, S.; Winton, R.S. Drone imagery to create a common understanding of landscapes. Landsc. Urban. Plan. 2022, 228, 104571. [Google Scholar] [CrossRef]
- Gray, P.C.; Ridge, J.T.; Poulin, S.K.; Seymour, A.C.; Schwantes, A.M.; Swenson, J.J.; Johnston, D.W. Integrating Drone Imagery into High Resolution Satellite Remote Sensing Assessments of Estuarine Environments. Remote Sens. 2018, 10, 1257. [Google Scholar] [CrossRef]
- Curran, P. Multispectral remote sensing of vegetation amount. Progress. Phys. Geogr. Earth Environ. 1980, 4, 315–341. [Google Scholar] [CrossRef]
- Gxokwe, S.; Dube, T.; Mazvimavi, D. Multispectral Remote Sensing of Wetlands in Semi-Arid and Arid Areas: A Review on Applications, Challenges and Possible Future Research Directions. Remote Sens. 2020, 12, 4190. [Google Scholar] [CrossRef]
- Thakur, S.; Mondal, I.; Ghosh, P.B.; Das, P.; De, T.K. A review of the application of multispectral remote sensing in the study of mangrove ecosystems with special emphasis on image processing techniques. Spat. Inf. Res. 2020, 28, 39–51. [Google Scholar] [CrossRef]
- Zimudzi, E.; Sanders, I.; Rollings, N.; Omlin, C.W. Remote sensing of mangroves using unmanned aerial vehicles: Current state and future directions. J. Spat. Sci. 2021, 66, 195–212. [Google Scholar] [CrossRef]
- Ali, A.; Nayyar, Z.A. Extraction of mangrove forest through Landsat 8 Mangrove Index (L8MI). Arab. J. Geosci. 2020, 13, 1132. [Google Scholar] [CrossRef]
- Baloloy, A.B.; Blanco, A.C.; Ana, R.R.C.S.; Nadaoka, K. Development and application of a new mangrove vegetation index (MVI) for rapid and accurate mangrove mapping. ISPRS J. Photogramm. Remote Sens. 2020, 166, 95–117. [Google Scholar] [CrossRef]
- Yang, G.; Huang, K.; Sun, W.; Meng, X.; Mao, D.; Ge, Y. Enhanced mangrove vegetation index based on hyperspectral images for mapping mangrove. ISPRS J. Photogramm. Remote Sens. 2022, 189, 236–254. [Google Scholar] [CrossRef]
- Shi, T.; Liu, J.; Hu, Z.; Liu, H.; Wang, J.; Wu, G. New spectral metrics for mangrove forest identification. Remote Sens. Lett. 2016, 7, 885–894. [Google Scholar] [CrossRef]
- Diniz, C.; Cortinhas, L.; Nerino, G.; Rodrigues, J.; Sadeck, L.; Adami, M.; Souza-Filho, P.W.M. Brazilian Mangrove Status: Three Decades of Satellite Data Analysis. Remote Sens. 2019, 11, 808. [Google Scholar] [CrossRef]
- Huete, A.; Didan, K.; Miura, T.; Rodriguez, E.P.; Gao, X.; Ferreira, L.G. Overview of the radiometric and biophysical performance of the MODIS vegetation indices. Remote Sens. Environ. 2002, 83, 195–213. [Google Scholar] [CrossRef]
- Qi, J.; Chehbouni, A.; Huete, A.R.; Kerr, Y.H.; Sorooshian, S. A modified soil adjusted vegetation index. Remote Sens. Environ. 1994, 48, 119–126. [Google Scholar] [CrossRef]
- McFeeters, S.K. The use of the Normalized Difference Water Index (NDWI) in the delineation of open water features. Int. J. Remote Sens. 2007, 17, 1425–1432. [Google Scholar] [CrossRef]
- Otsu, N. A Threshold Selection Method from Gray-Level Histograms. IEEE Trans. Syst. Man Cybern. 1979, 9, 62–66. [Google Scholar] [CrossRef]
- Ji, L.; Zhang, L.; Wylie, B. Analysis of dynamic thresholds for the normalized difference water index. Photogramm. Eng. Remote Sens. 2009, 75, 1307–1317. [Google Scholar] [CrossRef]
- Jordan, M.I.; Mitchell, T.M. Machine learning: Trends, perspectives, and prospects. Science 2015, 349, 255–260. [Google Scholar] [CrossRef]
- Belgiu, M.; Drăguţ, L. Random forest in remote sensing: A review of applications and future directions. ISPRS J. Photogramm. Remote Sens. 2016, 114, 24–31. [Google Scholar] [CrossRef]
- Yue, S.; Li, P.; Hao, P. SVM classification: Its contents and challenges. Appl. Math. J. Chin. Univ. 2003, 18, 332–342. [Google Scholar] [CrossRef]
- Basheer, I.A.; Hajmeer, M. Artificial neural networks: Fundamentals, computing, design, and application. J. Microbiol. Methods 2000, 43, 3–31. [Google Scholar] [CrossRef]
- Kemker, R.; Salvaggio, C.; Kanan, C. Algorithms for semantic segmentation of multispectral remote sensing imagery using deep learning. ISPRS J. Photogramm. Remote Sens. 2018, 145, 60–77. [Google Scholar] [CrossRef]
- Xu, C.; Wang, J.; Sang, Y.; Li, K.; Liu, J.; Yang, G. An Effective Deep Learning Model for Monitoring Mangroves: A Case Study of the Indus Delta. Remote Sens. 2023, 15, 2220. [Google Scholar] [CrossRef]
- Dang, K.B.; Nguyen, M.H.; Nguyen, D.A.; Phan, T.T.H.; Giang, T.L.; Pham, H.H.; Nguyen, T.N.; Tran, T.T.V.; Bui, D.T. Coastal Wetland Classification with Deep U-Net Convolutional Networks and Sentinel-2 Imagery: A Case Study at the Tien Yen Estuary of Vietnam. Remote Sens. 2020, 12, 3270. [Google Scholar] [CrossRef]
- Faza, S.; Nababan, E.B.; Efendi, S.; Basyuni, M.; Rahmat, R.F. An initial study of deep learning for mangrove classification. IOP Conf. Ser. Mater. Sci. Eng. 2018, 420, 012093. [Google Scholar] [CrossRef]
- Krishna, K.; Murty, M.N. Genetic K-means algorithm. IEEE Trans. Syst. Man Cybern. Part B Cybern. 1999, 29, 433–439. [Google Scholar] [CrossRef]
- Leempoel, K.; Satyaranayana, B.; Bourgeois, C.; Zhang, J.; Chen, M.; Wang, J.; Bogaert, J.; Dahdouh-Guebas, F. Dynamics in mangroves assessed by high-resolution and multi-temporal satellite data: A case study in Zhanjiang Mangrove National Nature Reserve (ZMNNR), P.R. China. Biogeosciences 2013, 10, 5681–5689. [Google Scholar] [CrossRef]
- Zhou, X.; Chen, M.; Liang, C. Optimal schemes of groundwater exploitation for prevention of seawater intrusion in the Leizhou Peninsula in southern China. Environ. Geol. 2003, 43, 978–985. [Google Scholar] [CrossRef]
- Zheng, Z.; Lei, Z.Q. A 400,000 year record of vegetational and climatic changes from a volcanic basin, Leizhou Peninsula, southern China. Palaeogeogr. Palaeoclimatol. Palaeoecol. 1999, 145, 339–362. [Google Scholar] [CrossRef]
- Xue, J.; Zhong, W.; Xie, L.; Unkel, I. Vegetation responses to the last glacial and early Holocene environmental changes in the northern Leizhou Peninsula, south China. Quat. Res. 2015, 84, 223–231. [Google Scholar] [CrossRef]
- Wang, G.; Zhang, Y.; Guan, D.; Xiao, L.; Singh, M. The potential of mature Sonneratia apetala plantations to enhance carbon stocks in the Zhanjiang Mangrove National Nature Reserve. Ecol. Indic. 2021, 133, 108415. [Google Scholar] [CrossRef]
- Lu, C.; Li, L.; Wang, Z.; Su, Y.; Su, Y.; Huang, Y.; Jia, M.; Mao, D. The national nature reserves in China: Are they effective in conserving mangroves? Ecol. Indic. 2022, 142, 109265. [Google Scholar] [CrossRef]
- Durango-Cordero, J.; Satyanarayana, B.; Chan, J.C.-W.; Bogaert, J.; Dahdouh-Guebas, F. Distinguishing Original and Non-Original Stands at the Zhanjiang Mangrove National Nature Reserve (P.R. China): Remote Sensing and GIS for Conservation and Ecological Research. Remote Sens. 2021, 13, 2781. [Google Scholar] [CrossRef]
- Taddia, Y.; Stecchi, F.; Pellegrinelli, A. Coastal Mapping Using DJI Phantom 4 RTK in Post-Processing Kinematic Mode. Drones 2020, 4, 9. [Google Scholar] [CrossRef]
- Wang, N.; Guo, Y.; Wei, X.; Zhou, M.; Wang, H.; Bai, Y. UAV-based remote sensing using visible and multispectral indices for the estimation of vegetation cover in an oasis of a desert. Ecol. Indic. 2022, 141, 109155. [Google Scholar] [CrossRef]
- Peppa, M.V.; Hall, J.; Goodyear, J.; Mills, J.P. Photogrammetric Assessment and Comparison of DJI Phantom 4 Pro and Phantom 4 RTK Small Unmanned Aircraft Systems. Int. Arch. Photogramm. Remote Sens. Spat. Inf. Sci. 2019, XLII-2/W13, 503–509. [Google Scholar] [CrossRef]
- Woo, S.; Park, J.; Lee, J.-Y.; Kweon, I.S. Cbam: Convolutional block attention module. In Proceedings of the European Conference on Computer Vision (ECCV), Munich, Germany, 8–14 September 2018; pp. 3–19. [Google Scholar]
- Guo, Y.; Liao, J.; Shen, G. Mapping Large-Scale Mangroves along the Maritime Silk Road from 1990 to 2015 Using a Novel Deep Learning Model and Landsat Data. Remote Sens. 2021, 13, 245. [Google Scholar] [CrossRef]
- Badrinarayanan, V.; Kendall, A.; Cipolla, R. SegNet: A Deep Convolutional Encoder-Decoder Architecture for Image Segmentation. IEEE Trans. Pattern Anal. Mach. Intell. 2017, 39, 2481–2495. [Google Scholar] [CrossRef]
- Theckedath, D.; Sedamkar, R.R. Detecting Affect States Using VGG16, ResNet50 and SE-ResNet50 Networks. SN Comput. Sci. 2020, 1, 79. [Google Scholar] [CrossRef]
- Khandelwal, P.; Armstrong, S.; Matin, A.; Pallickara, S.; Pallickara, S.L. CloudNet: A Deep Learning Approach for Mitigating Occlusions in Landsat-8 Imagery using Data Coalescence. In Proceedings of the 2022 IEEE 18th International Conference on e-Science (e-Science), Lake City, UT, USA, 11–14 October 2022; pp. 117–127. [Google Scholar]
- Mohajerani, S.; Saeedi, P. Cloud-Net+: A Cloud Segmentation CNN for Landsat 8 Remote Sensing Imagery Optimized with Filtered Jaccard Loss Function. arXiv 2020, arXiv:2001.08768. [Google Scholar]
- Over, J.-S.R.; Ritchie, A.C.; Kranenburg, C.J.; Brown, J.A.; Buscombe, D.D.; Noble, T.; Sherwood, C.R.; Warrick, J.A.; Wernette, P.A. Processing Coastal Imagery with Agisoft Metashape Professional Edition, Version 1.6—Structure from Motion Workflow Documentation 2021-1039; US Geological Survey: Reston, VA, USA, 2021; p. 46.
- Goncalves, H.; Goncalves, J.A.; Corte-Real, L. Measures for an Objective Evaluation of the Geometric Correction Process Quality. IEEE Geosci. Remote Sens. Lett. 2009, 6, 292–296. [Google Scholar] [CrossRef]
- Başeski, E. 16-Bit to 8-Bit Conversion in Remote Sensing Images by Using Image Content. In Proceedings of the 2019 9th International Conference on Recent Advances in Space Technologies (RAST), Istanbul, Turkey, 11–14 June 2019; pp. 413–417. [Google Scholar]
- Bernhardt, M.; Castro, D.C.; Tanno, R.; Schwaighofer, A.; Tezcan, K.C.; Monteiro, M.; Bannur, S.; Lungren, M.P.; Nori, A.; Glocker, B.; et al. Active label cleaning for improved dataset quality under resource constraints. Nat. Commun. 2022, 13, 1161. [Google Scholar] [CrossRef]
- Russell, B.C.; Torralba, A.; Murphy, K.P.; Freeman, W.T. LabelMe: A Database and Web-Based Tool for Image Annotation. Int. J. Comput. Vision 2008, 77, 157–173. [Google Scholar] [CrossRef]
- Chicho, B.T.; Bibo Sallow, A. A Comprehensive Survey of Deep Learning Models Based on Keras Framework. J. Soft Comput. Data Min. 2021, 2, 49–62. [Google Scholar] [CrossRef]
- Barbedo, J.G.A. Impact of dataset size and variety on the effectiveness of deep learning and transfer learning for plant disease classification. Comput. Electron. Agric. 2018, 153, 46–53. [Google Scholar] [CrossRef]
- Liu, L.; Wu, Y.; Wei, W.; Cao, W.; Sahin, S.; Zhang, Q. Benchmarking Deep Learning Frameworks: Design Considerations, Metrics and Beyond. In Proceedings of the 2018 IEEE 38th International Conference on Distributed Computing Systems (ICDCS), Vienna, Austria, 2–6 July 2018; pp. 1258–1269. [Google Scholar]
- Tien Bui, D.; Hoang, N.-D.; Martínez-Álvarez, F.; Ngo, P.-T.T.; Hoa, P.V.; Pham, T.D.; Samui, P.; Costache, R. A novel deep learning neural network approach for predicting flash flood susceptibility: A case study at a high frequency tropical storm area. Sci. Total Environ. 2020, 701, 134413. [Google Scholar] [CrossRef]
- Foody, G.M. Explaining the unsuitability of the kappa coefficient in the assessment and comparison of the accuracy of thematic maps obtained by image classification. Remote Sens. Environ. 2020, 239, 111630. [Google Scholar] [CrossRef]
- Thompson, W.D.; Walter, S.D. A Reappraisal of the Kappa Coefficient. J. Clin. Epidemiol. 1988, 41, 949–958. [Google Scholar] [CrossRef]
- Ronneberger, O.; Fischer, P.; Brox, T. U-net: Convolutional networks for biomedical image segmentation. In Proceedings of the International Conference on Medical Image Computing and Computer-Assisted Intervention, Munich, Germany, 5–9 October 2015; pp. 234–241. [Google Scholar]
- Xie, E.; Wang, W.; Yu, Z.; Anandkumar, A.; Alvarez, J.M.; Luo, P. SegFormer: Simple and efficient design for semantic segmentation with transformers. Adv. Neural Inf. Process. Syst. 2021, 34, 12077–12090. [Google Scholar]
- Li, R.; Liu, W.; Yang, L.; Sun, S.; Hu, W.; Zhang, F.; Li, W. Deepunet: A deep fully convolutional network for pixel-level sea-land segmentation. IEEE J. Sel. Top. Appl. Earth Obs. Remote Sens. 2018, 11, 3954–3962. [Google Scholar] [CrossRef]
- Diakogiannis, F.I.; Waldner, F.; Caccetta, P.; Wu, C. Resunet-a: A deep learning framework for semantic segmentation of remotely sensed data. ISPRS J. Photogramm. Remote Sens. 2020, 162, 94–114. [Google Scholar] [CrossRef]
- Memarsadeghi, N.; Mount, D.M.; Netanyahu, N.S.; Le Moigne, J. A fast implementation of the ISODATA clustering algorithm. Int. J. Comput. Geom. Appl. 2007, 17, 71–103. [Google Scholar] [CrossRef]














| Spectral Name | Spectral Range and Tolerance (nm) | Spatial Resolution (In This Study) (cm) |
|---|---|---|
| Blue band (B) | 450 ± 16 | 4.61 |
| Green band (G) | 560 ± 16 | |
| Red band (R) | 650 ± 16 | |
| Red Edge band (RE) | 730 ± 16 | |
| Near Infrared (NIR) | 840 ± 16 | |
| Visible light band (RGB) | 390~780 |
| Range of Coefficient Values | Evaluation Criteria |
|---|---|
| Kappa = −1 | Completely inconsistent |
| Kappa = 0 | Random classification results |
| 0 < Kappa ≤ 0.2 | Notably low consistency |
| 0.2 < Kappa ≤ 0.4 | Low consistency |
| 0.4 < Kappa ≤ 0.6 | Medium consistency |
| 0.6 < Kappa ≤ 0.8 | High consistency |
| 0.8 < Kappa ≤ 1.0 | Almost complete consistency |
| Kappa = +1 | Complete consistency |
| Model Structure | Accuracy | F1_Score | mIoU | Precision | Recall |
|---|---|---|---|---|---|
| UNet | 94.52% | 96.20% | 94.52% | 94.52% | 99.95% |
| DeepUNet | 99.13% | 92.10% | 91.04% | 93.15% | 91.89% |
| ResUNet | 97.13% | 97.47% | 96.00% | 96.00% | 99.95% |
| SegNet | 96.71% | 97.20% | 95.63% | 95.64% | 99.95% |
| AttCloudNet+ | 95.18% | 96.50% | 94.97% | 94.97% | 99.96% |
| SegFormer | 94.53% | 96.20% | 94.53% | 94.53% | 99.96% |
| MangroveNet | 99.13% | 98.84% | 98.11% | 99.62% | 98.38% |
| Methods | Kappa Coefficient | Overall Accuracy (OA) |
|---|---|---|
| K-means | 0.61 | 0.75 |
| ISODATA | 0.36 | 0.56 |
| Random Forest | 0.71 | 0.81 |
| SVM | 0.76 | 0.84 |
| SegNet | 0.73 | 0.82 |
| MangroveNet | 0.41 | 0.67 |
| AttCloudNet+ | 0.81 | 0.87 |
| Mangrove Species | AttCloudNet+ (m2) | Manual Delineation (m2) |
|---|---|---|
| Aegiceras corniculatum-Avicennia marina | 6873.33 | 6013.33 |
| Rhizophora stylosa | 7960.00 | 7680.00 |
| Sonneratia apetala | 1386.67 | 1713.33 |
| Model Structure | Advantage | Weakness |
|---|---|---|
| UNet | Lightweight model for simple segmentation tasks | The ability is slightly worse to process the complex high-resolution multi-spectral drone images |
| DeepUNet | Focus on the image’s spectral features | Ignored the spatial feature information |
| ResUNet | Lightweight model for simple segmentation tasks | Only considers spatial features and ignores spectral features |
| SegNet | The number of parameters is moderate, suitable for general use | The spatial feature information is ignored |
| AttCloudNet+ | Mangrove area can be extracted effectively from multi-spectral drone images | Massive parameters require high computing power |
| SegFormer | The model is novel and transformer is used | It is better to process ordinary images than multispectral remote sensed images |
| MangroveNet | Mangrove area can be extracted effectively from multi-spectral drone images | The generalization needs to be improved |
Disclaimer/Publisher’s Note: The statements, opinions and data contained in all publications are solely those of the individual author(s) and contributor(s) and not of MDPI and/or the editor(s). MDPI and/or the editor(s) disclaim responsibility for any injury to people or property resulting from any ideas, methods, instructions or products referred to in the content. |
© 2025 by the authors. Licensee MDPI, Basel, Switzerland. This article is an open access article distributed under the terms and conditions of the Creative Commons Attribution (CC BY) license (https://creativecommons.org/licenses/by/4.0/).
Share and Cite
Chen, X.; Zhang, X.; Zhuang, C.; Dai, X.; Kong, L.; Xie, Z.; Hu, X. An Approach for Detecting Mangrove Areas and Mapping Species Using Multispectral Drone Imagery and Deep Learning. Sensors 2025, 25, 2540. https://doi.org/10.3390/s25082540
Chen X, Zhang X, Zhuang C, Dai X, Kong L, Xie Z, Hu X. An Approach for Detecting Mangrove Areas and Mapping Species Using Multispectral Drone Imagery and Deep Learning. Sensors. 2025; 25(8):2540. https://doi.org/10.3390/s25082540
Chicago/Turabian StyleChen, Xingyu, Xiuyu Zhang, Changwei Zhuang, Xuejiao Dai, Lingling Kong, Zixia Xie, and Xibang Hu. 2025. "An Approach for Detecting Mangrove Areas and Mapping Species Using Multispectral Drone Imagery and Deep Learning" Sensors 25, no. 8: 2540. https://doi.org/10.3390/s25082540
APA StyleChen, X., Zhang, X., Zhuang, C., Dai, X., Kong, L., Xie, Z., & Hu, X. (2025). An Approach for Detecting Mangrove Areas and Mapping Species Using Multispectral Drone Imagery and Deep Learning. Sensors, 25(8), 2540. https://doi.org/10.3390/s25082540
