Calibration of Mobile Robots Using ATOM
Abstract
1. Introduction
- estimates the transformation between the sensors and the motion coordinate system;
- estimates the transformations given by inaccurate localization systems, avoiding the negative impact that these transformations could have on the calibration accuracy;
- can calibrate with accuracy a complex real mobile manipulator, with many sensor modalities.
2. Related Work
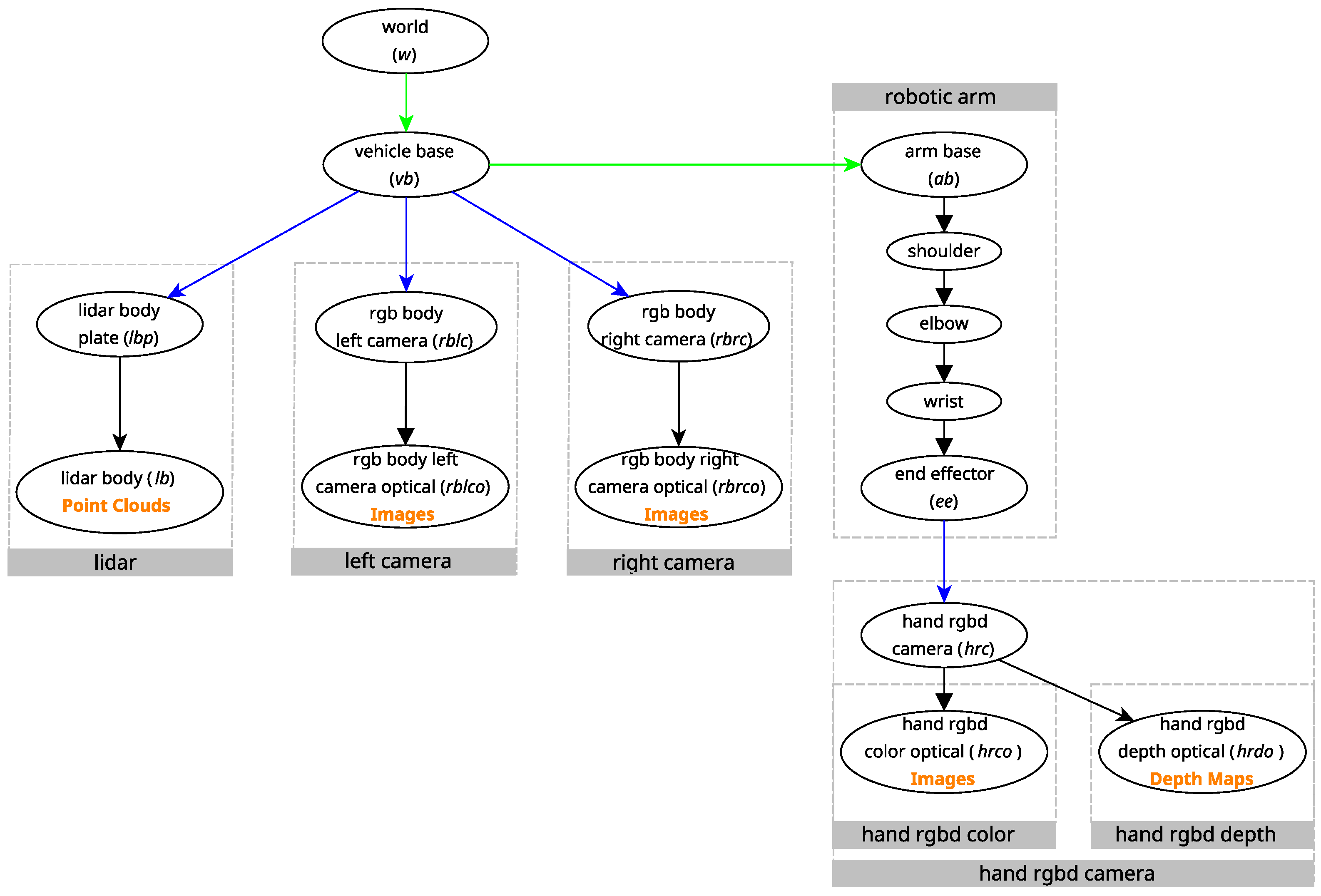
3. Materials and Methods
3.1. Problem Formulation
3.2. Optimization of Atomic Transformations
3.3. RGB Modality
3.4. Range Modalities
4. Results and Discussion
4.1. Calibration Metrics
4.1.1. RGB to RGB Evaluation
4.1.2. Ground Truth Comparison
4.2. Case Studies
4.3. Calibrating Mobile Manipulators
4.4. Calibrating Mobile Robots with Imprecise Localization Systems
4.5. Calibrating a Real Mobile Manipulator with Imprecise Odometry
5. Conclusions
Author Contributions
Funding
Institutional Review Board Statement
Informed Consent Statement
Data Availability Statement
Acknowledgments
Conflicts of Interest
Correction Statement
Abbreviations
| ATOM | Atomic Transformations Optimization Method |
| IMU | Inertial measurement unit |
| ROS | Robot Operating System |
| LiDAR | Light Detection And Ranging Sensor |
| SOFTBot | Sensors to Odom Frame Test roBot |
| SOFTBot2 | Sensors to Odom Frame Test roBot 2 |
| SLAM | Simultaneous Localization and Mapping |
| ICP | Iterative Closest Point |
References
- Qiu, Z.; Martinez-Sanchez, J.; Arias-Sanchez, P.; Rashdi, R. External Multi-Modal Imaging Sensor Calibration for Sensor Fusion: A Review. Inf. Fusion 2023, 97, 101806. [Google Scholar] [CrossRef]
- Müller, C.J.; van Daalen, C.E. Map Point Selection for Visual SLAM. Robot. Auton. Syst. 2023, 167, 104485. [Google Scholar] [CrossRef]
- Wang, X.; Zheng, S.; Lin, X.; Zhu, F. Improving RGB-D SLAM Accuracy in Dynamic Environments Based on Semantic and Geometric Constraints. Measurement 2023, 217, 113084. [Google Scholar] [CrossRef]
- Boucher, C.; Noyer, J.C.; Benjelloun, M. 3D Structure and Motion Recovery in a Multisensor Framework. Inf. Fusion 2001, 2, 271–285. [Google Scholar] [CrossRef]
- Tian, X.; Liu, R.; Wang, Z.; Ma, J. High Quality 3D Reconstruction Based on Fusion of Polarization Imaging and Binocular Stereo Vision. Inf. Fusion 2022, 77, 19–28. [Google Scholar] [CrossRef]
- Guidolin, M.; Tagliapietra, L.; Menegatti, E.; Reggiani, M. Hi-ROS: Open-source Multi-Camera Sensor Fusion for Real-Time People Tracking. Comput. Vis. Image Underst. 2023, 232, 103694. [Google Scholar] [CrossRef]
- Huang, Z.; Sun, S.; Zhao, J.; Mao, L. Multi-Modal Policy Fusion for End-to-End Autonomous Driving. Inf. Fusion 2023, 98, 101834. [Google Scholar] [CrossRef]
- Basso, F.; Menegatti, E.; Pretto, A. Robust Intrinsic and Extrinsic Calibration of RGB-D Cameras. IEEE Trans. Robot. 2018, 34, 1315–1332. [Google Scholar] [CrossRef]
- Pinto, A.; Matos, A. MARESye: A Hybrid Imaging System for Underwater Robotic Applications. Inf. Fusion 2020, 55, 16–29. [Google Scholar] [CrossRef]
- Badue, C.; Guidolini, R.; Carneiro, R.; Azevedo, P.; Cardoso, V.; Forechi, A.; Jesus, L.; Berriel, R.; Paixão, T.; Mutz, F.; et al. Self-Driving Cars: A Survey. Expert Syst. Appl. 2021, 165, 113816. [Google Scholar] [CrossRef]
- Mutz, F.; Veronese, L.P.; Oliveira-Santos, T.; de Aguiar, E.; Auat Cheein, F.A.; Ferreira De Souza, A. Large-Scale Mapping in Complex Field Scenarios Using an Autonomous Car. Expert Syst. Appl. 2016, 46, 439–462. [Google Scholar] [CrossRef]
- Oliveira, M.; Santos, V.; Sappa, A. Multimodal Inverse Perspective Mapping. Inf. Fusion 2015, 24, 108–121. [Google Scholar] [CrossRef]
- Rato, D.; Oliveira, M.; Santos, V.; Gomes, M.; Sappa, A. A Sensor-to-Pattern Calibration Framework for Multi-Modal Industrial Collaborative Cells. J. Manuf. Syst. 2022, 64, 497–507. [Google Scholar] [CrossRef]
- Oliveira, M.; Pedrosa, E.; de Aguiar, A.P.; Rato, D.F.P.D.; dos Santos, F.N.; Dias, P.; Santos, V. ATOM: A General Calibration Framework for Multi-Modal, Multi-Sensor Systems. Expert Syst. Appl. 2022, 207, 118000. [Google Scholar] [CrossRef]
- Agarwal, S.; Snavely, N.; Seitz, S.M.; Szeliski, R. Bundle Adjustment in the Large. In Proceedings of the Computer Vision—ECCV 2010, Heraklion, Greece, 5–11 September 2010; Springer: Berlin/Heidelberg, Germany, 2010; pp. 29–42. [Google Scholar]
- Pedrosa, E.; Oliveira, M.; Lau, N.; Santos, V. A General Approach to Hand–Eye Calibration Through the Optimization of Atomic Transformations. IEEE Trans. Robot. 2021, 37, 1619–1633. [Google Scholar] [CrossRef]
- Tabb, A.; Ahmad Yousef, K.M. Solving the Robot-World Hand-Eye(s) Calibration Problem with Iterative Methods. Mach. Vis. Appl. 2017, 28, 569–590. [Google Scholar] [CrossRef]
- Ali, I.; Suominen, O.; Gotchev, A.; Morales, E.R. Methods for Simultaneous Robot-World-Hand–Eye Calibration: A Comparative Study. Sensors 2019, 19, 2837. [Google Scholar] [CrossRef] [PubMed]
- Sumenkov, O.Y.; Kulminskiy, D.D.; Gusev, S.V. Kinematic Calibration of an Industrial Manipulator without External Measurement Devices. Nelineinaya Din. 2024, 20, 979–1001. [Google Scholar] [CrossRef]
- Oliveira, M.; Castro, A.; Madeira, T.; Pedrosa, E.; Dias, P.; Santos, V. A ROS Framework for the Extrinsic Calibration of Intelligent Vehicles: A Multi-Sensor, Multi-Modal Approach. Robot. Auton. Syst. 2020, 131, 103558. [Google Scholar] [CrossRef]
- Aguiar, A.; Oliveira, M.; Pedrosa, E.; Santos, F. A Camera to LiDAR Calibration Approach through the Optimization of Atomic Transformations. Expert Syst. Appl. 2021, 176, 114894. [Google Scholar] [CrossRef]
- Liu, C.; Huang, Y.; Rong, Y.; Li, G.; Meng, J.; Xie, Y.; Zhang, X. A Novel Extrinsic Calibration Method of Mobile Manipulator Camera and 2D-LiDAR via Arbitrary Trihedron-Based Reconstruction. IEEE Sensors J. 2021, 21, 24672–24682. [Google Scholar] [CrossRef]
- Song, T.; Wei, B.G.; Guo, S.; Peng, J.T.; Han, D.X. A Calibration Method of Dual Two-Dimensional Laser Range Finders for Mobile Manipulator. Int. J. Adv. Robot. Syst. 2019, 16, 1729881419876783. [Google Scholar] [CrossRef]
- Limoyo, O.; Ablett, T.; Marić, F.; Volpatti, L.; Kelly, J. Self-Calibration of Mobile Manipulator Kinematic and Sensor Extrinsic Parameters Through Contact-Based Interaction. In Proceedings of the 2018 IEEE International Conference on Robotics and Automation (ICRA), Brisbane, Australia, 21–25 May 2018; pp. 4913–4920. [Google Scholar] [CrossRef]
- Wieghardt, C.S.; Wagner, B. Self-Calibration of a Mobile Manipulator Using Structured Light. In Proceedings of the 2017 18th International Conference on Advanced Robotics (ICAR), Hong Kong, China, 10–12 July 2017; IEEE: New York, NY, USA, 2017; pp. 197–203. [Google Scholar]
- Dinh, V.Q.; Nguyen, T.P.; Jeon, J.W. Rectification Using Different Types of Cameras Attached to a Vehicle. IEEE Trans. Image Process. 2019, 28, 815–826. [Google Scholar] [CrossRef]
- Vasconcelos, F.; Barreto, J.P.; Boyer, E. Automatic Camera Calibration Using Multiple Sets of Pairwise Correspondences. IEEE Trans. Pattern Anal. Mach. Intell. 2018, 40, 791–803. [Google Scholar] [CrossRef] [PubMed]
- Mueller, G.R.; Wuensche, H.J. Continuous Stereo Camera Calibration in Urban Scenarios. In Proceedings of the IEEE Conference on Intelligent Transportation Systems, Proceedings, ITSC, Yokohama, Japan, 16–19 October 2017; Institute of Electrical and Electronics Engineers Inc.: Piscataway, NJ, USA, 2017; Volume 2018, pp. 1–6. [Google Scholar] [CrossRef]
- Guan, J.; Deboeverie, F.; Slembrouck, M.; Van Haerenborgh, D.; Van Cauwelaert, D.; Veelaert, P.; Philips, W. Extrinsic Calibration of Camera Networks Using a Sphere. Sensors 2015, 15, 18985–19005. [Google Scholar] [CrossRef] [PubMed]
- Chen, S.; Liu, J.; Wu, T.; Huang, W.; Liu, K.; Yin, D.; Liang, X.; Hyyppä, J.; Chen, R. Extrinsic Calibration of 2D Laser Rangefinders Based on a Mobile Sphere. Remote Sens. 2018, 10, 1176. [Google Scholar] [CrossRef]
- He, M.; Zhao, H.; Davoine, F.; Cui, J.; Zha, H. Pairwise LIDAR Calibration Using Multi-Type 3D Geometric Features in Natural Scene. In Proceedings of the 2013 IEEE/RSJ International Conference on Intelligent Robots and Systems (IROS), Tokyo, Japan, 3–7 November 2013; Amato, N., Ed.; IEEE: New York, NY, USA, 2013; pp. 1828–1835. [Google Scholar]
- Verma, S.; Berrio, J.S.; Worrall, S.; Nebot, E. Automatic Extrinsic Calibration between a Camera and a 3D Lidar Using 3D Point and Plane Correspondences. In Proceedings of the 2019 IEEE Intelligent Transportation Systems Conference (ITSC), Auckland, New Zealand, 27–30 October 2019; pp. 3906–3912. [Google Scholar] [CrossRef]
- Zhou, L.; Li, Z.; Kaess, M. Automatic Extrinsic Calibration of a Camera and a 3D LiDAR Using Line and Plane Correspondences. In Proceedings of the 2018 IEEE/RSJ International Conference on Intelligent Robots and Systems (IROS), Madrid, Spain, 1–5 October 2018; pp. 5562–5569. [Google Scholar] [CrossRef]
- Guindel, C.; Beltrán, J.; Martín, D.; García, F. Automatic Extrinsic Calibration for Lidar-Stereo Vehicle Sensor Setups. In Proceedings of the 2017 IEEE 20th International Conference on Intelligent Transportation Systems (ITSC), Yokohama, Japan, 16–19 October 2017; pp. 1–6. [Google Scholar] [CrossRef]
- Tonchev, K.; Manolova, A.; Neshov, N.; Poulkov, V. RGB-D Sensors Extrinsic Calibration In Controlled Environment. In Proceedings of the 11th IEEE International Conference on Intelligent Data Acquisition and Advanced Computing Systems: Technology and Applications (IDAACS’2021), Cracow, Poland, 22–25 September 2021; IEEE: New York, NY, USA, 2021; Volume 2, pp. 730–735. [Google Scholar] [CrossRef]
- Liu, H.; Qu, D.; Xu, F.; Zou, F.; Song, J.; Jia, K. Approach for Accurate Calibration of RGB-D Cameras Using Spheres. Opt. Express 2020, 28, 19058–19073. [Google Scholar] [CrossRef]
- Chen, G.; Cui, G.; Jin, Z.; Wu, F.; Chen, X. Accurate Intrinsic and Extrinsic Calibration of RGB-D Cameras With GP-Based Depth Correction. IEEE Sensors J. 2019, 19, 2685–2694. [Google Scholar] [CrossRef]
- Tsai, R.; Lenz, R. Real Time Versatile Robotics Hand/Eye Calibration Using 3D Machine Vision. In Proceedings of the 1988 IEEE International Conference on Robotics and Automation Proceedings, Philadelphia, PA, USA, 24–29 April 1988; Volume 1, pp. 554–561. [Google Scholar] [CrossRef]
- Shiu, Y.C.; Ahmad, S. Calibration of Wrist-Mounted Robotic Sensors by Solving Homogeneous Transform Equations of the Form AX = XB. IEEE Trans. Robot. Autom. 1989, 5, 16–29. [Google Scholar] [CrossRef]
- Dornaika, F.; Horaud, R. Simultaneous Robot-World and Hand-Eye Calibration. IEEE Trans. Robot. Autom. 1998, 14, 617–622. [Google Scholar] [CrossRef]
- Shah, M.; Bostelman, R.; Legowik, S.; Hong, T. Calibration of Mobile Manipulators Using 2D Positional Features. Measurement 2018, 124, 322–328. [Google Scholar] [CrossRef]
- Zhang, Y.; Li, G.; Xie, X.; Wang, Z. A New Algorithm for Accurate and Automatic Chessboard Corner Detection. In Proceedings of the IEEE International Symposium on Circuits and Systems, Baltimore, MD, USA, 28–31 May 2017; Institute of Electrical and Electronics Engineers Inc.: Piscataway, NJ, USA, 2017. [Google Scholar] [CrossRef]
- Jurado, S.; Salinas, R.; Cuevas, F.; Carnicer, R. Generation of Fiducial Marker Dictionaries Using Mixed Integer Linear Programming. Pattern Recognit. 2016, 51, 481–491. [Google Scholar] [CrossRef]
- Foote, T. Tf: The Transform Library. In Proceedings of the 2013 IEEE Conference on Technologies for Practical Robot Applications (TePRA), Woburn, MA, USA, 22–23 April 2013; pp. 1–6. [Google Scholar] [CrossRef]
- Sanchez, A.; Cetto, J.; Noguer, F. Exhaustive Linearization for Robust Camera Pose and Focal Length Estimation. IEEE Trans. Pattern Anal. Mach. Intell. 2013, 35, 2387–2400. [Google Scholar] [CrossRef] [PubMed]
- Gao, X.S.; Hou, X.R.; Tang, J.; Cheng, H.F. Complete Solution Classification for the Perspective-Three-Point Problem. IEEE Trans. Pattern Anal. Mach. Intell. 2003, 25, 930–943. [Google Scholar] [CrossRef]
- Jatesiktat, P.; Lim, G.M.; Ang, W.T. Multi-Camera Calibration Using Far-Range Dual-LED Wand and Near-Range Chessboard Fused in Bundle Adjustment. Sensors 2024, 24, 7416. [Google Scholar] [CrossRef] [PubMed]
- Zhang, Z. A flexible new technique for camera calibration. IEEE Trans. Pattern Anal. Mach. Intell. 2000, 22, 1330–1334. [Google Scholar] [CrossRef]
- Maddahi, Y.; Sepehri, N.; Maddahi, A.; Abdolmohammadi, M. Calibration of wheeled mobile robots with differential drive mechanisms: An experimental approach. Robotica 2012, 30, 1029–1039. [Google Scholar] [CrossRef]
- Ivanjko, E.; Komsic, I.; Petrovic, I. Simple off-line odometry calibration of differential drive mobile robots. In Proceedings of the 16th International Workshop on Robotics in Alpe-Adria-Danube Region-RAAD, Ljubljana, Slovenia, 7–9 June 2007. [Google Scholar]
- Jiang, Z.; Cai, Z.; Hui, N.; Li, B. Multi-Level Optimization for Data-Driven Camera–LiDAR Calibration in Data Collection Vehicles. Sensors 2023, 23, 8889. [Google Scholar] [CrossRef]
- Zhang, Z.; Gallego, G.; Scaramuzza, D. On the Comparison of Gauge Freedom Handling in Optimization-Based Visual-Inertial State Estimation. IEEE Robot. Autom. Lett. 2018, 3, 2710–2717. [Google Scholar] [CrossRef]






| System | Description | Sensors | Dataset | Details |
|---|---|---|---|---|
| SOFTBot (a) | Mobile robot Differential steering | RGB cameras (2×) 3D LiDAR | Simulated | 44 collections, 3 partial |
| SOFTBot2 (b) | Mobile manipulator Differential steering | RGBD cameras (2×) 3D LiDAR | Simulated | 54 collections, 36 partial |
| Zau (c) | Mobile manipulator Differential steering | RGB cameras (3×) 3D LiDAR Depth camera | Real | 50 collections, 50 partial |
| Method | Sensor Pair | |
|---|---|---|
| (pix) | ||
| OpenCV | body rgb camera to hand rgb camera | (a) |
| ATOM | 0.616 | |
| ATOM | 3d lidar to body rgb camera | 2.367 |
| ICP | 2.317 | |
| ATOM | body depth camera to body rgb camera | 1.466 |
| body depth camera to hand rgb camera | 1.495 | |
| hand depth camera to body rgb camera | 2.402 | |
| hand depth camera to hand rgb camera | 2.472 | |
| ATOM | body depth camera to 3d lidar | 1.534 |
| ICP average | 15.136 | |
| ICP best | 53.644 | |
| ATOM | hand depth camera to 3d lidar | 1.580 |
| ICP average | (b) | |
| ICP best | (b) | |
| ATOM | body depth camera to hand depth camera | 1.457 |
| ICP average | (b) | |
| ICP best | (b) |
| Method | Sensor Pair | |
|---|---|---|
| (pix) | ||
| ATOM | left camera to right camera | 50.854 |
| 3d lidar to left camera | 55.858 | |
| 3d lidar to right camera | 55.148 |
| Method | Sensor Pair | |
|---|---|---|
| (pix) | ||
| ATOM | left camera to right camera | 0.243 |
| 3d lidar to left camera | 6.499 | |
| 3d lidar to right camera | 7.131 |
| Transformation | ||
|---|---|---|
| (m) | (rad) | |
| vehicle base to left camera | 0 | 0 |
| vehicle base to right camera | ||
| vehicle base to 3d lidar plate | ||
| world to vehicle base |
| Sensor Pair | rgb Body Left to rgb Body Right | rgb Body Left to rgbd Hand Color | rgb Body Right to rgbd Hand Color | rgbd Hand Depth to rgb Body Left | rgbd Hand Depth to rgb Body Right | rgbd Hand Depth to rgbd Hand Color |
|---|---|---|---|---|---|---|
(pix) | 10.127 | 5.841 | 6.580 | 8.151 | 5.799 |
| Sensor Pair | Lidar Body to rgb Body Right | Lidar Body to rgb Body Left | Lidar Body to rgbd Hand Color | Lidar Body to rgbd Hand Depth |
|---|---|---|---|---|
(pix) | 8.247 | 4.591 | 10.268 | 7.313 |
Disclaimer/Publisher’s Note: The statements, opinions and data contained in all publications are solely those of the individual author(s) and contributor(s) and not of MDPI and/or the editor(s). MDPI and/or the editor(s) disclaim responsibility for any injury to people or property resulting from any ideas, methods, instructions or products referred to in the content. |
© 2025 by the authors. Licensee MDPI, Basel, Switzerland. This article is an open access article distributed under the terms and conditions of the Creative Commons Attribution (CC BY) license (https://creativecommons.org/licenses/by/4.0/).
Share and Cite
Silva, B.; Vieira, D.; Gomes, M.; Oliveira, M.R.; Pedrosa, E. Calibration of Mobile Robots Using ATOM. Sensors 2025, 25, 2501. https://doi.org/10.3390/s25082501
Silva B, Vieira D, Gomes M, Oliveira MR, Pedrosa E. Calibration of Mobile Robots Using ATOM. Sensors. 2025; 25(8):2501. https://doi.org/10.3390/s25082501
Chicago/Turabian StyleSilva, Bruno, Diogo Vieira, Manuel Gomes, Miguel Riem Oliveira, and Eurico Pedrosa. 2025. "Calibration of Mobile Robots Using ATOM" Sensors 25, no. 8: 2501. https://doi.org/10.3390/s25082501
APA StyleSilva, B., Vieira, D., Gomes, M., Oliveira, M. R., & Pedrosa, E. (2025). Calibration of Mobile Robots Using ATOM. Sensors, 25(8), 2501. https://doi.org/10.3390/s25082501

