Spatial Blind Source Estimation of Respiratory Rate and Heart Rate Detection Based on Frequency-Modulated Continuous Wave Radar
Abstract
1. Introduction
2. FMCW Radar Respiration and Heart Rate Detection Principle
3. Respiration and Heartbeat Signal Processing
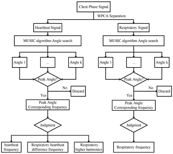
3.1. Overall Structure of Algorithm
3.2. Pre-Processing of Respiration and Heartbeat Signals
3.3. Separation of Respiratory and Cardiac Signals
3.4. Respiratory Heart Rate Estimation
4. Experimental Results and Analysis
4.1. Respiration and Heartbeat Signal Pre-Processing Results
4.2. Respiration and Heartbeat Signal Separation Results
4.3. Respiratory Heart Rate Estimation Results
4.4. Analysis of Experimental Test Results
5. Discussion
- (i)
- The method is able to correlate the feature values so as to isolate the respiration and heartbeat signal more accurately.
- (ii)
- The method further attenuates the interference signals such as static clutter and residual white noise through different feature weights.
- (iii)
- The method in this paper eliminates the influence of the respective harmonics on the frequency estimation by transforming the reconstructed respiration and heartbeat signal into the null domain.
6. Conclusions
Author Contributions
Funding
Institutional Review Board Statement
Informed Consent Statement
Data Availability Statement
Conflicts of Interest
References
- Liu, L.; Zhang, J.; Qu, Y.; Zhang, S.; Xiao, W. mmRH: Noncontact Vital Sign Detection With an FMCW mm-Wave Radar. IEEE Sens. J. 2023, 23, 8856–8866. [Google Scholar] [CrossRef]
- Alizadeh, M.; Shaker, G.; De Almeida, J.C.; Morita, P.P.; Safavi-Naeini, S. Remote monitoring of human vital signs using mm-wave FMCW radar. IEEE Access 2019, 7, 54958–54968. [Google Scholar] [CrossRef]
- Ding, C.; Yan, J.; Zhang, L.; Zhao, H.; Hong, H.; Zhu, X. Noncontact multiple targets vital sign detection based on VMD algorithm. In Proceedings of the 2017 IEEE Radar Conference (Radar Conf), Seattle, WA, USA, 8–12 May 2017; pp. 727–730. [Google Scholar]
- Tang, L.Y.; Zhao, H.; Zhang, Y.J. Pulsed ultra-wideband radar multi-target vital signs monitoring based on WA-EMID algorithm. J. Nanjing Univ. Sci. Technol. 2017, 41, 198–206. [Google Scholar]
- Han, Z.; Zheng, Z.; Zhang, R.; Dong, Z. Research on weak vital signs signal extraction based on statistical features. Fire Control Radar Technol. 2013, 42, 9–12. [Google Scholar]
- Staderini, E.M. UWB Radars in Medicine. IEEE Aerosp. Electron. Syst. Mag. 2002, 17, 13–18. [Google Scholar] [CrossRef]
- Arsalan, M.; Santra, A.; Will, C. Improved contactless heartbeat estimation in FMCW radar via Kalman filter tracking. IEEE Sens. Lett. 2020, 4, 1–4. [Google Scholar] [CrossRef]
- Sacco, G.; Piuzzi, E.; Pittella, E.; Pisa, S. An FMCW radar for localization and vital signs measurement for different chest orientations. Sensors 2020, 20, 3489. [Google Scholar] [CrossRef] [PubMed]
- Turppa, E.; Kortelainen, J.M.; Antropov, O.; Kiuru, T. Vital sign monitoring using FMCW radar in various sleeping scenarios. Sensors 2020, 20, 6505. [Google Scholar] [CrossRef] [PubMed]
- Wang, Y.; Wang, W.; Zhou, M.; Ren, A.; Tian, Z. Remote monitoring of human vital signs based on 77-GHz mm-wave FMCW radar. Sensors 2020, 20, 2999. [Google Scholar] [CrossRef] [PubMed]
- Islam, S.M.M.; Motoyama, N.; Pacheco, S.; Lubecke, V.M. Non-contact vital signs monitoring for multiple subjects using a millimeter wave FMCW automotive radar. In Proceedings of the 2020 IEEE/MTT-S International Microwave Symposium (IMS), Phoenix, AZ, USA, 4–6 August 2020. [Google Scholar]
- Dai, T.K.V.; Oleksak, K.; Kvelashvili, T.; Foroughian, F.; Bauder, C.; Theilmann, P.; Fathy, A.E.; Kilic, O. Enhancement of remote vital sign monitoring detection accuracy using multiple-input multiple-output 77 GHz FMCW radar. IEEE J. Electromagn. RF Microw. Med. Biol. 2021, 6, 111–122. [Google Scholar] [CrossRef]
- Cao, L.; Wei, R.; Zhao, Z.M.; Wang, D.F.; Fu, C. A Novel Frequency-Tracking Algorithm for Noncontact Vital Sign Monitoring. IEEE Sens. J. 2023, 23, 23044–23057. [Google Scholar] [CrossRef]
- Hu, Y.K.; Toda, T. Remote Vital Signs Measurement of Indoor Walking Persons Using mm-Wave FMCW Radar. IEEE Access 2022, 10, 78219–78230. (In English) [Google Scholar] [CrossRef]
- Hu, Y.K.; Toda, T. The Effect of Multi-Directional on Remote Heart Rate Measurement Using PA-LI Joint ICEEMDAN Method with mm-Wave FMCW Radar. IEICE Trans. Commun. 2022, E105B, 159–167. (In English) [Google Scholar] [CrossRef]
- Huang, X.H.; Ju, Z.D.; Zhang, R.D. Real-Time Heart Rate Detection Method Based on 77 GHz FMCW Radar. Micromachines 2022, 13, 1960. (In English) [Google Scholar] [CrossRef] [PubMed]
- Jung, D.; Cheon, S.; Kim, D.; Yoon, J.; Kim, B. Short time remote heart rate measurement based on mmWave FMCW radar frame structure. IEEE Antennas Wirel. Propag. Lett. 2023, 22, 1301–1305. [Google Scholar] [CrossRef]
- Ling, Z.; Zhou, W.; Ren, Y.; Wang, J.; Guo, L. Non-contact heart rate monitoring based on millimeter wave radar. IEEE Access 2022, 10, 74033–74044. [Google Scholar] [CrossRef]
- Wang, D.Y.; Yoo, S.W.; Cho, S.H. Experimental Comparison of IR-UWB Radar and FMCW Radar for Vital Signs. Sensors 2020, 20, 6695. (In English) [Google Scholar] [CrossRef] [PubMed]
- Wang, Q.; Dong, Z.; Liu, D.; Cao, T.; Zhang, M.; Liu, R.; Zhong, X.; Sun, J. Frequency-Modulated Continuous Wave Radar Respiratory Pattern Detection Technology Based on Multifeature. J. Healthc. Eng. 2021, 2021, 9376662. (In English) [Google Scholar] [CrossRef] [PubMed]
- Xiang, M.; Ren, W.; Li, W.; Xue, Z.; Jiang, X. High-precision vital signs monitoring method using a FMCW millimeter-wave sensor. Sensors 2022, 22, 7543. [Google Scholar] [CrossRef] [PubMed]
- Zhou, M.; Liu, Y.; Wu, S.; Wang, C.; Chen, Z.; Li, H. A novel scheme of high-precision heart rate detection with a mm-wave FMCW radar. IEEE Access 2023, 11, 85118–85136. [Google Scholar] [CrossRef]












| Parametric | IWR6843ISK | |||||
|---|---|---|---|---|---|---|
| WPD-MUSIC | PCA-MUSIC | WPCA-MUSIC | ||||
| RR | HR | RR | HR | RR | HR | |
| standard deviation | 1.61 | 1.96 | 1.28 | 1.60 | 1.02 | 1.23 | 
| variance | 2.58 | 3.84 | 1.63 | 2.57 | 1.05 | 1.52 | 
| accuracy | 89.48% | 95.72% | 92.05% | 96.22% | 94.51% | 97.79% | 
| Disclaimer/Publisher’s Note: The statements, opinions and data contained in all publications are solely those of the individual author(s) and contributor(s) and not of MDPI and/or the editor(s). MDPI and/or the editor(s) disclaim responsibility for any injury to people or property resulting from any ideas, methods, instructions or products referred to in the content. | 
© 2025 by the authors. Licensee MDPI, Basel, Switzerland. This article is an open access article distributed under the terms and conditions of the Creative Commons Attribution (CC BY) license (https://creativecommons.org/licenses/by/4.0/).
Share and Cite
Pei, T.; Liao, T.; Wan, X.; Wang, B.; Hao, D. Spatial Blind Source Estimation of Respiratory Rate and Heart Rate Detection Based on Frequency-Modulated Continuous Wave Radar. Sensors 2025, 25, 1198. https://doi.org/10.3390/s25041198
Pei T, Liao T, Wan X, Wang B, Hao D. Spatial Blind Source Estimation of Respiratory Rate and Heart Rate Detection Based on Frequency-Modulated Continuous Wave Radar. Sensors. 2025; 25(4):1198. https://doi.org/10.3390/s25041198
Chicago/Turabian StylePei, Tong, Tao Liao, Xiangkui Wan, Binhui Wang, and Danni Hao. 2025. "Spatial Blind Source Estimation of Respiratory Rate and Heart Rate Detection Based on Frequency-Modulated Continuous Wave Radar" Sensors 25, no. 4: 1198. https://doi.org/10.3390/s25041198
APA StylePei, T., Liao, T., Wan, X., Wang, B., & Hao, D. (2025). Spatial Blind Source Estimation of Respiratory Rate and Heart Rate Detection Based on Frequency-Modulated Continuous Wave Radar. Sensors, 25(4), 1198. https://doi.org/10.3390/s25041198
 
        


 
       