Active RFID Wake-Up Receiver Subsystem for Freight Wagon Localization Devices
Abstract
1. Introduction
- It must operate at least over a continent, covering all possible train routes, coping with national requirements concerning radio spectrum usage;
- The localization devices must be mounted on each wagon individually, as the wagons are often swapped and mixed;
- The localization system should not rely on locomotive on-board units (LOBUs), as it complicates the adoption and deployment (more parties must be involved);
- Each localization device must be battery powered and the battery must last for at least 2 years (typical maintenance periods), as the freight wagons typically do not have access to a source of electric energy from the track [4].
- It uses battery-powered positioning devices mounted on each wagon;
- Each device uses satellite signals for geolocation and precise clock synchronization;
- Each device is equipped with a cellular module to communicate with the infrastructure.
2. Overview of the Freight Wagon Localization System
2.1. Construction of the Localization Device
- GPS module with integrated antenna that receives satellite signal informing about location and time;
- GSM module that constitutes a long-range communication interface;
- Custom ISM (industrial, scientific, and medical band) module that delivers local communication capabilities between localization devices;
- Wake-up signal detector that enables peripheral sensors and other devices to asynchronously wake up the localization device and process external events.
2.2. Functionality Improvements over Existing Designs
2.2.1. Energy Savings Through Mesh Networking, Clustering, and Data Aggregation
- It allows devices (a.k.a. network nodes) to establish communication every fixed period of time (1 to 6 h). The ad-hoc operation session starts at predefined times in all localization devices thanks to GPS-based clock synchronization.
- It is stateless, meaning that each communication session is established ad-hoc, with no knowledge about past communication events. This allows the protocol to be insensitive to topology changes between sessions.
- The protocol allows the nodes to discover network neighbors and form the network within a fixed time (in the order of minutes).
- The protocol uses slotted TDMA with a fixed slot duration of 50 ms.
- The over-the-air baud rate is 100 kbps and the modulation characteristics follow the IEEE 802.15.4 SUN PHY specification.
- In the synchronization phase, the devices wake up roughly 3 min before the actual networking operation and use GPS receivers to obtain their position and synchronize the internal real-time clock to a global UTC time with approximately 5 ms accuracy. Next, they go to sleep until the exact moment the next phase is scheduled to start.
- In the advertising phase, which begins at nearly exactly the same moment in all nodes, the devices advertise their existence to other nodes, including information about the available charge. The goal of this phase is for each node to gather initial information about as many of its direct neighbors as possible.
- During the next phase called the association phase, the nodes use the information gathered during the advertising phase to form logical links over a slotted TDMA schedule. The goal is to assign to each pair of nodes a pair of time slots for exclusive communication, thus establishing an effective slotted communication schedule.
- In the final phase, called the clustering phase, the nodes use the established schedules to spread information about nodes within the possible cluster within a mesh network of a limited fixed radius so that collectively they can select the best candidate for the cluster head. Next, they send the request to this candidate to become the head of the cluster. If they receive confirmation, the clustering process ends. The cluster head is responsible for sending the position information about all the nodes that elected it to the infrastructure using a cellular connection.
2.2.2. Communication with On-Board Sensors
2.2.3. Communication with Railroad Infrastructure
2.2.4. Support for In-Field Service Operations
3. Related Work
- Reading range: similar to radio systems, we can use the sensitivity metric, which is the easiest to compare. However, the effective communication range is greatly influenced by the selected operating band—most often used are unlicensed ISM bands: 125 kHz, 13.56 MHz, 433 MHz, 868/915 MHz, 2.4 GHz, and 5.8 GHz. Similar to RFID systems, the largest ranges are obtained in the 868/915 MHz band due to propagation conditions and legally permitted transmitter powers for the wake-up systems. For this reason, if we care about the reading range, comparisons should concern the same operating band and, additionally, the antenna system.
- Power Consumption: Since the WuRx system will be operating in standby mode all the time, it will often be a significant factor in the overall energy balance and, therefore, will heavily affect the battery lifetime of a device.
- Wake-up latency: The WuRx should respond to wake-ups with a reasonable delay, determined by the application requirements. In some applications, delays of a few seconds are acceptable, while in others, delays of microseconds are required. When designing the WuRx, there are ways to shape this parameter, but the general relationship is that the more stringent the latency requirements, the more power the WuRx receiver will draw.
- Immunity to interference and false alarms: WuRx systems may operate in an electromagnetic environment with high levels of interference, including many other radio emissions, and should, therefore, offer the ability to filter radio interference at an appropriate level.
- Resistance to environmental conditions: WuRx devices must operate reliably over a wide range of temperatures, humidity, and supply voltages, as well as in the presence of water, dust, and vibrations, and should not require any special calibration.
- Dimensions and weight: Minimizing these parameters in WuRx systems is strongly related to the economics and size of the antenna system and is especially important for small IoT/IIoT devices that rely on small batteries or energy harvesters.
- Economics: related to the time and costs of the project, the costs of starting production, the production itself, the availability of components, etc. In the simplest example, we can compare better technical parameters but more expensive solutions in the form of a specialized ASIC integrated circuit to solutions based on discrete elements [22].
- Compliance with standards: In order to introduce a product to the market, it is necessary to meet the legal requirements stated in relevant standards concerning electromagnetic compatibility, radio spectrum usage, environmental hazards, etc.
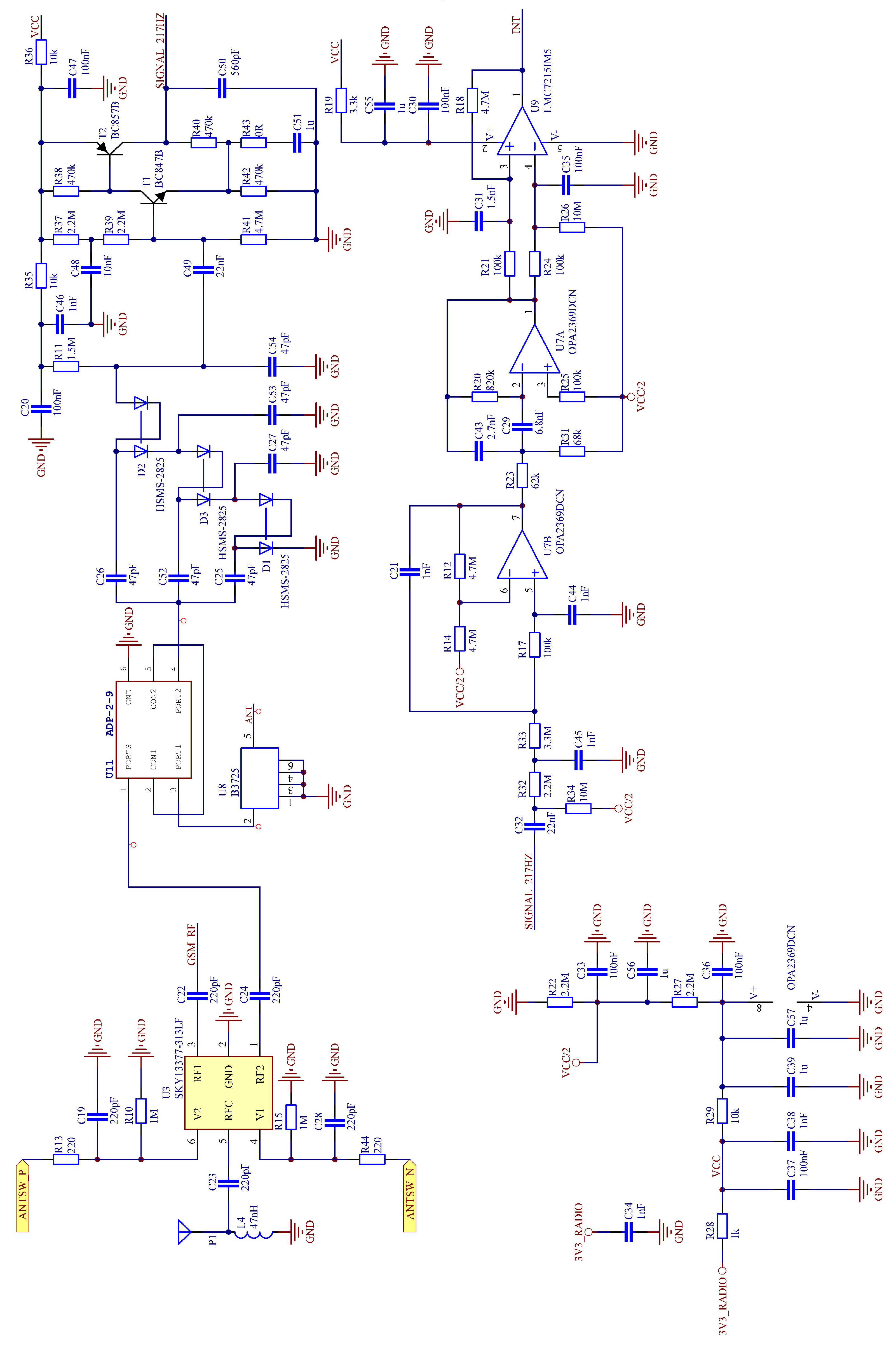
4. Construction of the Wake-Up Radio Subsystem
4.1. Selection of Operating Frequencies
4.2. Description of the Electronic Construction
5. Measurement Results
5.1. Current Consumption
5.2. Sensitivity
5.3. Effective Range
5.4. Selectivity
6. Conclusions
7. Patents
Author Contributions
Funding
Institutional Review Board Statement
Informed Consent Statement
Data Availability Statement
Acknowledgments
Conflicts of Interest
Appendix A

References
- European Court of Auditors. Rail Freight Transport in the EU—Still Not on the Right Track. Special Report No 08, 2016; Publications Office: Luxembourg, 2016. [Google Scholar] [CrossRef]
- The European Rail Research Advisory Council. Research and Innovation—Advancing the European Railway, Future of Surface Transport Research Rail, Technology and Innovation Roadmaps; Technical Report; The European Rail Research Advisory Council: Bruxelles, Belgium, 2016. [Google Scholar]
- ECM Ventures. European Rail Freight Market—Competitive Analysis and Recommendations: Study on Behalf of European Rail Freight Association (ERFA); Technical Report; European Rail Freight Association: Brussels, Belgium, 2022. [Google Scholar]
- Lo Schiavo, A. Fully Autonomous Wireless Sensor Network for Freight Wagon Monitoring. IEEE Sens. J. 2016, 16, 9053–9063. [Google Scholar] [CrossRef]
- Mazzino, N.; Brignole, O.; Cavalletti, C.; Terribile, S.; Diana, G.; Resta, F.; Tomasini, G. A geo-localization and diagnostic system for freight railway wagons. In Proceedings of the 11th World Congress on Railway Research, WCRR 2016, Milan, Italy, 29 May–2 June 2016. [Google Scholar]
- Moya, I.; Perez, A.; Zabalegui, P.; de Miguel, G.; Losada, M.; Amengual, J.; Adin, I.; Mendizabal, J. Freight Wagon Digitalization for Condition Monitoring and Advanced Operation. Sensors 2023, 23, 7448. [Google Scholar] [CrossRef] [PubMed]
- Paolini, G.; Fazzini, E.; Trovarello, S.; Amato, D.; Masotti, D.; Costanzo, A. An Innovative Multi-Port LoRa-Based Wireless Node for Railway Signaling and Positioning. IEEE J. Radio Freq. Identif. 2024, 8, 618–626. [Google Scholar] [CrossRef]
- Johnsrud, S. CC112x/CC120x RX Sniff Mode. Application Report SWRA428A; Texas Instruments: Dallas, TX, USA, 2013. [Google Scholar]
- Krzak, Ł. Energy Efficient Wireless Ad-Hoc Network for Applications in Railroad Transportation. Ph.D. Thesis, AGH University of Krakow, Kraków, Poland, 2018. [Google Scholar]
- Bernal, E.; Spiryagin, M.; Cole, C. Onboard Condition Monitoring Sensors, Systems and Techniques for Freight Railway Vehicles: A Review. IEEE Sens. J. 2019, 19, 4–24. [Google Scholar] [CrossRef]
- He, W.; Shi, W.; Le, J.; Li, H.; Ma, R. Geophone-Based Energy Harvesting Approach for Railway Wagon Monitoring Sensor with High Reliability and Simple Structure. IEEE Access 2020, 8, 35882–35891. [Google Scholar] [CrossRef]
- Flankl, M.; Tüysüz, A.; Gong, C.; Stolz, T.; Kolar, J.W. Analysis and Modeling of Eddy-Current Couplings for Auxiliary Power Generation on a Freight Train Wagon. IEEE Power Energy Technol. Syst. J. 2018, 5, 139–147. [Google Scholar] [CrossRef]
- Malakar, B.; Roy, B.K. Survey of RFID applications in railway industry. In Proceedings of the 2014 First International Conference on Automation, Control, Energy and Systems (ACES), Hooghly, India, 1–2 February 2014; pp. 1–6. [Google Scholar] [CrossRef]
- Lee, L.T.; Tsang, K. An active RFID system for railway vehicle identification and positioning. In Proceedings of the 2008 International Conference on Railway Engineering—Challenges for Railway Transportation in Information Age, Hong Kong, China, 25–28 March 2008; pp. 1–4. [Google Scholar]
- Fromm, R.; Kanoun, O.; Derbel, F. An Improved Wake-Up Receiver Based on the Optimization of Low-Frequency Pattern Matchers. Sensors 2023, 23, 8188. [Google Scholar] [CrossRef] [PubMed]
- Weber, M.; Fersi, G.; Fromm, R.; Derbel, F. Wake-Up Receiver-Based Routing for Clustered Multihop Wireless Sensor Networks. Sensors 2022, 22, 3254. [Google Scholar] [CrossRef] [PubMed]
- Zaraket, E.; Murad, N.M.; Yazdani, S.S.; Rajaoarisoa, L.; Ravelo, B. An overview on low energy wake-up radio technology: Active and passive circuits associated with MAC and routing protocols. J. Netw. Comput. Appl. 2021, 190, 103140. [Google Scholar] [CrossRef]
- Piyare, R.; Murphy, A.L.; Kiraly, C.; Tosato, P.; Brunelli, D. Ultra Low Power Wake-Up Radios: A Hardware and Networking Survey. IEEE Commun. Surv. Tutorials 2017, 19, 2117–2157. [Google Scholar] [CrossRef]
- Wang, P.H.P.; Zhang, C.; Yang, H.; Dunna, M.; Bharadia, D.; Mercier, P.P. A Low-Power Backscatter Modulation System Communicating Across Tens of Meters with Standards-Compliant Wi-Fi Transceivers. IEEE J. Solid-State Circuits 2020, 55, 2959–2969. [Google Scholar] [CrossRef]
- Mercier, P.P.; Calhoun, B.H.; Wang, P.H.P.; Dissanayake, A.; Zhang, L.; Hall, D.A.; Bowers, S.M. Low-Power RF Wake-Up Receivers: Analysis, Tradeoffs, and Design. IEEE Open J. Solid-State Circuits Soc. 2022, 2, 144–164. [Google Scholar] [CrossRef]
- Ketata, I.; Ouerghemmi, S.; Fakhfakh, A.; Derbel, F. Design and Implementation of Low Noise Amplifier Operating at 868 MHz for Duty Cycled Wake-Up Receiver Front-End. Electronics 2022, 11, 3235. [Google Scholar] [CrossRef]
- Galante-Sempere, D.; Ramos-Valido, D.; Khemchandani, S.L.; del Pino, J. Area-Efficient Integrated Current-Reuse Feedback Amplifier for Wake-Up Receivers in Wireless Sensor Network Applications. Sensors 2022, 22, 1662. [Google Scholar] [CrossRef]
- Mangal, V. Energy-Detecting Receivers for Wake-Up Radio Applications. Ph.D. Thesis, Columbia University, New York, NY, USA, 2020. [Google Scholar]
- Sheshashayee, A.V. Wake-Up Radio-Enabled Wireless Networking: Measurements and Evaluation of Data Collection Techniques in Static and Mobile Scenarios. Ph.D. Thesis, Northeastern University, Boston, MA, USA, 2022. [Google Scholar]
- Duvvuri, D. Ultra-Low-Power Wake-Up Receivers with Environmental Adaptive Designs Enabling Fully Integrated IoT Nodes. Ph.D. Thesis, University of Virginia, Charlottesville, VA, USA, 2023. [Google Scholar]
- EN 302-208 V3.3.1:2020-08; Radio Frequency Identification Equipment Operating in the Band 865 MHz to 868 MHz with Power Levels up to 2 W and in the Band 915 MHz to 921 MHz with Power Levels up to 4 W. Harmonised Standard. European Telecommunications Standards Institute (ETSI): Sophia Antipolis, France, 2020.
- Hewlett-Packard Co. Schottky Diode Voltage Doubler, Application Note 956-4; Hewlett-Packard Co.: Palo-Alto, CA, USA, 1995. [Google Scholar]
- Al-Azawy, M.M.; Sari, F. Analysis of Dickson Voltage Multiplier for RF Energy Harvesting. In Proceedings of the 2019 1st Global Power, Energy and Communication Conference (GPECOM), Nevsehir, Turkey, 12–15 June 2019; pp. 10–14. [Google Scholar] [CrossRef]












Disclaimer/Publisher’s Note: The statements, opinions and data contained in all publications are solely those of the individual author(s) and contributor(s) and not of MDPI and/or the editor(s). MDPI and/or the editor(s) disclaim responsibility for any injury to people or property resulting from any ideas, methods, instructions or products referred to in the content. |
© 2025 by the authors. Licensee MDPI, Basel, Switzerland. This article is an open access article distributed under the terms and conditions of the Creative Commons Attribution (CC BY) license (https://creativecommons.org/licenses/by/4.0/).
Share and Cite
Krzak, Ł.; Worek, C. Active RFID Wake-Up Receiver Subsystem for Freight Wagon Localization Devices. Sensors 2025, 25, 1124. https://doi.org/10.3390/s25041124
Krzak Ł, Worek C. Active RFID Wake-Up Receiver Subsystem for Freight Wagon Localization Devices. Sensors. 2025; 25(4):1124. https://doi.org/10.3390/s25041124
Chicago/Turabian StyleKrzak, Łukasz, and Cezary Worek. 2025. "Active RFID Wake-Up Receiver Subsystem for Freight Wagon Localization Devices" Sensors 25, no. 4: 1124. https://doi.org/10.3390/s25041124
APA StyleKrzak, Ł., & Worek, C. (2025). Active RFID Wake-Up Receiver Subsystem for Freight Wagon Localization Devices. Sensors, 25(4), 1124. https://doi.org/10.3390/s25041124

