Application of Reinforcement Learning Methods Combining Graph Neural Networks and Self-Attention Mechanisms in Supply Chain Route Optimization
Abstract
1. Introduction
2. Related Work
3. Methodology
3.1. Graph Neural Networks
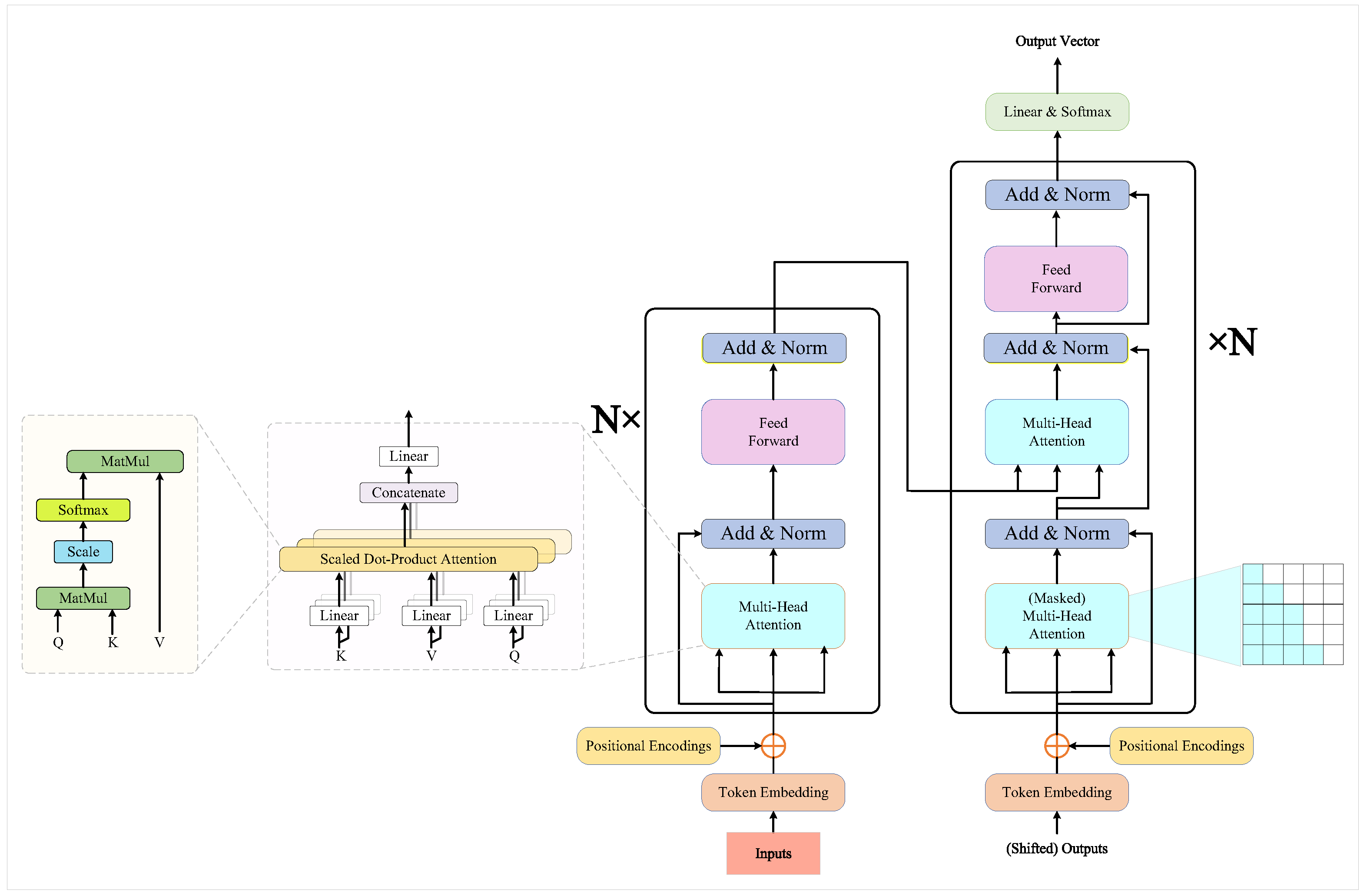
3.2. Transformer Model
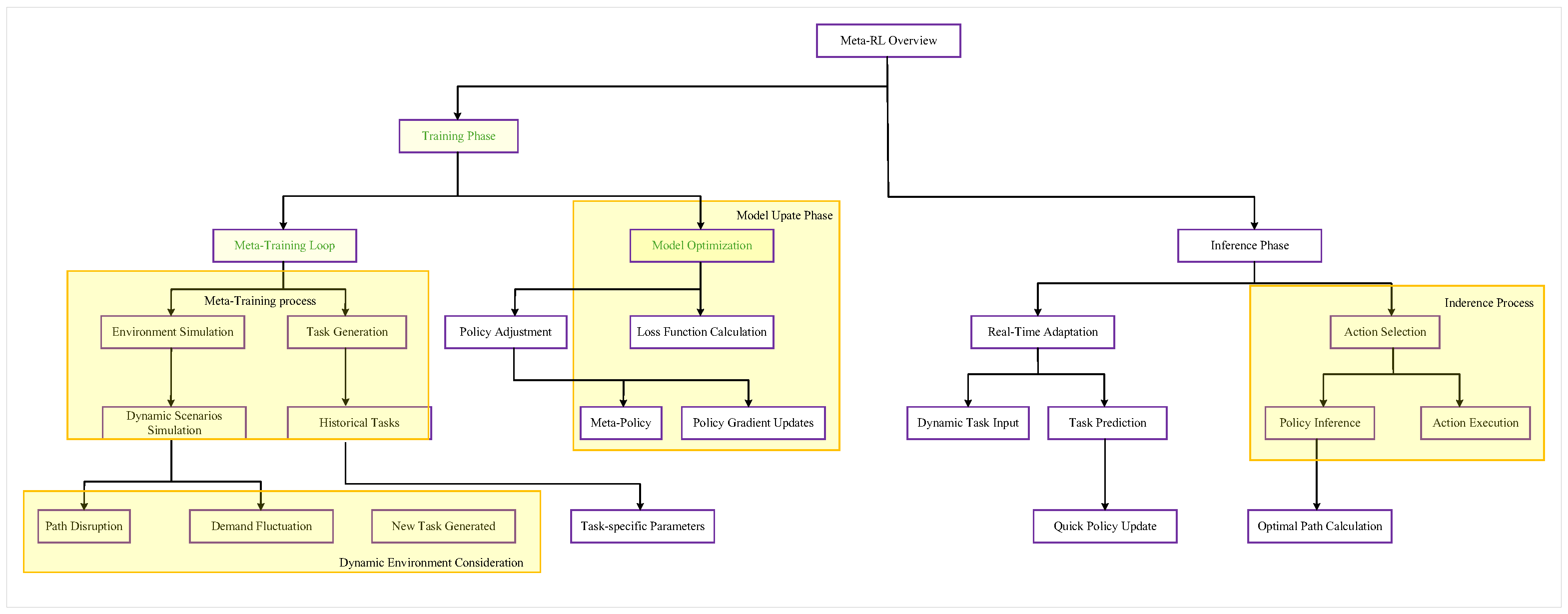
3.3. Meta-Reinforcement Learning
| Algorithm 1: Training Process for Hybrid Model (GNN + Transformer + Meta-RL). |
![]() |
4. Experiment
4.1. Experimental Environment
- Hardware EnvironmentThis experiment uses a high-performance computing server as the hardware environment, equipped with an AMD EPYC 7742 64-Core Processor @ 2.25GHz CPU and 128GB RAM, along with 4 NVIDIA A100 40GB GPUs. This hardware configuration provides exceptional computational performance and large-scale parallel processing capabilities, making it particularly suitable for handling large datasets and performing complex deep learning tasks. The multi-GPU setup significantly accelerates the model training and inference process, ensuring efficient execution of the experiment and enabling rapid training and evaluation of the model, thus ensuring fast convergence.
- Software EnvironmentIn this study, we used Python and PyTorch as the primary tools to implement the research methods. Python, as the programming language, offers powerful libraries and tool support for efficiently processing data and building and debugging models. PyTorch, as the deep learning framework, provides a flexible and efficient environment for model development and training with its dynamic computational graph and automatic differentiation features. We fully leveraged PyTorch’s tensor computation capabilities, GPU acceleration, and optimization algorithms, which accelerated the training process and ensured fast convergence and excellent model performance.
4.2. Experimental Data
- The Supply Chain Logistics Problem Dataset (SCLP) was created by Tatiana Kalganova and Ivars Dzalbs in 2019 [46], aiming to provide standardized instances and benchmarks for supply chain logistics optimization algorithms. SCLP contains complex supply chain network instances, covering multiple stages from production to distribution, including logistics relationships between suppliers, manufacturers, distributors, retailers, and end customers. The dataset provides detailed descriptions of parameters such as transportation routes, costs, times, and inventory while considering real-world constraints like transportation capacity limitations and delivery time windows. SCLP offers various optimization objectives, such as minimizing transportation costs, reducing delivery times, and improving customer satisfaction, assisting researchers in testing and comparing the performance of different algorithms. This dataset provides significant support and reference for academic research and practical applications in the field of supply chain management and optimization.
- The DataCo Supply Chain for Big Data Analysis (DSCB) dataset was created by Fabián Constante [47] and was designed to analyze supply chain operational efficiency, with a particular focus on reducing delivery delays. The dataset includes variables such as customer information, store locations, transportation sites, and delivery status. Key features include order fulfillment times, on-time delivery rates, order item profit margins, and customer sales. By analyzing these metrics, researchers can evaluate supply chain efficiency and profitability, identify bottlenecks, and uncover optimization opportunities. The dataset is designed to support supply chain analysis from multiple perspectives, offering multidimensional data such as product categories and market regions, aiding in the improvement of logistics processes and enhancing supply chain management effectiveness.
- The Solomon dataset was created by Dr. Edward A. Solomon in 1987 and is widely used for the study and evaluation of the Vehicle Routing Problem (VRP) and its variants [48]. The dataset contains multiple series of instances, ranging from single-vehicle to multi-vehicle routing problems, catering to different research needs. Each instance records information such as customer locations, demand volumes, and service time windows, providing comprehensive test data. The diversity of the Solomon dataset, including variations in node distribution and time window differences, makes it a crucial benchmark for evaluating the performance of algorithms in various scenarios. The dataset is stored in a standardized text format, facilitating integration with various VRP-solving tools, and is widely used in both academic research and practical applications.
- The SCG dataset is provided by a leading fast-moving consumer goods company in Bangladesh [49], which focuses on real-world benchmark data for supply chain planning. The dataset covers time-series data from January 1 to August 9, 2023, encompassing multiple dimensions such as production, sales orders, and distribution. Through multi-perspective data, SCG supports the use of Graph Neural Network methods to address complex tasks like sales forecasting, production planning, and risk assessment. The data undergo strict quality control to ensure accuracy and completeness, filling the gap in the lack of real-world benchmark datasets in the field of supply chain management. This dataset offers researchers a standardized benchmark, advancing the development of GNN-based supply chain optimization models, and is widely applied in supply chain management, helping businesses improve forecasting accuracy and decision-making efficiency.
4.3. Evaluation Index
- Route Optimality
- On-Time Delivery Rate
- Resource Utilization Rate
4.4. Experimental Procedures
4.5. Experimental Comparison and Analysis
4.6. Extreme Scenario Analysis
5. Discussion and Conclusions
Author Contributions
Funding
Institutional Review Board Statement
Informed Consent Statement
Data Availability Statement
Conflicts of Interest
References
- Vidrova, Z. Supply chain management in the aspect of globalization. In Proceedings of the SHS Web of Conferences; EDP Sciences: Les Ulis, France, 2020; Volume 74, p. 04031. [Google Scholar]
- Wang, J.; Li, F.; Lv, S.; He, L.; Shen, C. Physically Realizable Adversarial Creating Attack against Vision-based BEV Space 3D Object Detection. IEEE Trans. Image Process. 2025, 34, 538–551. [Google Scholar] [CrossRef]
- Roeck, D.; Sternberg, H.; Hofmann, E. Distributed ledger technology in supply chains: A transaction cost perspective. Int. J. Prod. Res. 2020, 58, 2124–2141. [Google Scholar] [CrossRef]
- Yue, L.; Fan, H. Dynamic scheduling and path planning of automated guided vehicles in automatic container terminal. IEEE/CAA J. Autom. Sin. 2022, 9, 2005–2019. [Google Scholar] [CrossRef]
- Zhang, L.; Liu, J.; Wei, Y.; An, D.; Ning, X. Self-supervised learning-based multi-source spectral fusion for fruit quality evaluation: A case study in mango fruit ripeness prediction. Inf. Fusion 2025, 117, 102814. [Google Scholar] [CrossRef]
- Kurniawati, D.A.; Cakravastia, A. A review of halal supply chain research: Sustainability and operations research perspective. Clean. Logist. Supply Chain 2023, 6, 100096. [Google Scholar] [CrossRef]
- Gao, T.; Wang, C.; Zheng, J.; Wu, G.; Ning, X.; Bai, X.; Yang, J.; Wang, J. A smoothing Group Lasso based interval type-2 fuzzy neural network for simultaneous feature selection and system identification. Knowl. Based Syst. 2023, 280, 111028. [Google Scholar] [CrossRef]
- Mahmud, S.; Abbasi, A.; Chakrabortty, R.K.; Ryan, M.J. A self-adaptive hyper-heuristic based multi-objective optimisation approach for integrated supply chain scheduling problems. Knowl. Based Syst. 2022, 251, 109190. [Google Scholar] [CrossRef]
- Sangaiah, A.K.; Tirkolaee, E.B.; Goli, A.; Dehnavi-Arani, S. Robust optimization and mixed-integer linear programming model for LNG supply chain planning problem. Soft Comput. 2020, 24, 7885–7905. [Google Scholar] [CrossRef]
- Zhang, Y.; Shankar, A. Enhancing Supply Chain Transparency and Risk Management Using CNN-LSTM With Transfer Learning. J. Organ. End User Comput. (JOEUC) 2023, 35, 1–22. [Google Scholar] [CrossRef]
- Yun, Y.; Chuluunsukh, A.; Gen, M. Sustainable closed-loop supply chain design problem: A hybrid genetic algorithm approach. Mathematics 2020, 8, 84. [Google Scholar] [CrossRef]
- Zheng, C.; Sun, K.; Gu, Y.; Shen, J.; Du, M. Multimodal transport path selection of cold chain logistics based on improved particle swarm optimization algorithm. J. Adv. Transp. 2022, 2022, 5458760. [Google Scholar] [CrossRef]
- Lin, B.; Zhao, Y.; Lin, R.; Liu, C. Integrating traffic routing optimization and train formation plan using simulated annealing algorithm. Appl. Math. Model. 2021, 93, 811–830. [Google Scholar] [CrossRef]
- Wu, Z.; Pan, S.; Chen, F.; Long, G.; Zhang, C.; Philip, S.Y. A comprehensive survey on graph neural networks. IEEE Trans. Neural Netw. Learn. Syst. 2020, 32, 4–24. [Google Scholar] [CrossRef]
- Kosasih, E.E.; Brintrup, A. A machine learning approach for predicting hidden links in supply chain with graph neural networks. Int. J. Prod. Res. 2022, 60, 5380–5393. [Google Scholar] [CrossRef]
- Niu, Z.; Zhong, G.; Yu, H. A review on the attention mechanism of deep learning. Neurocomputing 2021, 452, 48–62. [Google Scholar] [CrossRef]
- Li, T.; Donta, P.K. Predicting green supply chain impact with snn-stacking model in digital transformation context. J. Organ. End User Comput. (JOEUC) 2023, 35, 1–19. [Google Scholar] [CrossRef]
- Masenya, T.M. Digital Transformation of Medical Libraries: Positioning and Pioneering Electronic Health Record Systems in South Africa. Int. J. E-Health Med. Commun. (IJEHMC) 2024, 15, 1–13. [Google Scholar] [CrossRef]
- Kishore, V.; Kumar, M. Enhanced multimodal fake news detection with optimal feature fusion and modified bi-lstm architecture. Cybern. Syst. 2023, 1–31. [Google Scholar] [CrossRef]
- Zhou, L.; Zhang, X.; Dong, K. Does Digital Financial Innovation Contribute to Promoting the High-Quality Development of the Real Economy? – Mechanism Analysis and Spatial Econometrics Based on Financial Service Efficiency. J. Xi’an Univ. Financ. Econ. 2024, 37, 60–72. [Google Scholar] [CrossRef]
- Feron, E.M.; Sanni, O.; Mote, M.; Delahaye, D.; Khamvilai, T.; Gariel, M.; Saber, S.I. Ariadne: A common-sense thread for enabling provable safety in air mobility systems with unreliable components. In Proceedings of the AIAA SciTech 2022 Forum, San Diego, CA, USA, 3–7 January 2022; American Institute of Aeronautics and Astronautics: Reston, VA, USA, 2022; p. 0057. [Google Scholar]
- Ivanov, D.; Tsipoulanidis, A.; Schönberger, J. Global Supply Chain and Operations Management; Springer: Berlin/Heidelberg, Germany, 2021. [Google Scholar]
- Benzidia, S.; Makaoui, N.; Bentahar, O. The impact of big data analytics and artificial intelligence on green supply chain process integration and hospital environmental performance. Technol. Forecast. Soc. Chang. 2021, 165, 120557. [Google Scholar] [CrossRef]
- Naveed, H.; Khan, A.U.; Qiu, S.; Saqib, M.; Anwar, S.; Usman, M.; Akhtar, N.; Barnes, N.; Mian, A. A comprehensive overview of large language models. arXiv 2023, arXiv:2307.06435. [Google Scholar]
- Brody, S.; Alon, U.; Yahav, E. How attentive are graph attention networks? arXiv 2021, arXiv:2105.14491. [Google Scholar]
- Li, B.; Mellou, K.; Zhang, B.; Pathuri, J.; Menache, I. Large language models for supply chain optimization. arXiv 2023, arXiv:2307.03875. [Google Scholar]
- Jalal, A.M.; Toso, E.A.V.; Morabito, R. Integrated approaches for logistics network planning: A systematic literature review. Int. J. Prod. Res. 2022, 60, 5697–5725. [Google Scholar] [CrossRef]
- Suryawanshi, P.; Dutta, P. Optimization models for supply chains under risk, uncertainty, and resilience: A state-of-the-art review and future research directions. Transp. Res. Part e Logist. Transp. Rev. 2022, 157, 102553. [Google Scholar] [CrossRef]
- Yan, Y.; Chow, A.H.; Ho, C.P.; Kuo, Y.H.; Wu, Q.; Ying, C. Reinforcement learning for logistics and supply chain management: Methodologies, state of the art, and future opportunities. Transp. Res. Part E Logist. Transp. Rev. 2022, 162, 102712. [Google Scholar] [CrossRef]
- Toorajipour, R.; Sohrabpour, V.; Nazarpour, A.; Oghazi, P.; Fischl, M. Artificial intelligence in supply chain management: A systematic literature review. J. Bus. Res. 2021, 122, 502–517. [Google Scholar] [CrossRef]
- Tirkolaee, E.B.; Sadeghi, S.; Mooseloo, F.M.; Vandchali, H.R.; Aeini, S. Application of machine learning in supply chain management: A comprehensive overview of the main areas. Math. Probl. Eng. 2021, 2021, 1476043. [Google Scholar] [CrossRef]
- Wu, L.; Cui, P.; Pei, J.; Zhao, L.; Guo, X. Graph neural networks: Foundation, frontiers and applications. In Proceedings of the 28th ACM SIGKDD Conference on Knowledge Discovery and Data Mining, Washington, DC, USA, 14–18 August 2022; pp. 4840–4841. [Google Scholar]
- Gillioz, A.; Casas, J.; Mugellini, E.; Abou Khaled, O. Overview of the Transformer-based Models for NLP Tasks. In Proceedings of the 2020 15th Conference on computer science and information systems (FedCSIS), Sofia, Bulgaria, 6–9 September 2020; pp. 179–183. [Google Scholar]
- Beck, J.; Vuorio, R.; Liu, E.Z.; Xiong, Z.; Zintgraf, L.; Finn, C.; Whiteson, S. A survey of meta-reinforcement learning. arXiv 2023, arXiv:2301.08028. [Google Scholar]
- Sharma, K.; Lee, Y.C.; Nambi, S.; Salian, A.; Shah, S.; Kim, S.W.; Kumar, S. A survey of graph neural networks for social recommender systems. ACM Comput. Surv. 2024, 56, 1–34. [Google Scholar] [CrossRef]
- Ye, Z.; Kumar, Y.J.; Sing, G.O.; Song, F.; Wang, J. A comprehensive survey of graph neural networks for knowledge graphs. IEEE Access 2022, 10, 75729–75741. [Google Scholar] [CrossRef]
- Gao, C.; Wang, X.; He, X.; Li, Y. Graph neural networks for recommender system. In Proceedings of the Fifteenth ACM International Conference on Web Search and Data Mining, Tempe, AZ, USA, 21–25 February 2022; pp. 1623–1625. [Google Scholar]
- Vaswani, A. Attention is all you need. Advances in Neural Information Processing Systems; Association for Computing Machinery: New York, NY, USA, 2017. [Google Scholar]
- Mienye, I.D.; Swart, T.G.; Obaido, G. Recurrent neural networks: A comprehensive review of architectures, variants, and applications. Information 2024, 15, 517. [Google Scholar] [CrossRef]
- Lindemann, B.; Müller, T.; Vietz, H.; Jazdi, N.; Weyrich, M. A survey on long short-term memory networks for time series prediction. Procedia Cirp 2021, 99, 650–655. [Google Scholar] [CrossRef]
- Suganthan, P.N.; Katuwal, R. On the origins of randomization-based feedforward neural networks. Appl. Soft Comput. 2021, 105, 107239. [Google Scholar] [CrossRef]
- Zhang, D.; Hao, X.; Liang, L.; Liu, W.; Qin, C. A novel deep convolutional neural network algorithm for surface defect detection. J. Comput. Des. Eng. 2022, 9, 1616–1632. [Google Scholar] [CrossRef]
- Zhang, D.; Hao, X.; Wang, D.; Qin, C.; Zhao, B.; Liang, L.; Liu, W. An efficient lightweight convolutional neural network for industrial surface defect detection. Artif. Intell. Rev. 2023, 56, 10651–10677. [Google Scholar] [CrossRef]
- Szepesvári, C. Algorithms for Reinforcement Learning; Springer: Berlin/Heidelberg, Germany, 2022. [Google Scholar]
- Yu, T.; Quillen, D.; He, Z.; Julian, R.; Hausman, K.; Finn, C.; Levine, S. Meta-world: A benchmark and evaluation for multi-task and meta reinforcement learning. In Proceedings of the Conference on Robot Learning, Virtual Event, 13–18 July 2020; pp. 1094–1100. [Google Scholar]
- Kalganova, T.; Dzalbs, I. Supply Chain Logistics Problem Dataset. 2019. Available online: https://brunel.figshare.com/articles/dataset/Supply_Chain_Logistics_Problem_Dataset/7558679/2 (accessed on 13 December 2019).
- Constante, F. DataCo Smart Supply Chain for Big Data Analysis. 2019. Available online: https://api.semanticscholar.org/CorpusID:214457877 (accessed on 7 January 2025).
- Raff, S. Routing and scheduling of vehicles and crews: The state of the art. Comput. Oper. Res. 1983, 10, 63–211. [Google Scholar] [CrossRef]
- Wasi, A.T.; Islam, M.; Akib, A.R.; Bappy, M.M. Graph Neural Networks in Supply Chain Analytics and Optimization: Concepts, Perspectives, Dataset and Benchmarks. arXiv 2024, arXiv:2411.08550. [Google Scholar]
- Hu, W.C.; Wu, H.T.; Cho, H.H.; Tseng, F.H. Optimal route planning system for logistics vehicles based on artificial intelligence. J. Internet Technol. 2020, 21, 757–764. [Google Scholar]
- Al Theeb, N.; Smadi, H.J.; Al-Hawari, T.H.; Aljarrah, M.H. Optimization of vehicle routing with inventory allocation problems in Cold Supply Chain Logistics. Comput. Ind. Eng. 2020, 142, 106341. [Google Scholar] [CrossRef]
- Islam, M.A.; Gajpal, Y.; ElMekkawy, T.Y. Hybrid particle swarm optimization algorithm for solving the clustered vehicle routing problem. Appl. Soft Comput. 2021, 110, 107655. [Google Scholar] [CrossRef]
- Joe, W.; Lau, H.C. Deep reinforcement learning approach to solve dynamic vehicle routing problem with stochastic customers. In Proceedings of the International Conference on Automated Planning and Scheduling, Nancy, France, 26–30 October 2020; Volume 30, pp. 394–402. [Google Scholar]
- Huang, S.H.; Huang, Y.H.; Blazquez, C.A.; Chen, C.Y. Solving the vehicle routing problem with drone for delivery services using an ant colony optimization algorithm. Adv. Eng. Inform. 2022, 51, 101536. [Google Scholar] [CrossRef]
- Delarue, A.; Anderson, R.; Tjandraatmadja, C. Reinforcement learning with combinatorial actions: An application to vehicle routing. Adv. Neural Inf. Process. Syst. 2020, 33, 609–620. [Google Scholar]
- Zhang, D.; Wang, Y.; Meng, L.; Yan, J.; Qin, C. Adaptive critic design for safety-optimal FTC of unknown nonlinear systems with asymmetric constrained-input. ISA Trans. 2024, 155, 309–318. [Google Scholar] [CrossRef] [PubMed]








| Model | SCLP Dataset [46] | DSCB Dataset [47] | ||||
|---|---|---|---|---|---|---|
| Route Optimality (%) | Delivery Rate (%) | Resource Utilization (%) | Route Optimality (%) | Delivery Rate (%) | Resource Utilization (%) | |
| Hu, Wu-Chih et al. [50] | 85.74 | 85.10 | 85.68 | 83.31 | 83.27 | 83.66 |
| Al Theeb, Nader et al. [51] | 86.78 | 86.11 | 87.26 | 83.97 | 84.07 | 84.66 |
| Islam, Md Anisul et al. [52] | 87.50 | 86.16 | 87.34 | 84.37 | 84.55 | 84.96 |
| Joe, Waldy et al. [53] | 89.13 | 87.28 | 89.03 | 84.86 | 86.18 | 86.84 |
| Huang, Shan-Huen et al. [54] | 89.22 | 87.82 | 89.13 | 85.19 | 86.31 | 86.90 |
| Delarue, Arthur et al. [55] | 90.98 | 89.50 | 89.55 | 86.71 | 88.03 | 87.01 |
| Ours | 91.24 | 90.25 | 90.02 | 87.05 | 88.22 | 87.64 |
| Model | Solomon Dataset [48] | SCG Dataset [49] | ||||
|---|---|---|---|---|---|---|
| Route Optimality (%) | Delivery Rate (%) | Resource Utilization (%) | Route Optimality (%) | Delivery Rate (%) | Resource Utilization (%) | |
| Hu, Wu-Chih et al. [50] | 86.62 | 86.79 | 86.71 | 84.11 | 84.53 | 84.12 |
| Al Theeb, Nader et al. [51] | 87.07 | 86.95 | 87.13 | 84.57 | 85.03 | 84.74 |
| Islam, Md Anisul et al. [52] | 89.03 | 89.30 | 87.25 | 86.84 | 86.71 | 86.60 |
| Joe, Waldy et al. [53] | 89.85 | 89.76 | 87.84 | 87.15 | 86.90 | 86.78 |
| Huang, Shan-Huen et al. [54] | 90.48 | 92.25 | 90.11 | 88.14 | 89.33 | 88.72 |
| Delarue, Arthur et al. [55] | 91.78 | 92.64 | 90.32 | 90.07 | 90.12 | 90.97 |
| Ours | 92.29 | 93.12 | 90.71 | 90.75 | 90.44 | 91.58 |
| Model | SCLP Dataset [46] | DSCB Dataset [47] | ||||
|---|---|---|---|---|---|---|
| Training Time (s) | Inference Time (ms) | Parameters (M) | Training Time (s) | Inference Time (ms) | Parameters (M) | |
| Hu, Wu-Chih et al. [50] | 52.72 | 145.22 | 298.22 | 56.40 | 159.57 | 308.33 |
| Al Theeb, Nader et al. [51] | 47.80 | 139.56 | 291.72 | 51.85 | 155.53 | 303.32 |
| Islam, Md Anisul et al. [52] | 43.49 | 135.05 | 279.61 | 49.22 | 148.87 | 294.72 |
| Joe, Waldy et al. [53] | 40.52 | 131.98 | 270.37 | 45.85 | 145.44 | 280.64 |
| Huang, Shan-Huen et al. [54] | 38.51 | 125.22 | 263.62 | 41.24 | 140.68 | 274.47 |
| Delarue, Arthur et al. [55] | 33.85 | 119.88 | 250.66 | 38.07 | 137.66 | 264.07 |
| Ours | 30.70 | 113.54 | 240.48 | 34.67 | 135.19 | 254.34 |
| Model | Solomon Dataset [48] | SCG Dataset [49] | ||||
|---|---|---|---|---|---|---|
| Training Time (s) | Inference Time (ms) | Parameters (M) | Training Time (s) | Inference Time (ms) | Parameters (M) | |
| Hu, Wu-Chih et al. [50] | 45.87 | 141.68 | 288.44 | 46.69 | 149.49 | 300.15 |
| Al Theeb, Nader et al. [51] | 42.93 | 136.61 | 278.29 | 43.90 | 146.30 | 289.87 |
| Islam, Md Anisul et al. [52] | 40.39 | 132.05 | 269.29 | 41.43 | 142.42 | 276.79 |
| Joe, Waldy et al. [53] | 35.89 | 125.21 | 259.02 | 37.03 | 140.22 | 262.48 |
| Huang, Shan-Huen et al. [54] | 33.01 | 119.44 | 251.59 | 32.78 | 134.14 | 250.95 |
| Delarue, Arthur et al. [55] | 30.01 | 113.65 | 243.29 | 30.75 | 128.86 | 243.40 |
| Ours | 25.49 | 110.32 | 235.52 | 26.59 | 122.50 | 234.87 |
| Model | SCLP Dataset [46] | DSCB Dataset [47] | ||||
|---|---|---|---|---|---|---|
| Route Optimality (%) | Delivery Rate (%) | Resource Utilization (%) | Route Optimality (%) | Delivery Rate (%) | Resource Utilization (%) | |
| baseline | 60.11 | 61.02 | 60.65 | 59.63 | 58.77 | 60.38 |
| + gnn | 75.37 | 75.60 | 77.55 | 73.28 | 74.43 | 74.87 |
| + meta-rl | 85.24 | 85.53 | 85.74 | 82.81 | 83.14 | 86.21 |
| + gnn meta-rl | 91.33 | 92.07 | 92.16 | 89.17 | 91.03 | 89.58 |
| Model | Solomon Dataset [48] | SCG Dataset [49] | ||||
|---|---|---|---|---|---|---|
| Route Optimality (%) | Delivery Rate (%) | Resource Utilization (%) | Route Optimality (%) | Delivery Rate (%) | Resource Utilization (%) | |
| baseline | 62.92 | 61.43 | 63.33 | 60.98 | 61.29 | 62.25 |
| + gnn | 77.94 | 77.38 | 75.10 | 75.13 | 76.55 | 75.32 |
| + meta-rl | 87.46 | 86.54 | 88.67 | 86.96 | 86.42 | 87.42 |
| + gnn meta-rl | 92.36 | 91.62 | 90.98 | 92.12 | 92.98 | 92.46 |
| Model | SCLP Dataset [46] | DSCB Dataset [47] | ||||
|---|---|---|---|---|---|---|
| Training Time (s) | Inference Time (ms) | Parameters (M) | Training Time (s) | Inference Time (ms) | Parameters (M) | |
| baseline | 54.68 | 144.61 | 267.18 | 56.13 | 156.32 | 289.43 |
| + gnn | 48.40 | 134.41 | 258.99 | 51.13 | 144.02 | 280.04 |
| + meta-rl | 45.72 | 126.13 | 238.43 | 48.19 | 139.95 | 256.46 |
| + gnn meta-rl | 42.22 | 110.85 | 224.32 | 44.39 | 111.03 | 233.83 |
| Model | Solomon Dataset [48] | SCG Dataset [49] | ||||
|---|---|---|---|---|---|---|
| Training Time (s) | Inference Time (ms) | Parameters (M) | Training Time (s) | Inference Time (ms) | Parameters (M) | |
| baseline | 50.72 | 143.94 | 267.83 | 50.39 | 143.34 | 262.59 |
| + gnn | 47.78 | 135.03 | 252.29 | 47.89 | 135.50 | 253.04 |
| + meta-rl | 43.08 | 124.31 | 232.81 | 42.89 | 125.52 | 225.71 |
| + gnn meta-rl | 40.50 | 109.17 | 218.57 | 39.97 | 113.39 | 222.32 |
| Test Scenario | Evaluation Metrics | Current Method Performance | Traditional Method Performance | Remark |
|---|---|---|---|---|
| 50% of the path nodes are interrupted | RUR | 75% | 50% | GNN updates topology in real time, Meta-RL quickly adjusts |
| Route Optimality | 68% | 45% | Still able to generate a feasible path | |
| A sudden increase in demand of 300% (peak load) | OTD | 82% | 60% | Resource scheduling strategies need to be further optimized |
| Average response time (s) | 30s | 120s | Significant real-time dynamic adjustment capabilities | |
| Adversarial attack (node demand tampering) | Path planning quality retention rate | 89% | 65% | Robust Optimization Based on Attention Entropy Constraint |
| Adversarial Attack (Edge Weight Tampering) | Path planning quality retention rate | 85% | 58% | Anomaly detection module effectively filters noise |
| Security policy backup (CBF enabled) | System crash rate | 2% | 15% | Control barrier functions to prevent high-risk decisions |
| Recovery time (minutes) | 2.5 | 10 | Automatically switch to conservative rules |
Disclaimer/Publisher’s Note: The statements, opinions and data contained in all publications are solely those of the individual author(s) and contributor(s) and not of MDPI and/or the editor(s). MDPI and/or the editor(s) disclaim responsibility for any injury to people or property resulting from any ideas, methods, instructions or products referred to in the content. |
© 2025 by the authors. Licensee MDPI, Basel, Switzerland. This article is an open access article distributed under the terms and conditions of the Creative Commons Attribution (CC BY) license (https://creativecommons.org/licenses/by/4.0/).
Share and Cite
Wang, Y.; Liang, X. Application of Reinforcement Learning Methods Combining Graph Neural Networks and Self-Attention Mechanisms in Supply Chain Route Optimization. Sensors 2025, 25, 955. https://doi.org/10.3390/s25030955
Wang Y, Liang X. Application of Reinforcement Learning Methods Combining Graph Neural Networks and Self-Attention Mechanisms in Supply Chain Route Optimization. Sensors. 2025; 25(3):955. https://doi.org/10.3390/s25030955
Chicago/Turabian StyleWang, Yang, and Xiaoxiang Liang. 2025. "Application of Reinforcement Learning Methods Combining Graph Neural Networks and Self-Attention Mechanisms in Supply Chain Route Optimization" Sensors 25, no. 3: 955. https://doi.org/10.3390/s25030955
APA StyleWang, Y., & Liang, X. (2025). Application of Reinforcement Learning Methods Combining Graph Neural Networks and Self-Attention Mechanisms in Supply Chain Route Optimization. Sensors, 25(3), 955. https://doi.org/10.3390/s25030955


