Development of a Radioactive Sorting and Volume Reduction System for Radioactive Contaminated Sandy Soil Using Plastic Scintillator and NaI Detectors
Abstract
1. Introduction
2. Materials and Methods
2.1. System Design
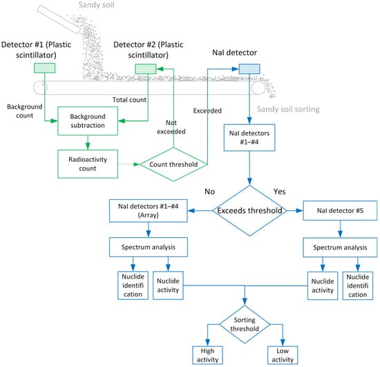
2.1.1. Overall System Architecture
2.1.2. Plastic Scintillator Detector Design
2.1.3. NaI Array Detector Design
2.1.4. Temperature Control System
2.2. Electronics System Design
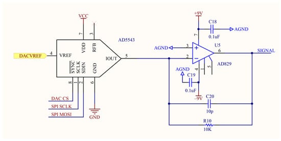
2.2.1. Signal Conditioning and Amplification Module
2.2.2. Data Acquisition and Processing Module
2.2.3. Power Supply System
2.3. Experimental Setup
2.3.1. Radioactive Sources
2.3.2. Experimental Procedures
3. Results
3.1. Plastic Scintillator Performance
3.2. NaI Detector Performance
3.3. System Sorting Capability Validation
4. Discussion
5. Conclusions
Author Contributions
Funding
Institutional Review Board Statement
Informed Consent Statement
Data Availability Statement
Conflicts of Interest
References
- Evrard, O.; Laceby, J.P.; Nakao, A.J.S. Effectiveness of landscape decontamination following the Fukushima nuclear accident: A review. SOIL 2019, 5, 333–350. [Google Scholar] [CrossRef]
- IAEA. “Volume Reduction and Recycling of Removed Soil Arising from Decontamination Activities After the Accident of the Fukushima Daiichi Nuclear Power Station.” Final Report. Available online: https://www.iaea.org/newscenter/pressreleases/japans-fukushima-soil-recycling-and-disposal-plan-meets-safety-standards-iaea-says (accessed on 20 November 2025).
- Akansha, J.; Thakur, S.; Chaithanya, M.S.; Gupta, B.S.; Das, S.; Das, B.; Rajasekar, N.; Priya, K. Technological and economic analysis of electrokinetic remediation of contaminated soil: A global perspective and its application in Indian scenario. Heliyon 2024, 10, e24293. [Google Scholar] [CrossRef] [PubMed]
- IAEA. New CRP: Research and Development for Low Cost Solutions for Environmental Remediation of Radioactive Sites (T23016). Available online: https://www.iaea.org/newscenter/news/new-crp-research-and-development-for-low-cost-solutions-for-environmental-remediation-of-radioactive-sites-t23016 (accessed on 20 November 2025).
- Kim, S.; Hwang, D.J.; Kim, H.; Lim, H.; Kim, S.K. A Water-Efficient Artificial Phytoextraction Technology for the Remediation of Cesium-Contaminated Soil Inspired by Plant Transpiration and the Hydrologic Cycle. Environ. Sci. Technol. 2025, 59, 18585–18593. [Google Scholar] [CrossRef] [PubMed]
- Vandromme, R.; Hayashi, S.; Tsuji, H.; Evrard, O.; Grangeon, T.; Landemaine, V.; Laceby, J.P.; Wakiyama, Y.; Cerdan, O. Lessons learnt on the impact of an unprecedented soil decontamination program in Fukushima on contaminant fluxes. Proc. Natl. Acad. Sci. USA 2023, 120, 10. [Google Scholar] [CrossRef] [PubMed]
- Dong, D.; Wang, Z.; Guan, J.; Xiao, Y. Research on safe disposal technology and progress of radioactive nuclear waste. Nucl. Eng. Des. 2025, 435, 113934. [Google Scholar] [CrossRef]
- U.S.NRC. Report on Waste Burial Charges: Changes in Decommissioning Waste Disposal Costs at Low-Level Waste Burial Facilities, NUREG-1307, Revision 20. Available online: https://adamswebsearch2.nrc.gov/webSearch2/main.jsp?AccessionNumber=ML25037A226 (accessed on 20 November 2025).
- Lowdon, M.; Martin, P.G.; Hubbard, M.W.J.; Taggart, M.P.; Connor, D.T.; Verbelen, Y.; Sellin, P.J.; Scott, T.B. Evaluation of Scintillator Detection Materials for Application within Airborne Environmental Radiation Monitoring. Sensors 2019, 19, 3828. [Google Scholar] [CrossRef] [PubMed]
- Gellenoncourt, A.; Ayoub, A.; Wainwright, H.M. Optimizing radiation monitoring networks to improve emergency response strategies during nuclear power plant accidents. Sci. Rep. 2025, 15, 11914. [Google Scholar] [PubMed]
- Holm, P.; Ihantola, S.; Bogdanoff, V.; Peräjärvi, K.; Dendooven, P.; Tengblad, O.; Muikku, M. Novel environmental monitoring detector for discriminating fallout and airborne radioactivity. Sci. Rep. 2023, 13, 8. [Google Scholar] [CrossRef] [PubMed]
- Tsarenko, A.F. Status of Technology for Volume Reduction and Treatment of Low and Intermediate Level Solid Radioactive Waste; International Atomic Energy Agency: Vienna, Austria, 1994; 98p. [Google Scholar]
- Longhitano, F.; Poma, G.E.; Cosentino, L.; Finocchiaro, P. A Scintillator Array Table with Spectroscopic Features. Sensors 2022, 22, 4754. [Google Scholar] [CrossRef] [PubMed]
- Shonka, J.J.; Kelley, J.E.; O’Brien, J.M. Modern Sorters for Soil Segregation on Large Scale Remediation Projects; American Nuclear Society: La Grange Park, IL, USA, 2008. [Google Scholar]
- Patteson, R. The Accelerated Site Technology Deployment Program/Segmented Gate System Project; Sandia National Labs.: Albuquerque, NM, USA; Livermore, CA, USA, 2000. [Google Scholar]
- Bazza, A.; Moussa, A.; Hamal, M.; Zerfaoui, M.; Ouchrif, M. Data and simulation studies on the influence of scintillation crystal dimensions on spectrometric parameters. Appl. Radiat. Isot. 2022, 181, 7. [Google Scholar] [CrossRef] [PubMed]
- García, G.J.; Jara, C.A.; Pomares, J.; Alabdo, A.; Poggi, L.M.; Torres, F. A Survey on FPGA-Based Sensor Systems: Towards Intelligent and Reconfigurable Low-Power Sensors for Computer Vision, Control and Signal Processing. Sensors 2014, 14, 6247–6278. [Google Scholar] [CrossRef] [PubMed]
- Steinitz, G.; Kotlarsky, P.; Piatibratova, O. Anomalous non-isotropic temporal variation of gamma-radiation from radon (progeny) within air in confined conditions. Geophys. J. Int. 2013, 193, 1110–1118. [Google Scholar] [CrossRef]
- Burnett, J.L.; Croudace, I.W.; Warwick, P.E. Short-lived variations in the background gamma-radiation dose. J. Radiol. Prot. 2010, 30, 525–533. [Google Scholar] [CrossRef] [PubMed]
- Currie, L.A. Limits for qualitative detection and quantitative determination. Application to radiochemistry. Anal. Chem. 1968, 40, 586–593. [Google Scholar] [CrossRef]
- Cao, Z.; Hu, J.; Li, C.; Liu, S.; An, Q. Design of a Programmable Gain Waveform Digitization Instrument for Detector Calibration. arXiv 2018, arXiv:1806.09079. [Google Scholar] [CrossRef]
- Flyckt, S. Photomultiplier Tubes: Principles and Applications; Photonis: Brive, France, 2002. [Google Scholar]
- Knoll, G.F. Radiation Detection and Measurement; Wiley: Hoboken, NJ, USA, 2010; Volume 69, p. 495. [Google Scholar]
- Xie, J.M.; Yang, L.; Li, J.L.; Qi, S.; Chen, W.Z.; Xu, H.; Xiao, W.Y. A New Temperature Correction Method for NaI(Tl) Detectors Based on Pulse Deconvolution. Sensors 2023, 23, 5083. [Google Scholar] [CrossRef] [PubMed]
- Ianakiev, K.D.; Alexandrov, B.S.; Littlewood, P.B.; Browne, M.C. Temperature behavior of NaI (Tl) scintillation detectors. Nucl. Inst. Methods Phys. Res. A 2006, 607, 432–438. [Google Scholar] [CrossRef]
















| Nuclide | Serial Number | Activity (Bq) | Specifications | Calibration Date |
|---|---|---|---|---|
| 60Co | 1948056 | 8.36 × 104 | Φ 32 × 3 mm | 1 July 2019 |
| 241Am | 2143502 | 3.25 × 103 * | Φ 15 mm | 25 January 2021 |
| 137Cs | 2143501 | 8.80 × 103 | Φ 15 × 3 mm | 25 January 2021 |
| Detector | Location of Characteristic Peaks | Calibration Coefficients | ||
|---|---|---|---|---|
| (59 keV) | (1.173 MeV) | a | b | |
| #1 Nal | 38 | 785 | 1.479 | 2.541 |
| #2 Nal | 39 | 788 | 1.467 | 1.205 |
| #3 Nal | 40 | 811 | 1.425 | 1.415 |
| #4 Nal | 37 | 780 | 1.479 | 3.735 |
| #5 Nal | 41 | 864 | 1.403 | 3.713 |
Disclaimer/Publisher’s Note: The statements, opinions and data contained in all publications are solely those of the individual author(s) and contributor(s) and not of MDPI and/or the editor(s). MDPI and/or the editor(s) disclaim responsibility for any injury to people or property resulting from any ideas, methods, instructions or products referred to in the content. |
© 2025 by the authors. Licensee MDPI, Basel, Switzerland. This article is an open access article distributed under the terms and conditions of the Creative Commons Attribution (CC BY) license (https://creativecommons.org/licenses/by/4.0/).
Share and Cite
Fan, C.; Liu, Z.; Yang, J.; Li, R.; Yang, J. Development of a Radioactive Sorting and Volume Reduction System for Radioactive Contaminated Sandy Soil Using Plastic Scintillator and NaI Detectors. Sensors 2025, 25, 7458. https://doi.org/10.3390/s25247458
Fan C, Liu Z, Yang J, Li R, Yang J. Development of a Radioactive Sorting and Volume Reduction System for Radioactive Contaminated Sandy Soil Using Plastic Scintillator and NaI Detectors. Sensors. 2025; 25(24):7458. https://doi.org/10.3390/s25247458
Chicago/Turabian StyleFan, Chengzhou, Zhenxing Liu, Jinshuai Yang, Rui Li, and Jianbo Yang. 2025. "Development of a Radioactive Sorting and Volume Reduction System for Radioactive Contaminated Sandy Soil Using Plastic Scintillator and NaI Detectors" Sensors 25, no. 24: 7458. https://doi.org/10.3390/s25247458
APA StyleFan, C., Liu, Z., Yang, J., Li, R., & Yang, J. (2025). Development of a Radioactive Sorting and Volume Reduction System for Radioactive Contaminated Sandy Soil Using Plastic Scintillator and NaI Detectors. Sensors, 25(24), 7458. https://doi.org/10.3390/s25247458
