Automated Implementation of the Edinburgh Visual Gait Score (EVGS)
Abstract
1. Introduction
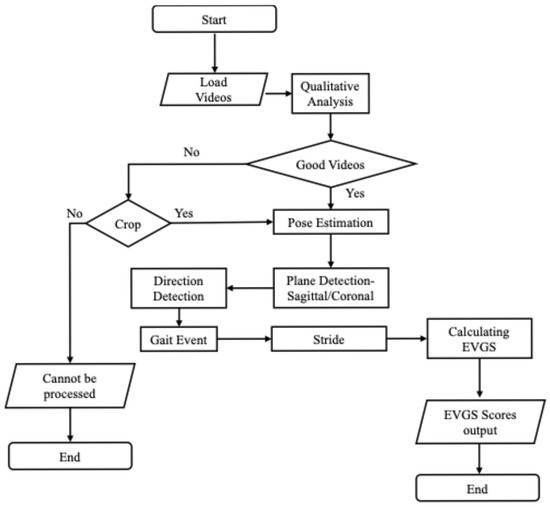
2. Algorithm Development
2.1. Qualitative Video Assessment
2.2. Video Processing
2.2.1. Keypoint Processing
2.2.2. Coronal/Sagittal Plane Detection
2.2.3. Direction Detection
2.3. EVGS Parameters
3. Evaluation
Methods
4. Results
4.1. Coronal/Sagittal View Detection
4.2. Direction of Motion Detection
4.3. EVGS Scoring
5. Discussion
5.1. Sagittal Plane Parameters
5.2. Coronal Plane Parameters
6. Conclusions
Author Contributions
Funding
Institutional Review Board Statement
Informed Consent Statement
Data Availability Statement
Acknowledgments
Conflicts of Interest
Abbreviations
| AI | Artificial Intelligence |
| CHAMO | Children’s Hospital Academic Medical Organization |
| CP | Cerebral Palsy |
| EVGS | Edinburgh Visual Gait Score |
| MCID | Minimal Clinically Important Difference |
| VGA | Visual Gait Analysis |
References
- Lambrecht, J.; Kästner, L. Towards the usage of synthetic data for marker-less pose estimation of articulated robots in RGB images. In Proceedings of the 2019 19th International Conference on Advanced Robotics (ICAR), Belo Horizonte, Brazil, 2–6 December 2019; pp. 240–247. [Google Scholar] [CrossRef]
- Nöll, T.; Pagani, A.; Stricker, D. Markerless Camera Pose Estimation—An Overview. In Visualization of Large and Unstructured Data Sets—Applications in Geospatial Planning, Modeling and Engineering (IRTG 1131 Workshop); Middel, A., Scheler, I., Hagen, H., Eds.; Open Access Series in Informatics (OASIcs); Schloss Dagstuhl—Leibniz-Zentrum für Informatik: Dagstuhl, Germany, 2011; Volume 19, pp. 45–54. [Google Scholar] [CrossRef]
- Avogaro, A.; Cunico, F.; Rosenhahn, B.; Setti, F. Markerless human pose estimation for biomedical applications: A survey. Front. Comput. Sci. 2023, 5, 1153160. [Google Scholar] [CrossRef]
- Gojariya, D.; Shah, V.; Vaghasia, V. Review of Literature Survey on Different Human Pose Estimation and Pose Comparison Techniques. Int. J. Creat. Res. Thoughts 2021, 9, b623–b626. [Google Scholar]
- Sulong, G.B.; Randles, M. Computer Vision Using Pose Estimation. Wasit J. Comput. Math. Sci. 2023, 2, 54–58. [Google Scholar] [CrossRef]
- Sen, S.; Maheshwari, S.; Kumar, A. Review of Recent Developments in Human Pose Estimation. In Proceedings of the International Conference on Innovative Computing & Communication (ICICC) 2021, Delhi, India, 20–21 February 2021; Social Science Research Network: Rochester, NY, USA, 2021. [Google Scholar] [CrossRef]
- Yan, J.; Zhou, M.; Pan, J.; Yin, M.; Fang, B. Recent Advances in 3D Human Pose Estimation: From Optimization to Implementation and Beyond. Int. J. Pattern Recognit. Artif. Intell. 2022, 36, 2255003. [Google Scholar] [CrossRef]
- Liu, W.; Bao, Q.; Sun, Y.; Mei, T. Recent Advances in Monocular 2D and 3D Human Pose Estimation: A Deep Learning Perspective. arXiv 2021, arXiv:2104.11536. [Google Scholar] [CrossRef]
- Sahin, I.; Modi, A.; Kokkoni, E. Evaluation of OpenPose for Quantifying Infant Reaching Motion. Arch. Phys. Med. Rehabil. 2021, 102, e86. [Google Scholar] [CrossRef]
- Jafarzadeh, P.; Virjonen, P.; Nevalainen, P.; Farahnakian, F.; Heikkonen, J. Pose Estimation of Hurdles Athletes using OpenPose. In Proceedings of the 2021 International Conference on Electrical, Computer, Communications and Mechatronics Engineering (ICECCME), Flic en Flac, Mauritius, 7 October 2021; pp. 1–6. [Google Scholar] [CrossRef]
- Vighneshwara, C.; Sowmya Kini, M.; Praveen Shenoy, K. Robot Motion Control Using OpenPose. In Smart Sensors Measurements and Instrumentation; Santhosh, K.V., Rao, K.G., Eds.; Lecture Notes in Electrical Engineering; Springer Singapore: Singapore, 2021; Volume 750, pp. 49–57. [Google Scholar] [CrossRef]
- Kanase, R.R.; Kumavat, A.N.; Sinalkar, R.D.; Somani, S. Pose Estimation and Correcting Exercise Posture. ITM Web Conf. 2021, 40, 03031. [Google Scholar] [CrossRef]
- Stenum, J.; Cherry-Allen, K.M.; Pyles, C.O.; Reetzke, R.D.; Vignos, M.F.; Roemmich, R.T. Applications of Pose Estimation in Human Health and Performance across the Lifespan. Sensors 2021, 21, 7315. [Google Scholar] [CrossRef]
- Hulleck, A.A.; Menoth Mohan, D.; Abdallah, N.; El Rich, M.; Khalaf, K. Present and future of gait assessment in clinical practice: Towards the application of novel trends and technologies. Front. Med. Technol. 2022, 4, 901331. [Google Scholar] [CrossRef]
- Harvey, A.; Gorter, J.W. Video Gait Analysis for Ambulatory Children with Cerebral Palsy: Why, When, Where and How! Gait Posture 2011, 33, 501–503. [Google Scholar] [CrossRef]
- Rathinam, C.; Bateman, A.; Peirson, J.; Skinner, J. Observational Gait Assessment Tools in Paediatrics—A Systematic Review. Gait Posture 2014, 40, 279–285. [Google Scholar] [CrossRef]
- Folle, M.R.; Tedesco, A.P. Correlation between visual gait analysis and functional aspects in cerebral palsy. Acta Ortop. Bras. 2016, 24, 259–261. [Google Scholar] [CrossRef]
- Sardoğan, C.; Muammer, R.; Akalan, N.E.; Sert, R.; Bilgili, F. Determining the relationship between the impairment of selective voluntary motor control and gait deviations in children with cerebral palsy using simple video-based analyses. Gait Posture 2021, 90, 295–300. [Google Scholar] [CrossRef]
- Tzikalagia, T.; Ramdharry, G. Using the Edinburgh Visual Gait Score to assess gait in children with cerebral palsy: A feasibility evaluation. Int. J. Ther. Rehabil. 2017, 24, 419–426. [Google Scholar] [CrossRef][Green Version]
- Robinson, L.W.; Clement, N.D.; Herman, J.; Gaston, M.S. The Edinburgh visual gait score—The minimal clinically important difference. Gait Posture 2017, 53, 25–28. [Google Scholar] [CrossRef]
- Aroojis, A.; Sagade, B.; Chand, S. Usability and Reliability of the Edinburgh Visual Gait Score in Children with Spastic Cerebral Palsy Using Smartphone Slow-Motion Video Technology and a Motion Analysis Application: A Pilot Study. Indian J. Orthop. 2021, 55, 931–938. [Google Scholar] [CrossRef]
- Ramesh, S.H.; Lemaire, E.D.; Tu, A.; Cheung, K.; Baddour, N. Automated Implementation of the Edinburgh Visual Gait Score (EVGS) Using OpenPose and Handheld Smartphone Video. Sensors 2023, 23, 4839. [Google Scholar] [CrossRef]
- Myriam, A.H.; Salim, G.; David, E.; Mohammad, K. An automated method for analysis of gait data to aid clinical interpretation. In Proceedings of the 2011 1st Middle East Conference on Biomedical Engineering, Sharjah, United Arab Emirates, 21–24 February 2011; pp. 119–121. [Google Scholar] [CrossRef]
- Viswakumar, A.; Rajagopalan, V.; Ray, T.; Parimi, C. Human gait analysis using OpenPose. In Proceedings of the 2019 Fifth International Conference on Image Information Processing (ICIIP), Shimla, India, 15–17 November 2019; pp. 310–314. [Google Scholar] [CrossRef]
- D’Antonio, E.; Taborri, J.; Palermo, E.; Rossi, S.; Patanè, F. A markerless system for gait analysis based on OpenPose library. In Proceedings of the 2020 IEEE International Instrumentation and Measurement Technology Conference (I2MTC), Dubrovnik, Croatia, 25–28 May 2020; pp. 1–6. [Google Scholar] [CrossRef]
- Zhang, F.; Juneau, P.; McGuirk, C.; Tu, A.; Cheung, K.; Baddour, N.; Lemaire, E. Comparison of OpenPose and HyperPose artificial intelligence models for analysis of hand-held smartphone videos. In Proceedings of the 2021 IEEE International Symposium on Medical Measurements and Applications (MeMeA), Lausanne, Switzerland, 23–25 June 2021; pp. 1–6. [Google Scholar] [CrossRef]
- Cao, Z.; Hidalgo, G.; Simon, T.; Wei, S.-E.; Sheikh, Y. OpenPose: Realtime Multi-Person 2D Pose Estimation Using Part Affinity Fields. IEEE Trans. Pattern Anal. Mach. Intell. 2021, 43, 172–186. [Google Scholar] [CrossRef]
- McGuirk, C.J.C.; Baddour, N.; Lemaire, E.D. Video-Based Deep Learning Approach for 3D Human Movement Analysis in Institutional Hallways: A Smart Hallway. Computation 2021, 9, 130. [Google Scholar] [CrossRef]
- Zeni, J.A.; Richards, J.G.; Higginson, J.S. Two simple methods for determining gait events during treadmill and overground walking using kinematic data. Gait Posture 2008, 27, 710–714. [Google Scholar] [CrossRef]
- Read, H.S.; Hazlewood, M.E.; Hillman, S.J.; Prescott, R.J.; Robb, J.E. Edinburgh Visual Gait Score for Use in Cerebral Palsy. J. Pediatr. Orthop. 2003, 23, 296–301. [Google Scholar] [CrossRef] [PubMed]
- Del Pilar Duque Orozco, M.; Abousamra, O.; Church, C.; Lennon, N.; Henley, J.; Rogers, K.J.; Sees, J.P.; Connor, J.; Miller, F. Reliability and Validity of Edinburgh Visual Gait Score as An Evaluation Tool for Children with Cerebral Palsy. Gait Posture 2016, 49, 14–18. [Google Scholar] [CrossRef] [PubMed]
- Ong, A.M.L.; Hillman, S.J.; Robb, J.E. Reliability and Validity of the Edinburgh Visual Gait Score for Cerebral Palsy When Used by Inexperienced Observers. Gait Posture 2008, 28, 323–326. [Google Scholar] [CrossRef]









| Foot Events and Gait Phases | EVGS Parameters | |
|---|---|---|
| Sagittal | Initial contact/terminal swing | Peak hip flexion in swing (#13) |
| Knee extension in terminal swing (#10) | ||
| Initial contact (#1) | ||
| Midstance | Peak sagittal trunk position (#16) | |
| Pelvic rotation in midstance (#15) | ||
| Heel lift (#2) | ||
| Terminal stance | Peak hip extension in stance (#12) | |
| Peak knee extension in stance (#9) | ||
| Max ankle dorsiflexion in stance (#3) | ||
| Midswing | Peak knee flexion in swing (#11) | |
| Maximum ankle dorsiflexion in swing (#7) | ||
| Foot clearance in swing (#6) | ||
| Coronal | Midstance | Maximum lateral shift in trunk (#17) |
| Maximum pelvic obliquity in stance (#14) | ||
| Knee progression angle (#8) | ||
| Foot rotation (#5) | ||
| Hindfoot valgus/varus (#4) |
Disclaimer/Publisher’s Note: The statements, opinions and data contained in all publications are solely those of the individual author(s) and contributor(s) and not of MDPI and/or the editor(s). MDPI and/or the editor(s) disclaim responsibility for any injury to people or property resulting from any ideas, methods, instructions or products referred to in the content. |
© 2025 by the authors. Licensee MDPI, Basel, Switzerland. This article is an open access article distributed under the terms and conditions of the Creative Commons Attribution (CC BY) license (https://creativecommons.org/licenses/by/4.0/).
Share and Cite
Somasundaram, I.; Tu, A.; Olleac, R.; Baddour, N.; Lemaire, E.D. Automated Implementation of the Edinburgh Visual Gait Score (EVGS). Sensors 2025, 25, 3226. https://doi.org/10.3390/s25103226
Somasundaram I, Tu A, Olleac R, Baddour N, Lemaire ED. Automated Implementation of the Edinburgh Visual Gait Score (EVGS). Sensors. 2025; 25(10):3226. https://doi.org/10.3390/s25103226
Chicago/Turabian StyleSomasundaram, Ishaasamyuktha, Albert Tu, Ramiro Olleac, Natalie Baddour, and Edward D. Lemaire. 2025. "Automated Implementation of the Edinburgh Visual Gait Score (EVGS)" Sensors 25, no. 10: 3226. https://doi.org/10.3390/s25103226
APA StyleSomasundaram, I., Tu, A., Olleac, R., Baddour, N., & Lemaire, E. D. (2025). Automated Implementation of the Edinburgh Visual Gait Score (EVGS). Sensors, 25(10), 3226. https://doi.org/10.3390/s25103226

