AllianceBlockchain in the Governance Innovation of Internet Hospitals
Abstract
1. Introduction
- A new governance framework for the Internet hospital based on a private alliance blockchain to safely and collaboratively manage healthcare data. It incorporates IoT sensors as primary data sources, allowing for the secure capture and processing of real-time sensor readings, such as patient vitals and environmental metrics.
- It presents the improved version of RSA, specially designed for blockchain environments that support fast decryption and overall throughput. The advanced encryption method ensures optimal and privacy-preserving handling of high-frequency sensor data streams originated by healthcare IoT devices.
- A comparison of both the base and improved RSA model regarding encryption time/decryption time latency, throughput, and memory usage. Performance evaluation shows the feasibility of the proposed model to process and secure the sensor-generated data within an Internet hospital while meeting scalability and real-time constraints.
2. Related Work
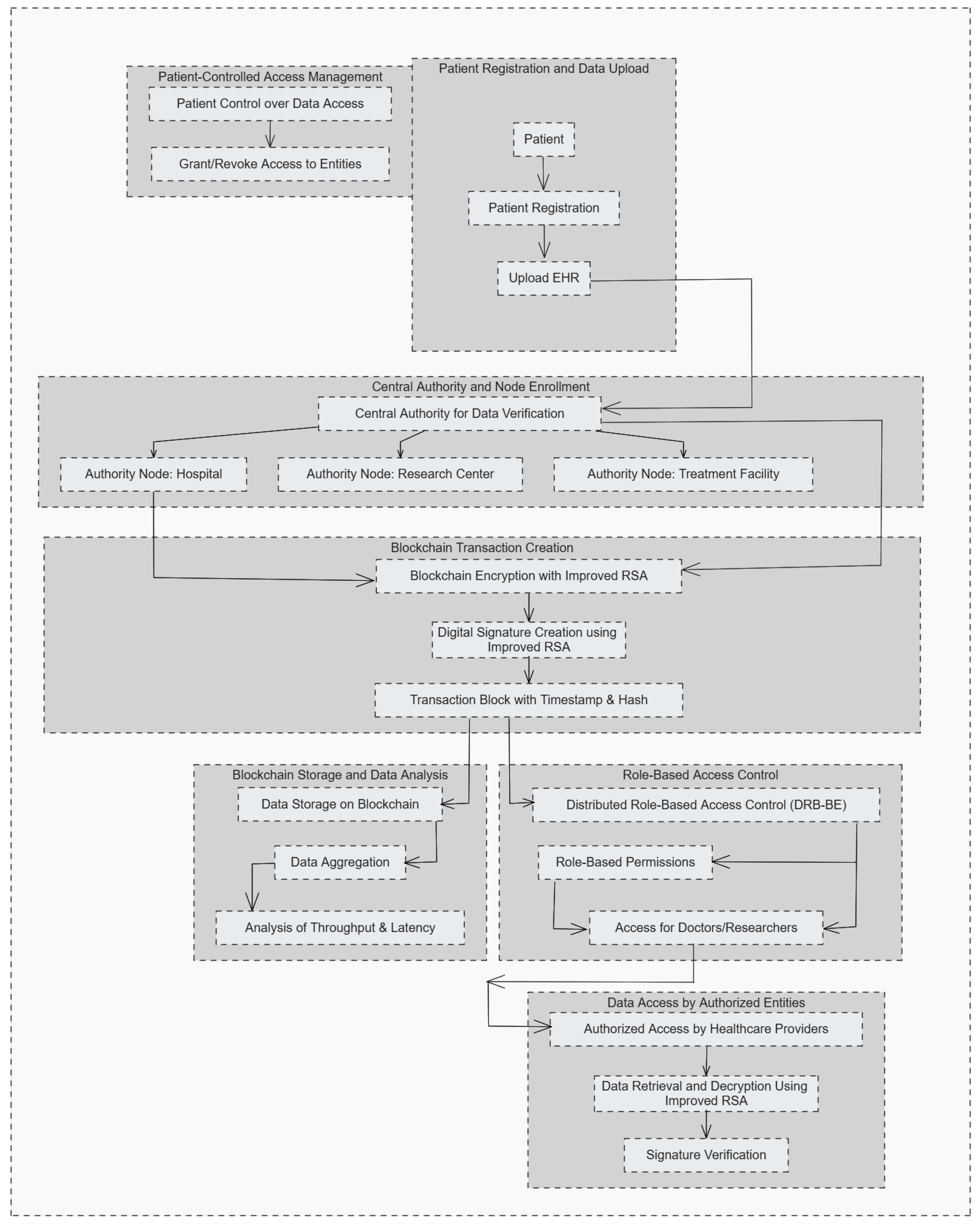
3. Proposed System Architecture
- Blockchain Infrastructure and Decentralization: The architecture is based on a distributed blockchain network that can be termed a decentralized database for EHRs. The blockchain framework supports nodes; each node represents an authority, such as a hospital, research center, or treatment facility. These authorities enroll patients, verify the data, and share them. Since it is designed in a distributed architecture, it eliminates the dependency on a single point of failure and enhances resistance to malicious attacks. IoT sensors as input data ensure continuous, real-time updates to the blockchain by monitoring comprehensive patient conditions through wearable devices and other sensors.
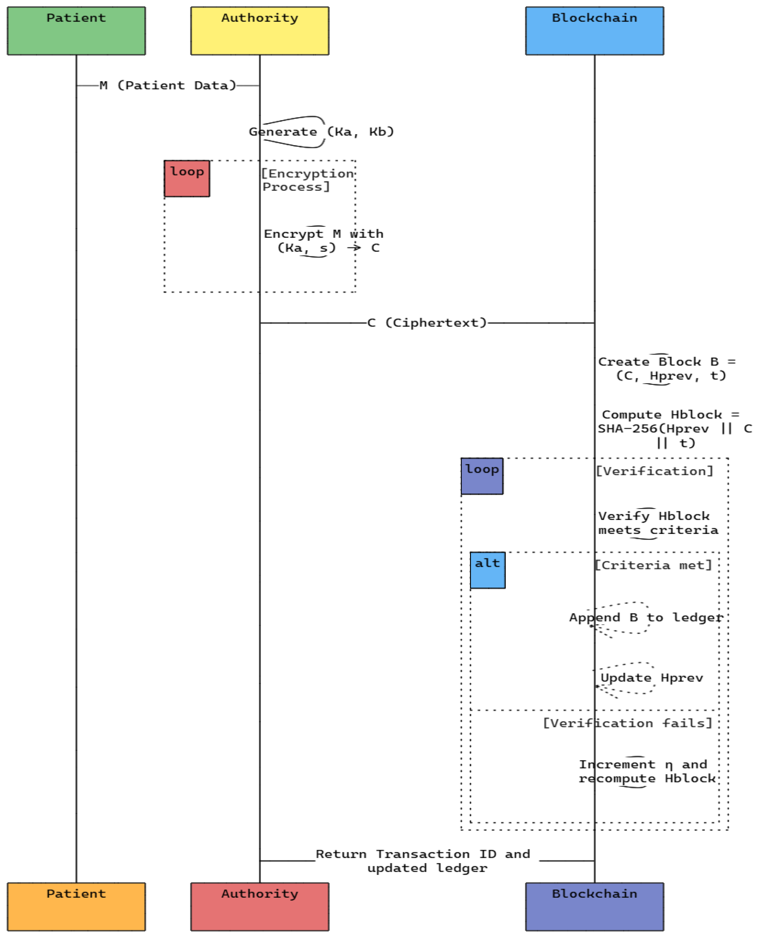
- Improved RSA-Based Encryption: To ensure the integrity and security of the data, this paper incorporates an improved RSA algorithm in the blockchain. The improved algorithm utilizes optimized modulus computation that increases encryption strength but reduces the overhead compared to the base RSA. The improved RSA model also introduces a dynamic key generation process through a scaling factor to the logarithmic modulus to increase complexity in any unauthorized decryption attempt. The encryption approach to ensure secure access to high-frequency data inputs from IoT sensors will address the privacy issue associated with real-time sensor data.
- Data Signing and Verification Mechanism: Every block in the blockchain uses a digital signature created by the improved RSA. This signature authenticates that the data has not been changed and originates from a validated source. Only parties with the right keys are allowed to generate or verify the signatures, which are verified on every transaction. This architecture provides a tamper-resistant mechanism, ensuring integrity from the start to the end of the data lifecycle. The sensor-generated data will be integrated into the system to ensure the secure and verified transmission of real-time readings to healthcare providers.
- Distributed Role-Based Blockchain Encryption (DRB-BE): The proposed model embeds the Distributed Role-Based Blockchain Encryption (DRB-BE) scheme. It maps attributes of individuals like patients or doctors on their roles and permissions. Every authority in this system shall be able to properly and independently manage their key during encryption. Access controls enable the user to share data confidentially and in a manner that is even more relevant to their needs and policies. This architecture gives better privacy, ensuring unauthorized medical personnel do not view the secured clinical data. In this way, confidentiality regarding the patients is maintained. This model extends access control to include data collected from IoT sensors to ensure only authorized persons can view specific patient information derived from sensors.
- Patient-Held Data Access: Patients will be given control over their medical data. They will also decide upon their desired permissions and can assign those across various entities in the Internet hospital network. This will serve the principles of data sovereignty, where patient authority will be enhanced regarding their health information with controlled security access through blockchain. Adding IoT sensors enables patients to monitor their real-time health data securely and selectively share, thereby encouraging greater engagement with their health.
- Transaction Processing and Storage on the Blockchain: All data access, modification, and new data entry transactions are recorded separately as blocks in the blockchain. A block contains an identifier, timestamp, previous block hash, and the transaction details encrypted with improved RSA. The structure of the block ensures immutability and traceability. Hence, healthcare providers can audit all the transactions and maintain a transparent record of data interaction. This includes securing sensor data, ensuring real-time updates, and maintaining consistent blockchain records for healthcare applications.
- Data Aggregation and Parameter Analysis: The system integrates modules for aggregating data and analyzing parameters to track and analyze patient data that crosses different authorities. These modules continuously check aggregated data based on throughput, latency, and memory usage, among other things. This analytical ability means the Internet hospital network makes sound decisions based on available information, optimizes resources, and ensures efficiency across the system. Sensor data from IoT devices are aggregated with other healthcare information, allowing in-depth analysis to make decisions and optimize patient care.
Features of the Improved Model
- Improved RSA: This is an improved version of the RSA encryption algorithm. It has a higher level of security than the altered model’s modified RSA and works more efficiently. Hence, it enhances the defense against attacks on cryptography. The improved RSA preserves data communicated from IoT sensors in Internet hospitals, integrating both high security and computational efficiency.
- Decentralized Multi-Authority Access Control: The scheme proposed in the model is Multi-Authority Attribute-Based Encryption (MA-ABE) which supports decentralized, role-based access control; hence, many healthcare entities can share information without violating patient confidentiality. It includes protection of access to sensitive health metrics derived from the sensor.
- Patient-Centric Data Management: The new model empowers patients with control over defining their permissions for access and allows them to share their information safely. It also follows the principles of health data sovereignty, as patients can control their sensor data sharing in real time.
- Efficient Blockchain Transactions: The new model increases transaction throughput, reduces latency, and optimizes memory usage, thus making a more efficient and scalable blockchain-based EHR management system for large-scale deployment in Internet hospitals. This efficiency ensures that sensor data is managed with no losses in real time.
- Immutability: Using the improved RSA encryption with the inherent properties of blockchain immutability has afforded considerable protection against unauthorized access. It also safeguards against tampering and cryptographic attacks, making the system robust and secure for handling healthcare data. The associated immutability features further benefit the inclusion of IoT sensor data, creating secure and traceable data records.
4. Proposed Methodology
| Algorithm 1: Improved RSA Key Generation, Encryption, and Decryption. |
Input: Two large primes , Plaintext message M Output: Ciphertext C, Decrypted message M
|
| Algorithm 2: Patient Registration and Transaction Addition. |
![]() |
| Algorithm 3: Role-Based Access Control with DRB-BE. |
![]() |
5. Experimentation and Results
5.1. Experimentation Setup
5.2. Results and Analysis
5.2.1. Transaction Throughput
5.2.2. Memory Usage
5.2.3. Latency
5.2.4. Encryption Time
5.2.5. Decryption Time
5.2.6. Statistical Validation of Performance Metrics
5.2.7. Discussion
6. Conclusions and Future Work
Author Contributions
Funding
Institutional Review Board Statement
Informed Consent Statement
Data Availability Statement
Conflicts of Interest
Abbreviations and Symbols
| Abbreviations | Description |
| DRB-BE | Distributed Role-Based Blockchain Encryption |
| RSA | Rivest–Shamir–Adleman |
| PoW | Proof of Work |
| TPS | Transactions Per Second |
| EHR | Electronic Health Record |
| IoT | Internet of Things |
| HL7 | Health Level Seven |
| FHIR | Fast Healthcare Interoperability Resources |
| GPU | Graphics Processing Unit |
| SHA-256 | Secure Hash Algorithm 256 |
| PBFT | Practical Byzantine Fault Tolerance |
| FL | Federated Learning |
| CIs | Confidence Intervals |
| Symbols | Description |
| M | Patient Data (Plaintext Message) |
| C | Encrypted Data (Ciphertext) |
| Public Key (Encryption Exponent) | |
| Private Key (Decryption Exponent) | |
| Large Prime Numbers | |
| n | RSA Modulus () |
| Euler’s Totient Function | |
| s | Modified Modulus () |
| Hash of the Previous Block | |
| Hash of the Current Block | |
| t | Timestamp of the Transaction |
| Nonce used in Block Verification | |
| Access Policy for Role-Based Access | |
| U | User Attributes |
| A | Required Attributes |
| gcd | Greatest Common Divisor |
| log | Natural Logarithm |
| Average Latency of Transactions | |
| CI | Confidence Interval |
| Critical Value for Confidence Interval | |
| s | Sample Standard Deviation |
| n | Sample Size |
| Mean Value of Observed Data | |
| Encryption Time for Message | |
| Decryption Time for Ciphertext | |
| Total Latency for Message |
References
- Anwar, M.; Tariq, N.; Ashraf, M.; Moqurrab, S.A.; Alabdullah, B.; Alsagri, H.S.; Almjally, A. BBAD: Blockchain-backed Assault Detection for Cyber Physical Systems. IEEE Access 2024, 12, 101878–101894. [Google Scholar] [CrossRef]
- Moqurrab, S.A.; Anjum, A.; Tariq, N.; Srivastava, G. An efficient framework for semantically-correlated term detection and sanitization in clinical documents. Comput. Electr. Eng. 2022, 100, 107985. [Google Scholar] [CrossRef]
- KM, S.K.; Parkar, T.V. AI, Blockchain, and Cybersecurity: Shaping the Future of Data Integrity and Security in Healthcare. In Intelligent Systems and IoT Applications in Clinical Health; IGI Global: Hershey, PA, USA, 2025; pp. 27–52. [Google Scholar]
- Anwar, M.; Tariq, N.; Ashraf, M.; Hayat, B.; Khattak, A.M. A Blockchain-Based Attack Detection Mechanism in Healthcare Cyber Physical Systems Against Jamming Attacks. In Proceedings of the International Conference on Information Technology and Applications, Lisbon, Portugal, 20–22 October 2022; Springer: Berlin/Heidelberg, Germany, 2022; pp. 147–157. [Google Scholar]
- Tyagi, A.K.; Seranmadevi, R. Blockchain for Enhancing Security and Privacy in the Smart Healthcare. In Digital Twin and Blockchain for Smart Cities; Scrivener Publishing LLC.: Beverly, MA, USA, 2024; pp. 343–370. [Google Scholar]
- Ghadi, Y.Y.; Mazhar, T.; Shahzad, T.; Amir khan, M.; Abd-Alrazaq, A.; Ahmed, A.; Hamam, H. The role of blockchain to secure internet of medical things. Sci. Rep. 2024, 14, 18422. [Google Scholar] [CrossRef]
- Abughazalah, M.; Alsaggaf, W.; Saifuddin, S.; Sarhan, S. Centralized vs. Decentralized Cloud Computing in Healthcare. Appl. Sci. 2024, 14, 7765. [Google Scholar] [CrossRef]
- Karthikeyan, V.; Raj, S.S.; Gopalakrishnan, K.; Vivek, J.D.R.; Antwiwaa, A. Blockchain for Security and Privacy in the Smart Healthcare. In Artificial Intelligence-Enabled Blockchain Technology and Digital Twin for Smart Hospitals; Scrivener Publishing LLC.: Beverly, MA, USA, 2024; pp. 153–177. [Google Scholar]
- Douaioui, K.; Benmoussa, O. Insights into Industrial Efficiency: An Empirical Study of Blockchain Technology. Big Data Cogn. Comput. 2024, 8, 62. [Google Scholar] [CrossRef]
- Shoomal, A.; Jahanbakht, M.; Componation, P.J.; Ozay, D. Enhancing Supply Chain Resilience and Efficiency through Internet of Things Integration: Challenges and Opportunities. Internet Things 2024, 27, 101324. [Google Scholar] [CrossRef]
- Zhou, L.; Diro, A.; Saini, A.; Kaisar, S.; Hiep, P.C. Leveraging zero knowledge proofs for blockchain-based identity sharing: A survey of advancements, challenges and opportunities. J. Inf. Secur. Appl. 2024, 80, 103678. [Google Scholar] [CrossRef]
- Halimuzzaman, M.; Sharma, D.J.; Bhattacharjee, T.; Mallik, B.; Rahman, R.; Rezaul Karim, M.; Masrur Ikram, M.; Fokhrul Islam, M. Blockchain Technology for Integrating Electronic Records of Digital Healthcare System. J. Angiother. 2024, 8, 1–11. [Google Scholar]
- Terzi, S.; Stamelos, I. Architectural solutions for improving transparency, data quality, and security in eHealth systems by designing and adding blockchain modules, while maintaining interoperability: The eHDSI network case. Health Technol. 2024, 14, 451–462. [Google Scholar] [CrossRef]
- Punia, A.; Gulia, P.; Gill, N.S.; Ibeke, E.; Iwendi, C.; Shukla, P.K. A systematic review on blockchain-based access control systems in cloud environment. J. Cloud Comput. 2024, 13, 146. [Google Scholar] [CrossRef]
- Buttar, A.M.; Shahid, M.A.; Arshad, M.N.; Akbar, M.A. Decentralized Identity Management Using Blockchain Technology: Challenges and Solutions. In Blockchain Transformations: Navigating the Decentralized Protocols Era; Springer: Berlin/Heidelberg, Germany, 2024; pp. 131–166. [Google Scholar]
- Jena, S.K.; Barik, R.C.; Priyadarshini, R. A systematic state-of-art review on digital identity challenges with solutions using conjugation of IOT and blockchain in healthcare. Internet Things 2024, 25, 101111. [Google Scholar] [CrossRef]
- Abbas, A.; Alroobaea, R.; Krichen, M.; Rubaiee, S.; Vimal, S.; Almansour, F.M. Blockchain-assisted secured data management framework for health information analysis based on Internet of Medical Things. Pers. Ubiquitous Comput. 2024, 28, 59–72. [Google Scholar] [CrossRef]
- Allam, A.H.; Gomaa, I.; Zayed, H.H.; Taha, M. IoT-based eHealth using blockchain technology: A survey. Clust. Comput. 2024, 27, 7083–7110. [Google Scholar] [CrossRef]
- Mahajan, H.; Reddy, K. Secure gene profile data processing using lightweight cryptography and blockchain. Clust. Comput. 2024, 27, 2785–2803. [Google Scholar] [CrossRef]
- Adeniyi, A.E.; Jimoh, R.G.; Awotunde, J.B. A systematic review on elliptic curve cryptography algorithm for internet of things: Categorization, application areas, and security. Comput. Electr. Eng. 2024, 118, 109330. [Google Scholar] [CrossRef]
- Kanakasabapathi, R.; Judith, J. Enhancing cloud storage security through blockchain-integrated access control and optimized cryptographic techniques. Int. J. Adv. Technol. Eng. Explor. 2024, 11, 1183. [Google Scholar]
- Diwan, P.; Kashyap, R.; Khandelwal, B. Blockchain assisted encryption scheme for intellectual share estimation using medical research data. Concurr. Comput. Pract. Exp. 2024, 36, e7896. [Google Scholar] [CrossRef]
- Zhou, B.; Zhao, J.; Yin, Y.; Chen, G. Research on the privacy protection technology of blockchain spatiotemporal big data. IEEE Access 2024, 12, 111187–111195. [Google Scholar] [CrossRef]
- Ifrim, R.; Loghin, D.; Popescu, D. A Systematic Review of Fast, Scalable and Efficient Hardware Implementations of Elliptic Curve Cryptography for Blockchain. ACM Trans. Reconfigurable Technol. Syst. 2024, 17, 1–33. [Google Scholar] [CrossRef]
- Rai, H.M.; Shukla, K.K.; Tightiz, L.; Padmanaban, S. Enhancing data security and privacy in energy applications: Integrating IoT and blockchain technologies. Heliyon 2024, 10, e38917. [Google Scholar] [CrossRef] [PubMed]
- Guo, R.; Zheng, D. Secure attribute- based signature scheme with multiple authorities for blockchain in electronic health record systems. IEEE Trans. Cloud Comput. 2018, 6, 11676–11876. [Google Scholar] [CrossRef]
- Okamoto, T.; Takashima, K. Efficient attribute-based signatures for non-monotone predicates in the standard model. In Proceedings of the Public Key Cryptography—PKC 2011, Taormina, Italy, 6–9 March 2011; Springer: Berlin/Heidelberg, Germany, 2011; pp. 35–52. [Google Scholar]
- Cao, D.; Zhao, B.; Wang, X.; Su, J.; Ji, G. Multi-authority attribute-based signature. In Proceedings of the 2011 Third International Conference on Intelligent Networking and Collaborative Systems, Fukuoka, Japan, 30 November–2 December 2011; IEEE: New York, NY, USA, 2011; pp. 668–672. [Google Scholar]
- Das, P.; Singh, M.; Roy, D. A secure softwarized blockchain-based federated health alliance for next generation IoT networks. In Proceedings of the Globecom Workshops IEEE, Madrid, Spain, 7–11 December 2021; 2021; pp. 1–6. [Google Scholar]
- Misra, U.; Gupta, R.; Gupta, J. InterPlanetary file system based blockchain for internet of medical things. Int. J. Inf. Technol. 2023, 15, 1769–1776. [Google Scholar] [CrossRef]
- Srivastava, A.; Gupta, J. Attack resistant blockchain-based healthcare record system using modified RSA Algorithm. Int. J. Inf. Technol. 2024, 14, 417–424. [Google Scholar] [CrossRef]
- Li, X.; Ibrahim, M.H.; Kumari, S.; Kumar, R. Secure and efficient anonymous authentication scheme for three-tier mobile healthcare systems with wearable sensors. Telecommun. Syst. 2018, 67, 323–348. [Google Scholar] [CrossRef]
- Pirtle, C.; Ehrenfeld, J. Blockchain for healthcare: The next generation of medical records? J. Med. Syst. 2018, 42, 172. [Google Scholar] [CrossRef]
- Hema, C.; Márquez, F.P.G. Designing a Secure Environment for EHR in Ethereum by Employing RSA and NTRU. In Proceedings of the International Conference on Management Science and Engineering Management, Shenzhen, China, 7–13 July 2024; Springer: Berlin/Heidelberg, Germany, 2024; pp. 726–740. [Google Scholar]
- Scriber, B.A. A framework for determining blockchain applicability. IEEE Softw. 2018, 35, 70–77. [Google Scholar] [CrossRef]
- Esposito, C.; De Santis, A.; Tortora, G.; Chang, H.; Choo, K.K.R. Blockchain: A panacea for healthcare cloud-based data security and privacy? IEEE Cloud Comput. 2018, 5, 31–37. [Google Scholar] [CrossRef]
- Kshetri, N. Blockchain and electronic healthcare records [cybertrust]. Computer 2018, 51, 59–63. [Google Scholar] [CrossRef]
- Chen, L.; Lee, W.K.; Chang, C.C.; Choo, K.K.R.; Zhang, N. Blockchain based searchable encryption for electronic health record sharing. Future Gener. Comput. Syst. 2019, 95, 420–429. [Google Scholar] [CrossRef]
- Sanober, A.; Anwar, S. A secure and privacy preserving model for healthcare applications based on blockchain-layered architecture. Int. J. Comput. Appl. 2024, 46, 1206–1218. [Google Scholar] [CrossRef]
- Khanh, H.; Triet, M.; Khiem, H.; Bang, L.; Hung, N.; Nam, T.; Trinh, D.; Ngan, K. Securing Child Health Records with RSA-Encrypted NFTs and Smart Contract on the Blockchain. In Proceedings of the International Conference on Web Services, Shenzhen, China, 7–13 July 2024; Springer: Berlin/Heidelberg, Germany, 2024; pp. 16–30. [Google Scholar]
- Trung, P.; Bang, L.; Kha, H.; Bao, Q.; Trong, N.; Loc, V.; Hieu, D.; Khiem, H. Enhancing Pet Health Record Security Through RSA-Encrypted NFTs and Smart Contracts on the Blockchain. In Proceedings of the International Conference on Knowledge Science, Engineering and Management, Guangzhou, China, 16–18 August 2023; Springer: Berlin/Heidelberg, Germany, 2024; pp. 218–229. [Google Scholar]
- Jani, Y.; Raajan, P. An efficient framework for authentication and blockchain authorization of secured healthcare information using hpcsg-rotdf-slorb and dhsk-decc. Multimed. Tools Appl. 2024, 83, 45471–45489. [Google Scholar] [CrossRef]








| Ref. | Methodology | Advantages | Limitations |
|---|---|---|---|
| [26] | Blockchain with digital signatures. | Collusion resistance, data integrity. | High computational cost. |
| [27] | ABE with non-monotone predicates. | Flexible access control. | Attribute verification overhead. |
| [28] | Multi-authority ABE. | Prevents forgery, preserves privacy. | Complex implementation. |
| [29] | Federated health alliance with blockchain. | Secure data sharing. | High latency. |
| [30] | Blockchain + IPFS storage. | Efficient storage and retrieval. | Poor scalability. |
| [31] | RSA with SHA-256 in blockchain. | Strong attack defense. | Computational overhead. |
| [32] | ABE with role-based access. | Enhanced confidentiality. | Resource constraints. |
| [39] | Blockchain + IPFS with DNA encoding and AES. | Multilayer security. | High computational cost. |
| [40] | RSA-encrypted NFTs and smart contracts. | Transparent pediatric record management. | RSA/NFT complexity. |
| [41] | RSA-encrypted NFTs for pet health. | Secure data management. | NFT implementation complexity. |
| Algorithm | Time Complexity | Space Complexity | Key Features |
|---|---|---|---|
| Improved RSA (KeyGen, Encrypt, Decrypt) | Optimized decryption, secure encryption | ||
| Patient Registration and Transaction | Data immutability, secure transaction storage | ||
| Role-Based Access Control (DRB-BE) | Decentralized and secure access management |
| Parameter | Value | Description |
|---|---|---|
| Number of Patients | 1000 | Total records processed |
| RSA Key Length | 1024 bits | Key length for RSA encryption |
| Encryption Algorithm | SHA-256 | Algorithm for hashing patient data |
| Public Key | Generated per transaction | Public key based on selected primes |
| Private Key | Computed using modular inverse | Key used for decryption |
| Block Size | 1 KB | Maximum block data size in blockchain |
| Blockchain Consensus | Proof of Work | Mechanism for transaction validation |
| Metric | Mean Value | 95% Confidence Interval | p-Value |
|---|---|---|---|
| Throughput (TPS) | 6000.0 | [5901.84, 6098.16] | |
| Latency (seconds) | 0.166 | [0.1518, 0.1802] | - |
Disclaimer/Publisher’s Note: The statements, opinions and data contained in all publications are solely those of the individual author(s) and contributor(s) and not of MDPI and/or the editor(s). MDPI and/or the editor(s) disclaim responsibility for any injury to people or property resulting from any ideas, methods, instructions or products referred to in the content. |
© 2024 by the authors. Licensee MDPI, Basel, Switzerland. This article is an open access article distributed under the terms and conditions of the Creative Commons Attribution (CC BY) license (https://creativecommons.org/licenses/by/4.0/).
Share and Cite
Wang, X.; Yue, X.; Sajid, A.; Tariq, N. AllianceBlockchain in the Governance Innovation of Internet Hospitals. Sensors 2025, 25, 142. https://doi.org/10.3390/s25010142
Wang X, Yue X, Sajid A, Tariq N. AllianceBlockchain in the Governance Innovation of Internet Hospitals. Sensors. 2025; 25(1):142. https://doi.org/10.3390/s25010142
Chicago/Turabian StyleWang, Xiaofeng, Xiaoguang Yue, Ahthasham Sajid, and Noshina Tariq. 2025. "AllianceBlockchain in the Governance Innovation of Internet Hospitals" Sensors 25, no. 1: 142. https://doi.org/10.3390/s25010142
APA StyleWang, X., Yue, X., Sajid, A., & Tariq, N. (2025). AllianceBlockchain in the Governance Innovation of Internet Hospitals. Sensors, 25(1), 142. https://doi.org/10.3390/s25010142



