Particle-Filter-Based Fault Diagnosis for the Startup Process of an Open-Cycle Liquid-Propellant Rocket Engine
Abstract
1. Introduction
2. Dynamics of LPREs
2.1. Dynamic Simulation of LPREs
2.2. Fault Modeling
2.2.1. Turbopump Fault
2.2.2. Pipeline Fault
3. Particle Filter for Residual Generation
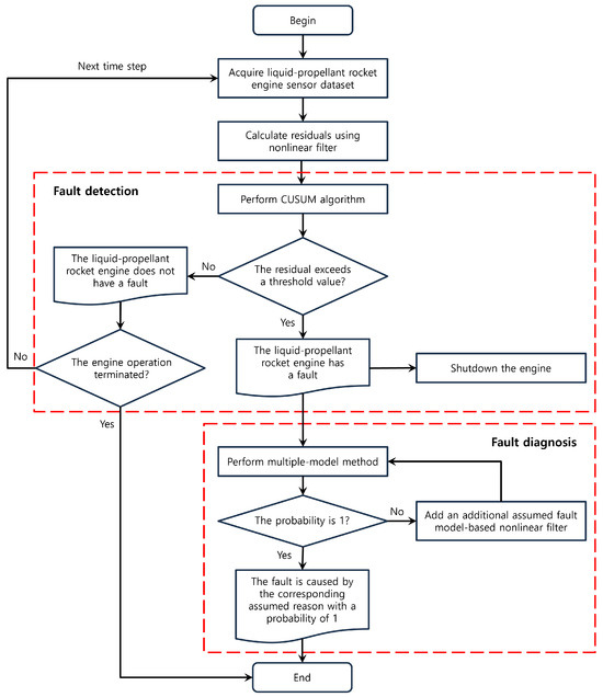
4. Fault Detection and Diagnosis Using Residuals
4.1. CUSUM Algorithm for Fault Detection
4.2. Multiple-Model Method for Fault Diagnosis
5. PF-CUSUM-MM Application Results
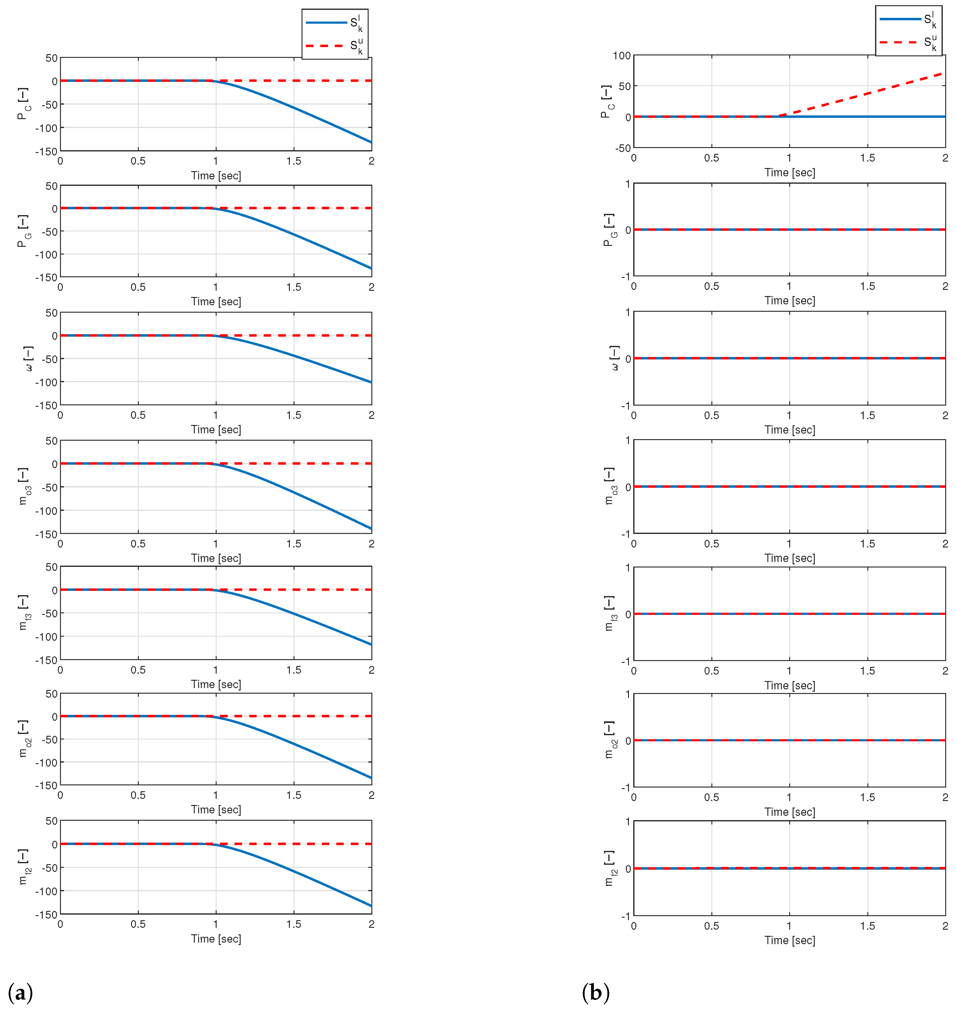
5.1. Minimum Detectable Fault Analysis
5.2. Performance Validation: A Comparison with the EKF and UKF
6. Conclusions
Author Contributions
Funding
Institutional Review Board Statement
Informed Consent Statement
Data Availability Statement
Conflicts of Interest
Abbreviations
| A | Cross-area of pipe |
| Moment of inertia of turbopump rotor | |
| L | Length of pipe |
| Oxidizer pipe branch point (a) pressure | |
| Fuel pipe branch point (b) pressure | |
| Combustion chamber pressure | |
| Combustion chamber fuel injector inlet pressure | |
| Gas generator fuel injector inlet pressure | |
| Gas generator pressure | |
| Combustion chamber oxidizer injector inlet pressure | |
| Gas generator oxidizer injector inlet pressure | |
| Combustion chamber gas constant | |
| Gas generator gas constant | |
| Combustion chamber temperature | |
| Gas generator temperature | |
| Combustion chamber volume | |
| Gas generator volume | |
| Nozzle inlet flow rate | |
| Combustion chamber fuel injector flow rate | |
| Gas generator fuel injector flow rate | |
| Gas generator fuel flow rate | |
| Combustion chamber fuel flow rate | |
| Gas generator outlet flow rate | |
| Combustion chamber oxidizer injector flow rate | |
| Gas generator oxidizer injector flow rate | |
| Gas generator oxidizer flow rate | |
| Combustion chamber oxidizer flow rate | |
| Generated mass flow rate from solid propellant | |
| Amount of time delay in combustion fuel injector | |
| Amount of time delay in gas generator fuel injector | |
| Amount of time delay in combustion oxidizer injector | |
| Amount of time delay in gas generator oxidizer injector | |
| Pressure loss coefficient | |
| Fuel density | |
| Oxidizer density | |
| Fuel pump torque | |
| Oxidizer pump torque | |
| Turbine torque | |
| Angular velocity of turbopump |
Appendix A. Mathematical Model of the Liquid-Propellant Rocket Engine
| Number | Governing Equation | Mathematical Equation |
|---|---|---|
| 1 | Rotational dynamics | |
| 2 | Pipe dynamics | |
| 3 | ||
| 4 | ||
| 5 | ||
| 6 | Pressure dynamics | |
| 7 | ||
| 8 | Time-delay equation | |
| 9 | ||
| 10 | ||
| 11 |

Appendix B. Verification of Dynamic Simulation


References
- Muelhaupt, T.J.; Sorge, M.E.; Morin, J.; Wilson, R.S. Space traffic management in the new space era. J. Space Saf. Eng. 2019, 6, 80–87. [Google Scholar] [CrossRef]
- Wekerle, T.; Pessoa, J.B.; Costa, L.E.V.L.d.; Trabasso, L.G. Status and trends of smallsats and their launch vehicles—An up-to-date review. J. Aerosp. Technol. Manag. 2017, 9, 269–286. [Google Scholar] [CrossRef]
- Lu, Y.; Qin, X.; Chen, H. Low Cost and Reusability of Launch Vehicle. Aerosp. China 2019, 17, 37–44. [Google Scholar]
- Kim, C.T.; Yang, I.; Lee, K.; Lee, Y. Technology Development Prospects and Direction of Reusable Launch Vehicles and Future Propulsion Systems. J. Korean Soc. Aeronaut. Space Sci. 2016, 44, 686–694. [Google Scholar]
- Choo, K.; Mun, H.; Nam, S.; Cha, J.; Ko, S. A survey on recovery technology for reusable space launch vehicle. J. Korean Soc. Propuls. Eng. 2018, 22, 138–151. [Google Scholar] [CrossRef]
- Sun, H.; Cheng, Y.; Jiang, B.; Lu, F.; Wang, N. Anomaly Detection Method for Rocket Engines Based on Convex Optimized Information Fusion. Sensors 2024, 24, 415. [Google Scholar] [CrossRef] [PubMed]
- Kawatsu, K.; Tsutsumi, S.; Hirabayashi, M.; Sato, D. Model-based fault diagnostics in an electromechanical actuator of reusable liquid rocket engine. In Proceedings of the AIAA Scitech 2020 Forum, Orlando, FL, USA, 6–10 January 2020; p. 1624. [Google Scholar]
- Wu, J. Liquid-propellant rocket engines health-monitoring—A survey. Acta Astronaut. 2005, 56, 347–356. [Google Scholar] [CrossRef]
- Cha, J.; Ha, C.; O, S.; Ko, S. A survey on health monitoring and management technology for liquid rocket engines. J. Korean Soc. Propuls. Eng. 2014, 18, 50–58. [Google Scholar] [CrossRef][Green Version]
- Lee, K.; Cha, J.; Ko, S. A Survey on Fault Detection and Diagnosis Method for Open-Cycle Liquid Rocket Engines through China R&D Case. J. Aerosp. Syst. Eng. 2017, 11, 22–30. [Google Scholar]
- Pan, T.; Chen, J.; Ye, Z.; Li, A. A multi-head attention network with adaptive meta-transfer learning for RUL prediction of rocket engines. Reliab. Eng. Syst. Saf. 2022, 225, 108610. [Google Scholar] [CrossRef]
- Kawatsu, K. PHM by using multi-physics system-level modeling and simulation for EMAs of liquid rocket engine. In Proceedings of the 2019 IEEE Aerospace Conference, Big Sky, MT, USA, 2–9 March 2019; pp. 1–10. [Google Scholar]
- Lin, R.; Yang, J.; Huang, L.; Liu, Z.; Zhou, X.; Zhou, Z. Review of Launch Vehicle Engine PHM Technology and Analysis Methods Research. Aerospace 2023, 10, 517. [Google Scholar] [CrossRef]
- Cha, J.; Ha, C.; Koo, J.; Ko, S. Dynamic simulation and analysis of the space shuttle main engine with artificially injected faults. Int. J. Aeronaut. Space Sci. 2016, 17, 535–550. [Google Scholar] [CrossRef][Green Version]
- Zhang, W.; Tian, G.; Xu, Z.; Yang, Z. Failure Characteristics Analysis and Fault Diagnosis for Liquid Rocket Engines; Springer: Berlin/Heidelberg, Germany, 2016. [Google Scholar]
- Cha, J. Transient State Modeling, Simulation, and Fault Detection/Diagnosis of an Open-Cycle Liquid Rocket Engine. Ph.D. Thesis, Department of Aerospace and Mechanical Engineering, Korea Aerospace University, Goyang, Republic of Korea, 2019. [Google Scholar]
- Park, S.Y.; Ahn, J. Deep neural network approach for fault detection and diagnosis during startup transient of liquid-propellant rocket engine. Acta Astronaut. 2020, 177, 714–730. [Google Scholar] [CrossRef]
- Yu, H.; Wang, T. A method for real-time fault detection of liquid rocket engine based on adaptive genetic algorithm optimizing back propagation neural network. Sensors 2021, 21, 5026. [Google Scholar] [CrossRef] [PubMed]
- Wang, T.; Ding, L.; Yu, H. Research and development of fault diagnosis methods for liquid rocket engines. Aerospace 2022, 9, 481. [Google Scholar] [CrossRef]
- Zhang, X.; Hua, X.; Zhu, J.; Ma, M. Intelligent Fault Diagnosis of Liquid Rocket Engine via Interpretable LSTM with Multisensory Data. Sensors 2023, 23, 5636. [Google Scholar] [CrossRef] [PubMed]
- Cha, J.; Ko, S.; Park, S.Y.; Jeong, E. Fault detection and diagnosis algorithms for transient state of an open-cycle liquid rocket engine using nonlinear Kalman filter methods. Acta Astronaut. 2019, 163, 147–156. [Google Scholar] [CrossRef]
- Wang, C.; Zhang, Y.; Zhao, Z.; Chen, X.; Hu, J. Dynamic model-assisted transferable network for liquid rocket engine fault diagnosis using limited fault sample. Reliab. Eng. Syst. Saf. 2024, 243, 109837. [Google Scholar] [CrossRef]
- Li, F.; Chen, J.; Liu, Z.; Lv, H.; Wang, J.; Yuan, J.; Xiao, W. A soft-target difference scaling network via relational knowledge distillation for fault detection of liquid rocket engine under multi-source trouble-free samples. Reliab. Eng. Syst. Saf. 2022, 228, 108759. [Google Scholar] [CrossRef]
- Huang, P.; Yu, H.; Wang, T. A Study Using Optimized LSSVR for Real-Time Fault Detection of Liquid Rocket Engine. Processes 2022, 10, 1643. [Google Scholar] [CrossRef]
- Zhang, R.; Du, H.; Wu, Y.; Qin, X.; Zhang, P. Fault Detection and Diagnosis for Thrust Drop of Launch Vehicles against Disturbances. J. Spacecr. Rocket. 2023, 60, 924–941. [Google Scholar] [CrossRef]
- Fernández, L.A.; Wiedemann, C.; Braun, V. Analysis of space launch vehicle failures and post-mission disposal statistics. Aerotec. Missili Spaz. 2022, 101, 243–256. [Google Scholar] [CrossRef]
- Harland, D.M.; Lorenz, R. Space Systems Failures: Disasters and Rescues of Satellites, Rocket and Space Probes; Springer Science & Business Media: New York, NY, USA, 2007. [Google Scholar]
- Kalnin, V.; Sherstiannikov, V. Hydrodynamic modelling of the starting process in liquid-propellant engines. Acta Astronaut. 1981, 8, 231–242. [Google Scholar] [CrossRef]
- Konatowski, S.; Kaniewski, P.; Matuszewski, J. Comparison of estimation accuracy of EKF, UKF and PF filters. Annu. Navig 2016, 23, 69–87. [Google Scholar] [CrossRef]
- Gadsden, S.; Dunne, D.; Habibi, S.; Kirubarajan, T. Comparison of extended and unscented Kalman, particle, and smooth variable structure filters on a bearing-only target tracking problem. In Proceedings of the Signal and Data Processing of Small Targets 2009, San Diego, CA, USA, 2–6 August 2009; Volume 7445, pp. 113–125. [Google Scholar]
- Steven, M.K. Fundamentals of Statistical Processing, Volume 2: Detection Theory; Pearson: New York, NY, USA, 1998. [Google Scholar]
- Lee, K.; Cha, J.; Ko, S.; Park, S.Y.; Jung, E. Mathematical modeling and simulation for steady state of a 75-ton liquid propellant rocket engine. J. Aerosp. Syst. Eng. 2017, 11, 6–12. [Google Scholar]
- Cha, J. Numerical Simulation of Chemical Propulsion Systems: Survey and Fundamental Mathematical Modeling Approach. Aerospace 2023, 10, 839. [Google Scholar] [CrossRef]
- Djuric, P.M.; Kotecha, J.H.; Zhang, J.; Huang, Y.; Ghirmai, T.; Bugallo, M.F.; Miguez, J. Particle filtering. IEEE Signal Process. Mag. 2003, 20, 19–38. [Google Scholar] [CrossRef]
- Arulampalam, M.S.; Maskell, S.; Gordon, N.; Clapp, T. A tutorial on particle filters for online nonlinear/non-Gaussian Bayesian tracking. IEEE Trans. Signal Process. 2002, 50, 174–188. [Google Scholar] [CrossRef]
- Kim, C.W.; Park, S.Y.; Cho, W.K. Methodology of liquid rocket engine diagnosis. Aerosp. Eng. Technol. 2012, 11, 182–194. [Google Scholar]
- Basseville, M.; Nikiforov, I.V. Detection of Abrupt Changes: Theory and Application; Prentice-Hall: Englewood Cliffs, NJ, USA, 1993. [Google Scholar]
- Bernstein, K.S.; Kujala, R.; Fogt, V.; Romine, P. Structural Design Requirements and Factors of Safety for Spaceflight Hardware: For Human Spaceflight; National Aeronautics and Space Administration, Lyndon B. Johnson Space Cente: Washington, DC, USA, 2011.
- Klem, M.; Fry, R. Guidelines for Combustion Stability Specifications and Verification Procedures for Liquid Propellant Rocket Engines; Chemical Propulsion Information Agency: Columbia, MD, USA, 1997.
- Vanini, Z.S.; Khorasani, K.; Meskin, N. Fault detection and isolation of a dual spool gas turbine engine using dynamic neural networks and multiple model approach. Inf. Sci. 2014, 259, 234–251. [Google Scholar] [CrossRef]









| Notation | Meaning | 1/SNR [%] |
|---|---|---|
| Combustion chamber pressure | 0.47 | |
| Gas generator pressure | 0.51 | |
| Combustion chamber oxidizer flow rate | 0.48 | |
| Combustion chamber fuel flow rate | 0.57 | |
| Turbopump rotational speed | 0.40 | |
| Combustion chamber oxidizer injector flow rate | 0.48 | |
| Combustion chamber fuel injector flow rate | 0.57 | |
| Gas generator oxidizer injector flow rate | 1.88 | |
| Gas generator fuel injector flow rate | 2.29 | |
| Gas generator oxidizer flow rate | 1.88 | |
| Gas generator fuel flow rate | 2.29 |
| Fault Type | Fault Injection Level [%] | |||||||
|---|---|---|---|---|---|---|---|---|
| 5% | 10% | 15% | 20% | |||||
| Peak | Final | Peak | Final | Peak | Final | Peak | Final | |
| Turbine efficiency | 5.88 | 5.88 | 11.80 | 11.80 | 17.77 | 17.77 | 23.78 | 23.78 |
| Oxidizer pump efficiency | 3.11 | 3.11 | 6.39 | 6.39 | 9.86 | 9.86 | 13.54 | 13.54 |
| Fuel pump efficiency | 2.82 | 2.82 | 5.81 | 5.81 | 8.99 | 8.99 | 12.39 | 12.39 |
| CC oxidizer pipeline blockage | 0.48 | 0.39 | 1.03 | 0.84 | 1.66 | 1.35 | 2.39 | 1.94 |
| CC fuel pipeline blockage | 1.29 | 1.11 | 2.67 | 2.32 | 4.15 | 3.61 | 5.74 | 5.01 |
Disclaimer/Publisher’s Note: The statements, opinions and data contained in all publications are solely those of the individual author(s) and contributor(s) and not of MDPI and/or the editor(s). MDPI and/or the editor(s) disclaim responsibility for any injury to people or property resulting from any ideas, methods, instructions or products referred to in the content. |
© 2024 by the authors. Licensee MDPI, Basel, Switzerland. This article is an open access article distributed under the terms and conditions of the Creative Commons Attribution (CC BY) license (https://creativecommons.org/licenses/by/4.0/).
Share and Cite
Cha, J.; Ko, S.; Park, S.-Y. Particle-Filter-Based Fault Diagnosis for the Startup Process of an Open-Cycle Liquid-Propellant Rocket Engine. Sensors 2024, 24, 2798. https://doi.org/10.3390/s24092798
Cha J, Ko S, Park S-Y. Particle-Filter-Based Fault Diagnosis for the Startup Process of an Open-Cycle Liquid-Propellant Rocket Engine. Sensors. 2024; 24(9):2798. https://doi.org/10.3390/s24092798
Chicago/Turabian StyleCha, Jihyoung, Sangho Ko, and Soon-Young Park. 2024. "Particle-Filter-Based Fault Diagnosis for the Startup Process of an Open-Cycle Liquid-Propellant Rocket Engine" Sensors 24, no. 9: 2798. https://doi.org/10.3390/s24092798
APA StyleCha, J., Ko, S., & Park, S.-Y. (2024). Particle-Filter-Based Fault Diagnosis for the Startup Process of an Open-Cycle Liquid-Propellant Rocket Engine. Sensors, 24(9), 2798. https://doi.org/10.3390/s24092798

