Development of Robust Lane-Keeping Algorithm Using Snow Tire Track Recognition in Snowfall Situations
Abstract
1. Introduction
- Multifunctionality in a Single Model: The proposed model integrates snow tire track detection while maintaining all the object detection functionalities of the camera system designed for autonomous driving.
- Utilization of Publicly Available Driving Images: Instead of relying on self-acquired snow road data, the model leverages a variety of driving images sourced from publicly available datasets on the web. This approach enhances the model’s generalization ability to perform effectively under diverse driving conditions.
- Lane Center Tracking via Filtering: After detecting tire tracks, a filtering-based tracking mechanism is implemented to estimate the lane center. This enables the vehicle to follow the lane center even when tire tracks exhibit high randomness.
2. Outline of Overall Process
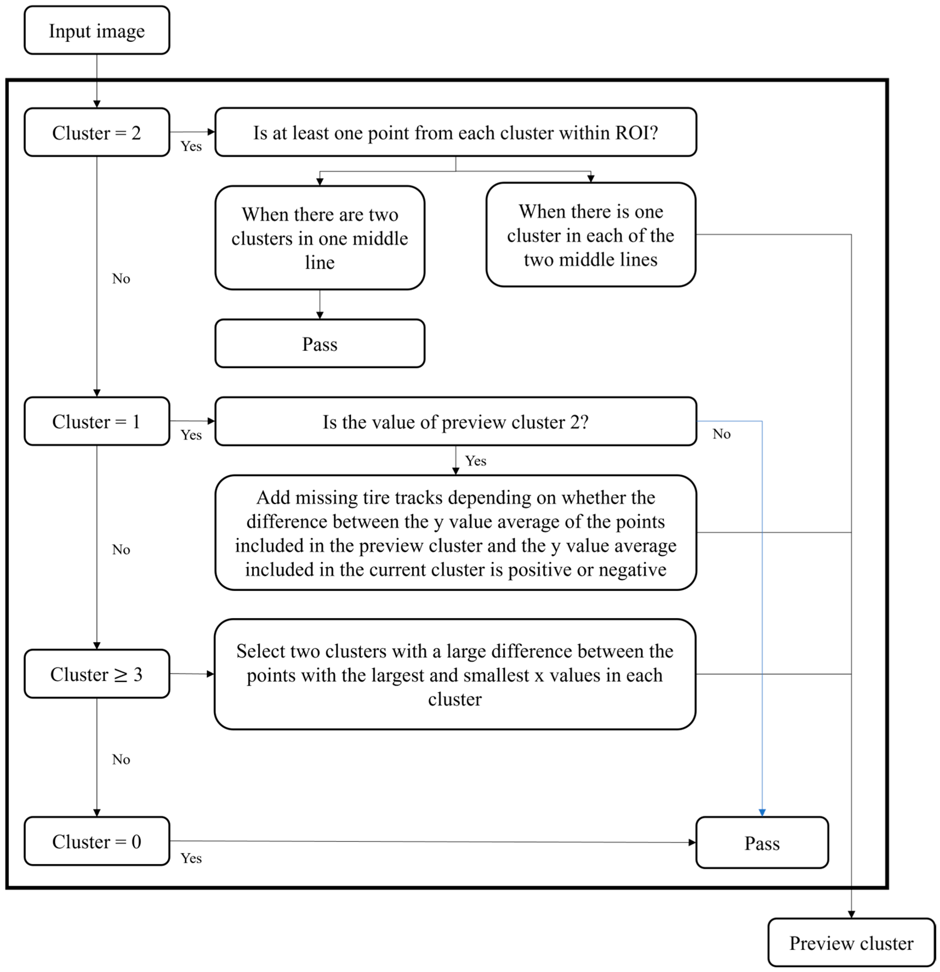
3. Tire Track Detection Model
3.1. Data Collections
3.2. Training with YOLOv5
4. Lane Center Estimator
4.1. Tire Track Extractions
4.2. Lane Center Estimation Using Kalman Filter
5. Results
6. Conclusions
Author Contributions
Funding
Institutional Review Board Statement
Informed Consent Statement
Data Availability Statement
Conflicts of Interest
References
- Hu, L.; Li, H.; Yi, P.; Huang, J.; Lin, M.; Wang, H. Investigation on AEB key parameters for improving car to two-wheeler collision safety using in-depth traffic accident data. IEEE Trans. Veh. Technol. 2022, 72, 113–124. [Google Scholar] [CrossRef]
- Kılıç, I.; Yazıcı, A.; Yıldız, Ö.; Özçelikors, M.; Ondoğan, A. Intelligent adaptive cruise control system design and implementation. In Proceedings of the 2015 10th System of Systems Engineering Conference (SoSE), San Antonio, TX, USA, 17–20 May 2015; pp. 232–237. [Google Scholar]
- Liu, G.; Wang, L.; Zou, S. A radar-based blind spot detection and warning system for driver assistance. In Proceedings of the 2017 IEEE 2nd Advanced Information Technology, Electronic and Automation Control Conference (IAEAC), Chongqing, China, 25–26 March 2017; pp. 2204–2208. [Google Scholar]
- Lee, J.; Kim, M.; Lee, S.; Hwang, S. Real-time downward view generation of a vehicle using around view monitor system. IEEE Trans. Intell. Transp. Syst. 2019, 21, 3447–3456. [Google Scholar] [CrossRef]
- Brookhuis, K.A.; De Waard, D.; Janssen, W.H. Behavioural impacts of advanced driver assistance systems—An overview. Eur. J. Transp. Infrastruct. Res. 2001, 1, 245–253. [Google Scholar] [CrossRef]
- Kaur, G.; Kumar, D. Lane detection techniques: A review. Int. J. Comput. Appl. 2015, 112, 1–5. [Google Scholar]
- Zhang, R.; Wu, Y.; Gou, W.; Chen, J. RS-Lane: A Robust Lane Detection Method Based on ResNeSt and Self-Attention Distillation for Challenging Traffic Situations. J. Adv. Transp. 2021, 2021, 7544355. [Google Scholar] [CrossRef]
- Borkar, A.; Hayes, M.; Smith, M.T.; Pankanti, S. A layered approach to robust lane detection at night. In Proceedings of the 2009 IEEE Workshop on Computational Intelligence in Vehicles and Vehicular Systems, Nashville, TN, USA, 2 April 2009; pp. 51–57. [Google Scholar]
- Kim, Z. Robust lane detection and tracking in challenging scenarios. IEEE Trans. Intell. Transp. Syst. 2008, 9, 16–26. [Google Scholar] [CrossRef]
- Yim, Y.U.; Oh, S.-Y. Three-feature based automatic lane detection algorithm (TFALDA) for autonomous driving. IEEE Trans. Intell. Transp. Syst. 2003, 4, 219–225. [Google Scholar]
- Liu, G.; Li, S.; Liu, W. Lane detection algorithm based on local feature extraction. In Proceedings of the 2013 Chinese Automation Congress, Changsha, China, 7–8 November 2013; pp. 59–64. [Google Scholar]
- Takahashi, A.; Ninomiya, Y. Model-based lane recognition. In Proceedings of the Conference on Intelligent Vehicles, Tokyo, Japan, 19–20 September 1996; pp. 201–206. [Google Scholar]
- Wang, J.; Chen, Y.; Xie, J.; Lin, H. Model-based lane detection and lane following for intelligent vehicles. In Proceedings of the 2010 Second International Conference on Intelligent Human-Machine Systems and Cybernetics, Nanjing, China, 26–28 August 2010; pp. 170–175. [Google Scholar]
- Ruyi, J.; Reinhard, K.; Tobi, V.; Shigang, W. Lane detection and tracking using a new lane model and distance transform. Mach. Vis. Appl. 2011, 22, 721–737. [Google Scholar] [CrossRef]
- Goel, A. Lane detection techniques—A review. Int. J. Comput. Sci. Mob. Comput. 2014, 3, 596–602. [Google Scholar]
- Srivastava, S.; Singal, R.; Lumba, M. Efficient lane detection algorithm using different filtering techniques. Int. J. Comput. Appl. 2014, 88, 1–6. [Google Scholar] [CrossRef]
- Wang, J.; Mei, T.; Kong, B.; Wei, H. An approach of lane detection based on inverse perspective mapping. In Proceedings of the 17th International IEEE Conference on Intelligent Transportation Systems (ITSC), Qingdao, China, 8–11 October 2014; pp. 35–38. [Google Scholar]
- Lin, Y.-C.; Lin, C.-C.; Chen, L.-T.; Chen, C.-K. Adaptive IPM-based lane filtering for night forward vehicle detection. In Proceedings of the 2011 6th IEEE Conference on Industrial Electronics and Applications, Kandy, Sri Lanka, 16–19 August 2011; pp. 1568–1573. [Google Scholar]
- Phueakjeen, W.; Jindapetch, N.; Kuburat, L.; Suvanvorn, N. A study of the edge detection for road lane. In Proceedings of the 8th Electrical Engineering/Electronics, Computer, Telecommunications and Information Technology (ECTI) Association of Thailand-Conference 2011, Khon Kaen, Thailand, 17–20 May 2011; pp. 995–998. [Google Scholar]
- Sun, Z. Vision based lane detection for self-driving car. In Proceedings of the 2020 IEEE International Conference on Advances in Electrical Engineering and Computer Applications (AEECA), Dalian, China, 25–27 August 2020; pp. 635–638. [Google Scholar]
- Tabelini, L.; Berriel, R.; Paixao, T.M.; Badue, C.; De Souza, A.F.; Oliveira-Santos, T. Polylanenet: Lane estimation via deep polynomial regression. In Proceedings of the 2020 25th International Conference on Pattern Recognition (ICPR), Milan, Italy, 10–15 January 2021; pp. 6150–6156. [Google Scholar]
- Kwon, H.-J.; Yi, J.-H. An efficient lane detection algorithm based on hough transform and quadratic curve fitting. Trans. Korea Inf. Process. Soc. 1999, 6, 3710–3717. [Google Scholar]
- Li, W.; Qu, F.; Wang, Y.; Wang, L.; Chen, Y. A robust lane detection method based on hyperbolic model. Soft Comput. 2019, 23, 9161–9174. [Google Scholar] [CrossRef]
- Wang, Y.; Shen, D.; Teoh, E.K. Lane detection using spline model. Pattern Recognit. Lett. 2000, 21, 677–689. [Google Scholar] [CrossRef]
- Wang, J.; Gu, F.; Zhang, C.; Zhang, G. Lane boundary detection based on parabola model. In Proceedings of the 2010 IEEE International Conference on Information and Automation, Harbin, China, 20–23 June 2010; pp. 1729–1734. [Google Scholar]
- Son, Y.; Lee, E.S.; Kum, D. Robust multi-lane detection and tracking using adaptive threshold and lane classification. Mach. Vis. Appl. 2019, 30, 111–124. [Google Scholar] [CrossRef]
- Borkar, A.; Hayes, M.; Smith, M.T. Robust lane detection and tracking with ransac and kalman filter. In Proceedings of the 2009 16th IEEE International Conference on Image Processing (ICIP), Cairo, Egypt, 7–10 November 2009; pp. 3261–3264. [Google Scholar]
- Fan, C.; Xu, J.; Di, S. Lane detection based on machine learning algorithm. Telkomnika Indones. J. Electr. Eng. 2014, 12, 1403–1409. [Google Scholar] [CrossRef]
- Zhang, H.; Hou, D.; Zhou, Z. A novel lane detection algorithm based on support vector machine. In Proceedings of the Progress in Electromagnetics Research Symposium, Hangzhou, China, 22–26 August 2005; pp. 22–26. [Google Scholar]
- Gonzalez, J.P.; Ozguner, U. Lane detection using histogram-based segmentation and decision trees. In Proceedings of the ITSC2000, 2000 IEEE Intelligent Transportation Systems, Proceedings (Cat. No. 00TH8493), Dearborn, MI, USA, 1–3 October 2000; pp. 346–351. [Google Scholar]
- Oğuz, E.; Küçükmanisa, A.; Duvar, R.; Urhan, O. A deep learning based fast lane detection approach. Chaos Solitons Fractals 2022, 155, 111722. [Google Scholar] [CrossRef]
- Feng, J.; Wu, X.; Zhang, Y. Lane detection base on deep learning. In Proceedings of the 2018 11th International Symposium on Computational Intelligence and Design (ISCID), Hangzhou, China, 8–9 December 2018; pp. 315–318. [Google Scholar]
- Lee, D.-H.; Liu, J.-L. End-to-end deep learning of lane detection and path prediction for real-time autonomous driving. Signal Image Video Process. 2023, 17, 199–205. [Google Scholar] [CrossRef]
- Wang, H.; Liu, B. G-NET: Accurate Lane Detection Model for Autonomous Vehicle. IEEE Syst. J. 2022, 17, 2039–2048. [Google Scholar] [CrossRef]
- Zheng, T.; Fang, H.; Zhang, Y.; Tang, W.; Yang, Z.; Liu, H.; Cai, D. Resa: Recurrent feature-shift aggregator for lane detection. In Proceedings of the AAAI Conference on Artificial Intelligence, Virtually, 2–9 February 2021; pp. 3547–3554. [Google Scholar]
- Baek, S.-W.; Kim, M.-J.; Suddamalla, U.; Wong, A.; Lee, B.-H.; Kim, J.-H. Real-time lane detection based on deep learning. J. Electr. Eng. Technol. 2022, 17, 655–664. [Google Scholar] [CrossRef]
- Zoljodi, A.; Loni, M.; Abadijou, S.; Alibeigi, M.; Daneshtalab, M. 3dlanenas: Neural architecture search for accurate and light-weight 3d lane detection. In Proceedings of the International Conference on Artificial Neural Networks, Bristol, UK, 6–9 September 2022; pp. 404–415. [Google Scholar]
- Wang, R.; Qin, J.; Li, K.; Li, Y.; Cao, D.; Xu, J. Bev-lanedet: An efficient 3d lane detection based on virtual camera via key-points. In Proceedings of the IEEE/CVF Conference on Computer Vision and Pattern Recognition, Vancouver, BC, Canada, 20–22 June 2023; pp. 1002–1011. [Google Scholar]
- Zoljodi, A.; Abadijou, S.; Alibeigi, M.; Daneshtalab, M. Contrastive Learning for Lane Detection via cross-similarity. Pattern Recognit. Lett. 2024, 185, 175–183. [Google Scholar] [CrossRef]
- Storsæter, A.D.; Pitera, K.; McCormack, E. Camera-based lane detection—Can yellow road markings facilitate automated driving in snow? Vehicles 2021, 3, 661–690. [Google Scholar] [CrossRef]
- Komori, H.; Onoguchi, K. Driving lane detection based on recognition of road boundary situation. In Proceedings of the 2018 Digital Image Computing: Techniques and Applications (DICTA), Canberra, Australia, 10–13 December 2018; pp. 1–8. [Google Scholar]
- Meng, Q.; Guo, H.; Liu, Y.; Chen, H.; Cao, D. Trajectory prediction for automated vehicles on roads with lanes partially covered by ice or snow. IEEE Trans. Veh. Technol. 2023, 72, 6972–6986. [Google Scholar] [CrossRef]
- Goberville, N.A.; Kadav, P.; Asher, Z.D. Tire track identification: A method for drivable region detection in conditions of snow-occluded lane lines. SAE Int. J. Adv. Curr. Pract. Mobil. 2022, 4, 1590–1597. [Google Scholar] [CrossRef]
- Sultana, S.; Ahmed, B.; Paul, M.; Islam, M.R.; Ahmad, S. Vision-based robust lane detection and tracking in challenging conditions. IEEE Access 2023, 11, 67938–67955. [Google Scholar] [CrossRef]
- China Driving, China Mountain Road Driving on Sichuan Highway G248—Yala Jokul Snow Mountain [Video]. Available online: https://www.youtube.com/watch?v=2x7wnrIXsnc (accessed on 26 November 2024).
- Relaxing Sounds of Nature, Virtual Drive Through Snow Blizzard in the Night/Sound of Wind and Falling Snow [Video]. Available online: https://www.youtube.com/watch?v=LAFK1EvwulU (accessed on 26 November 2024).
- DrivE, Driving Through the Beautiful Stormy, Snowy Swiss Alps to Mines de Sel de Bex in 4K Part 2/2 [Video]. Available online: https://www.youtube.com/watch?v=ncJuLMRZF2U (accessed on 26 November 2024).
- Jocher, G.; Chaurasia, A.; Stoken, A.; Borovec, J.; Kwon, Y.; Michael, K.; Fang, J.; Wong, C.; Yifu, Z.; Montes, D. Ultralytics/yolov5: v6. 2-yolov5 classification models, apple m1, reproducibility, clearml and deci. ai integrations. Zenodo 2022. [Google Scholar]













| Method | Degree of Application | Sampling | Reason for Choosing |
|---|---|---|---|
| Flip | Horizontal | Binary Selection | Similar to real-life situations |
| Blur | 1 px | Similar to an out of focus situations | |
| Noise | 3% | Similar to snowfall conditions | |
| Zoom | 0 to 50% | Uniform Distribution | Change in camera image settings and installation |
| Brightness | −40 to 40 | Change in illuminance over time | |
| Rotation | −3° to 3° | Change in camera installation |
| Measures | Values |
|---|---|
| Precision | 0.907 |
| Recall | 0.735 |
| F1-score | 0.812 |
| mAP | 0.88 |
Disclaimer/Publisher’s Note: The statements, opinions and data contained in all publications are solely those of the individual author(s) and contributor(s) and not of MDPI and/or the editor(s). MDPI and/or the editor(s) disclaim responsibility for any injury to people or property resulting from any ideas, methods, instructions or products referred to in the content. |
© 2024 by the authors. Licensee MDPI, Basel, Switzerland. This article is an open access article distributed under the terms and conditions of the Creative Commons Attribution (CC BY) license (https://creativecommons.org/licenses/by/4.0/).
Share and Cite
Kim, D.; Jeong, Y. Development of Robust Lane-Keeping Algorithm Using Snow Tire Track Recognition in Snowfall Situations. Sensors 2024, 24, 7802. https://doi.org/10.3390/s24237802
Kim D, Jeong Y. Development of Robust Lane-Keeping Algorithm Using Snow Tire Track Recognition in Snowfall Situations. Sensors. 2024; 24(23):7802. https://doi.org/10.3390/s24237802
Chicago/Turabian StyleKim, Donghyun, and Yonghwan Jeong. 2024. "Development of Robust Lane-Keeping Algorithm Using Snow Tire Track Recognition in Snowfall Situations" Sensors 24, no. 23: 7802. https://doi.org/10.3390/s24237802
APA StyleKim, D., & Jeong, Y. (2024). Development of Robust Lane-Keeping Algorithm Using Snow Tire Track Recognition in Snowfall Situations. Sensors, 24(23), 7802. https://doi.org/10.3390/s24237802

