The Deformation Monitoring Capability of Fucheng-1 Time-Series InSAR
Abstract
1. Introduction
2. Materials and Methods
2.1. The Study Area
2.2. Datasets
2.3. Methods
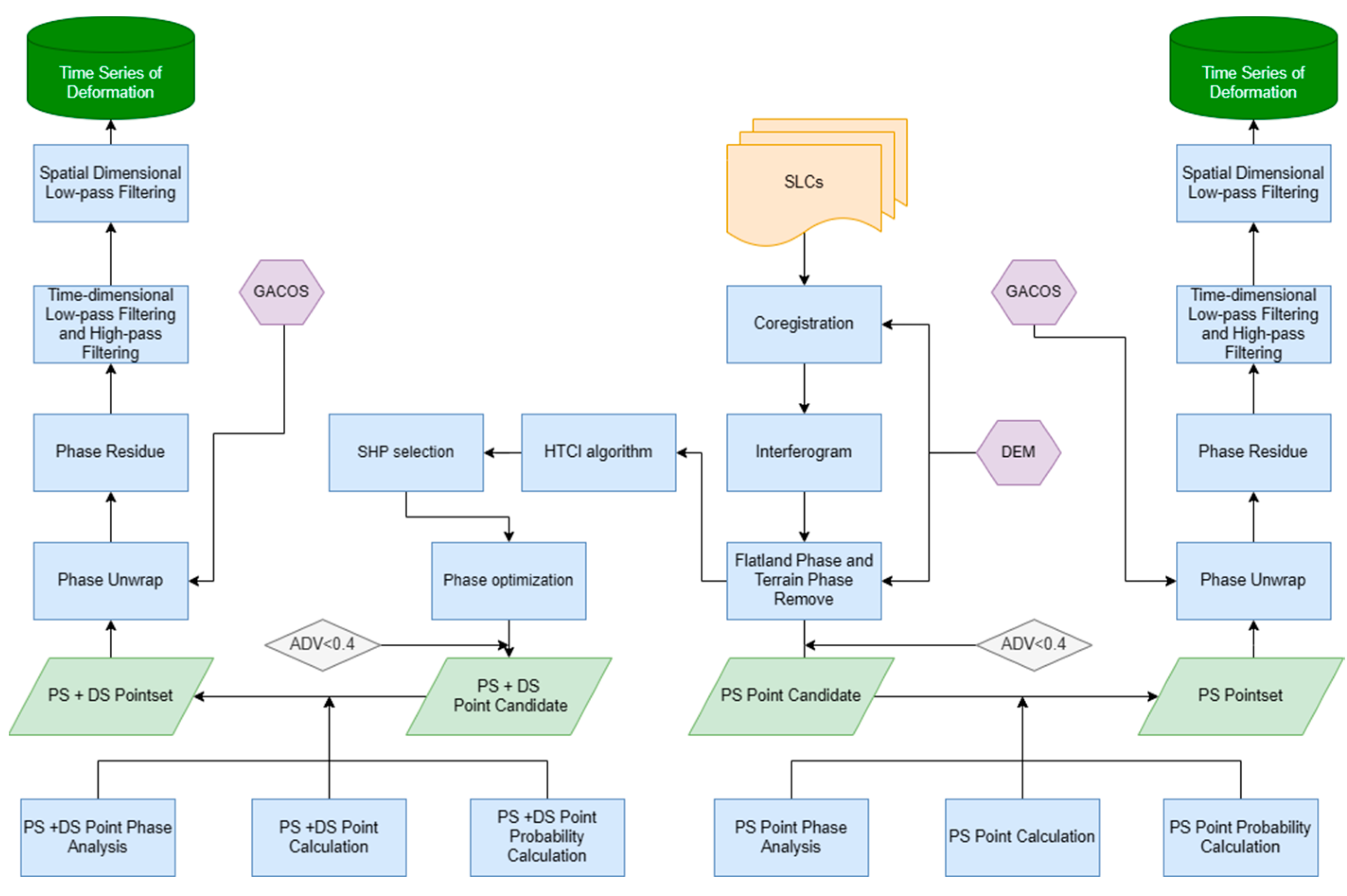
2.3.1. Processes and Principles of PSI
2.3.2. Processes and Principles of DSI
3. Results and Analysis
3.1. Comparison of the Surface Deformation Distribution
3.2. Point Coverage Comparison of the PSI Method
3.3. Point Coverage Comparison of the DSI Method
3.4. Accuracy Evaluation
3.4.1. Evaluation of the Internal Coincidence Accuracy
3.4.2. Evaluation of the External Coincidence Accuracy
4. Discussion
5. Conclusions
Author Contributions
Funding
Institutional Review Board Statement
Informed Consent Statement
Data Availability Statement
Acknowledgments
Conflicts of Interest
References
- Royden, L.H.; Burchfiel, B.C.; King, R.W.; Wang, E.; Chen, Z.; Shen, F.; Liu, Y. Surface deformation and lower crustal flow in eastern Tibet. Science 1997, 276, 788–790. [Google Scholar] [CrossRef]
- Abidin, H.Z.; Andreas, H.; Gumilar, I.; Fukuda, Y.; Pohan, Y.E.; Deguchi, T. Land subsidence of Jakarta (Indonesia) and its relation with urban development. Nat. Hazards 2011, 59, 1753–1771. [Google Scholar] [CrossRef]
- Parwata, I.; Shimizu, N.; Grujić, B.; Zekan, S.; Čelicović, R.; Imamović, E.; Vrkljan, I. Monitoring of subsidence induced by salt mining in Tuzla, Bosnia and Herzegovina by means of SBAS-DInSAR. In Proceedings of the ISRM International Symposium—EUROCK 2020, Trondheim, Norway, 12–14 October 2020; p. ISRM–EUROCK-2020-2130. [Google Scholar]
- Wright, T.J.; Parsons, B.; England, P.C.; Fielding, E.J. InSAR observations of low slip rates on the major faults of western Tibet. Science 2004, 305, 236–239. [Google Scholar] [CrossRef] [PubMed]
- Xu, J.; Gu, S.; Li, J.; Tian, X.; Li, L.; Xu, S. Monitoring and risk assessment of urban surface deformation based on PS-InSAR technology: A case study of Nanjing city. IEEE J. Miniat. Air Space Syst. 2024, 5, 73–78. [Google Scholar] [CrossRef]
- Vadivel, S.K.P.; Kim, D.-J. Urban subsidence monitoring in pohang city using time-series insar technique. In Proceedings of the 2022 13th International Conference on Information and Communication Technology Convergence (ICTC), Jeju Island, Republic of Korea, 19–21 October 2022; pp. 913–916. [Google Scholar]
- Alonso-Díaz, A.; Roque, D.; Solla, M.; Lima, J.N. Comparative analysis of MT-InSAR algorithms supported by GNSS data and corner reflectors: Assessing performance and accuracy. Procedia Comput. Sci. 2024, 239, 1460–1466. [Google Scholar] [CrossRef]
- Graham, L.C. Synthetic interferometer radar for topographic mapping. Proc. IEEE 1974, 62, 763–768. [Google Scholar] [CrossRef]
- Colesanti, C.; Ferretti, A.; Prati, C.; Rocca, F. Monitoring landslides and tectonic motions with the Permanent Scatterers Technique. Eng. Geol. 2003, 68, 3–14. [Google Scholar] [CrossRef]
- Ferretti, A.; Prati, C.; Rocca, F. Permanent scatterers in SAR interferometry. IEEE Trans. Geosci. Remote Sens. 2001, 39, 8–20. [Google Scholar] [CrossRef]
- Berardino, P.; Fornaro, G.; Lanari, R.; Sansosti, E. A new algorithm for surface deformation monitoring based on small baseline differential SAR interferograms. IEEE Trans. Geosci. Remote Sens. 2002, 40, 2375–2383. [Google Scholar] [CrossRef]
- Gagliardi, V.; Tosti, F.; Bianchini Ciampoli, L.; Battagliere, M.L.; D’Amato, L.; Alani, A.M.; Benedetto, A. Satellite remote sensing and non-destructive testing methods for transport infrastructure monitoring: Advances, challenges and perspectives. Remote Sens. 2023, 15, 418. [Google Scholar] [CrossRef]
- Fan, H.; Wang, L.; Wen, B.; Du, S. A new model for three-dimensional deformation extraction with single-track InSAR based on mining subsidence characteristics. Int. J. Appl. Earth Obs. Geoinf. 2021, 94, 102223. [Google Scholar] [CrossRef]
- Bahti, F.N.; Chung, C.-C.; Lin, C.-C. Parametric Test of the Sentinel 1A Persistent Scatterer-and Small Baseline Subset-Interferogram Synthetic Aperture Radar Processing Using the Stanford Method for Persistent Scatterers for Practical Landslide Monitoring. Remote Sens. 2023, 15, 4662. [Google Scholar] [CrossRef]
- Takeuchi, S.; Oguro, Y. A comparative study of coherence patterns in C-band and L-band interferometric SAR from tropical rain forest areas. Adv. Space Res. 2003, 32, 2305–2310. [Google Scholar] [CrossRef]
- Herrera, G.; Notti, D.; García-Davalillo, J.C.; Mora, O.; Cooksley, G.; Sánchez, M.; Arnaud, A.; Crosetto, M. Analysis with C-and X-band satellite SAR data of the Portalet landslide area. Landslides 2011, 8, 195–206. [Google Scholar] [CrossRef]
- Bovenga, F.; Wasowski, J.; Nitti, D.; Nutricato, R.; Chiaradia, M. Using COSMO/SkyMed X-band and ENVISAT C-band SAR interferometry for landslides analysis. Remote Sens. Environ. 2012, 119, 272–285. [Google Scholar] [CrossRef]
- Zheng, J.; Chen, Q.; Yan, X.; Ren, W. Challenges for next generation micro-SAR: Lessons learned from China’s first light and small commercial SAR satellite-Hisea-1. In Proceedings of the EUSAR 2022, 14th European Conference on Synthetic Aperture Radar, Leipzig, Germany, 25–27 July 2022; pp. 1–4. [Google Scholar]
- Vora, A.; Sills, L.; Cawthorne, A.; Slim, C.; Bird, R.; Tyc, G.; Larson, W. The world’s first commercial SAR and optical 16-satellite constellation. In Proceedings of the 13th Reinventing Space Conference; Springer: Berlin/Heidelberg, Germany, 2018; pp. 19–28. [Google Scholar]
- Dumka, R.K.; Suribabu, D.; Prajapati, S. PSI and GNSS derived ground subsidence detection in the UNESCO Heritage City of Ahmedabad, Western India. Geocarto Int. 2022, 37, 7639–7658. [Google Scholar] [CrossRef]
- Duffy, C.E.; Braun, A.; Hochschild, V. Surface subsidence in urbanized coastal areas: PSI methods based on Sentinel-1 for Ho Chi Minh City. Remote Sens. 2020, 12, 4130. [Google Scholar] [CrossRef]
- Kim, J.-S.; Kim, D.-J.; Kim, S.-W.; Won, J.-S.; Moon, W.M. Monitoring of urban land surface subsidence using PSInSAR. Geosci. J. 2007, 11, 59–73. [Google Scholar] [CrossRef]
- Guzman-Acevedo, G.M.; Vazquez-Becerra, G.E.; Quintana-Rodriguez, J.A.; Gaxiola-Camacho, J.R.; Anaya-Diaz, M.; Mediano-Martinez, J.C.; Viramontes, F.J.C. Structural health monitoring and risk assessment of bridges integrating InSAR and a calibrated FE model. Structures 2024, 63, 106353. [Google Scholar] [CrossRef]
- Macchiarulo, V.; Milillo, P.; DeJong, M.J.; Gonzalez Marti, J.; Sánchez, J.; Giardina, G. Integrated InSAR monitoring and structural assessment of tunnelling-induced building deformations. Struct. Control Health Monit. 2021, 28, e2781. [Google Scholar] [CrossRef]
- Guzman-Acevedo, G.M.; Quintana-Rodriguez, J.A.; Gaxiola-Camacho, J.R.; Vazquez-Becerra, G.E.; Torres-Moreno, V.; Monjardin-Quevedo, J.G. The Structural Reliability of the Usumacinta Bridge Using InSAR Time Series of Semi-Static Displacements. Infrastructures 2023, 8, 173. [Google Scholar] [CrossRef]
- Zhang, R.; Zhang, W.; Huang, W.; Ma, T.; Wang, Q.; Fang, K.; Wang, K. High-precision monitoring method for airport deformation based on time-series InSAR technology. Constr. Build. Mater. 2023, 366, 130144. [Google Scholar] [CrossRef]
- Wu, S.; Le, Y.; Zhang, L.; Ding, X. Multi-temporal InSAR for urban deformation monitoring: Progress and challenges. J. Radars 2020, 9, 277–294. [Google Scholar]
- Figueroa-Miranda, S.; Hernández-Madrigal, V.M.; Tuxpan-Vargas, J.; Villaseñor-Reyes, C.I. Evolution assessment of structurally-controlled differential subsidence using SBAS and PS interferometry in an emblematic case in Central Mexico. Eng. Geol. 2020, 279, 105860. [Google Scholar] [CrossRef]
- Thomas, R.; Li, W.; Fazli, S.; Todorov, N.G.; El-Askary, H. Monitoring Dam Stability Using PSI and SBAS Analysis. In Proceedings of the IGARSS 2023-2023 IEEE International Geoscience and Remote Sensing Symposium, Pasadena, CA, USA, 16–21 July 2023; pp. 7997–8000. [Google Scholar]
- Ferretti, A.; Fumagalli, A.; Novali, F.; Prati, C.; Rocca, F.; Rucci, A. A new algorithm for processing interferometric data-stacks: SqueeSAR. IEEE Trans. Geosci. Remote Sens. 2011, 49, 3460–3470. [Google Scholar] [CrossRef]
- Li, Y.; Zuo, X.; Yang, F.; Bu, J.; Wu, W.; Liu, X. Effectiveness evaluation of DS-InSAR method fused PS points in surface deformation monitoring: A case study of Hongta District, Yuxi City, China. Geomatics Nat. Hazards Risk 2023, 14, 2176011. [Google Scholar] [CrossRef]
- Tian, Z.; Fan, H.; Cao, F.; He, L. Monitoring surface subsidence using distributed scatterer insar with an improved statistically homogeneous pixel selection method in coalfield fire zones. Remote Sens. 2023, 15, 3574. [Google Scholar] [CrossRef]
- Ma, P.; Zheng, Y.; Zhang, Z.; Wu, Z.; Yu, C. Building risk monitoring and prediction using integrated multi-temporal InSAR and numerical modeling techniques. Int. J. Appl. Earth Obs. Geoinf. 2022, 114, 103076. [Google Scholar] [CrossRef]
- Zhang, Q.; Zhang, S.; Zhang, Y.; Li, M.; Wei, Y.; Chen, M.; Zhang, Z.; Dai, Z. GIS-based groundwater potential assessment in varied topographic areas of Mianyang city, Southwestern China, using AHP. Remote Sens. 2021, 13, 4684. [Google Scholar] [CrossRef]
- Chang, S.; Deng, Y.; Zhang, Y.; Zhao, Q.; Wang, R.; Zhang, K. An advanced scheme for range ambiguity suppression of spaceborne SAR based on blind source separation. IEEE Trans. Geosci. Remote Sens. 2022, 60, 1–12. [Google Scholar] [CrossRef]
- Tsokas, A.; Rysz, M.; Pardalos, P.M.; Dipple, K. SAR data applications in earth observation: An overview. Expert Syst. Appl. 2022, 205, 117342. [Google Scholar] [CrossRef]
- Morishita, Y.; Lazecky, M.; Wright, T.J.; Weiss, J.R.; Elliott, J.R.; Hooper, A. LiCSBAS: An open-source InSAR time series analysis package integrated with the LiCSAR automated Sentinel-1 InSAR processor. Remote Sens. 2020, 12, 424. [Google Scholar] [CrossRef]
- Mao, W.; Ma, P.; Tang, J. Mapping high spatial resolution ionospheric total electron content by integrating Time Series InSAR with International Reference Ionosphere model. ISPRS J. Photogramm. Remote Sens. 2024, 214, 153–166. [Google Scholar] [CrossRef]
- Franks, S.; Rengarajan, R. Evaluation of Copernicus DEM and comparison to the DEM used for Landsat Collection-2 processing. Remote Sens. 2023, 15, 2509. [Google Scholar] [CrossRef]
- Wang, Q.; Yu, W.; Xu, B.; Wei, G. Assessing the use of GACOS products for SBAS-INSAR deformation monitoring: A case in Southern California. Sensors 2019, 19, 3894. [Google Scholar] [CrossRef] [PubMed]
- Martins, B.H.; Suzuki, M.; Yastika, P.E.; Shimizu, N. Ground surface deformation detection in complex landslide area—Bobonaro, Timor-Leste—Using SBAS DinSAR, UAV photogrammetry, and field observations. Geosciences 2020, 10, 245. [Google Scholar] [CrossRef]
- Wu, S.; Zhang, B.; Ding, X.; Shahzad, N.; Zhang, L.; Lu, Z. A hybrid method for MT-InSAR phase unwrapping for deformation monitoring in urban areas. Int. J. Appl. Earth Obs. Geoinf. 2022, 112, 102963. [Google Scholar] [CrossRef]
- Jiang, M.; Ding, X.; Li, Z. Homogeneous pixel selection algorithm for multitemporal InSAR. Chin. J. Geophys. 2018, 61, 4767–4776. [Google Scholar]
- Jiang, M.; Ding, X.; Hanssen, R.F.; Malhotra, R.; Chang, L. Fast statistically homogeneous pixel selection for covariance matrix estimation for multitemporal InSAR. IEEE Trans. Geosci. Remote Sens. 2014, 53, 1213–1224. [Google Scholar] [CrossRef]
- Goel, K. Advanced Stacking Techniques and Applications in High Resolution SAR Interferometry. Ph.D. Thesis, Technical University of Munich, Munich, Germany, 2014. [Google Scholar]
- Hooper, A.; Segall, P.; Zebker, H. Persistent scatterer interferometric synthetic aperture radar for crustal deformation analysis, with application to Volcán Alcedo, Galápagos. J. Geophys. Res. Solid Earth 2007, 112, B07407. [Google Scholar] [CrossRef]
- Mahapatra, P.; der Marel, H.v.; van Leijen, F.; Samiei-Esfahany, S.; Klees, R.; Hanssen, R. InSAR datum connection using GNSS-augmented radar transponders. J. Geod. 2018, 92, 21–32. [Google Scholar] [CrossRef]
- Ansari, H.; De Zan, F.; Bamler, R. Efficient phase estimation for interferogram stacks. IEEE Trans. Geosci. Remote Sens. 2018, 56, 4109–4125. [Google Scholar] [CrossRef]
- Hu, J.; Li, Z.; Ding, X.; Zhu, J.; Zhang, L.; Sun, Q. Resolving three-dimensional surface displacements from InSAR measurements: A review. Earth Sci. Rev. 2014, 133, 1–17. [Google Scholar] [CrossRef]
- Hauke, J.; Kossowski, T. Comparison of values of Pearson’s and Spearman’s correlation coefficients on the same sets of data. Quaest. Geogr. 2011, 30, 87–93. [Google Scholar] [CrossRef]
- Arndt, S.; Turvey, C.; Andreasen, N.C. Correlating and predicting psychiatric symptom ratings: Spearmans r versus Kendalls tau correlation. J. Psychiatr. Res. 1999, 33, 97–104. [Google Scholar] [CrossRef]




















| Satellite Name | Number of Images/Scenes | Time Span | Orbit Direction | Angle of Incidence (°) | Revisit Cycle (Days) | Spatial Resolution |
|---|---|---|---|---|---|---|
| FC-1 | 20 | 12 October 2023–30 May 2024 | Descending | 38.8 | 11 | 3 × 3 m2 |
| Sentinel-1 | 20 | 10 October 2023–6 June 2024 | Descending | 39.2 | 12 | 5 × 20 m2 |
| Satellite Name | ADV | Select_Method | Percent_Rand | Unwrap_Time _Win | Unwrap_Grid_Size | Weed_Standard _Dev |
|---|---|---|---|---|---|---|
| FC-1 | 0.4 | Percent | 1 | 100 | 20 | 0.8 |
| Sentinel-1 | 0.4 | Percent | 20 | 100 | 20 | 1.2 |
| Region | Average RMSE (mm) | Maximum Differences (mm) | Minimum Differences (mm) | Average Differences (mm) |
|---|---|---|---|---|
| Region A | 0.802 | 6.417 | 0.0902 | 1.417 |
| Region B | 0.837 | 5.750 | 0.002 | 2.790 |
| Region C | 0.905 | 6.257 | 0.042 | 3.014 |
| Region D | 1.042 | 7.415 | 0.010 | 1.857 |
| Satellite Name | RMSE (mm) | Maximum Error (mm) | Minimum Error (mm) | Average Error (mm) |
|---|---|---|---|---|
| FC-1 | 2.29 | 5.52 | 0.34 | 1.83 |
| Sentinel-1 | 3.5 | 7.38 | 0.32 | 2.83 |
Disclaimer/Publisher’s Note: The statements, opinions and data contained in all publications are solely those of the individual author(s) and contributor(s) and not of MDPI and/or the editor(s). MDPI and/or the editor(s) disclaim responsibility for any injury to people or property resulting from any ideas, methods, instructions or products referred to in the content. |
© 2024 by the authors. Licensee MDPI, Basel, Switzerland. This article is an open access article distributed under the terms and conditions of the Creative Commons Attribution (CC BY) license (https://creativecommons.org/licenses/by/4.0/).
Share and Cite
Wu, Z.; Zhang, W.; Cai, J.; Xiang, H.; Fan, J.; Wang, X. The Deformation Monitoring Capability of Fucheng-1 Time-Series InSAR. Sensors 2024, 24, 7604. https://doi.org/10.3390/s24237604
Wu Z, Zhang W, Cai J, Xiang H, Fan J, Wang X. The Deformation Monitoring Capability of Fucheng-1 Time-Series InSAR. Sensors. 2024; 24(23):7604. https://doi.org/10.3390/s24237604
Chicago/Turabian StyleWu, Zhouhang, Wenjun Zhang, Jialun Cai, Hongyao Xiang, Jing Fan, and Xiaomeng Wang. 2024. "The Deformation Monitoring Capability of Fucheng-1 Time-Series InSAR" Sensors 24, no. 23: 7604. https://doi.org/10.3390/s24237604
APA StyleWu, Z., Zhang, W., Cai, J., Xiang, H., Fan, J., & Wang, X. (2024). The Deformation Monitoring Capability of Fucheng-1 Time-Series InSAR. Sensors, 24(23), 7604. https://doi.org/10.3390/s24237604

