Accurate Identification Partial Discharge of Cable Termination for High-Speed Trains Based on S-Transform and Two-Dimensional Convolutional Network Algorithm
Abstract
1. Introduction
2. Data Acquisition
2.1. Experimental Platform Construction
2.2. Signal Denoising
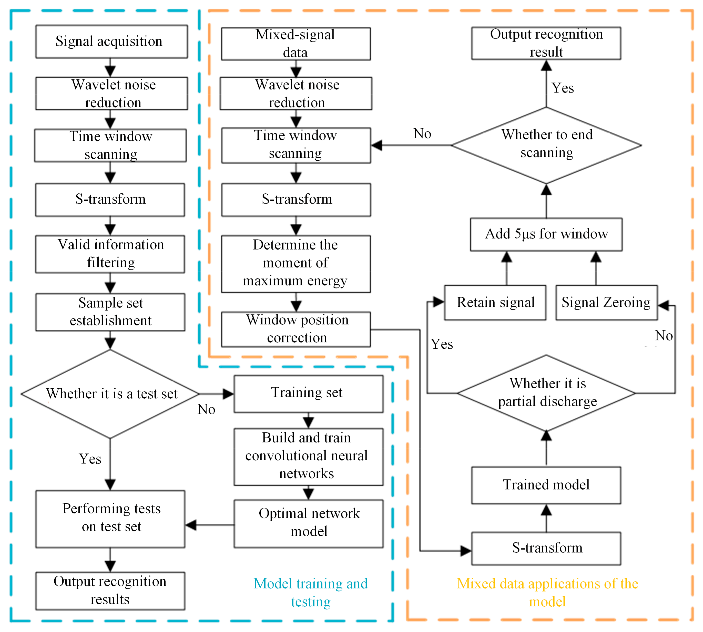
3. Partial Discharge Recognition of Vehicle Cable Terminal Based on WT-ST-2DCNN
3.1. Time–Frequency Analysis Methods
3.2. Establishment of Partial Discharge Time–Frequency Mapping Dataset for Vehicle-Mounted Cable Terminal
3.2.1. Time–Frequency Analyses Based on Different Methods
3.2.2. Dataset Generation of Time–Frequency Spectrum
3.3. WT-ST-2DCNN Partial Discharge Identification Model
3.3.1. Theoretical Analysis Based on WT-ST-2DCNN
3.3.2. Signal Recognition Process Based on WT-ST-2DCNN
3.3.3. Network Structure and Parameters Based on WT-ST-2DCNN
3.4. Research on PD Identification Based on WT-ST-2DCNN
3.4.1. Analysis of Identification Results of WT-ST-2DCNN
3.4.2. Comparison with Other Methods
3.4.3. Separation of Mixed Signals Based on WT-ST-2DCNN
4. Conclusions
- Compared with STFT, the ST overcomes the limitation of fixed time–frequency resolution, which means that it can provide variable resolution at different times and frequencies so as to better capture the local characteristics of the signal. At the same time, it also effectively avoids the problem of the wavelet basis and decomposition layer selection in wavelet transform, and it has more flexible time–frequency analysis ability.
- The noise reduction in the signal by WT removes the useless information on the time-frequency spectrum, which can better retain the local time-frequency characteristics of the signal, enhance the convergence speed and generalization ability of the model, and improve the classification accuracy of ST-2DCNN.
- The time position of the window is corrected based on the moment corresponding to the maximum energy in the ST matrix obtained from the ST. This ensures the integrity of PD and CD signals, effectively avoiding the misidentification of truncated corona interference as partial discharge. The results demonstrate that the WT-ST-2DCNN method exhibits excellent performance in separating partial discharge and pulse interference in long time-series signals.
- Due to its depth and complexity, the 2DCNN model requires a lot of computing resources and time in the training process, and there are certain limitations for the actual field application. In the future, more efficient network structures, such as lightweight convolutional neural networks (such as MobileNet, ShuffleNet, etc.) can be studied to reduce the computational burden of the model and improve the real-time processing capabilities.
- Explore other feature extraction techniques, such as autoencoders or attention mechanisms, to further improve the feature learning ability of the model as well as the model’s recognition accuracy.
- A variety of detections are used for joint detection, combined with other sensor data, such as partial discharge ultrasonic signal, partial discharge UHF signal, etc., for multi-mode learning to improve the accuracy and robustness of partial discharge detection.
Author Contributions
Funding
Institutional Review Board Statement
Informed Consent Statement
Data Availability Statement
Conflicts of Interest
References
- Zhou, L.; Liu, C.; Quan, S.; Weidong, C.; Enxin, X. Defect diagnosis of EPR cable terminal based on symmetrized dot pattern. Trans. China Electrotech. Soc. 2022, 37, 2388–2398. [Google Scholar]
- Zhang, M. Optimization of Adaptive Noise Reduction Method for High Frequency Partial Discharge Signal of Vehicle-Mounted Cable Terminal. Master’s Thesis, Department of Electronic Engineering, Southwest Jiaotong University, Chengdu, China, 2021. [Google Scholar]
- Sun, K.; Li, R.; Zhao, L.; Li, Z. Feature extraction based on time-series topological analysis for the partial discharge pattern recognition of high-voltage power cables. Measurement 2023, 217, 113009. [Google Scholar] [CrossRef]
- Zhou, L.; Li, J.; Quan, S.; Zhang, H.; Wang, D. PD Characteristics and Parameter Extraction for EPR Cable Terminal in EMUs With Spike Defect at Low Temperature. IEEE Trans. Instrum. Meas. 2023, 72, 3509709. [Google Scholar] [CrossRef]
- Guo, L.; Li, L.; Bai, L.; Che, Y.; Yu, Y.; Zhou, L. Optimal research on improving distorted electric field distribution by nonlinear stress tube of vehicle cable terminal. J. China Railw. Soc. 2021, 43, 61–70. [Google Scholar]
- Bai, L.; Fan, D.; Li, T.; Li, B.; Su, M.; Fan, S.; Zhang, L. Influence of surface discharge on the deterioration characteristics of ethylene-propylene rubber cable insulation under alternating current high voltage. IET Sci. Meas. Technol. 2022, 16, 293–304. [Google Scholar] [CrossRef]
- Bai, L.; Zhou, L.; Li, L.; Chen, Y.; Che, Y.; Yu, Y.; Guo, L. Partial discharge of cable termination on electric multiple unit of China high-speed railway below zero- degree centigrade. IET Sci. Meas. Technol. 2019, 13, 912–921. [Google Scholar] [CrossRef]
- Li, S.; Cao, B.; Kang, Y.; Cui, Y.; Dong, H. Nonintrusive inspection of moisture damp in composited insulation structure based on terahertz technology. IEEE Trans. Commun. 2021, 70, 1–10. [Google Scholar] [CrossRef]
- Boggs, S.A. Partial discharge: Overview and signal generation. IEEE Electr. Insul. Mag. 2002, 6, 33–39. [Google Scholar] [CrossRef]
- Zhou, L.; Bai, L.; Zhang, J.; Cao, W.; Xiang, E. Measurement and diagnosis of PD characteristics of industrial cable terminations in extreme cold environment. IEEE Trans. Instrum. Meas. 2021, 70, 1–11. [Google Scholar] [CrossRef]
- Hassan, W.; Shafiq, M.; Hussain, G.A.; Choudhary, M.; Palu, I. Investigating the progression of insulation degradation in power cable based on partial discharge measurements. Electr. Power Syst. Res. 2023, 221, 109452. [Google Scholar] [CrossRef]
- Arikan, O.; Uydur, C.C.; Kumru, C.F. Insulation evaluation of MV underground cable with partial discharge and dielectric dissipation factor measurements. Electr. Power Syst. Res. 2023, 220, 109338. [Google Scholar] [CrossRef]
- Li, A.; Wei, G.; Li, S.; Zhang, J.; Zhang, C. Pattern recognition of partial discharge in high-voltage cables using TFMT model. IEEE Trans. Power Deliv. 2024, 39, 3326–3337. [Google Scholar] [CrossRef]
- Peng, X.; Zhou, C.; Hepburn, D.M.; Judd, M.D.; Siew, W.H. Application of K-Means method to pattern recognition in on-line cable partial discharge monitoring. IEEE Trans Dielectr Electr Insul. 2013, 20, 754–761. [Google Scholar] [CrossRef]
- Wu, R.-N.; Chang, C.-K. The use of partial discharges as an online monitoring system for underground cable joints. IEEE Trans. Power Deliv. 2011, 26, 1585–1591. [Google Scholar] [CrossRef]
- Sahoo, R.; Karmakar, S. Investigation of electrical tree growth characteristics and partial discharge pattern analysis using deep neural network. Electr. Power Syst. Res. 2023, 220, 109287. [Google Scholar] [CrossRef]
- Zhao, X. Comparative Research on Current Pulse Method and UHF Measurements of Partial Discharge in Mineral Oil. High Volt. 2008, 34, 1401–1404. [Google Scholar]
- Ye, T.; Ji, H.; Lei, X.; Xu, Q.; Zhang, S.; Fan, R. Acoustic signal-based cable terminal partial discharge detection and diagnosis. In Proceedings of the 2022 4th International Conference on Electrical Engineering and Control Technologies, Shanghai, China, 16–18 December 2022. [Google Scholar]
- Wei, X.; Teng, Y.; Liu, Z.Q.; Deng, J.Q.; Jia, Y.Y. Application research of the partial discharge automatic detection device and diagnostic method based on the ultrasonic in long distance GIL equipment. J. Phys. Conf. Ser. 2019, 1213, 052088. [Google Scholar] [CrossRef]
- Hao, Z.; Yubing, D.; Bin, W.; Hui, L.; Ying, L.; Xiaoli, H.; Rong, L.; Miao, W. Case analysis on partial discharge signal of XLPE cable T-Joint by using high-frequency pulse current method. Energy Procedia 2017, 141, 545–550. [Google Scholar] [CrossRef]
- Qu, J.; Cui, B.; Chen, S.; Yu, C.; Gao, Y.; Li, H. Research of partial discharge in high voltage XLPE cables on-line detection method base on HFCT sensor and analysis of the results. Power Syst. Big Data 2022, 25, 69–76. [Google Scholar]
- Zhang, W.; Zhao, X.; Zhao, S.; Yu, H.; Wang, D. Study on partial discharge detection of 10 kV power cable. Indones. J. Electr. Eng. Comput. Sci. 2012, 10, 1795–1799. [Google Scholar]
- Rosle, N.; Muhamad, N.A.; Rohani, M.N.K.H.; Jamil, M.K.M. Partial Discharges Classification Methods in XLPE Cable: A Review. IEEE Access. 2021, 9, 133258–133273. [Google Scholar] [CrossRef]
- Tang, Y.; Zhu, F.; Cheng, Y. For safer high-speed trains: A comprehensive research method of electromagnetic interference on speed sensors. IEEE Instrum. Meas. Mag. 2021, 24, 96–103. [Google Scholar] [CrossRef]
- Sharif, M.I.; Li, J.P.; Sharif, A. A noise reduction-based wavelet denoising system for partial discharge signal. Wirel. Pers. Commun. 2019, 108, 1329–1343. [Google Scholar] [CrossRef]
- Dong, Y.; Li, T. Research on partial discharge development process and features information extraction of partial discharge under protrusion defect. Power Syst. Big Data 2021, 24, 49–56. [Google Scholar]
- Zhong, J.; Bi, X.; Shu, Q.; Chen, M.; Zhou, D.; Zhang, D. Partial discharge signal denoising based on singular value decomposition and empirical wavelet transform. IEEE Trans. Instrum. Meas. 2020, 69, 8866–8873. [Google Scholar] [CrossRef]
- Miao, X.; Zou, L.; Song, Z.; Wang, X.; Wang, J.; Liu, B. Study on PD Pattern Recognition of Power Transformer Considering External Corona Interference Signal. In Proceedings of the 2020 IEEE International Conference on High Voltage Engineering and Application, Beijing, China, 6–10 September 2020. [Google Scholar]
- Lin, Q.; Lyu, F.; Yu, S.; Xiao, H.; Li, X. Optimized denoising method for weak acoustic emission signal in partial discharge detection. IEEE Trns. Dielectr. Electr. Insul. 2022, 29, 1409–1416. [Google Scholar] [CrossRef]
- Liu, K.; Jiao, S.; Nie, G.; Ma, H.; Gao, B.; Sun, C.; Xin, D.; Saha, T.K.; Wu, G. Equivalent Bandwidth Matrix of Relative Locations: Image Modeling Method for Defect Degree Identification of In-Vehicle Cable Termination. IEEE Trans. Instrum. Meas. 2024, 73, 1–10. [Google Scholar] [CrossRef]
- Karimi, M.; Majidi, M.; MirSaeedi, H.; Arefi, M.M.; Oskuoee, M. A novel application of deep belief networks in learning partial discharge patterns for classifying corona, surface, and internal discharges. IEEE Trans. Ind. Electron. 2019, 67, 3277–3287. [Google Scholar] [CrossRef]
- Karimi, M.; Majidi, M.; Etezadi-Amoli, M.; Oskuoee, M. Partial discharge classification using deep belief networks. In Proceedings of the IEEE/PES Transmission and Distribution Conference and Exposition, Denver, CO, USA, 16–19 April 2018. [Google Scholar]
- Chang, C.; Jin, J.; Hoshino, T.; Hanai, M.; Kobayashi, N. Separation of corona using wavelet packet transform and neural network for detection of partial discharge in gas-insulated substations. IEEE Trans. Power Deliv. 2005, 20, 1363–1369. [Google Scholar] [CrossRef]
- Raymond, W.J.K.; Xin, C.W.; Kin, L.W.; Illias, H.A. Noise invariant partial discharge classification based on convolutional neural network. Measurement 2021, 177, 109220. [Google Scholar] [CrossRef]
- Chang, C.-K.; Chang, H.-H.; Boyanapalli, B.K. Application of pulse sequence partial discharge based convolutional neural network in pattern recognition for underground cable joints. IEEE Trans Dielectr Electr Insul. 2022, 29, 1070–1078. [Google Scholar] [CrossRef]
- Sheng, B.; Zhou, C.; Hepburn, D.M.; Dong, X.; Peers, G.; Zhou, W.; Tang, Z. Partial discharge pulse propagation in power cable and partial discharge monitoring system. IEEE Trns. Dielectr. Electr. Insul. 2014, 21, 948–956. [Google Scholar] [CrossRef]
- Peng, X.; Yang, F.; Wang, G.; Wu, Y.; Li, L.; Li, Z.; Bhatti, A.A.; Zhou, C.; Hepburn, D.M.; Reid, A.J.; et al. A Convolutional Neural Network-Based Deep Learning Methodology for Recognition of Partial Discharge Patterns from High-Voltage Cables. IEEE Trans. Power Deliv. 2019, 34, 1460–1469. [Google Scholar] [CrossRef]
- Che, Q.; Wen, H.; Li, X.; Peng, Z.; Chen, K.P. Partial Discharge Recognition Based on Optical Fiber Distributed Acoustic Sensing and a Convolutional Neural Network. IEEE Access. 2019, 2019, 101758–101764. [Google Scholar] [CrossRef]
- Zhu, Y.; Xu, Y.; Chen, X.; Sheng, G.; Jiang, X. Pattern Recognition of Partial Discharges in DC XLPE Cables Basedon Convolutional Neural Network. Trans. China Electrotech. Soc. 2020, 35, 659–668. [Google Scholar]
- Liu, S.; Xu, Z.; Yang, K.; Ma, Y. Partial discharge characteristics and identification of power cables under typical defects. High Volt. Eng. 2023, 49, 36–39. [Google Scholar]
- Gao, G.; Zhou, S.; Yang, S.; Chen, K.; Xin, D.; Tang, Y.; Liu, K.; Wu, G. Accurate identification partial discharge of cable termination for high-speed trains based on wavelet transform and convolutional neural network. Electr. Power Syst. Res. 2023, 225, 109838. [Google Scholar] [CrossRef]
- Liu, K.; Nie, G.; Jiao, S.; Gao, B.; Ma, H.; Fu, J.; Mu, J.; Wu, G. Research on fault diagnosis method of vehicle cable terminal based on time series segmentation for graph neural network model. Measurement 2024, 237, 114999. [Google Scholar] [CrossRef]

















| Parameters | Parameter Value |
|---|---|
| Number of iterations | 500 |
| Activation function | ReLU |
| Loss function | Cross entropy loss |
| Optimizer | Adam |
| Initial learning rate | 0.01 |
| Coefficients of L2 regularization terms | 0.01 |
| Learning rate decline factor | 0.5 |
| Learning rate decline cycle | 450 |
Disclaimer/Publisher’s Note: The statements, opinions and data contained in all publications are solely those of the individual author(s) and contributor(s) and not of MDPI and/or the editor(s). MDPI and/or the editor(s) disclaim responsibility for any injury to people or property resulting from any ideas, methods, instructions or products referred to in the content. |
© 2024 by the authors. Licensee MDPI, Basel, Switzerland. This article is an open access article distributed under the terms and conditions of the Creative Commons Attribution (CC BY) license (https://creativecommons.org/licenses/by/4.0/).
Share and Cite
Xie, Y.; You, P.; Wu, G.; Zhang, T.; Luo, Y.; Zhou, S.; Liu, K.; Chen, K.; Xin, D.; Gao, G. Accurate Identification Partial Discharge of Cable Termination for High-Speed Trains Based on S-Transform and Two-Dimensional Convolutional Network Algorithm. Sensors 2024, 24, 7602. https://doi.org/10.3390/s24237602
Xie Y, You P, Wu G, Zhang T, Luo Y, Zhou S, Liu K, Chen K, Xin D, Gao G. Accurate Identification Partial Discharge of Cable Termination for High-Speed Trains Based on S-Transform and Two-Dimensional Convolutional Network Algorithm. Sensors. 2024; 24(23):7602. https://doi.org/10.3390/s24237602
Chicago/Turabian StyleXie, Yunlong, Peng You, Guangning Wu, Tingyu Zhang, Yang Luo, Shuyuan Zhou, Kai Liu, Kui Chen, Dongli Xin, and Guoqiang Gao. 2024. "Accurate Identification Partial Discharge of Cable Termination for High-Speed Trains Based on S-Transform and Two-Dimensional Convolutional Network Algorithm" Sensors 24, no. 23: 7602. https://doi.org/10.3390/s24237602
APA StyleXie, Y., You, P., Wu, G., Zhang, T., Luo, Y., Zhou, S., Liu, K., Chen, K., Xin, D., & Gao, G. (2024). Accurate Identification Partial Discharge of Cable Termination for High-Speed Trains Based on S-Transform and Two-Dimensional Convolutional Network Algorithm. Sensors, 24(23), 7602. https://doi.org/10.3390/s24237602
