Construction Method of a Digital-Twin Simulation System for SCARA Robots Based on Modular Communication
Abstract
1. Introduction
2. The Structure of the SCARA Robot Digital-Twin Platform
3. Construction of Virtual-Reality SCARA Robot Experimental Platform
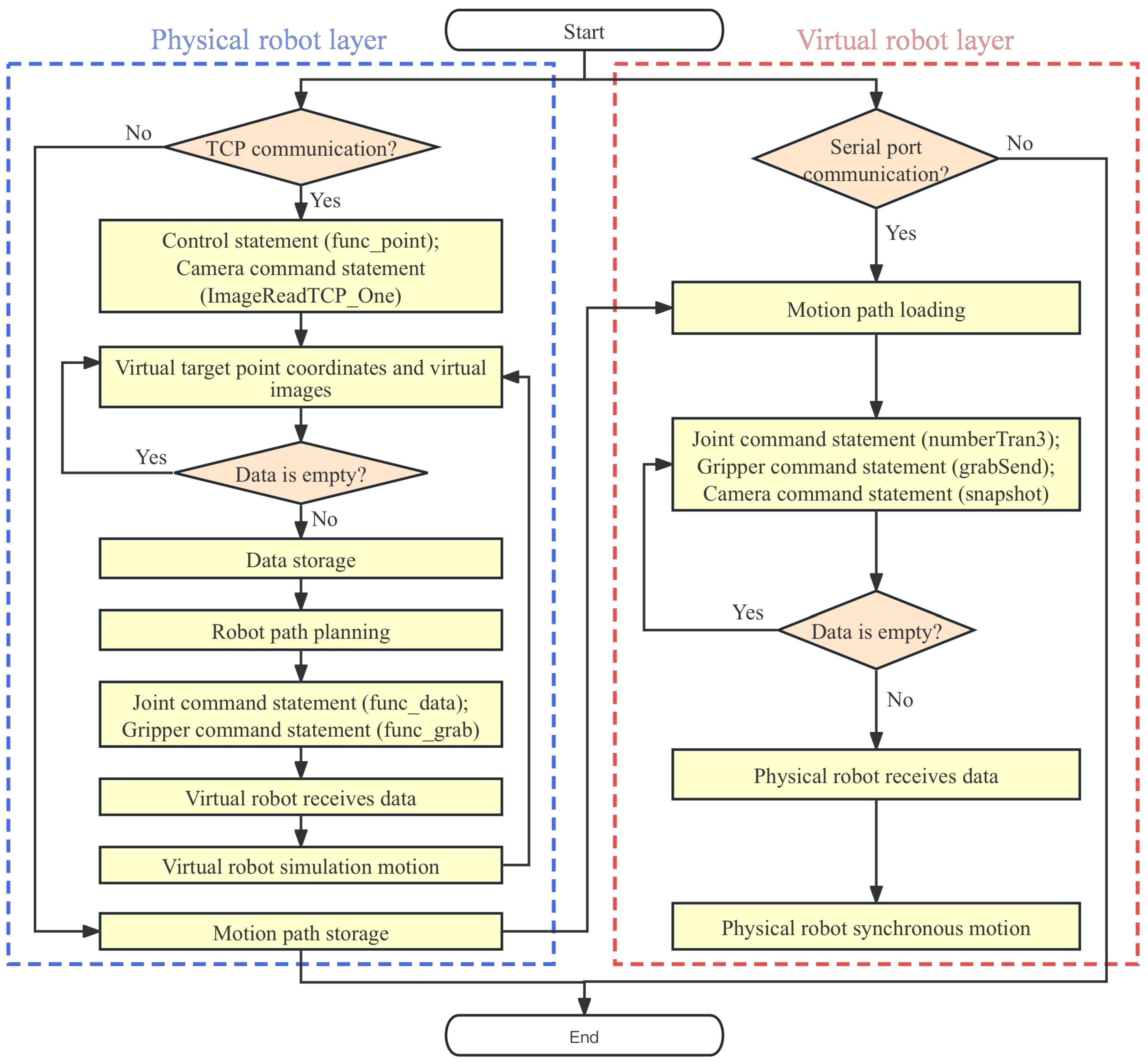
4. Design of the Modular Data Communication System
4.1. Data Reception and Transmission
4.2. Transmission Data Integration and Classification
4.3. Construction of the Data Transmission Module
5. Virtual-Reality Synchronous Operation of SCARA Robots
5.1. Digital Mirror and Monitoring
5.2. Digital Control
5.3. Digital Prediction and Interaction
6. Experiment and Analysis
6.1. Robot Virtual-Reality Synchronization Experiment
6.2. Virtual-Robot Simulation and Verification Experiment
7. Conclusions
Author Contributions
Funding
Institutional Review Board Statement
Informed Consent Statement
Data Availability Statement
Acknowledgments
Conflicts of Interest
References
- Pérez, L.; Diez, E.; Usamentiaga, R.; García, D.F. Industrial robot control and operator training using virtual reality interfaces. Comput. Ind. 2019, 109, 114–120. [Google Scholar] [CrossRef]
- Bonci, A.; Cen Cheng, P.D.; Indri, M.; Nabissi, G.; Sibona, F. Human-robot perception in industrial environments: A survey. Sensors 2021, 21, 1571. [Google Scholar] [CrossRef] [PubMed]
- López-Belmonte, J.; Segura-Robles, A.; Moreno-Guerrero, A.J.; Parra-Gonzalez, M.E. Robotics in education: A scientific mapping of the literature in Web of Science. Electronics 2021, 10, 291. [Google Scholar] [CrossRef]
- Malzone, G.; Menichini, G.; Innocenti, M.; Ballestín, A. Microsurgical robotic system enables the performance of microvascular anastomoses: A randomized in vivo preclinical trial. Sci. Rep. 2023, 13, 14003. [Google Scholar] [CrossRef]
- Moghaddam, B.M.; Chhabra, R. On the guidance, navigation and control of in-orbit space robotic missions: A survey and prospective vision. Acta Astronaut. 2021, 184, 70–100. [Google Scholar] [CrossRef]
- Nam, K.; Dutt, C.S.; Chathoth, P.; Daghfous, A.; Khan, M.S. The adoption of artificial intelligence and robotics in the hotel industry: Prospects and challenges. Electron. Mark. 2021, 31, 553–574. [Google Scholar] [CrossRef]
- Wang, X.V.; Wang, L. A literature survey of the robotic technologies during the COVID-19 pandemic. J. Manuf. Syst. 2021, 60, 823–836. [Google Scholar] [CrossRef] [PubMed]
- Magyar, P.; Hegedűs-Kuti, J.; Szőlősi, J.; Farkas, G. Real-time data visualization of welding robot data and preparation for future of digital-twin system. Sci. Rep. 2024, 14, 10229. [Google Scholar] [CrossRef]
- Mazumder, A.; Sahed, M.; Tasneem, Z.; Das, P.; Badal, F.; Ali, M.; Ahamed, M.; Abhi, S.; Sarker, S.; Das, S.; et al. Towards next generation digital twin in robotics: Trends, scopes, challenges, and future. Heliyon 2023, 9, e13359. [Google Scholar] [CrossRef]
- Zhen, S.; Meng, C.; Xiao, H.; Liu, X.; Chen, Y.H. Robust approximate constraint following control for SCARA robots system with uncertainty and experimental validation. Control Eng. Pract. 2023, 138, 105610. [Google Scholar] [CrossRef]
- He, Y.; Li, X.; Xu, Z.; Zhou, X.; Li, S. Collaboration of multiple SCARA robots with guaranteed safety using recurrent neural networks. Neurocomputing 2021, 456, 1–10. [Google Scholar] [CrossRef]
- He, Y.; Mai, X.; Cui, C.; Gao, J.; Yang, Z.; Zhang, K.; Chen, X.; Chen, Y.; Tang, H. Dynamic modeling, simulation, and experimental verification of a wafer handling SCARA robot with decoupling servo control. IEEE Access 2019, 7, 47143–47153. [Google Scholar] [CrossRef]
- Sergiyenko, O.Y.; Tyrsa, V.V. 3D optical machine vision sensors with intelligent data management for robotic swarm navigation improvement. IEEE Sens. J. 2020, 21, 11262–11274. [Google Scholar] [CrossRef]
- Wang, Z.; Xu, Y.; He, Q.; Fang, Z.; Xu, G.; Fu, J. Grasping pose estimation for SCARA robot based on deep learning of point cloud. Int. J. Adv. Manuf. Technol. 2020, 108, 1217–1231. [Google Scholar] [CrossRef]
- Chanal, H.; Guyon, J.B.; Koessler, A.; Dechambre, Q.; Boudon, B.; Blaysat, B.; Bouton, N. Geometrical defect identification of a SCARA robot from a vector modeling of kinematic joints invariants. Mech. Mach. Theory 2021, 162, 104339. [Google Scholar] [CrossRef]
- Soriano, L.A.; Rubio, J.d.J.; Orozco, E.; Cordova, D.A.; Ochoa, G.; Balcazar, R.; Cruz, D.R.; Meda-Campaña, J.A.; Zacarias, A.; Gutierrez, G.J. Optimization of sliding mode control to save energy in a SCARA robot. Mathematics 2021, 9, 3160. [Google Scholar] [CrossRef]
- Tao, F.; Qi, Q. Make more digital twins. Nature 2019, 573, 490–491. [Google Scholar] [CrossRef] [PubMed]
- Stączek, P.; Pizoń, J.; Danilczuk, W.; Gola, A. A digital twin approach for the improvement of an autonomous mobile robots (AMR’s) operating environment—A case study. Sensors 2021, 21, 7830. [Google Scholar] [CrossRef]
- Maruyama, T.; Ueshiba, T.; Tada, M.; Toda, H.; Endo, Y.; Domae, Y.; Nakabo, Y.; Mori, T.; Suita, K. Digital twin-driven human robot collaboration using a digital human. Sensors 2021, 21, 8266. [Google Scholar] [CrossRef]
- Grieves, M. Digital twin: Manufacturing excellence through virtual factory replication. White Pap. 2014, 1, 1–7. [Google Scholar]
- Glaessgen, E.; Stargel, D. The digital twin paradigm for future NASA and US Air Force vehicles. In Proceedings of the 53rd AIAA/ASME/ASCE/AHS/ASC Structures, Structural Dynamics and Materials Conference 20th AIAA/ASME/AHS Adaptive Structures Conference 14th AIAA, Honolulu, HI, USA, 23–26 April 2012; p. 1818. [Google Scholar]
- Dong, Y.; Jiang, H.; Wu, Z.; Yang, Q.; Liu, Y. Digital twin-assisted multiscale residual-self-attention feature fusion network for hypersonic flight vehicle fault diagnosis. Reliab. Eng. Syst. Saf. 2023, 235, 109253. [Google Scholar] [CrossRef]
- Negri, E.; Fumagalli, L.; Macchi, M. A review of the roles of digital twin in CPS-based production systems. Procedia Manuf. 2017, 11, 939–948. [Google Scholar] [CrossRef]
- Tao, F.; Zhang, M. Digital twin shop-floor: A new shop-floor paradigm towards smart manufacturing. IEEE Access 2017, 5, 20418–20427. [Google Scholar] [CrossRef]
- Tao, F.; Liu, W.; Zhang, M.; Hu, T.L.; Qi, Q.; Zhang, H.; Sui, F.; Wang, T.; Xu, H.; Huang, Z.; et al. Five-dimension digital twin model and its ten applications. Comput. Integr. Manuf. Syst 2019, 25, 1–18. [Google Scholar]
- Rodríguez, F.; Chicaiza, W.D.; Sánchez, A.; Escaño, J.M. Updating digital twins: Methodology for data accuracy quality control using machine learning techniques. Comput. Ind. 2023, 151, 103958. [Google Scholar] [CrossRef]
- Wang, X.; Jiang, H.; Liu, Y.; Yang, Q. Data-augmented patch variational autoencoding generative adversarial networks for rolling bearing fault diagnosis. Meas. Sci. Technol. 2023, 34, 055102. [Google Scholar] [CrossRef]
- Du, Y.; Luo, Y.; Peng, Y.; Liu, X.; Wu, J. 3D visual monitoring system of industrial robot based on digital twin. Comput. Integr. Manuf. Syst. 2023, 29, 2130. [Google Scholar]
- Zhao, Y.; Liu, Y.; Feng, J.; Guo, J.; Zhang, L. A framework for development of digital twin industrial robot production lines based on a mechatronics approach. Int. J. Model. Simul. Sci. Comput. 2023, 14, 2341025. [Google Scholar] [CrossRef]
- Zhang, C.; Hei, C.; Li, J. Digital twin model build and virtual simulation and debugging of automatic loading and unloading system. Manuf. Autom. 2024, 46, 45–50. [Google Scholar]
- Károly, A.I.; Galambos, P.; Kuti, J.; Rudas, I.J. Deep learning in robotics: Survey on model structures and training strategies. IEEE Trans. Syst. Man Cybern. Syst. 2020, 51, 266–279. [Google Scholar] [CrossRef]
- Liu, Z.; Jia, Z.; Vong, C.M.; Bu, S.; Han, J.; Tang, X. Capturing high-discriminative fault features for electronics-rich analog system via deep learning. IEEE Trans. Ind. Inform. 2017, 13, 1213–1226. [Google Scholar] [CrossRef]
- Wu, Z.; Jiang, H.; Liu, S.; Liu, Y.; Yang, W. Conditional distribution-guided adversarial transfer learning network with multi-source domains for rolling bearing fault diagnosis. Adv. Eng. Inform. 2023, 56, 101993. [Google Scholar] [CrossRef]
- Zhao, K.; Liu, Z.; Zhao, B.; Shao, H. Class-aware adversarial multiwavelet convolutional neural network for cross-domain fault diagnosis. IEEE Trans. Ind. Inform. 2023, 20, 4492–4503. [Google Scholar] [CrossRef]
- Wang, X.; Jiang, H.; Mu, M.; Dong, Y. A trackable multi-domain collaborative generative adversarial network for rotating machinery fault diagnosis. Mech. Syst. Signal Process. 2025, 224, 111950. [Google Scholar] [CrossRef]
- Matulis, M.; Harvey, C. A robot arm digital twin utilising reinforcement learning. Comput. Graph. 2021, 95, 106–114. [Google Scholar] [CrossRef]
- Havard, V.; Jeanne, B.; Lacomblez, M.; Baudry, D. Digital twin and virtual reality: A co-simulation environment for design and assessment of industrial workstations. Prod. Manuf. Res. 2019, 7, 472–489. [Google Scholar] [CrossRef]
- Garg, G.; Kuts, V.; Anbarjafari, G. Digital twin for fanuc robots: Industrial robot programming and simulation using virtual reality. Sustainability 2021, 13, 10336. [Google Scholar] [CrossRef]
- Yang, Y.; He, H.; Shu, L. Digital twin robot and its motion control for flexible assembly of circuit breaker. Comput. Integr. Manuf. Syst. 2020, 26, 2915–2926. [Google Scholar]
- Liu, H.; Zhao, W.; Li, S.; Yue, P.; Ma, B. Construction method of virtual-real drive systems for robots in digital twin workshops. China Mech. Eng. 2022, 33, 2623. [Google Scholar]
- Tao, F.; Sun, X.; Cheng, J.; Zhu, Y.; Liu, W.; Wang, Y.; Xu, H.; Hu, T.; Liu, X.; Liu, T.; et al. makeTwin: A reference architecture for digital twin software platform. Chin. J. Aeronaut. 2024, 37, 1–18. [Google Scholar] [CrossRef]
- Yiu, C.Y.; Ng, K.K.; Lee, C.H.; Chow, C.T.; Chan, T.C.; Li, K.C.; Wong, K.Y. A digital twin-based platform towards intelligent automation with virtual counterparts of flight and air traffic control operations. Appl. Sci. 2021, 11, 10923. [Google Scholar] [CrossRef]
- Goralski, W. The Illustrated Network: How TCP/IP Works in a Modern Network; Morgan Kaufmann: Burlington, MA, USA, 2017. [Google Scholar]
- Tao, F.; Zhang, C.; Qi, Q.; Zhang, H. Digital twin maturity model. Comput. Integr. Manuf. Syst. 2022, 28, 1267–1281. [Google Scholar]
- Wu, Z.; Chen, S.; Han, J.; Zhang, S.; Liang, J.; Yang, X. A low-cost digital twin-driven positioning error compensation method for industrial robotic arm. IEEE Sens. J. 2022, 22, 22885–22893. [Google Scholar] [CrossRef]
- Zhang, Z.; Guo, Q.; Wen, C.; Kholodilin, I. Digital twins in education on the SCARA robot arm based example. In Proceedings of the Digital Industry: State and Development Prospects 2023 (DISP’2023), Chelyabinsk, Russia, 21–23 November 2024; pp. 33–40. [Google Scholar]

















| Joint | Joint Angle/° | Link Offset/m | Link Length/m | Link Twist/° | 
|---|---|---|---|---|
| J1 | 0 | 0.067 | 0 | |
| J2 | −0.017 | 0.092 | 0 | |
| J3 | −0.01 | 0.095 | 0 | |
| J4 | −0.04 | 0 | 0 | 
| Disclaimer/Publisher’s Note: The statements, opinions and data contained in all publications are solely those of the individual author(s) and contributor(s) and not of MDPI and/or the editor(s). MDPI and/or the editor(s) disclaim responsibility for any injury to people or property resulting from any ideas, methods, instructions or products referred to in the content. | 
© 2024 by the authors. Licensee MDPI, Basel, Switzerland. This article is an open access article distributed under the terms and conditions of the Creative Commons Attribution (CC BY) license (https://creativecommons.org/licenses/by/4.0/).
Share and Cite
Zhang, Z.; Guo, Q.; Grigorev, M.A.; Kholodilin, I. Construction Method of a Digital-Twin Simulation System for SCARA Robots Based on Modular Communication. Sensors 2024, 24, 7183. https://doi.org/10.3390/s24227183
Zhang Z, Guo Q, Grigorev MA, Kholodilin I. Construction Method of a Digital-Twin Simulation System for SCARA Robots Based on Modular Communication. Sensors. 2024; 24(22):7183. https://doi.org/10.3390/s24227183
Chicago/Turabian StyleZhang, Zihan, Qihui Guo, Maksim A. Grigorev, and Ivan Kholodilin. 2024. "Construction Method of a Digital-Twin Simulation System for SCARA Robots Based on Modular Communication" Sensors 24, no. 22: 7183. https://doi.org/10.3390/s24227183
APA StyleZhang, Z., Guo, Q., Grigorev, M. A., & Kholodilin, I. (2024). Construction Method of a Digital-Twin Simulation System for SCARA Robots Based on Modular Communication. Sensors, 24(22), 7183. https://doi.org/10.3390/s24227183
 
        



 
       