Immersive Virtual Reality: A Novel Approach to Second Language Vocabulary Acquisition in K-12 Education
Abstract
1. Introduction
1.1. Learning Vocabulary
1.2. Virtual Reality
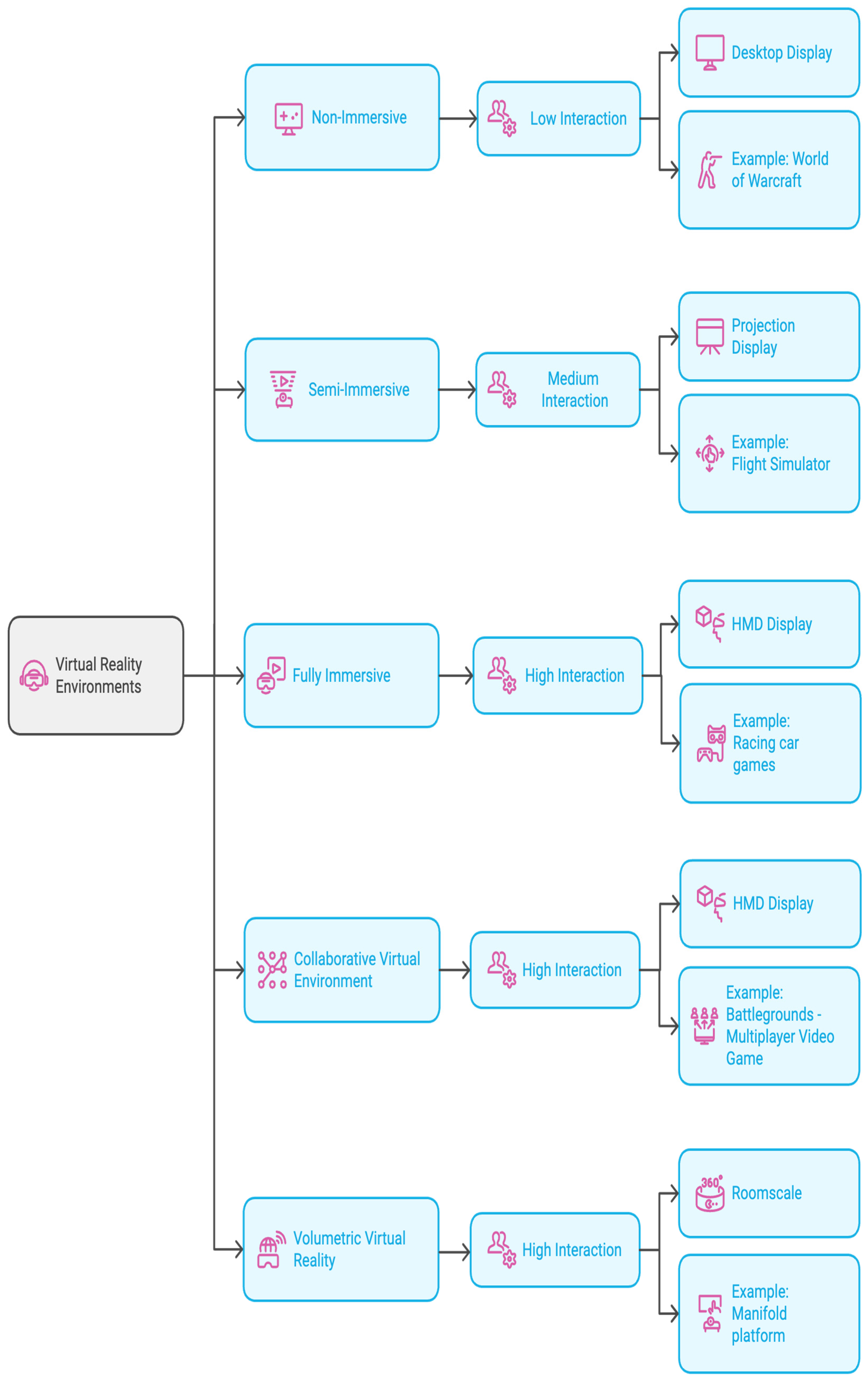
1.3. Immersive Virtual Reality Environment
1.4. Efficiency of the Immersive VR Application
2. Theoretical Perspective and Research Hypotheses
- Performance Expectancy (PE) is described as “the degree to which the user expects that using the system will help him/her attain gains in job performance”.
- Social Influence (SI) is “the degree to which an individual perceives that important others believe he or she should use the new system”.
- Effort Expectancy (EE) is defined as “the degree of ease associated with the use of the system”.
- Facilitating Conditions (FC) refers to “the degree to which an individual believes that an organisational and technical infrastructure exists to support the use of the system”.
Research Hypotheses
3. Methods
3.1. Sample
3.2. Instruments
3.2.1. Perception Surveys
3.2.2. House of Languages Immersive Virtual Reality App
3.3. Procedures
4. The Analysis Techniques
5. Results
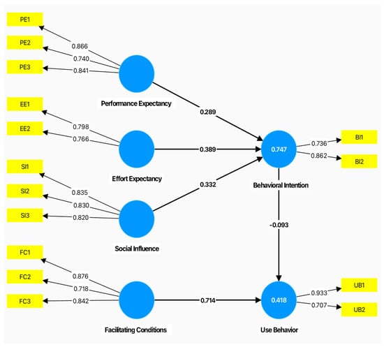
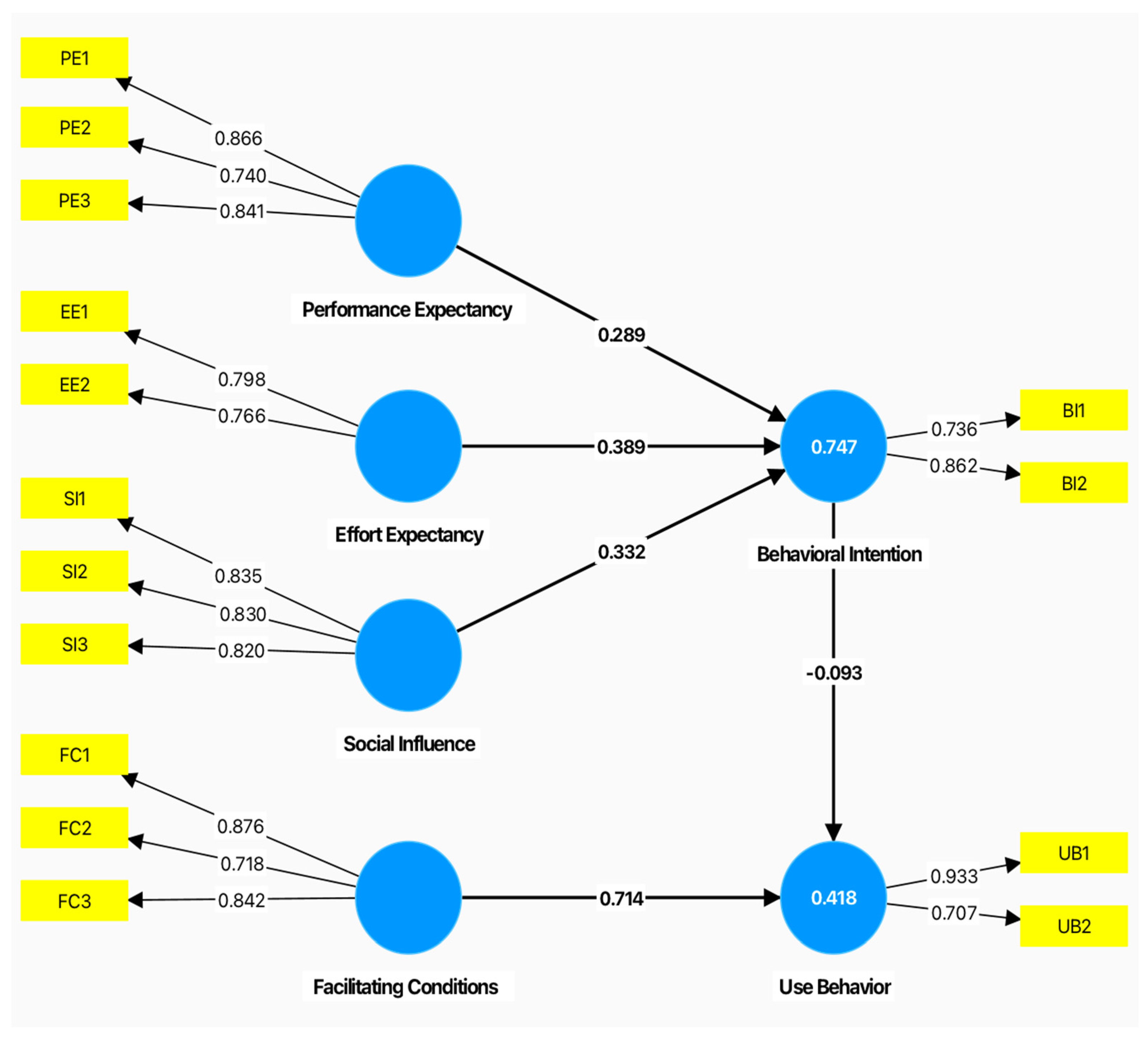
5.1. UTAUT Questionnaire
5.1.1. Outer Model Evaluation
5.1.2. Inner Model Evaluation
5.2. Teacher’s Survey
6. Discussion
6.1. Performance Expectancy (PE)
6.2. Effort Expectancy (EE)
6.3. Social Influences (SI)
6.4. Facilitating Conditions (FC)
6.5. Behavioral Intentions (BI)
6.6. Teacher Loved Immersive Virtual Reality Technology
7. Limitations and Future Research Directions
8. Implications on Learning Process, Students and Society
9. Conclusions
Funding
Institutional Review Board Statement
Informed Consent Statement
Data Availability Statement
Conflicts of Interest
References
- Huawei Investment & Holding Co. Touching An Intelligent World; Huawei Investment & Holding Co.: Shenzhen, China, 2019. [Google Scholar]
- Ruan, Y. Application of Immersive Virtual Reality Interactive Technology in Art Design Teaching. Comput. Intell. Neurosci. 2022, 2022, 5987191. [Google Scholar] [CrossRef] [PubMed]
- Fassi, F.; Mandelli, A.; Teruggi, S.; Rechichi, F.; Fiorillo, F.; Achille, C. VR for cultural heritage: A VR-WEB-BIM for the future maintenance of Milan’s cathedral. In Lecture Notes in Computer Science (Including Subseries Lecture Notes in Artificial Intelligence and Lecture Notes in Bioinformatics); Springer International Publishing: Berlin/Heidelberg, Germany, 2016; Volume 9769, pp. 139–157. [Google Scholar]
- Legault, J.; Zhao, J.; Chi, Y.-A.; Chen, W.; Klippel, A.; Li, P. Immersive Virtual Reality as an Effective Tool for Second Language Vocabulary Learning. Languages 2019, 4, 13. [Google Scholar] [CrossRef]
- Pensieri, C.; Pennacchini, M. Handbook on 3D3C Platforms: Applications and Tools for Three Dimensional Systems for Community, Creation and Commerce. In Injuries in Athletics: Causes and Consequences; Springer: Berlin/Heidelberg, Germany, 2016; pp. 353–401. [Google Scholar]
- McMahon, D.D.; Cihak, D.F.; Wright, R.E.; Bell, S.M. Augmented reality for teaching science vocabulary to postsecondary education students with intellectual disabilities and autism. J. Res. Technol. Educ. 2016, 48, 38–56. [Google Scholar] [CrossRef]
- Graves, M.F. The Vocabulary Book: Learning and Instruction, 2nd ed.; Teacher College Press: Ney York, NY, USA, 2016. [Google Scholar]
- Ellsworth, E. Places of Learning: Media, Architecture; Pedagogy: London, UK, 2004. [Google Scholar]
- Woodeson, K.; Limna, P.; Nga-Fa, N. Students’ vocabulary learning difficulties and teachers’ strategies: A qualitative case study of ammartpanichnukul school, krabi in thailand. Adv. Knowl. Exec. 2023, 2, 1–9. [Google Scholar]
- Brahic, C. Our true dawn. New Sci. 2012, 216, 34–37. [Google Scholar] [CrossRef]
- Hunt, S.T. Embedded Learning: Integrating Skill Acquisition Into Day-to-Day Activities. Forbes. 2012. Available online: https://www.forbes.com/sites/sap/2012/09/13/embedded-learning-integrating-skill-acquisition-into-day-to-day-activities/#36d8f8238cd4 (accessed on 6 November 2024).
- Cook, V. Second Language Learning and Language Teaching, 5th ed.; Routledge: London, UK, 2016. [Google Scholar]
- Cai, S.; Chiang, F.-K.; Sun, Y.; Lin, C.; Lee, J.J. Applications of augmented reality-based natural interactive learning in magnetic field instruction. Interact. Learn. Environ. 2017, 25, 778–791. [Google Scholar] [CrossRef]
- Ridge, E.R. Ellis: The study of second language acquisition. Per Linguam 2013, 10, 824. [Google Scholar] [CrossRef]
- McMillan, K.; Flood, K.; Glaeser, R. Virtual reality, augmented reality, mixed reality, and the marine conservation movement. Aquat. Conserv. Mar. Freshw. Ecosyst. 2017, 27, 162–168. [Google Scholar] [CrossRef]
- Patricia, E.; Louis, E.N.; Sartono, E.S.; Gui, A.; Shaharudin, M.S.; Pitchay, A.A. Analysis of Factors Affecting Students Intention to Use Virtual Reality in Education. In Proceedings of the 2023 8th International Conference on Business and Industrial Research, ICBIR, Bangkok, Thailand, 18–19 May 2023. [Google Scholar]
- Jerald, J. The VR Book; Association for Computing Machinery: Ney York, NY, USA, 2015. [Google Scholar]
- Milgram, P.; Fumio, K. A Taxonomy of Mixed Reality Visual Displays. IEICE Trans. Inf. Syst. 1994, E77-D, 1321–1329. [Google Scholar]
- Vergara, D.; Extremera, J.; Rubio, M.P.; Dávila, L.P. Meaningful learning through virtual reality learning environments: A case study in materials engineering. Appl. Sci. 2019, 9, 4625. [Google Scholar] [CrossRef]
- Zhang, L.; Warren, Z.; Swanson, A.; Weitlauf, A.; Sarkar, N. Understanding Performance and Verbal-Communication of Children with ASD in a Collaborative Virtual Environment. J. Autism Dev. Disord. 2018, 48, 2779–2789. [Google Scholar] [CrossRef] [PubMed]
- Hamada, M.; Koda, K. Influence of first language orthographic experience on second language decoding and word learning. Lang. Learn. 2008, 58, 1–31. [Google Scholar] [CrossRef]
- Salameh, H.B.; Ahmad, A.; Aljammal, A. Software evolution visualization techniques and methods-A systematic review. In Proceedings of the CSIT 2016: 2016 7th International Conference on Computer Science and Information Technology, Amman, Jordan, 13–14 July 2016. [Google Scholar]
- Settapat, S.; Ohkura, M.; Achalakul, T. A web-based 3D collaborative virtual environment for distance learning. In Proceedings of the ICCAS-SICE 2009-ICROS-SICE International Joint Conference 2009, Fukuoka, Japan, 18–21 August 2009. [Google Scholar]
- Freeman, D.; Haselton, P.; Freeman, J.; Spanlang, B.; Kishore, S.; Albery, E.; Nickless, A. Automated psychological therapy using immersive virtual reality for treatment of fear of heights: A single-blind, parallel-group, randomised controlled trial. Lancet Psychiatry 2018, 5, 625–632. [Google Scholar] [CrossRef]
- Cecil, J.; Ramanathan, P.; Rahneshin, V.; Prakash, A.; Pirela-Cruz, M. Collaborative virtual environments for orthopedic surgery. In Proceedings of the IEEE International Conference on Automation Science and Engineering, Madison, WI, USA, 17–20 August 2013. [Google Scholar]
- Huber, T.; Paschold, M.; Hansen, C.; Wunderling, T.; Lang, H.; Kneist, W. New dimensions in surgical training: Immersive virtual reality laparoscopic simulation exhilarates surgical staff. Surg. Endosc. 2017, 31, 4472–4477. [Google Scholar] [CrossRef]
- Lombart, C.; Millan, E.; Normand, J.-M.; Verhulst, A.; Labbé-Pinlon, B.; Moreau, G. Consumer perceptions and purchase behavior toward imperfect fruits and vegetables in an immersive virtual reality grocery store. J. Retail. Consum. Serv. 2019, 48, 28–40. [Google Scholar] [CrossRef]
- Bujak, K.R.; Radu, I.; Catrambone, R.; MacIntyre, B.; Zheng, R.; Golubski, G. A psychological perspective on augmented reality in the mathematics classroom. Comput. Educ. 2013, 68, 536–544. [Google Scholar] [CrossRef]
- Dunleavy, M.; Dede, C.; Mitchell, R. Affordances and limitations of immersive participatory augmented reality simulations for teaching and learning. J. Sci. Educ. Technol. 2009, 18, 7–22. [Google Scholar] [CrossRef]
- Fidan, M.; Tuncel, M. Integrating augmented reality into problem based learning: The effects on learning achievement and attitude in physics education. Comput. Educ. 2019, 142, 103635. [Google Scholar] [CrossRef]
- Lan, Y.-J.; Fang, S.-Y.; Legault, J.; Li, P. Second language acquisition of Mandarin Chinese vocabulary: Context of learning effects. Educ. Technol. Res. Dev. 2015, 63, 671–690. [Google Scholar] [CrossRef]
- Si, M. A virtual space for children to meet and practice chinese. Int. J. Artif. Intell. Educ. 2015, 25, 271–290. [Google Scholar] [CrossRef]
- Andon, N. Applied Linguistics and Materials Development. Elt J. 2013, 67, 367–369. [Google Scholar] [CrossRef]
- Levak, N.; Son, J.-B. Facilitating second language learners’ listening comprehension with Second Life and Skype. ReCALL 2017, 29, 200–218. [Google Scholar] [CrossRef]
- Ibáñez, M.B.; Di Serio, Á.; Villarán, D.; Kloos, C.D. Experimenting with electromagnetism using augmented reality: Impact on flow student experience and educational effectiveness. Comput. Educ. 2014, 71, 1–13. [Google Scholar] [CrossRef]
- Wang, H.-Y.; Duh, H.B.-L.; Li, N.; Lin, T.-J.; Tsai, C.-C. An investigation of university students’ collaborative inquiry learning behaviors in an augmented reality simulation and a traditional simulation. J. Sci. Educ. Technol. 2014, 23, 682–691. [Google Scholar] [CrossRef]
- Venkatesh, V.; Morris, M.G.; Davis, G.B.; Davis, F.D. User acceptance of information technology. MIS Q. 2003, 27, 425–478. [Google Scholar] [CrossRef]
- Kundu, A.; Bej, T.; Dey, K.N. Investigating Effects of Self-Efficacy and Infrastructure on Teachers ICT Use, an Extension of UTAUT. Int. J. Web-Based Learn. Teach. Technol. 2021, 16, 21. [Google Scholar] [CrossRef]
- Alshaher, A. IT capabilities as a fundamental of electronic government system success in developing countries from users perspectives. Transform. Gov. People Process Policy 2021, 15, 129–149. [Google Scholar] [CrossRef]
- Shah, S.N.A.; Khan, A.U.; Khan, B.U.; Khan, T.; Xuehe, Z. Framework for teachers’ acceptance of information and communication technology in Pakistan: Application of the extended UTAUT model. J. Public Aff. 2021, 21, e2090. [Google Scholar] [CrossRef]
- Agyei, C.; Razi, Ö. The effect of extended UTAUT model on EFLs’ adaptation to flipped classroom. Educ. Inf. Technol. 2022, 27, 1865–1882. [Google Scholar] [CrossRef]
- Balakrishnan, J.; Abed, S.S.; Jones, P. The role of meta-UTAUT factors, perceived anthropomorphism, perceived intelligence, and social self-efficacy in chatbot-based services? Technol. Forecast. Soc. Change 2022, 180, 121692. [Google Scholar] [CrossRef]
- Upadhyay, N.; Upadhyay, S.; Abed, S.S.; Dwivedi, Y.K. Consumer adoption of mobile payment services during COVID-19: Extending meta-UTAUT with perceived severity and self-efficacy. Int. J. Bank Mark. 2022, 40, 960–991. [Google Scholar] [CrossRef]
- Šumak, B.; Pušnik, M.; Heričko, M.; Šorgo, A. Differences between prospective, existing, and former users of interactive whiteboards on external factors affecting their adoption, usage and abandonment. Comput. Hum. Behav. 2017, 72, 733–756. [Google Scholar] [CrossRef]
- Wong, K.-T.; Teo, T.; Russo, S. Interactive Whiteboard Acceptance: Applicability of the UTAUT Model to Student Teachers. Asia-Pacific Educ. Res. 2012, 22, 1–10. [Google Scholar] [CrossRef]
- Alshammari, S.H. Determining The Factors That Affect the Use of Virtual Classrooms: A Modification of the Utaut Model. J. Inf. Technol. Educ. Res. 2021, 20, 117–135. [Google Scholar] [CrossRef] [PubMed]
- Mahara, T.; Iyer, L.S.; Matta, V.; Alagarsamy, S. Effect of Organizational Culture during Crises on adoption of virtual classrooms: An extension of UTAUT model. J. Inf. Technol. Case Appl. Res. 2021, 23, 213–239. [Google Scholar] [CrossRef]
- Altalhi, M. Toward a model for acceptance of MOOCs in higher education: The modified UTAUT model for Saudi Arabia. Educ. Inf. Technol. 2021, 26, 1589–1605. [Google Scholar] [CrossRef]
- Li, Y.; Zhao, M. A Study on the Influencing Factors of Continued Intention to Use MOOCs: UTAUT Model and CCC Moderating Effect. Front. Psychol. 2021, 12, 528259. [Google Scholar] [CrossRef]
- Biswas, S.S.; Biswas, S.; Awal, S.S.; Goyal, H. Current Status of Radiology Education Online: A Comprehensive Update. SN Compr. Clin. Med. 2022, 4, 182. [Google Scholar] [CrossRef]
- Khechine, H.; Augier, M. Adoption of a social learning platform in higher education: An extended UTAUT model implementation. In Proceedings of the Annual Hawaii International Conference on System Sciences, Maui, HI, USA, 8 January 2019. [Google Scholar]
- Sabri, M.F.M.; Baba, N.; Sulaiman, W.A.N.W. Investigating Hospitality Student’s Acceptance in Online Learning Platform: Utilising UTAUT Model. Int. J. Acad. Res. Bus. Soc. Sci. 2023, 13, 446–457. [Google Scholar] [CrossRef]
- Sultana, J. Determining the factors that affect the uses of Mobile Cloud Learning (MCL) platform Blackboard- a modification of the UTAUT model. Educ. Inf. Technol. 2020, 25, 223–238. [Google Scholar] [CrossRef]
- Saunders, M.; Lewis, P.; Thornhill, A. Research Methods for Business Students, 5th ed.; Pearson Education: London, UK, 2009. [Google Scholar]
- Venkatesh, V.; Thong, J.Y.L.; Chan, F.K.Y.; Hu, P.J.-H.; Brown, S.A. Extending the two-stage information systems continuance model: Incorporating UTAUT predictors and the role of context. Inf. Syst. J. 2011, 21, 527–555. [Google Scholar] [CrossRef]
- Al-Shahrani, H. Investigating the determinants of mobile learning acceptance in higher education in Saudi Arabia. Diss. Abstr. Int. Sect. A Humanit. Soc. Sci. 2017, 77, 24. [Google Scholar]
- Abdou, D.; Jasimuddin, S.M. The use of the UTAUT model in the adoption of E-learning technologies: An empirical study in France based banks. J. Glob. Inf. Manag. 2020, 28, 38–51. [Google Scholar] [CrossRef]
- Chrysafiadi, K.; Virvou, M.; Tsihrintzis, G.A. A Fuzzy-Based Evaluation of E-Learning Acceptance and Effectiveness by Computer Science Students in Greece in the Period of COVID-19. Electronics 2023, 12, 428. [Google Scholar] [CrossRef]
- Al-Qeisi, K.; Dennis, C.; Hegazy, A.; Abbad, M. How Viable Is the UTAUT Model in a Non-Western Context? Int. Bus. Res. 2015, 8, 204. [Google Scholar] [CrossRef]
- Fox3D Entertainment. VR House of Languages [Mobile application software] Version 3.3.3. 2015. Available online: http://fox3d.com/vr (accessed on 6 November 2024).
- Catania, A.C. Learning; Sloan Publishing: Hudson, NY, USA, 2007. [Google Scholar]
- Hair, J.F.; Risher, J.J.; Sarstedt, M.; Ringle, C.M. When to use and how to report the results of PLS-SEM. Eur. Bus. Rev. 2019, 31, 2–24. [Google Scholar] [CrossRef]
- Fornell, C.; Larcker, D.F. Evaluating Structural Equation Models with Unobservable Variables and Measurement Error. J. Mark. Res. 1981, 18, 39. [Google Scholar] [CrossRef]
- Hair, J.F.; Hult, G.T.M.; Ringle, C.M.; Sarstedt, M. A Primer on Partial Least Squares Structural Equation Modeling (PLS-SEM). Angew. Chemie Int. Ed. 2022, 951–952, 5–24. [Google Scholar]
- Kline, R.B. Principles and Practice of Structural Equation Modeling, 3rd ed.; PsycNET; Guilford Press: Ney York, NY, USA, 2011. [Google Scholar]
- Hair, J.F.; Sarstedt, M.; Ringle, C.M.; Mena, J.A. An assessment of the use of partial least squares structural equation modeling in marketing research. J. Acad. Mark. Sci. 2012, 40, 414–433. [Google Scholar] [CrossRef]
- Henseler, J.; Ringle, C.M.; Sinkovics, R.R. The use of partial least squares path modeling in international marketing. Adv. Int. Mark. 2009, 20, 277–319. [Google Scholar]
- Purwanto, E. The effect of cosmopolitanism on perceived foreign product and purchase intentions: Indonesia case. Qual. Access Success 2016, 17, 94. [Google Scholar]
- Loureiro, A.; Bettencourt, T. The Use of Virtual Environments as an Extended Classroom—A Case Study with Adult Learners in Tertiary Education. Procedia Technol. 2014, 13, 97–106. [Google Scholar] [CrossRef]
- Buckingham, D. Beyond Technology: Children’s Learning in the Age of Digital Culture-David Buckingham-Google Books; Polity Press: Cambridge, UK, 2013. [Google Scholar]
- Setiawan, B.; Rachmadtullah, R.; Farid, D.A.M.; Sugandi, E.; Iasha, V. Augmented Reality as Learning Media: The Effect on Elementary School Students’ Science Processability in Terms of Cognitive Style. J. High. Educ. Theory Pract. 2023, 23. [Google Scholar] [CrossRef]
- Zhao, G.; Zhang, L.; Chu, J.; Zhu, W.; Hu, B.; He, H.; Yang, L. An Augmented Reality Based Mobile Photography Application to Improve Learning Gain, Decrease Cognitive Load, and Achieve Better Emotional State. Int. J. Hum. Comput. Interact. 2023, 39, 643–658. [Google Scholar] [CrossRef]
- Hutson, J.; Olsen, T. Virtual Reality and Art History: A Case Study of Digital Humanities and Immersive Learning Environments. J. High. Educ. Theory Pract. 2022, 22, 5036. [Google Scholar]
- Majid, N.A.A.; Mohammed, H.; Sulaiman, R. Students’ Perception of Mobile Augmented Reality Applications in Learning Computer Organization. Procedia Soc. Behav. Sci. 2015, 176, 111–116. [Google Scholar] [CrossRef]
- Taggart, S.; Roulston, S.; Brown, M.; Donlon, E.; Cowan, P.; Farrell, R.; Campbell, A. Virtual and augmented reality and pre-service teachers: Makers from muggles. Australas. J. Educ. Technol. 2023, 39, 8610. [Google Scholar] [CrossRef]
- Trevathan, M.; Peters, M.; Willis, J.; Sansing, L. Serious Games Classroom Implementation: Teacher Perspectives and Student Learning Outcomes. In Proceedings of the Society for Information Technology & Teacher Education International Conference, Waynesville, NC, USA, 21 March 2016; pp. 624–631. [Google Scholar]
- Zizza, C.; Starr, A.; Hudson, D.; Nuguri, S.S.; Calyam, P.; He, Z. Towards a Social Virtual Reality Learning Environment in High Fidelity. In Proceedings of the 2018 15th IEEE Annual Consumer Communications & Networking Conference (CCNC), Las Vegas, NV, USA, 12–15 January 2017. [Google Scholar]
- Tai, T.-Y.; Chen, H.H.-J.; Todd, G. The impact of a virtual reality app on adolescent EFL learners’ vocabulary learning. Comput. Assist. Lang. Learn. 2022, 35, 892–917. [Google Scholar] [CrossRef]
- Nicolaidou, I.; Pissas, P.; Boglou, D. Comparing immersive Virtual Reality to mobile applications in foreign language learning in higher education: A quasi-experiment. Interact. Learn. Environ. 2023, 31, 2001–2015. [Google Scholar] [CrossRef]
- Hsu, H. The Acceptance of Moodle: An Empirical Study Based on UTAUT. Creat. Educ. 2012, 3, 44–46. [Google Scholar] [CrossRef]
- Kim, J.; Lee, K.S.-S. Conceptual model to predict Filipino teachers’ adoption of ICT-based instruction in class: Using the UTAUT model. Asia Pacific J. Educ. 2022, 42, 699–713. [Google Scholar] [CrossRef]
- Olatubosun, O.; Olusoga, F.; Samuel, O. Adoption of eLearning Technology in Nigerian Tertiary Institution of Learning. Br. J. Appl. Sci. Technol. 2015, 10, 18434. [Google Scholar] [CrossRef]
- Raman, A.; Don, Y.; Khalid, R.; Rizuan, M. Usage of learning management system (Moodle) among postgraduate students: UTAUT model. Asian Soc. Sci. 2014, 10, 186. [Google Scholar] [CrossRef]
- Kim, H.-W.; Kwahk, K.-Y. Comparing the usage behavior and the continuance intention of mobile internet services. In Proceedings of the 8th World Congress on the Management of e-Business, WCMeB 2007, Toronto, ON, Canada, 11–13 July 2007. [Google Scholar]
- Estaiteyeh, M.; DeCoito, I. Differentiated instruction in digital video games: STEM teacher candidates using technology to meet learners’ needs. Interact. Learn. Environ. 2023, 32, 3768–3782. [Google Scholar] [CrossRef]
- Järvelä, S.; Nguyen, A.; Hadwin, A. Human and artificial intelligence collaboration for socially shared regulation in learning. Br. J. Educ. Technol. 2023, 54, 1057–1076. [Google Scholar] [CrossRef]
- Lee, E.A.L.; Wong, K.W.; Fung, C.C. Learning with virtual reality: Its effects on students with different learning styles. In Lecture Notes in Computer Science (Including Subseries Lecture Notes in Artificial Intelligence and Lecture Notes in Bioinformatics); Springer: Berlin/Heidelberg, Germany, 2010; Volume 6250, pp. 79–90. [Google Scholar]
- Ely, E.; Pullen, P.C.; Kennedy, M.J.; Hirsch, S.E.; Williams, M.C. Use of instructional technology to improve teacher candidate knowledge of vocabulary instruction. Comput. Educ. 2014, 75, 44–52. [Google Scholar] [CrossRef]
- Rahman, A.H.A.; Samad, N.S.A.; Bahari, N.; Muhamad, S.F.; Mohamad, S.R.; Yaacob, M.N. Modelling Innovative Teaching as a Driver of Competitive Advantage in Pondok Institution: A Concept Paper. In Lecture Notes in Networks and Systems; Springer: Berlin/Heidelberg, Germany, 2021; Volume 194. [Google Scholar]







| Variable | Survey Items | References |
|---|---|---|
| Performance Expectancy (PE) | PE1: Using immersive VR game House of Languages improves my vocabulary acquisition. PE2: I would find immersive VR useful in my school study. PE3: Using immersive VR made the classroom more interesting and felt more confident and challenged with the virtual field trips. | [37] |
| Effort Expectancy (EE) | EE1: I would find immersive VR game House of Languages is easy for me to use. EE2: My learning activities with immersive VR game House of Languages are clear and understandable. | [37] |
| Social Influences (SI) | SI1: My peers and teachers think that I should use immersive VR to learn other content. SI2: People who are important to me think that I should use immersive VR. SI3: People who affect my learning behavior think that I should use immersive VR. | [37] |
| Facilitating Conditions (FC) | FC1: I have the resources necessary to use immersive VR. FC2: I have the knowledge necessary to use immersive VR. FC3: If I have problems using immersive VR game House of Languages, I could solve them very quickly. | [37] |
| Behavioral Intentions (BI) | BI1: I intend to use immersive VR in my future learning activities. BI2: I would use immersive VR game to improve my L2 vocabulary acquisition. | [37] |
| Use Behavior (UB) | UB1: I consider myself a regular user of immersive VR. UB2: My tendency is towards using immersive VR whenever possible. | [59] |
| Outer Loadings (≥0.7) | Outer Loadings (≥0.7) | ||
|---|---|---|---|
| Performance Expectancy (PE) | Facilitating Conditions (FC) | ||
| PE1 | 0.866 | FC1 | 0.876 |
| PE2 | 0.740 | FC2 | 0.718 |
| PE3 | 0.841 | FC3 | 0.842 |
| Effort Expectancy (EE) | Behavioral Intention (BI) | ||
| EE1 | 0.798 | BI1 | 0.736 |
| EE2 | 0.766 | BI2 | 0.862 |
| Social Influence (SI) | Use Behavior (UB) | ||
| SI3 | 0.835 | UB1 | 0.933 |
| SI3 | 0.830 | UB2 | 0.707 |
| SI3 | 0.820 | ||
| Constructs | Items | Loading (>0.7) | Average Variance Extracted (AVE) (≥0.5) | Composite Reliability (CR) (>0.70) |
|---|---|---|---|---|
| Performance Expectancy (PE) | PE-1 | 0.866 | 0.668 | 0.858 |
| PE-2 | 0.740 | |||
| PE-3 | 0.841 | |||
| Effort Expectancy (EE) | EE-1 | 0.798 | 0.611 | 0.759 |
| EE-2 | 0.766 | |||
| Social Influence (SI) | SI-1 | 0.835 | 0.686 | 0.868 |
| SI-2 | 0.830 | |||
| SI-3 | 0.820 | |||
| Facilitating Conditions (FC) | FC-1 | 0.876 | 0.664 | 0.855 |
| FC-2 | 0.718 | |||
| FC-3 | 0.842 | |||
| Behavioral Intention (BI) | BI-1 | 0.736 | 0.643 | 0.782 |
| BI-2 | 0.862 | |||
| Use Behavior (UB) | UB-1 | 0.933 | 0.685 | 0.810 |
| UB-2 | 0.707 |
| PE | EE | SI | FC | BI | UB | |
|---|---|---|---|---|---|---|
| PE | 0.818 | |||||
| EE | 0.585 | 0.782 | ||||
| SI | 0.559 | 0.631 | 0.828 | |||
| FC | 0.732 | 0.690 | 0.625 | 0.815 | ||
| BI | 0.702 | 0.768 | 0.739 | 0.754 | 0.802 | |
| UB | 0.490 | 0.564 | 0.302 | 0.643 | 0.445 | 0.828 |
| Hypotheses | Relationship | Std. Beta | Std. Error | T Values (>1.96) | p Values (<0.05) | Decision |
|---|---|---|---|---|---|---|
| PE -> BI | 0.289 | 0.146 | 1.976 | 0.049 | * Sig | |
| EE -> BI | 0.389 | 0.164 | 2.375 | 0.018 | * Sig | |
| SI -> BI | 0.332 | 0.162 | 2.053 | 0.041 | * Sig. | |
| FC -> UB | 0.714 | 0.249 | 2.870 | 0.004 | * Sig. | |
| BI -> UB | −0.093 | 0.225 | 0.415 | 0.679 | Not Sig. |
Disclaimer/Publisher’s Note: The statements, opinions and data contained in all publications are solely those of the individual author(s) and contributor(s) and not of MDPI and/or the editor(s). MDPI and/or the editor(s) disclaim responsibility for any injury to people or property resulting from any ideas, methods, instructions or products referred to in the content. |
© 2024 by the author. Licensee MDPI, Basel, Switzerland. This article is an open access article distributed under the terms and conditions of the Creative Commons Attribution (CC BY) license (https://creativecommons.org/licenses/by/4.0/).
Share and Cite
Alfadil, M. Immersive Virtual Reality: A Novel Approach to Second Language Vocabulary Acquisition in K-12 Education. Sensors 2024, 24, 7185. https://doi.org/10.3390/s24227185
Alfadil M. Immersive Virtual Reality: A Novel Approach to Second Language Vocabulary Acquisition in K-12 Education. Sensors. 2024; 24(22):7185. https://doi.org/10.3390/s24227185
Chicago/Turabian StyleAlfadil, Mohammed. 2024. "Immersive Virtual Reality: A Novel Approach to Second Language Vocabulary Acquisition in K-12 Education" Sensors 24, no. 22: 7185. https://doi.org/10.3390/s24227185
APA StyleAlfadil, M. (2024). Immersive Virtual Reality: A Novel Approach to Second Language Vocabulary Acquisition in K-12 Education. Sensors, 24(22), 7185. https://doi.org/10.3390/s24227185
