Classification and Recognition Method of Non-Cooperative Objects Based on Deep Learning
Abstract
1. Introduction
2. Modeling Simulation
2.1. Micro-Doppler Effect Surface Scattering Model
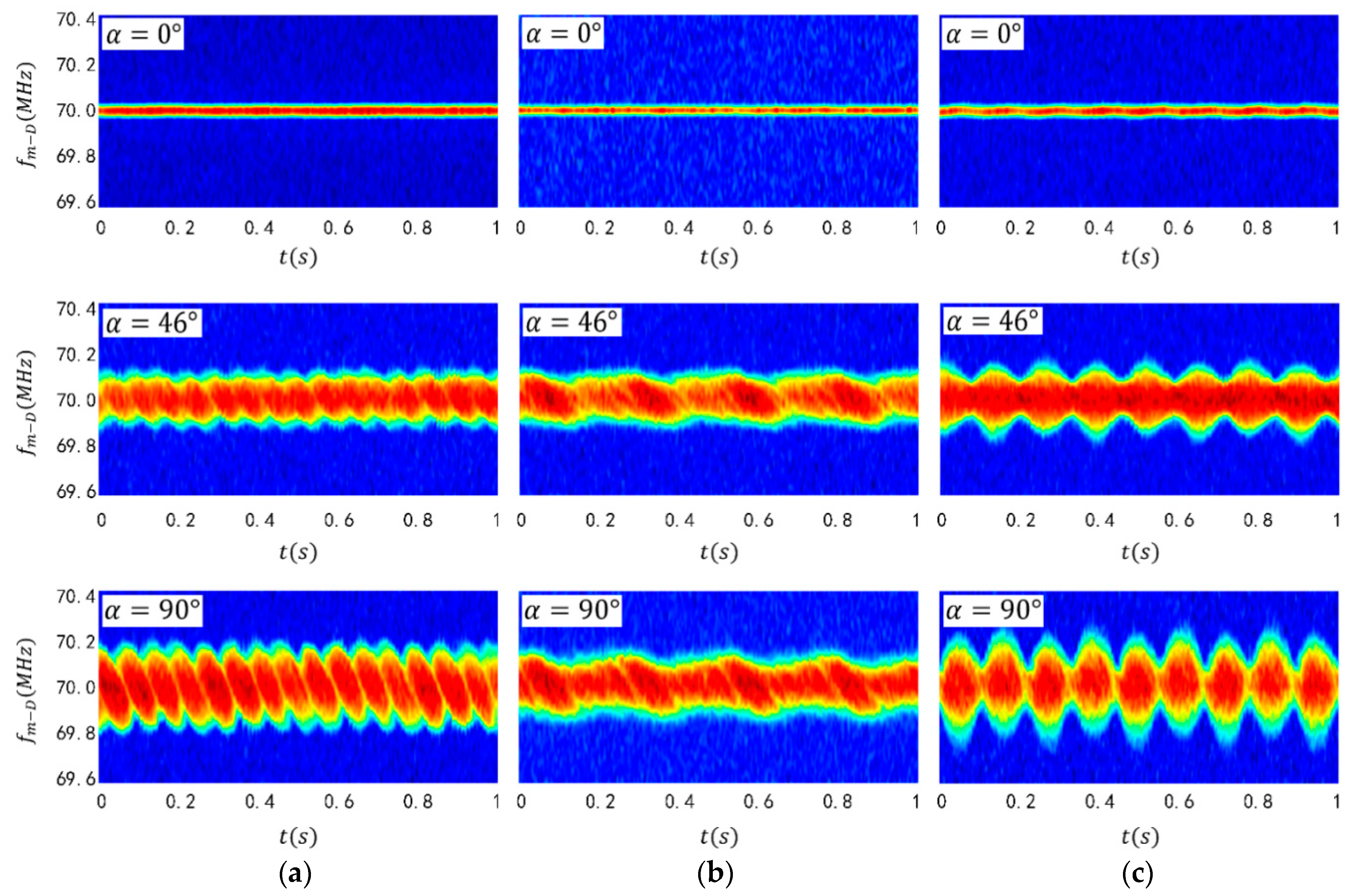
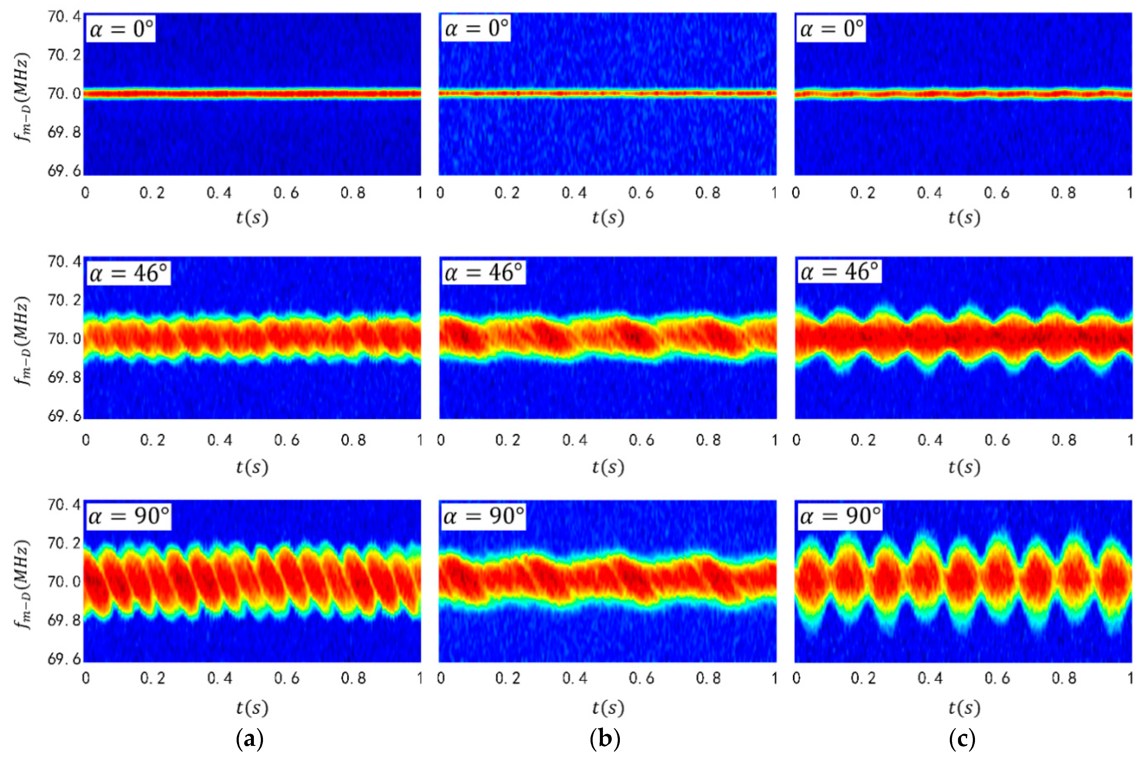
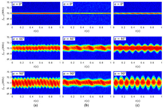
2.2. Simulation Calculations
3. Classification Recognition of Non-Cooperative Targets Based on Deep Convolutional Neural Networks
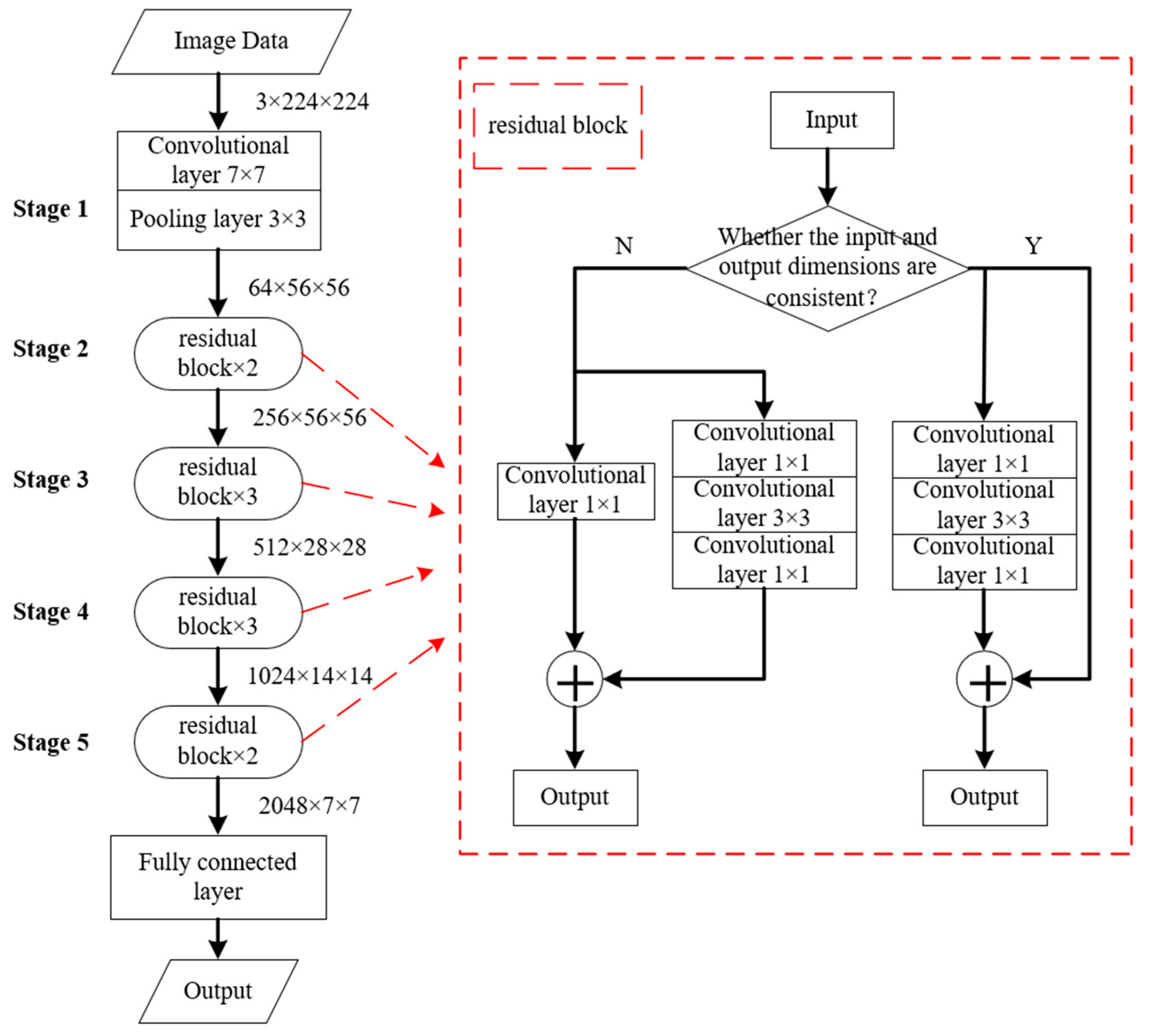
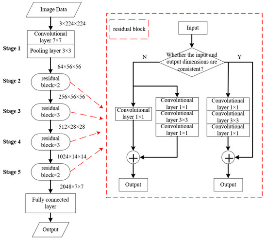
3.1. Convolutional Neural Networks
3.2. Classification of Non-Cooperative Targets
4. Experimental Validation
4.1. Experimental Data Acquisition
4.2. Experimental Results and Discussion
5. Conclusions
Author Contributions
Funding
Institutional Review Board Statement
Informed Consent Statement
Data Availability Statement
Conflicts of Interest
References
- Pang, S.X.; Wang, H.; Lu, X.; Shen, Y.; Pan, Y. Space-Based Detection of Space Debris by Photometric and Polarimetric Characteristics. Chin.-Soc.-Opt.-Eng. 2017, 10463, 104631B1-B9. [Google Scholar]
- Shan, M.H.; Guo, J.; Gill, E. Review and comparison of active space debris capturing and removal methods. Prog. Aerosp. Sci. 2016, 80, 18–32. [Google Scholar] [CrossRef]
- Gao, X.H.; Liang, B.; Pan, L.; Li, Z.-H.; Zhang, Y.-C. A monocular structured light vision method for pose determination of large non-cooperative satellites. Int. J. Control. Autom. Syst. 2016, 14, 1535–1549. [Google Scholar] [CrossRef]
- Hu, H.; Wang, D.; Gao, H.; Wei, C.; He, Y. Vision-based position and pose determination of non-cooperative target for on-orbit servicing. Multimed. Tools Appl. 2020, 79, 14405–14418. [Google Scholar] [CrossRef]
- Hexner, J.; Hagege, R.R. 2D-3D Pose Estimation of Heterogeneous Objects Using a Region Based Approach. Int. J. Comput. Vis. 2016, 118, 95–112. [Google Scholar] [CrossRef]
- Peng, J.; Xu, W.; Yan, L.; Pan, E.; Liang, B.; Wu, A. A pose measurement method of a space noncooperative target based on maximum outer contour recognition. IEEE Trans. Aerosp. Electron. Syst. 2020, 56, 512–526. [Google Scholar] [CrossRef]
- Xu, W.; Liang, B.; Li, C.; Xu, Y. Autonomous rendezvous and robotic capturing of non-cooperative target in space. Robotica 2010, 28, 705–718. [Google Scholar] [CrossRef]
- Shi, J.F.; Ulrich, S. Uncooperative spacecraft pose estimation using monocular monochromatic images. J. Spacecr. Rocket. 2021, 58, 284–301. [Google Scholar] [CrossRef]
- Petervari, R.; Giovanneschi, F.; Johannes, W.; González-Huici, M. A realtime micro-Doppler detection, tracking and classification system for the 94 GHz FMCW radar system DUSIM. In Proceedings of the 2019 16th European Radar Conference (EuRAD), Paris, France, 2–4 October 2019; pp. 193–196. [Google Scholar]
- Raj, A.; Kumawat, H. Extraction of Doppler signature of micro-to-macro rotations/motions using continuous wave radar-assisted measurement system. IET Sci. Meas. Technol. 2020, 14, 772–785. [Google Scholar]
- Jun, Z.; Yang, S.; Zenghui, C.; Tengfei, S.; Tiantian, Z. Detection on micro-Doppler effect based on 1550 nm laser coherent radar. Infrared Phys. Technol. 2014, 62, 34–38. [Google Scholar] [CrossRef]
- Zhang, Y.; Han, Y.; Yu, R.; Yang, Z.; Wang, Z.; Zhang, J. Pose Measurement and Motion Estimation of Space On-Orbit CubeSats Based on Micro-Doppler Effect Using Laser Coherent Radar. Appl. Sci. 2022, 12, 4021. [Google Scholar] [CrossRef]
- Zhang, Y.; Li, D.; Han, Y.; Yang, Z.; Dai, X.; Guo, X.; Zhang, J. A New Estimation Method for Rotor Size of UAV Based on Peak Time-Shift Effect in Micro-Doppler Lidar. Front. Phys. 2022, 10, 865240. [Google Scholar] [CrossRef]
- Persico, A.R.; Clemente, C.; Gaglione, D.; Ilioudis, C.V.; Cao, J.; Pallotta, L.; Maio, A.D.; Proudler, I.; Soraghan, J.J. On model, algorithms, and experiment for micro-Doppler based recognition of ballistic targets. IEEE Trans. Aerosp. Electron. Syst. 2017, 53, 1088–1108. [Google Scholar] [CrossRef]
- Dias, J.M.B.; Marques, P.A.C. Multiple moving target detection and trajectory estimation using a single SAR sensor. IEEE Trans. Aerosp. Electron. Syst. 2003, 39, 604–624. [Google Scholar] [CrossRef]
- Du, L.; Li, L.; Wang, B.; Xiao, J. Micro-Doppler feature extraction based on time-frequency spectrogram for ground moving targets classification with low-resolution radar. IEEE Sens. J. 2016, 16, 3756–3763. [Google Scholar] [CrossRef]
- Chen, V.C.; Li, F.; Ho, S.-S.; Wechsler, H. Micro-Doppler effect in radar: Phenomenon, model, and simulation study. IEEE Trans. Aerosp. Electron. Syst. 2006, 42, 2–21. [Google Scholar] [CrossRef]
- Shi, X.; Zhou, F.; Tao, M.; Zhang, Z. Human movements separation based on principle component analysis. IEEE Sens. J. 2016, 16, 2017. [Google Scholar] [CrossRef]
- Lei, J.; Lu, C. Target classification based on micro-Doppler signatures. In Proceedings of the IEEE International Radar Conference, Arlington, VA, USA, 9–12 May 2005; pp. 179–183. [Google Scholar]
- Qian, S.; Chen, D. Joint time-frequency analysis. IEEE Signal Process. Mag. 1999, 16, 52–67. [Google Scholar] [CrossRef]
- Yu, G.; Yu, M.; Xu, C. Synchroextracting transform. IEEE Trans. Ind. Electron. 2017, 64, 8042–8054. [Google Scholar] [CrossRef]
- Gupta, R.; Nanda, S.J. Cloud detection in satellite images with classical and deep neural network approach: A review. Multimed. Tools Appl. 2022, 81, 31847–31880. [Google Scholar] [CrossRef]
- Nebauer, C. Evaluation of convolutional neural networks for visual recognition. IEEE Trans. Neural Netw. 1998, 9, 685–696. [Google Scholar] [CrossRef] [PubMed]
- Ioffe, S.; Szegedy, C. Batch normalization: Accelerating deep network training by reducing internal covariate shift. In Proceedings of the 32nd International Conference on Machine Learning, PMLR, Lille, France, 7–9 July 2015; Volume 37, pp. 448–456. [Google Scholar]
- Zhou, Y.; Wang, H.; Xu, F.; Jin, Y. Polarimetric SAR image classification using deep convolutional neural networks. IEEE Geosci. Remote Sens. Lett. 2016, 13, 1935–1939. [Google Scholar] [CrossRef]
- Lee, K.B.; Cheon, S.; Kim, C.O. A convolutional neural network for fault classification and diagnosis in semiconductor manufacturing processes. IEEE Trans. Semicond. Manuf. 2017, 30, 135–142. [Google Scholar] [CrossRef]
- Rogers, C.; Piggott, A.Y.; Thomson, D.J.; Wiser, R.F.; Opris, I.E.; Fortune, S.A.; Compston, A.J.; Gondarenko, A.; Meng, F.; Chen, X.; et al. A universal 3D imaging sensor on a silicon photonics platform. Nature 2021, 590, 256–261. [Google Scholar] [CrossRef]











| Parameter Name | Value |
|---|---|
| The side length of the cube | 0.5 m |
| Cone base radius/cone top height | 0.5 m/1.5 m |
| Ellipsoid short/medium/long axis | 0.5 m/0.5 m/1.5 m |
| Spin frequency | 1 Hz, 2 Hz, 3 Hz |
| Attitude angle α | 0°, 2°, 4°, …, 90° |
| Window function | Hanning |
| Laser wavelength | 1064 nm |
| Bias frequency | 70 MHz |
| Sampling frequency | 200 MHz |
| Simulation duration | 1 s |
| The number of face elements | 625 |
| Window length | 2 × 104 points |
| AlexNet | VGG | GoogLeNet | ResNet | |
|---|---|---|---|---|
| Birth time | 2012 | 2014 | 2014 | 2015 |
| Number of layers | 8 | 19 | 22 | 152 |
| Error rate of Top5 | 16.4% | 7.3% | 6.7% | 3.57% |
| Memory consumed | High | High | Low | Lower |
| Parameter Name | Value | Parameter Name | Value |
|---|---|---|---|
| Equipment | cuda | Learning rate | 0.001 |
| Loss function | CrossEntropyLoss | Epoch | 30 |
| Optimizer | SGD | Batch size | 16 |
| Training set length | 8.3711 × 104 | Number of categories | 3/46 |
| Test set length | 5.5807 × 104 | — | — |
| Parameter Name | Value |
|---|---|
| The side length of the cube | 6 mm |
| Cone base radius/cone top height | 4 mm/12 mm |
| Ellipsoid short/medium/long axis | 4 mm/4 mm/12 mm |
| Drive voltage | 10 V |
| Attitude angle α | 0°, 2°, 4°, …, 90° |
| Laser wavelength | 1064 nm |
| Bias frequency | 70 MHz |
| Sampling frequency | 200 MHz |
| Emits laser power | 300 mW |
| Detection distance | 80 m |
Disclaimer/Publisher’s Note: The statements, opinions and data contained in all publications are solely those of the individual author(s) and contributor(s) and not of MDPI and/or the editor(s). MDPI and/or the editor(s) disclaim responsibility for any injury to people or property resulting from any ideas, methods, instructions or products referred to in the content. |
© 2024 by the authors. Licensee MDPI, Basel, Switzerland. This article is an open access article distributed under the terms and conditions of the Creative Commons Attribution (CC BY) license (https://creativecommons.org/licenses/by/4.0/).
Share and Cite
Wang, Z.; Han, Y.; Zhang, Y.; Hao, J.; Zhang, Y. Classification and Recognition Method of Non-Cooperative Objects Based on Deep Learning. Sensors 2024, 24, 583. https://doi.org/10.3390/s24020583
Wang Z, Han Y, Zhang Y, Hao J, Zhang Y. Classification and Recognition Method of Non-Cooperative Objects Based on Deep Learning. Sensors. 2024; 24(2):583. https://doi.org/10.3390/s24020583
Chicago/Turabian StyleWang, Zhengjia, Yi Han, Yiwei Zhang, Junhua Hao, and Yong Zhang. 2024. "Classification and Recognition Method of Non-Cooperative Objects Based on Deep Learning" Sensors 24, no. 2: 583. https://doi.org/10.3390/s24020583
APA StyleWang, Z., Han, Y., Zhang, Y., Hao, J., & Zhang, Y. (2024). Classification and Recognition Method of Non-Cooperative Objects Based on Deep Learning. Sensors, 24(2), 583. https://doi.org/10.3390/s24020583

