A Novel Multidimensional Tensile, Shear, and Buckling Sensor for the Measurement of Flexible Fibrous Materials
Abstract
1. Introduction
1.1. Historical Background of Fabric Instrumentation
1.2. Evaluation of the KES-F System
- The fabric clamps for tensile and shear measurement are connected to the instrument support by friction. The advantage of this construction is that the sensor is not subjected to the forces involved in operating the fabric clamps and is not affected by the gravity of the fabric clamps themselves. The disadvantage is that frictional forces are introduced during measurement and lead to measurement errors, especially when it is at low force.
- During shear measurement, the shear directional force component formed by the pre-stretch force applied to the fabric is mistakenly measured as shear when the fabric shear angle is not equal to zero. This mechanical component was not removed in the measurement processing circuit (the KES-F used an analogue circuit to process the signal and, based on the technology available at the time, this mechanical component could have been removed by the operational amplifier circuit).
- Dynamic pre-tension for tensile and shear measurement is not supported.
- There is a need for the instrument to provide digital, intelligent, and networking abilities for end-user requirements.
2. Machine Instrumentation for Testing
2.1. The Measurement of Fabric, and Its New Requirements
2.2. Sensor Measurement Range
- Fabric tensile force 0 to 10 N
- Fabric shear force −10 N to 10 N
- Fabric buckling force 0 to 10 N.
- Fabric tensile force 0 to 100 N
- Fabric shear force −10 N to 10 N
3. Sensor Design
3.1. Sensor Transformation Chain
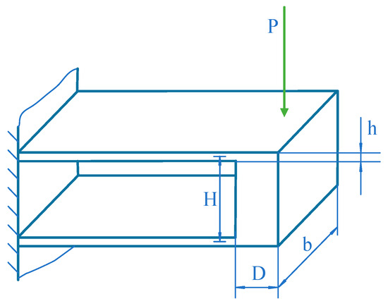
3.2. Elastic Elements Base Structure Analysis
3.3. Sensor Structural Design
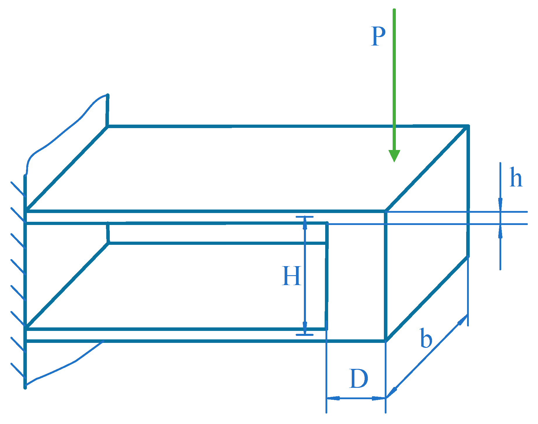
- To minimise inter-dimensional coupling between tensile and shear forces during measurement, by increasing the shear sensor elastic element’s ability to withstand tensile forces and resist inter-dimensional coupling (for highly accurate fabric measurement, the range of tensile force measurements is 10 times greater than the range of shear force measurements), as shown in Figure 9.
- To extend the dynamic performance of the sensor by increasing the structural stiffness of the sensor elastic element as much as possible.
- To reduce sensor interference caused by the weight of the fabric clamp, as shown in Figure 10.

3.4. Elastic Element Calculations
4. Finite Element Simulation of Sensor Elastic Elements
4.1. Integrated Multi-Dimensional Sensor Elastic Elements: Parts and Strain Gauges Bridging

4.2. Mesh Control and Generation


4.3. Simulation Results and Analysis of Elastic Element for the Rapid Measurement Solution
4.3.1. The Simulation Analysis (Tensile Simulation) of the Elastic Element for Rapid Measurement Solution
4.3.2. The Simulation Analysis (Shear Simulation) of the Elastic Element for Rapid Measurement Solution
4.3.3. Simulation Analysis of Elastic Elements Displacements
4.4. Summary of Sensor Simulation Results
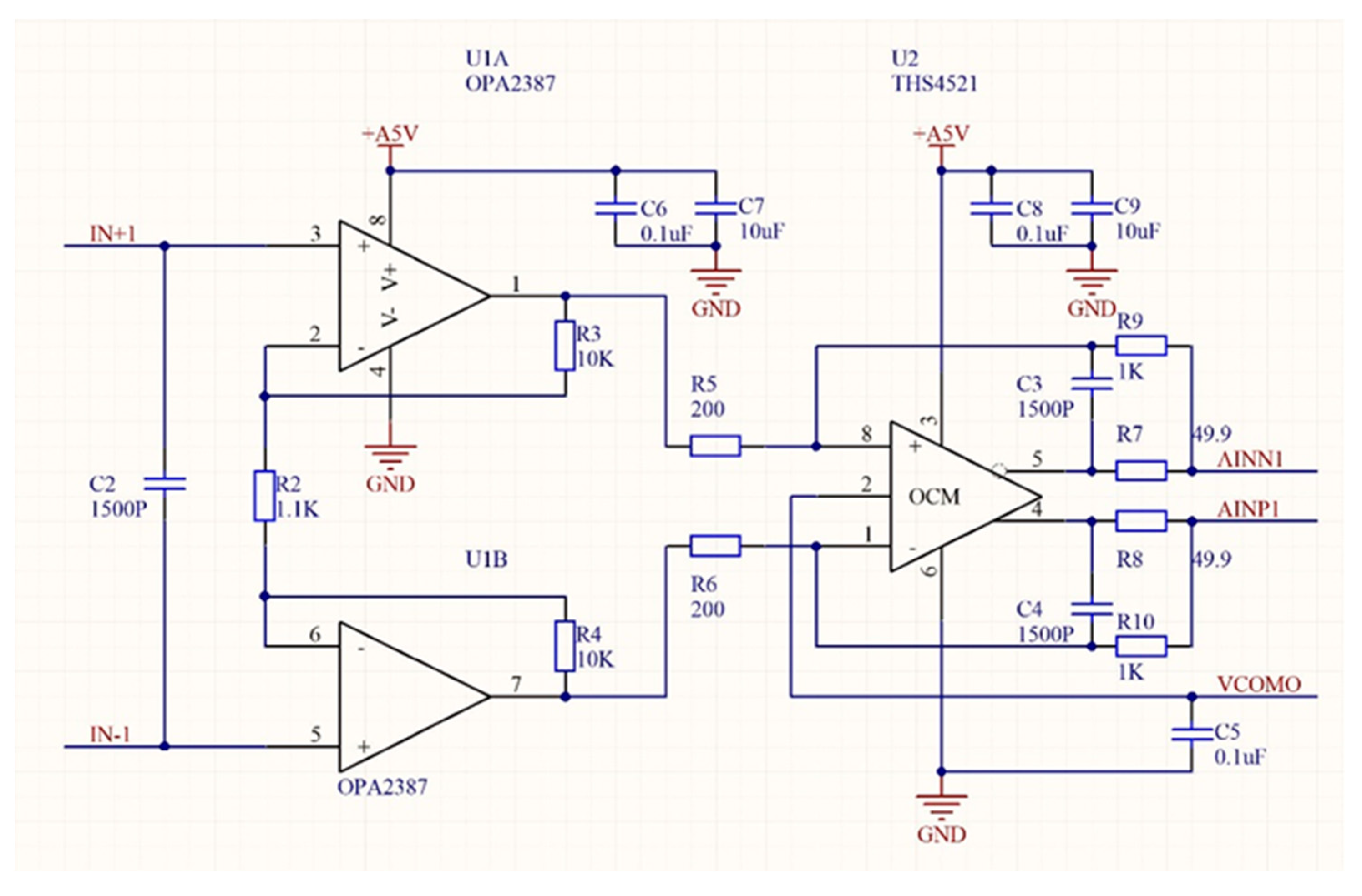
5. Analogue Front Ends and Sensor Signal Conditioning
- Once the software is developed and debugged, no additional costs are incurred during the manufacturing process and during use.
- The software does not have problems caused by temperature drift, etc.
- There is no inconsistency in the information processing of the software.
- After the making of the instrument is complete, the software can be easily updated as needed.
- Software has no environmental influence.
6. Conclusions
Author Contributions
Funding
Institutional Review Board Statement
Informed Consent Statement
Data Availability Statement
Conflicts of Interest
References
- Yousef, M.I.; Stylios, G.K. Legacy of the Zeppelins: Defining fabrics as engineering materials. J. Text. Inst. 2015, 106, 480–489. [Google Scholar] [CrossRef]
- Peirce, F.T. 26—The “handle” of cloth as a measurable quantity. J. Text. Inst. Trans. 1930, 21, T377–T416. [Google Scholar] [CrossRef]
- Peirce, F.T. The geometry of cloth structure. J. Text. Inst. 1937, 28, T45. [Google Scholar] [CrossRef]
- Kemp, A. An extension of Peirce’s cloth geometry to the treatment of non-circular threads. J. Text. Inst. Trans. 1958, 49, T44–T47. [Google Scholar] [CrossRef]
- Lindberg, J.; Behre, B.; Dahlberg, B. Part III: Shearing and Buckling of Various Commercial Fabrics. Text. Res. J. 1961, 31, 99–122. [Google Scholar] [CrossRef]
- Cusick, G.E. The Dependence of Fabric Drape on Bending and Shear Stiffness. J. Text. Inst. Trans. 1965, 56, T596–T606. [Google Scholar] [CrossRef]
- Grosberg, P.; Swani, N.M. The Mechanical Properties of Woven Fabrics: Part III: The Buckling of Woven Fabrics. Text. Res. J. 1966, 36, 332–338. [Google Scholar] [CrossRef]
- Stylios, G.; Fan, J. An expert system for the prediction of fabric sewability and optimization of sewing and fabric conditions in garment manufacture, (sewability system (SS)). In Textile Objective Measurement and Automation in Garment Manufacture; Stylios, G., Ed.; Ellis Horwood Ltd.: London, UK, 1991; pp. 139–147. [Google Scholar]
- Stylios, G.; Fan, J.; Sotomi, J.O.; Deacon, R. A New Concept in Garment Manufacture: The sewability integrated environment incorporating automated objective measurement systems. Int. J. Cloth. Sci. Technol. 1992, 4, 45–48. [Google Scholar] [CrossRef]
- Stylios, G.; Sotomi, O.J.; Zhu, R.; Xu, Y.M.; Deacon, R. The mechatronic principles for intelligent sewing environments. Mechatronics 1995, 5, 309–319. [Google Scholar] [CrossRef]
- Postle, R. Fabric objective measurement Part VI: Product development and implementation. Text Asia 1989, 20, 59. [Google Scholar]
- Kawabata, S. (Ed.) HESC Standard of Hand Evaluation (HV standard for Men’s Suiting); HESC, Textile Machinery Society of Japan: Osaka, Japan, 1975. [Google Scholar]
- Kawabata, S.; Niwa, M. Fabric Performance in Clothing and Clothing Manufacture. J. Text. Inst. 1989, 80, 19–50. [Google Scholar] [CrossRef]
- Kawabata, S.; Niwa, M. Objective measurement of fabric mechanical property and quality:: Its application to textile and clothing manufacturing. Int. J. Cloth. Sci. Technol. 1991, 3, 7–18. [Google Scholar] [CrossRef]
- Boos, A.; Tester, D. CSIRO FAST—Fabric Assurance by Simple Testing; CSIRO: Canberra, Australia, 1994. [Google Scholar]
- Stylios, G.K. Fabric objective measurement; FAMOUS, a new alternative to low stress measurement. Int. J. Cloth. Sci. Technol. 2000, 12, 1. [Google Scholar] [CrossRef]
- Hu, J.Y.; Hes, L.; Li, Y.; Yeung, K.W.; Yao, B.G. Fabric Touch Tester: Integrated evaluation of thermal–mechanical sensory properties of polymeric materials. Polym. Test. 2006, 25, 1081–1090. [Google Scholar] [CrossRef]
- Browzwear. See Your Fabrics in True-to-Life 3D with Browzwear’s new Fabric Analyzer News. 2017. Available online: https://browzwear.com/see-fabrics-true-life-3d-browzwears-new-fabric-analyzer/ (accessed on 7 September 2018).
- Available online: https://optitex.com/ (accessed on 18 November 2023).
- Available online: https://www.clo3d.com/en/ (accessed on 18 November 2023).
- Bishop, D.P. Fabrics: Sensory and Mechanical Properties. Text. Prog. 1996, 26, 1–62. [Google Scholar] [CrossRef]
- Shishoo, R. Objective measurement of fabric handle: Dream or reality. In Proceedings of the Avantex, International Symposium for High-Tech Apparel Textiles and Fashion Engineering with Innovation-Forum, Frankfurt, Germany, 27 November 2000. 15p. [Google Scholar]
- Kuijpers, S.; LuibleBär, C.; Gong, H. The Measurement of Fabric Properties for Virtual Simulation—A Critical Review. IEEE Standards Association, Industry Connections Report, 1-43. Article STDVA24083 978-1-5044-6497-0. Advance online publication. 2020. Available online: https://standards.ieee.org/content/dam/ieeestandards/standards/web/governance/iccom/3DBP-Measurement_of_fabric_properties.pdf (accessed on 14 December 2023).
- Han, F.; Stylios, G. 3D modelling, simulation and visualisation techniques for drape textiles and garments. In Modelling and Predicting Textile Behaviour; Woodhead Publishing: Sawston, UK, 2010; pp. 388–421. [Google Scholar] [CrossRef]
- Stylios, G. Engineering, re-engineering and reverse engineering of textiles or textile genetic engineering. Int. J. Cloth. Sci. Technol. 1998, 10. [Google Scholar] [CrossRef]
- Hearle, J.W.S. From biological macromolecules to drape of clothing: 50 years of computing for textiles. Stud. Comput. Intell. 2007, 55, 1–19. [Google Scholar]
- Timoshenko, S. An Introduction to the Theory of Elasticity. Nature 1936, 138, 54–55. [Google Scholar] [CrossRef]
- Love, A.E.H. A Treatise on the Mathematical Theory of Elasticity; Cambridge University Press: Cambridge, UK, 1892. [Google Scholar]
- Available online: https://www.ti.com/lit/ds/symlink/ads1274.pdf?ts=1703100522365&ref_url=https%253A%252F%252Fwww.ti.com%252Fproduct%252FADS1274%253FkeyMatch%253DADS1274%2526tisearch%253Dsearch-everything%2526usecase%253DGPN-ALT (accessed on 10 December 2023).
- Available online: https://developer.arm.com/Processors/Cortex-M33 (accessed on 10 December 2023).
- Muir, P.F. A virtual sensor approach to robot kinematic identification: Theory and experimental implementation. In Proceedings of the 1990 IEEE International Conference on Systems Engineering, Pittsburgh, PA, USA, 9–11 August 1990; pp. 440–444. [Google Scholar]













| G1 | G2 | G3 | G4 | |
|---|---|---|---|---|
| Average strain value | −6.3716 | 6.1828 | −6.3809 | 6.2759 |
| Max strain value (Abs) | −6.8594 | 6.7779 | −6.8588 | 6.7811 |
| Strain utilisation factor | 0.92888 | 0.91207 | 0.93032 | 0.92551 |
| G5 | G6 | G7 | G8 | |
|---|---|---|---|---|
| Average strain value | 5.38345 × 10−7 | −2.00062 × 10−6 | −1.81879 × 10−6 | 6.98684 × 10−7 |
| G5 | G6 | G7 | G8 | |
|---|---|---|---|---|
| Average strain value | −6.4317 × 10−4 | 6.4484 × 10−4 | −6.4077 × 10−4 | 6.4511 × 10−4 |
| Max strain value (Abs) | −6.8919 × 10−4 | 6.9023 × 10−4 | −6.8675 × 10−4 | 6.8841 × 10−4 |
| Strain utilisation factor | 0.93322 | 0.93424 | 0.93305 | 0.93710 |
| G1 | G2 | G3 | G4 | |
|---|---|---|---|---|
| Average strain value | −4.4102 × 10−6 | −2.7738 × 10−6 | 2.7449 × 10−6 | 9.0456 × 10−7 |
| Rapid Measurement Sensor | Accurate Measurement Sensor | |||
|---|---|---|---|---|
| T | S | T | S | |
| G1 strain mean | −6.3716 × 10−4 | −4.4102 × 10−6 | −6.7800 × 10−4 | −2.6776 × 10−6 |
| G2 strain mean | 6.1828 × 10−4 | −2.7738 × 10−6 | 6.3514 × 10−4 | −7.1012 × 107 |
| G3 strain mean | −6.3809 × 10−4 | 2.7449 × 10−6 | −6.7939 × 10−4 | 2.5647 × 10−6 |
| G4 strain mean | 6.2759 × 10−4 | 9.0456 × 10−7 | 6.3271 × 10−4 | 5.5698 × 10−7 |
| G5 strain mean | 5.3835 × 10 × 10−7 | −64317 × 10−4 | 4.8108 × 10−6 | −6.4972 × 10−4 |
| G6 strain mean | −2.0006 × 10−6 | 6.4484 × 10−4 | −2.0042 × 10−5 | 6.4424 × 10−4 |
| G7 strain mean | −1.8188 × 10−6 | −64077 × 10−4 | −1.8827 × 10−5 | −6.4492 × 10−4 |
| G8 strain mean | 6.9868 × 10−7 | 6.4511 × 10−4 | 7.1813 × 10−6 | 6.4039 × 10−4 |
| Strain utilisation factor main | 0.9242 | 0.9344 | 0.9711 | 0.9364 |
| Displacement [mm] | 0.3079 | 0.3991 | 0.22715 | 0.3986 |
| Bridge sensitivity | 1.2606 × 10−3 | 1.2869 × 10−3 | 1.3127 × 10−3 | 1.2896 × 10−3 |
| Bridge output [mV] | 6.303 | 6.4345 | 6.563 | 6.448 |
| Interdimensional coupling [mV] | −0.054 | −0.5098 | −0.2136 | −0.0001 |
Disclaimer/Publisher’s Note: The statements, opinions and data contained in all publications are solely those of the individual author(s) and contributor(s) and not of MDPI and/or the editor(s). MDPI and/or the editor(s) disclaim responsibility for any injury to people or property resulting from any ideas, methods, instructions or products referred to in the content. |
© 2024 by the authors. Licensee MDPI, Basel, Switzerland. This article is an open access article distributed under the terms and conditions of the Creative Commons Attribution (CC BY) license (https://creativecommons.org/licenses/by/4.0/).
Share and Cite
Luo, L.; Stylios, G. A Novel Multidimensional Tensile, Shear, and Buckling Sensor for the Measurement of Flexible Fibrous Materials. Sensors 2024, 24, 406. https://doi.org/10.3390/s24020406
Luo L, Stylios G. A Novel Multidimensional Tensile, Shear, and Buckling Sensor for the Measurement of Flexible Fibrous Materials. Sensors. 2024; 24(2):406. https://doi.org/10.3390/s24020406
Chicago/Turabian StyleLuo, Liang, and George Stylios. 2024. "A Novel Multidimensional Tensile, Shear, and Buckling Sensor for the Measurement of Flexible Fibrous Materials" Sensors 24, no. 2: 406. https://doi.org/10.3390/s24020406
APA StyleLuo, L., & Stylios, G. (2024). A Novel Multidimensional Tensile, Shear, and Buckling Sensor for the Measurement of Flexible Fibrous Materials. Sensors, 24(2), 406. https://doi.org/10.3390/s24020406

