Enhancing EEG-Based MI-BCIs with Class-Specific and Subject-Specific Features Detected by Neural Manifold Analysis
Abstract
1. Introduction
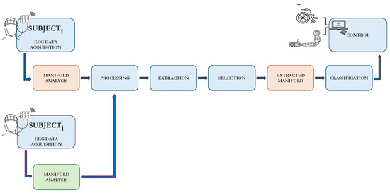
2. Materials and Methods
- Signal processing: Filter Bank.
- Feature extraction: common spatial pattern algorithm.
- Feature selection: mutual information-based best individual feature.
- Classification: quadratic discriminant analysis classifier.
2.1. Signal Processing: Filter Bank
2.2. Feature Extraction: Common Spatial Pattern Algorithm
2.3. Feature Selection: Mutual Information-Based Best Individual Feature
2.4. Classification: Quadratic Discriminant Analysis
2.5. Neural Manifold Analysis
2.6. NMA Pipelines
- FBCSP:
- The entire EEG signal interval T, during which the motor imagery task is performed, resulting in trials .
- Pipeline 0:
- Reduced EEG trials centered on the maximum separability time point among classes.
- Pipeline 1:
- For each trial, two time series are obtained: one corresponding to standard FBCSP and the other to Pipeline 0 . The features obtained from each FBCSP procedure are concatenated and sent to the classifier.
- Pipeline 2:
- For each trial, two time series are obtained: and . These signals are concatenated to form a new time series , on which the feature extraction procedure is applied.
- Pipeline 3:
- For each trial, two time series are obtained: one corresponding to standard FBCSP and the other to , corresponding to the maximum separability time point between classes i and j. The features obtained from each FBCSP procedure are concatenated and sent to the classifier.
- Pipeline 4:
- For each trial, two time series and are obtained. These signals are concatenated to form a new time series , on which the feature extraction procedure is applied.
- Pipeline 5:
- For each trial, two time series are obtained: one corresponding to standard FBCSP and the other to , corresponding to the maximum separability time point between classes i and j. The features obtained from each FBCSP procedure are concatenated and sent to the classifier.
- Pipeline 6:
- For each trial, two time series and are obtained. These signals are concatenated to form a new time series , on which the feature extraction procedure is applied.
3. Experimental Results
3.1. Tests on Graz Dataset 2b
3.1.1. Graz Dataset 2b Description
3.1.2. Performance Comparison on Graz Dataset 2b
3.2. Tests on Graz Dataset 2a
3.2.1. Graz Dataset 2a Description
3.2.2. Enhancing Class Separation via NMA
3.2.3. Cross-Subjects Manifold Sharing
4. Conclusions
Author Contributions
Funding
Institutional Review Board Statement
Informed Consent Statement
Data Availability Statement
Conflicts of Interest
References
- Hosseini, M.P.; Hosseini, A.; Ahi, K. A review on machine learning for EEG signal processing in bioengineering. IEEE Rev. Biomed. Eng. 2020, 14, 204–218. [Google Scholar] [CrossRef] [PubMed]
- Dhiman, R. Machine learning techniques for electroencephalogram based brain-computer interface: A systematic literature review. Meas. Sens. 2023, 28, 100823. [Google Scholar]
- Pahuja, S.; Veer, K. Recent approaches on classification and feature extraction of EEG signal: A review. Robotica 2022, 40, 77–101. [Google Scholar]
- Lotte, F.; Bougrain, L.; Cichocki, A.; Clerc, M.; Congedo, M.; Rakotomamonjy, A.; Yger, F. A review of classification algorithms for EEG-based brain–computer interfaces: A 10 year update. J. Neural Eng. 2018, 15, 031005. [Google Scholar] [CrossRef] [PubMed]
- Apicella, A.; Arpaia, P.; Frosolone, M.; Improta, G.; Moccaldi, N.; Pollastro, A. EEG-based measurement system for monitoring student engagement in learning 4.0. Sci. Rep. 2022, 12, 5857. [Google Scholar] [CrossRef]
- Decety, J. The neurophysiological basis of motor imagery. Behav. Brain Res. 1996, 77, 45–52. [Google Scholar] [CrossRef] [PubMed]
- Jeannerod, M. Mental imagery in the motor context. Neuropsychologia 1995, 33, 1419–1432. [Google Scholar] [CrossRef] [PubMed]
- Pfurtscheller, G.; Neuper, C. Motor imagery and direct brain-computer communication. Proc. IEEE 2001, 89, 1123–1134. [Google Scholar] [CrossRef]
- Pfurtscheller, G. Functional brain imaging based on ERD/ERS. Vis. Res. 2001, 41, 1257–1260. [Google Scholar] [CrossRef]
- Giannopulu, I.; Mizutani, H. Neural kinesthetic contribution to motor imagery of body parts: Tongue, hands, and feet. Front. Hum. Neurosci. 2021, 15, 602723. [Google Scholar] [CrossRef]
- Ehrsson, H.H.; Geyer, S.; Naito, E. Imagery of voluntary movement of fingers, toes, and tongue activates corresponding body-part-specific motor representations. J. Neurophysiol. 2003, 90, 3304–3316. [Google Scholar] [CrossRef] [PubMed]
- Praamstra, P.; Boutsen, L.; Humphreys, G.W. Frontoparietal control of spatial attention and motor intention in human EEG. J. Neurophysiol. 2005, 94, 764–774. [Google Scholar] [CrossRef] [PubMed]
- He, B.; Baxter, B.; Edelman, B.J.; Cline, C.C.; Wenjing, W.Y. Noninvasive brain-computer interfaces based on sensorimotor rhythms. Proc. IEEE 2015, 103, 907–925. [Google Scholar] [CrossRef]
- Edelman, B.J.; Meng, J.; Suma, D.; Zurn, C.; Nagarajan, E.; Baxter, B.S.; Cline, C.C.; He, B. Noninvasive neuroimaging enhances continuous neural tracking for robotic device control. Sci. Robot. 2019, 4, eaaw6844. [Google Scholar] [CrossRef]
- Pfurtscheller, G.; Guger, C.; Müller, G.; Krausz, G.; Neuper, C. Brain oscillations control hand orthosis in a tetraplegic. Neurosci. Lett. 2000, 292, 211–214. [Google Scholar] [CrossRef]
- Zimmermann-Schlatter, A.; Schuster, C.; Puhan, M.A.; Siekierka, E.; Steurer, J. Efficacy of motor imagery in post-stroke rehabilitation: A systematic review. J. Neuroeng. Rehabil. 2008, 5, 8. [Google Scholar] [CrossRef]
- Apicella, A.; Arpaia, P.; Frosolone, M.; Moccaldi, N. High-wearable EEG-based distraction detection in motor rehabilitation. Sci. Rep. 2021, 11, 5297. [Google Scholar] [CrossRef]
- Wu, D.; Xu, Y.; Lu, B.L. Transfer learning for EEG-based brain—Computer interfaces: A review of progress made since 2016. IEEE Trans. Cogn. Dev. Syst. 2020, 14, 4–19. [Google Scholar] [CrossRef]
- Bonnet, L.; Lotte, F.; Lécuyer, A. Two brains, one game: Design and evaluation of a multiuser BCI video game based on motor imagery. IEEE Trans. Comput. Intell. AI Games 2013, 5, 185–198. [Google Scholar] [CrossRef]
- Mladenović, J.; Frey, J.; Pramij, S.; Mattout, J.; Lotte, F. Towards identifying optimal biased feedback for various user states and traits in motor imagery BCI. IEEE Trans. Biomed. Eng. 2021, 69, 1101–1110. [Google Scholar] [CrossRef]
- Gómez, C.M.; Arjona, A.; Donnarumma, F.; Maisto, D.; Rodríguez-Martínez, E.I.; Pezzulo, G. Tracking the time course of Bayesian inference with event-related potentials: A study using the central Cue Posner Paradigm. Front. Psychol. 2019, 10, 1424. [Google Scholar] [CrossRef] [PubMed]
- Subasi, A. EEG signal classification using wavelet feature extraction and a mixture of expert model. Expert Syst. Appl. 2007, 32, 1084–1093. [Google Scholar] [CrossRef]
- Atyabi, A.; Shic, F.; Naples, A. Mixture of autoregressive modeling orders and its implication on single trial EEG classification. Expert Syst. Appl. 2016, 65, 164–180. [Google Scholar] [CrossRef] [PubMed]
- Blankertz, B.; Tomioka, R.; Lemm, S.; Kawanabe, M.; Muller, K.R. Optimizing spatial filters for robust EEG single-trial analysis. IEEE Signal Process. Mag. 2007, 25, 41–56. [Google Scholar] [CrossRef]
- Qin, L.; He, B. A wavelet-based time–frequency analysis approach for classification of motor imagery for brain–computer interface applications. J. Neural Eng. 2005, 2, 65. [Google Scholar] [CrossRef] [PubMed]
- Zhang, W.; Wu, D. Manifold embedded knowledge transfer for brain-computer interfaces. IEEE Trans. Neural Syst. Rehabil. Eng. 2020, 28, 1117–1127. [Google Scholar] [CrossRef]
- Arpaia, P.; Donnarumma, F.; Esposito, A.; Parvis, M. Channel selection for optimal EEG measurement in motor imagery-based brain-computer interfaces. Int. J. Neural Syst. 2021, 31, 2150003. [Google Scholar] [CrossRef]
- Gu, X.; Cao, Z.; Jolfaei, A.; Xu, P.; Wu, D.; Jung, T.P.; Lin, C.T. EEG-based brain-computer interfaces (BCIs): A survey of recent studies on signal sensing technologies and computational intelligence approaches and their applications. IEEE/ACM Trans. Comput. Biol. Bioinform. 2021, 18, 1645–1666. [Google Scholar] [CrossRef]
- Jayaram, V.; Alamgir, M.; Altun, Y.; Scholkopf, B.; Grosse-Wentrup, M. Transfer learning in brain-computer interfaces. IEEE Comput. Intell. Mag. 2016, 11, 20–31. [Google Scholar] [CrossRef]
- Wu, D.; Lawhern, V.J.; Hairston, W.D.; Lance, B.J. Switching EEG headsets made easy: Reducing offline calibration effort using active weighted adaptation regularization. IEEE Trans. Neural Syst. Rehabil. Eng. 2016, 24, 1125–1137. [Google Scholar] [CrossRef]
- Kang, H.; Nam, Y.; Choi, S. Composite common spatial pattern for subject-to-subject transfer. IEEE Signal Process. Lett. 2009, 16, 683–686. [Google Scholar] [CrossRef]
- Zanini, P.; Congedo, M.; Jutten, C.; Said, S.; Berthoumieu, Y. Transfer learning: A Riemannian geometry framework with applications to brain—Computer interfaces. IEEE Trans. Biomed. Eng. 2017, 65, 1107–1116. [Google Scholar] [CrossRef] [PubMed]
- Lawhern, V.J.; Solon, A.J.; Waytowich, N.R.; Gordon, S.M.; Hung, C.P.; Lance, B.J. EEGNet: A compact convolutional neural network for EEG-based brain—Computer interfaces. J. Neural Eng. 2018, 15, 056013. [Google Scholar] [CrossRef]
- Zheng, M.; Lin, Y. A deep transfer learning network with two classifiers based on sample selection for motor imagery brain-computer interface. Biomed. Signal Process. Control 2024, 89, 105786. [Google Scholar] [CrossRef]
- Xie, Y.; Wang, K.; Meng, J.; Yue, J.; Meng, L.; Yi, W.; Jung, T.P.; Xu, M.; Ming, D. Cross-dataset transfer learning for motor imagery signal classification via multi-task learning and pre-training. J. Neural Eng. 2023, 20, 056037. [Google Scholar] [CrossRef]
- Li, D.; Wang, J.; Xu, J.; Fang, X.; Ji, Y. Cross-channel specific-mutual feature transfer learning for motor imagery EEG signals decoding. IEEE Trans. Neural Netw. Learn. Syst. 2023. [Google Scholar] [CrossRef] [PubMed]
- Arpaia, P.; Covino, A.; Cristaldi, L.; Frosolone, M.; Gargiulo, L.; Mancino, F.; Mantile, F.; Moccaldi, N. A systematic review on feature extraction in electroencephalography-based diagnostics and therapy in attention deficit hyperactivity disorder. Sensors 2022, 22, 4934. [Google Scholar] [CrossRef]
- Lotte, F.; Guan, C. Regularizing common spatial patterns to improve BCI designs: Unified theory and new algorithms. IEEE Trans. Biomed. Eng. 2010, 58, 355–362. [Google Scholar] [CrossRef]
- Vallabhaneni, A.; He, B. Motor imagery task classification for brain computer interface applications using spatiotemporal principle component analysis. Neurol. Res. 2004, 26, 282–287. [Google Scholar] [CrossRef]
- Simola, J.; Silander, T.; Harju, M.; Lahti, O.; Makkonen, E.; Pätsi, L.M.; Smallwood, J. Context independent reductions in external processing during self-generated episodic social cognition. Cortex 2023, 159, 39–53. [Google Scholar] [CrossRef]
- Kwon, O.Y.; Lee, M.H.; Guan, C.; Lee, S.W. Subject-independent brain–computer interfaces based on deep convolutional neural networks. IEEE Trans. Neural Netw. Learn. Syst. 2019, 31, 3839–3852. [Google Scholar] [CrossRef] [PubMed]
- Dong, Y.; Wen, X.; Gao, F.; Gao, C.; Cao, R.; Xiang, J.; Cao, R. Subject-independent EEG classification of motor imagery based on dual-branch feature fusion. Brain Sci. 2023, 13, 1109. [Google Scholar] [CrossRef] [PubMed]
- Brunner, C.; Leeb, R.; Müller-Putz, G.; Schlögl, A.; Pfurtscheller, G. BCI Competition 2008–Graz data set A. Inst. Knowl. Discov. (Laboratory-Brain-Comput. Interfaces) Graz Univ. Technol. 2008, 16, 1–6. [Google Scholar]
- Chin, Z.Y.; Ang, K.K.; Wang, C.; Guan, C.; Zhang, H. Multi-class filter bank common spatial pattern for four-class motor imagery BCI. In Proceedings of the 2009 Annual International Conference of the IEEE Engineering in Medicine and Biology Society, Minneapolis, MN, USA, 3–6 September 2009; pp. 571–574. [Google Scholar]
- Ang, K.K.; Chin, Z.Y.; Wang, C.; Guan, C.; Zhang, H. Filter bank common spatial pattern algorithm on BCI competition IV datasets 2a and 2b. Front. Neurosci. 2012, 6, 21002. [Google Scholar] [CrossRef]
- Tangermann, M.; Müller, K.R.; Aertsen, A.; Birbaumer, N.; Braun, C.; Brunner, C.; Leeb, R.; Mehring, C.; Miller, K.J.; Müller-Putz, G.R.; et al. Review of the BCI competition IV. Front. Neurosci. 2012, 6, 55. [Google Scholar] [CrossRef]
- Ang, K.K.; Chin, Z.Y.; Zhang, H.; Guan, C. Filter Bank Common Spatial Pattern (FBCSP) in Brain-Computer Interface. In Proceedings of the 2008 IEEE International Joint Conference on Neural Networks (IEEE World Congress on Computational Intelligence), Hong Kong, China, 1–8 June 2008; pp. 2390–2397. [Google Scholar]
- Thiyam, D.; Rajkumar, E. Common Spatial Pattern Algorithm Based Signal Processing Techniques for Classification of Motor Imagery Movements: A Mini Review. Int. J. Circuit Theory Appl. 2016, 9, 53–65. [Google Scholar]
- Ang, K.K.; Chin, Z.Y.; Zhang, H.; Guan, C. Mutual information-based selection of optimal spatial–temporal patterns for single-trial EEG-based BCIs. Pattern Recognit. 2012, 45, 2137–2144. [Google Scholar] [CrossRef]
- Hastie, T.; Tibshirani, R.; Friedman, J.H.; Friedman, J.H. The Elements of Statistical Learning: Data Mining, Inference, and Prediction; Springer: New York, NY, USA, 2009; Volune 2. [Google Scholar]
- Yu, B.M.; Cunningham, J.P.; Santhanam, G.; Ryu, S.; Shenoy, K.V.; Sahani, M. Gaussian-process factor analysis for low-dimensional single-trial analysis of neural population activity. In Proceedings of the NIPS’08: 21st International Conference on Neural Information Processing Systems, Vancouver, BC, Canada, 8–10 December 2008. [Google Scholar]
- Kobak, D.; Brendel, W.; Constantinidis, C.; Feierstein, C.E.; Kepecs, A.; Mainen, Z.F.; Qi, X.L.; Romo, R.; Uchida, N.; Machens, C.K. Demixed principal component analysis of neural population data. elife 2016, 5, e10989. [Google Scholar] [CrossRef]
- Zhou, D.; Wei, X.X. Learning identifiable and interpretable latent models of high-dimensional neural activity using pi-VAE. Adv. Neural Inf. Process. Syst. 2020, 33, 7234–7247. [Google Scholar]
- McInnes, L.; Healy, J.; Melville, J. Umap: Uniform manifold approximation and projection for dimension reduction. arXiv 2018, arXiv:1802.03426. [Google Scholar]
- Low, R.J.; Lewallen, S.; Aronov, D.; Nevers, R.; Tank, D.W. Probing variability in a cognitive map using manifold inference from neural dynamics. BioRxiv 2018, 418939. [Google Scholar] [CrossRef]
- Pandarinath, C.; O’Shea, D.J.; Collins, J.; Jozefowicz, R.; Stavisky, S.D.; Kao, J.C.; Trautmann, E.M.; Kaufman, M.T.; Ryu, S.I.; Hochberg, L.R.; et al. Inferring single-trial neural population dynamics using sequential auto-encoders. Nat. Methods 2018, 15, 805–815. [Google Scholar] [CrossRef] [PubMed]
- Schneider, S.; Lee, J.H.; Mathis, M.W. Learnable latent embeddings for joint behavioural and neural analysis. Nature 2023, 617, 360–368. [Google Scholar] [CrossRef]
- Mathis, M.W. Brain dynamics uncovered using a machine-learning algorithm. Nature 2023. [Google Scholar] [CrossRef]
- Vinjamuri, R.; Weber, D.J.; Mao, Z.H.; Collinger, J.L.; Degenhart, A.D.; Kelly, J.W.; Boninger, M.L.; Tyler-Kabara, E.C.; Wang, W. Toward synergy-based brain-machine interfaces. IEEE Trans. Inf. Technol. Biomed. 2011, 15, 726–736. [Google Scholar] [CrossRef]
- Prevete, R.; Donnarumma, F.; d’Avella, A.; Pezzulo, G. Evidence for sparse synergies in grasping actions. Sci. Rep. 2018, 8, 616. [Google Scholar] [CrossRef] [PubMed]
- Donnarumma, F.; Prevete, R.; Maisto, D.; Fuscone, S.; Irvine, E.M.; van der Meer, M.A.; Kemere, C.; Pezzulo, G. A framework to identify structured behavioral patterns within rodent spatial trajectories. Sci. Rep. 2021, 11, 468. [Google Scholar] [CrossRef]
- Jenatton, R.; Mairal, J.; Obozinski, G.; Bach, F.R. Proximal methods for sparse hierarchical dictionary learning. In Proceedings of the ICML, Haifa, Israel, 21–24 June 2010; Citeseer: Gaithersburg, MD, USA, 2010; Volume 1, p. 2. [Google Scholar]
- Montgomery, D.C. Design and Analysis of Experiments; John Wiley & Sons: Hoboken, NJ, USA, 2017. [Google Scholar]
- Arpaia, P.; Frosolone, M.; Gargiulo, L.; Moccaldi, N.; Nalin, M.; Perin, A.; Puttilli, C. Specific feature selection in wearable EEG-based transducers for monitoring high cognitive load in neurosurgeons. Comput. Stand. Interfaces 2025, 92, 103896. [Google Scholar] [CrossRef]
- Leeb, R.; Brunner, C.; Müller-Putz, G.; Schlögl, A.; Pfurtscheller, G. BCI Competition 2008–Graz data set B. Graz Univ. Technol. Austria 2008, 16, 1–6. [Google Scholar]
- Bethge, D.; Hallgarten, P.; Grosse-Puppendahl, T.; Kari, M.; Chuang, L.L.; Özdenizci, O.; Schmidt, A. EEG2Vec: Learning affective EEG representations via variational autoencoders. In Proceedings of the 2022 IEEE International Conference on Systems, Man, and Cybernetics (SMC), Prague, Czech Republic, 9–12 October 2022; pp. 3150–3157. [Google Scholar]












| BT Session | |||||
|---|---|---|---|---|---|
| Accuracy [%] | |||||
| Subject [#] | FBCSP | Pipeline 0 | Pipeline 1 | Pipeline 2 | Best Pipelines |
| 1 | 71.6 | 65.8 | 74.0 | 73.0 | 74.0 |
| 2 | 55.2 | 61.5 | 58.0 | 60.3 | 60.3 |
| 3 | 61.3 | 53.3 | 58.8 | 62.0 | 62.0 |
| 4 | 93.4 | 89.3 | 92.4 | 94.0 | 94.0 |
| 5 | 83.3 | 81.4 | 84.0 | 83.8 | 84.0 |
| 6 | 72.2 | 68.0 | 73.3 | 74.3 | 74.3 |
| 7 | 73.1 | 73.8 | 78.0 | 76.5 | 78.0 |
| 8 | 65.1 | 68.2 | 68.4 | 66.8 | 68.4 |
| 9 | 70.9 | 69.0 | 72.8 | 71.0 | 72.8 |
| mean ± SE | 71.8 ± 3.8 | 70.0 ± 3.5 | 73.3 ± 3.7 | 73.5 ± 3.5 | 74.2 ± 3.5 |
| BE Session | ||||||
|---|---|---|---|---|---|---|
| Accuracy [%] | ||||||
| Subject [#] | FBCSP | SCN | Pipeline 0 | Pipeline 1 | Pipeline 2 | Best Pipelines |
| 1 | 66.3 | 76.2 | 64.1 | 65.0 | 65.3 | 65.3 |
| 2 | 56.1 | 51.0 | 55.4 | 58.6 | 57.9 | 58.6 |
| 3 | 51.3 | 53.4 | 55.3 | 59.1 | 58.8 | 59.1 |
| 4 | 94.4 | 95.7 | 95.9 | 96.6 | 95.9 | 96.6 |
| 5 | 87.2 | 87.2 | 83.1 | 88.8 | 86.3 | 88.8 |
| 6 | 76.3 | 77.6 | 65.6 | 77.2 | 78.1 | 78.1 |
| 7 | 75.6 | 76.3 | 86.3 | 78.8 | 74.7 | 86.3 |
| 8 | 86.3 | 75.6 | 86.3 | 89.4 | 87.5 | 89.4 |
| 9 | 82.8 | 86.3 | 77.5 | 82.8 | 80.6 | 82.8 |
| mean ± SE | 75.1 ± 4.9 | 76.8 ± 5.1 | 74.4 ± 4.9 | 77.3 ± 4.4 | 76.1 ± 4.4 | 78.3 ± 4.7 |
| AT Session | |||||||||
|---|---|---|---|---|---|---|---|---|---|
| Accuracy [%] | |||||||||
| Subject [#] | FBCSP | Pipeline 0 | Pipeline 1 | Pipeline 2 | Pipeline 3 | Pipeline 4 | Pipeline 5 | Pipeline 6 | Best Pipelines |
| 1 | 78.1 | 66.3 | 77.4 | 76.0 | 80.9 | 79.5 | 75.3 | 79.9 | 80.9 |
| 2 | 46.5 | 45.1 | 49.7 | 46.2 | 49.3 | 50.7 | 49.3 | 53.1 | 53.1 |
| 3 | 81.9 | 75.0 | 84.7 | 83.7 | 79.5 | 86.8 | 81.9 | 87.2 | 87.2 |
| 4 | 49.3 | 49.0 | 54.5 | 51.4 | 53.5 | 52.8 | 52.1 | 54.5 | 54.5 |
| 5 | 58.0 | 56.3 | 55.6 | 65.5 | 54.9 | 60.1 | 53.8 | 59.0 | 65.5 |
| 6 | 50.0 | 52.4 | 58.0 | 56.3 | 52.8 | 53.5 | 55.6 | 52.8 | 58.0 |
| 7 | 78.8 | 77.8 | 80.6 | 84.4 | 79.2 | 76.7 | 76.7 | 79.5 | 84.4 |
| 8 | 85.4 | 84.7 | 88.9 | 83.0 | 83.0 | 86.8 | 83.7 | 85.1 | 88.9 |
| 9 | 83.3 | 80.2 | 83.0 | 79.5 | 78.8 | 85.1 | 86.5 | 83.7 | 86.5 |
| mean ± SE | 67.9 ± 5.5 | 65.2 ± 5.0 | 70.3 ± 5.2 | 69.5 ± 5.0 | 68.0 ± 4.9 | 70.2 ± 5.2 | 68.3 ± 5.1 | 70.5 ± 5.0 | 73.2 ± 5.1 |
| AE Session | ||||||||||
|---|---|---|---|---|---|---|---|---|---|---|
| Accuracy [%] | ||||||||||
| Subject [#] | FBCSP | SCN | Pipeline 0 | Pipeline 1 | Pipeline 2 | Pipeline 3 | Pipeline 4 | Pipeline 5 | Pipeline 6 | Best Pipelines |
| 1 | 67.8 | 71.4 | 57.3 | 67.7 | 66.7 | 67.7 | 71.2 | 71.2 | 71.9 | 71.9 |
| 2 | 47.5 | 39.2 | 46.9 | 49.0 | 48.3 | 45.1 | 49.0 | 44.1 | 46.2 | 49.0 |
| 3 | 83.3 | 82.5 | 77.1 | 84.4 | 82.3 | 83.7 | 83.7 | 82.6 | 81.3 | 84.4 |
| 4 | 53.5 | 58.7 | 53.1 | 57.6 | 58.3 | 55.6 | 63.2 | 54.5 | 57.6 | 63.2 |
| 5 | 32.4 | 44.3 | 38.2 | 36.8 | 43.1 | 35.8 | 39.2 | 36.5 | 38.5 | 43.1 |
| 6 | 42.6 | 46.9 | 41.3 | 42.7 | 43.8 | 47.9 | 42.4 | 42.0 | 43.4 | 47.9 |
| 7 | 80.6 | 76.9 | 74.7 | 78.1 | 83.3 | 78.1 | 78.8 | 78.1 | 78.1 | 83.3 |
| 8 | 82.2 | 74.8 | 77.1 | 79.2 | 80.6 | 81.3 | 80.9 | 80.9 | 80.2 | 80.9 |
| 9 | 71.7 | 75.9 | 70.1 | 71.5 | 77.1 | 71.5 | 73.3 | 77.1 | 77.1 | 77.1 |
| mean ± SE | 62.4 ± 6.3 | 63.4 ± 1.9 | 59.5 ± 5.2 | 63.0 ± 5.7 | 64.8 ± 5.6 | 63.0 ± 5.8 | 64.6 ± 5.7 | 63.0 ± 6.2 | 63.8 ± 5.8 | 66.7 ± 5.5 |
| AE Session | ||||
|---|---|---|---|---|
| FBCSP | SCN | NMA per Subject | NMA Cross Subjects | |
| Subject [#] | Accuracy [%] | |||
| 1 | 67.8 | 71.4 | 71.9 | 72.6 |
| 2 | 47.5 | 39.2 | 49.0 | 51.7 |
| 3 | 83.3 | 82.5 | 84.4 | 84.4 |
| 4 | 53.5 | 58.7 | 63.2 | 64.2 |
| 5 | 32.4 | 44.3 | 43.1 | 43.1 |
| 6 | 42.6 | 46.9 | 47.9 | 48.6 |
| 7 | 80.6 | 76.9 | 83.3 | 84.4 |
| 8 | 82.2 | 74.8 | 80.9 | 81.3 |
| 9 | 71.7 | 75.9 | 77.1 | 78.5 |
| mean ± SE | 62.4 ± 6.3 | 63.4 ± 5.5 | 66.7 ± 5.5 | 67.6 ± 5.4 |
Disclaimer/Publisher’s Note: The statements, opinions and data contained in all publications are solely those of the individual author(s) and contributor(s) and not of MDPI and/or the editor(s). MDPI and/or the editor(s) disclaim responsibility for any injury to people or property resulting from any ideas, methods, instructions or products referred to in the content. |
© 2024 by the authors. Licensee MDPI, Basel, Switzerland. This article is an open access article distributed under the terms and conditions of the Creative Commons Attribution (CC BY) license (https://creativecommons.org/licenses/by/4.0/).
Share and Cite
Frosolone, M.; Prevete, R.; Ognibeni, L.; Giugliano, S.; Apicella, A.; Pezzulo, G.; Donnarumma, F. Enhancing EEG-Based MI-BCIs with Class-Specific and Subject-Specific Features Detected by Neural Manifold Analysis. Sensors 2024, 24, 6110. https://doi.org/10.3390/s24186110
Frosolone M, Prevete R, Ognibeni L, Giugliano S, Apicella A, Pezzulo G, Donnarumma F. Enhancing EEG-Based MI-BCIs with Class-Specific and Subject-Specific Features Detected by Neural Manifold Analysis. Sensors. 2024; 24(18):6110. https://doi.org/10.3390/s24186110
Chicago/Turabian StyleFrosolone, Mirco, Roberto Prevete, Lorenzo Ognibeni, Salvatore Giugliano, Andrea Apicella, Giovanni Pezzulo, and Francesco Donnarumma. 2024. "Enhancing EEG-Based MI-BCIs with Class-Specific and Subject-Specific Features Detected by Neural Manifold Analysis" Sensors 24, no. 18: 6110. https://doi.org/10.3390/s24186110
APA StyleFrosolone, M., Prevete, R., Ognibeni, L., Giugliano, S., Apicella, A., Pezzulo, G., & Donnarumma, F. (2024). Enhancing EEG-Based MI-BCIs with Class-Specific and Subject-Specific Features Detected by Neural Manifold Analysis. Sensors, 24(18), 6110. https://doi.org/10.3390/s24186110

