Enhancing Tennis Practice: Sensor Fusion and Pose Estimation with a Smart Tennis Ball
Abstract
1. Introduction
2. Literature Review
2.1. Similar Technologies Integrating Sensors in a Ball
- Basketball: 94Fifty Smart Sensor Basketball: This basketball, embedded with sensors, measures the force and spin with which it is thrown and provides feedback on shooting and dribbling skills. The data collected can be sent to a smartphone app that helps players and coaches make adjustments to improve performance [14,15].
- American Football: Wilson X Connected Football: This smart football is equipped with sensors that track metrics such as speed, distance, spiral efficiency, and the catch/drop ratio. It is particularly useful for quarterbacks and coaches looking to fine-tune passing techniques [16].
- Golf: GEN i1 Smart Golf Ball: This ball comes with a built-in sensor that measures initial direction, speed, impact force, and rotation. Such data are crucial for golfers to understand and improve their stroke execution [17].
- Cricket: SmartBall by Kookaburra: This cricket ball has an embedded microchip that measures speed, spin, and power delivered by bowlers, providing valuable data for both players and coaches [18].
- Rugby: Adidas miCoach Smart Ball for Rugby: Similar to its soccer counterpart, this smart rugby ball is designed to provide kick data, including speed, spin, and the point of impact. This information is essential for improving the skills of place-kickers.
- Baseball: pitchLogic is a smart baseball designed to measure velocity, spin rate, and other pitching metrics directly from within the ball, providing real-time data that can be used to enhance pitching performance [19].
2.2. Technology in Tennis
2.3. Current Methods for Pose Estimation and Limitations
2.4. Sensor Specifications
- RPM data extracted from the tennis ball is accurate to ±5 RPM;
- GUI is used to show data from the ball;
- The ball fits within the weight and size dimensions to be an IPF-approved ball;
- Mass distribution of the sensor system in the ball;
- The sensor system costs less than GBP 100.
2.5. Tennis Ball Specifications
3. System Design
3.1. Block Diagram and Components
3.2. Interfacing between Components
3.3. Power Delivery
3.4. Hardware
- Seeed Studio XIAO nRF52840 (Microcontroller): GBP 10.80;
- SparkFun LiPo Charger/Booster, 5V/1A (Voltage regulator): GBP 13.80;
- EEMB 3.7 V Li-ion 502030 Battery 250 mAh Lipo Battery (Power Supply): GBP 6.99
- Adafruit BNO055 (inertial measurement unit): GBP 30.
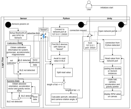
3.5. Software: GUI
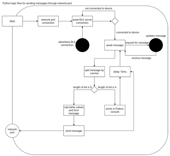
3.6. Communication
3.7. Overall System
4. Methodology and Implementation
4.1. Sensor Integration inside the Ball
4.2. Software: GUI

4.3. Communication
- Service UUID: 19b10000-e8f2-537e-4f6c-d104768a1214;
- Characteristic UUID: 19b10001-e8f2-537e-4f6c-d104768a1214.
4.4. Tennis Ball Characteristics
5. Results
6. Discussion
7. Conclusions
Author Contributions
Funding
Institutional Review Board Statement
Informed Consent Statement
Data Availability Statement
Conflicts of Interest
References
- Passos, J.; Lopes, S.I.; Clemente, F.M.; Moreira, P.M.; Rico-González, M.; Bezerra, P.; Rodrigues, L.P. Wearables and Internet of Things (IoT) technologies for fitness assessment: A systematic review. Sensors 2021, 21, 5418. [Google Scholar] [CrossRef] [PubMed]
- Naik, B.T.; Hashmi, M.F.; Bokde, N.D. A comprehensive review of computer vision in sports: Open issues, future trends and research directions. Appl. Sci. 2022, 12, 4429. [Google Scholar] [CrossRef]
- Seçkin, A.Ç.; Ateş, B.; Seçkin, M. Review on Wearable Technology in sports: Concepts, Challenges and opportunities. Appl. Sci. 2023, 13, 10399. [Google Scholar] [CrossRef]
- Kong, P.W. Editorial–Special Issue on “Sensor Technology for Enhancing Training and Performance in Sport”. Sensors 2023, 23, 2847. [Google Scholar] [CrossRef] [PubMed]
- Kumar, V.; Sony, A. An Intensive Technical Analysis of Smart Sporting Goods Devices. In Proceedings of the 2023 International Conference on Artificial Intelligence and Smart Communication (AISC), Greater Noida, India, 27–29 January 2023; pp. 400–403. [Google Scholar] [CrossRef]
- Avvari, R.K.; Basu, P. Prospects of Wearable Inertial Sensors for Assessing Performance of Athletes Using Machine Learning Algorithms. In Image Processing and Intelligent Computing Systems; CRC Press: Boca Raton, FL, USA, 2023; pp. 137–151. [Google Scholar]
- Rana, M.; Mittal, V. Wearable Sensors for Real-Time Kinematics Analysis in Sports: A Review. IEEE Sens. J. 2021, 21, 1187–1207. [Google Scholar] [CrossRef]
- Kwon, S.; Pfister, R.; Hager, R.L.; Hunter, I.; Seeley, M.K. Influence of tennis racquet kinematics on ball topspin angular velocity and accuracy during the forehand groundstroke. J. Sport. Sci. Med. 2017, 16, 505–513. [Google Scholar]
- Alam, F.; Tio, W.; Watkins, S.; Subic, A.; Naser, J. Effects of spin on tennis ball aerodynamics: An experimental and computational study. In Proceedings of the 16th Australasian Fluid Mechanics Conference (AFMC), Gold Coast, Australia, 3–7 December 2007. [Google Scholar]
- Scholte, S. The Influence of the Magnus Effect in Tennis. Ph.D. Thesis, Faculty of Science and Engineering, University of Groningen, Groningen, The Netherlands, 2018. [Google Scholar]
- Reid, M.; Elliott, B.; Crespo, M. Tennis Science: How Player and Racket Work Together; University of Chicago Press: Chicago, IL, USA, 2015. [Google Scholar]
- Stone, T.; Stone, N.; Roy, N.; Melton, W.; Jackson, J.B.; Nelakuditi, S. On smart soccer ball as a head impact sensor. IEEE Trans. Instrum. Meas. 2018, 68, 2979–2987. [Google Scholar] [CrossRef]
- Eager, D.; Ishac, K.; Zhou, S.; Hossain, I. Investigating the knuckleball effect in soccer using a smart ball and training machine. Sensors 2022, 22, 3984. [Google Scholar] [CrossRef] [PubMed]
- 94 Fifty. 94 Fifty Smart Sensor Basketball. 2024. Available online: https://test-94fifty.myshopify.com (accessed on 23 August 2024).
- Abdelrasoul, E.; Mahmoud, I.; Stergiou, P.; Katz, L. The accuracy of a real time sensor in an instrumented basketball. Procedia Eng. 2015, 112, 202–206. [Google Scholar] [CrossRef]
- Wilson Sporting Goods Co. Wilson Connected Football Training System. 2024. Available online: https://www.wilson.com/en-us/explore/labs/connected-football-system (accessed on 19 April 2024).
- CoachLabs Golf. Geni1 Smart Golf Ball. 2024. Available online: https://coachlabs.com/collections/geni1/products/gen-i1 (accessed on 23 August 2024).
- Kookaburra Sport. Kookaburra Smart Ball. 2024. Available online: https://www.kookaburrasport.co.uk/cricket/team-kookaburra/innovation/?srsltid=AfmBOoojoKHWok740S_5swPei2_Olayswu6A4fm91AG7IOooD5Upvta5 (accessed on 23 August 2024).
- F5 Sports. PitchLogic. 2024. Available online: https://pitchlogic.com/ (accessed on 19 April 2024).
- Myers, N.; Kibler, W.; Axtell, A.; Uhl, T. The Sony Smart Tennis Sensor accurately measures external workload in junior tennis players. Int. J. Sport. Sci. Coach. 2019, 14, 24–31. [Google Scholar] [CrossRef]
- Sony. Smart Tennis Sensor for Tennis Rackets. 2024. Available online: https://www.sony.co.uk/electronics/support/other-products-sports-entertainment/sse-tn1w (accessed on 19 April 2024).
- Keaney, E.M.; Reid, M. Quantifying hitting activity in tennis with racket sensors: New dawn or false dawn? Sport. Biomech. 2018, 19, 831–839. [Google Scholar] [CrossRef] [PubMed]
- Tennis Technology. Zepp Tennis Sensor REVIEW. 2015. Available online: http://tennis-technology.com/zepp-tennis-sensor-review/ (accessed on 19 April 2024).
- Premier League. League to Use Hawk-Eye for Goalline Technology. 2013. Available online: https://www.premierleague.com/news/60514 (accessed on 19 April 2024).
- Wilson, J. Arsène Wenger Calls for Extension of Technology in Football as Hawk-Eye Goal-Line System Introduced. 2013. Available online: https://www.telegraph.co.uk/sport/football/teams/arsenal/10231277/Arsene-Wenger-calls-for-extension-of-technology-in-football-as-Hawk-Eye-goal-line-system-introduced.html (accessed on 19 April 2024).
- Groves, P. Principles of GNSS, Inertial, and Multisensor Integrated Navigation Systems, 2nd ed.; Artech House: London, UK, 2013. [Google Scholar]
- Zarchan, P.; Musoff, H. Progress in Astronautics and Aeronautics: Fundamentals of Kalman Filtering: A Practical Approach; American Institute of Aeronautics and Astronautics, Inc.: Reston, VA, USA, 2009; Volume 232. [Google Scholar]
- ITF. 2024 ITF Ball Approval Procedures; International Tennis Federation: London, UK, 2023. [Google Scholar]
- Blender Foundation. Blender: An Open Source 3D Creation Suite. Version 3.4. Available online: https://www.blender.org/ (accessed on 19 April 2024).
- Unity Technologies. Unity: A Game Development Platform. Version 2021.3.16f1. Available online: https://unity.com/ (accessed on 19 April 2024).
- Python Software Foundation. Python: A Programming Language. Version 3.11.4. Available online: https://www.python.org/ (accessed on 19 April 2024).
- Bluetooth Special Interest Group. Bluetooth: A Wireless Technology Standard. Version 4.0. Available online: https://www.bluetooth.com/ (accessed on 19 April 2024).
- Leff, A.; Rayfield, J. Web-application development using the Model/View/Controller design pattern. In Proceedings of the Proceedings Fifth IEEE International Enterprise Distributed Object Computing Conference, Seattle, WA, USA, 4–7 September 2001; pp. 118–127. [Google Scholar] [CrossRef]
- Liu, Y.; Khanbareh, H.; Halim, M.A.; Feeney, A.; Zhang, X.; Heidari, H.; Ghannam, R. Piezoelectric energy harvesting for self-powered wearable upper limb applications. Nano Sel. 2021, 2, 1459–1479. [Google Scholar] [CrossRef]



















| TYPE 1 (FAST) | TYPE 2 (MEDIUM) | TYPE 3 (SLOW) | HIGH ALTITUDE | |
|---|---|---|---|---|
| MASS (WEIGHT) | 56.0–59.4 g | 56.0–59.4 g | 56.0–59.4 g | 56.0–59.4 g |
| SIZE | 6.54–6.86 cm | 6.54–6.86 cm | 7.00–7.30 cm | 6.54–6.86 cm |
| REBOUND | 138–151 cm | 135–147 cm | 135–147 cm | 122–135 cm |
| STAGE 3 (RED) FOAM | STAGE 3 (RED) STANDARD | STAGE 2 (ORANGE) STANDARD | STAGE 1 (GREEN) STANDARD | |
|---|---|---|---|---|
| MASS (WEIGHT) | 25.0–43.0 g | 36.0–49.0 g | 36.0–46.9 g | 47.0–51.5 g |
| SIZE | 8.00–9.00 cm | 7.00–8.00 cm | 6.00–6.86 cm | 6.30–6.86 cm |
| REBOUND | 85–105 cm | 90–105 cm | 105–120cm | 120–135 cm |
| Length of Side Pocket (mm) | Total Mass of Ball & Sensor (mg) | Corresponding Radius r (mm) | Radius to Remove (mm) |
|---|---|---|---|
| 35 | 74,155.1 | 34.3 | 10.7 |
| 40 | 71,768 | 34.8 | 10.168 |
| 45 | 68,702.9 | 35.6 | 9.4 |
| 50 | 64,875 | 36.6 | 8.4 |
| 55 | 60,199.6 | 38.0 | 6.968 |
| 60 | 54,592 | 39.9 | 5.1 |
| 65 | 47,967.4 | 42.6 | 2.4 |
| bX | bY | bZ | Modifier | ||||
|---|---|---|---|---|---|---|---|
| −1 | −1 | −1 | 35 | −135 | 45 | −deg | −45 |
| −1 | −1 | 0 | 45 | −90 | 45 | −deg | −45 |
| −1 | −1 | 1 | 35 | −45 | 45 | −deg | −45 |
| −1 | 0 | −1 | 0 | −135 | 90 | −deg | −90 |
| −1 | 0 | 0 | 0 | −90 | 90 | −deg | −90 |
| −1 | 0 | 1 | 0 | −45 | 90 | −deg | −90 |
| −1 | 1 | −1 | −35 | −135 | 45 | −180 + deg | −135 |
| −1 | 1 | 0 | −45 | −90 | 45 | −180 + deg | −135 |
| −1 | 1 | 1 | −35 | −45 | 45 | −180 + deg | −135 |
| 0 | −1 | −1 | 45 | 180 | 0 | +deg | 0 |
| 0 | −1 | 0 | 90 | 0 | 0 | +deg | 0 |
| 0 | −1 | 1 | 45 | 0 | 0 | +deg | 0 |
| 0 | 0 | −1 | 0 | 180 | 0 | +deg | 0 |
| 0 | 0 | 0 | 0 | 0 | 0 | +deg | 0 |
| 0 | 0 | 1 | 0 | 0 | 0 | +deg | 0 |
| 0 | 1 | −1 | −45 | 180 | 0 | +deg + 180 | 180 |
| 0 | 1 | 0 | −90 | 0 | 0 | +deg + 180 | 180 |
| 0 | 1 | 1 | −45 | 0 | 0 | +deg + 180 | 180 |
| 1 | −1 | −1 | 35 | 135 | 45 | +deg | 45 |
| 1 | −1 | 0 | 45 | 90 | 45 | +deg | 45 |
| 1 | −1 | 1 | 35 | 45 | 45 | +deg | 45 |
| 1 | 0 | −1 | 0 | 135 | 90 | +deg | 90 |
| 1 | 0 | 0 | 0 | 90 | 90 | +deg | 90 |
| 1 | 0 | 1 | 0 | 45 | 90 | +deg | 90 |
| 1 | 1 | −1 | −35 | 135 | 45 | 180 − deg | 135 |
| 1 | 1 | 0 | −45 | 90 | 45 | 180 − deg | 135 |
| 1 | 1 | 1 | −35 | 45 | 45 | 180 − deg | 135 |
| TimeID | Cummulative Time (s) | eulerX | eulerY | eulerZ | RPM |
|---|---|---|---|---|---|
| 1704721509.8699 | 0 | 4.8125 | −7.9375 | −13.25 | 0 |
| 1704721509.99058 | 0.1207 | 4.4375 | −7.75 | −13.0625 | 0 |
| 1704721510.11058 | 0.2407 | 10.9375 | −7.9375 | −12.5 | 1.4 |
| 1704721510.23092 | 0.3610 | 27.625 | −8.125 | −11.9375 | 3.4 |
| 1704721510.3503 | 0.4804 | 48.1875 | −8.125 | −11.375 | 6.6 |
| 1704721510.47071 | 0.6008 | 66.875 | −8.0625 | −10.4375 | 10.2 |
| 1704721510.59075 | 0.7208 | 92.4375 | −7.25 | −9 | 13 |
| 1704721510.76959 | 0.8997 | 117.0625 | −6.1875 | −8.875 | 14 |
| 1704721510.89019 | 1.0203 | 145.5625 | −4.9375 | −8.8125 | 13.8 |
| 1704721511.01044 | 1.1405 | 158.5 | −4.3125 | −9.1875 | 11.8 |
| 1704721511.13109 | 1.2612 | 165.5625 | −4.25 | −9.125 | 9.2 |
| 1704721511.25108 | 1.3812 | 169.9375 | −4.8125 | −8.9375 | 7 |
| 1704721511.37038 | 1.5005 | 173.5625 | −4.8125 | −8.5625 | 4.8 |
| 1704721511.54824 | 1.6783 | 174.5 | −5 | −8.5625 | 3 |
| 1704721511.67071 | 1.8008 | 174.4375 | −5.75 | −9.0625 | 1.8 |
| 1704721511.79061 | 1.9207 | 175.375 | −5.75 | −9.625 | 1.2 |
| 1704721511.91064 | 2.0407 | 175.3125 | −5.8125 | −9.8125 | 0.6 |
| 1704721512.02992 | 2.1600 | 175.0625 | −5.8125 | −10 | 0.4 |
| 1704721512.15051 | 2.2806 | 174.5 | −5.8125 | −10.0625 | 0.4 |
| 1704721512.27115 | 2.4013 | 174.375 | −5.875 | −10.1875 | 0.4 |
| 1704721512.39028 | 2.5204 | 174.75 | −6 | −10.375 | 0 |
| 1704721512.51079 | 2.6409 | 174.875 | −6.0625 | −10.4375 | 0 |
| 1704721512.63037 | 2.76053 | 174.875 | −6.1875 | −10.5625 | 0 |
| 1704721512.75082 | 2.8809 | 174.875 | −6.3125 | −10.6875 | 0 |
| 1704721512.87001 | 3.0001 | 174.875 | −6.4375 | −10.8125 | 0 |
Disclaimer/Publisher’s Note: The statements, opinions and data contained in all publications are solely those of the individual author(s) and contributor(s) and not of MDPI and/or the editor(s). MDPI and/or the editor(s) disclaim responsibility for any injury to people or property resulting from any ideas, methods, instructions or products referred to in the content. |
© 2024 by the authors. Licensee MDPI, Basel, Switzerland. This article is an open access article distributed under the terms and conditions of the Creative Commons Attribution (CC BY) license (https://creativecommons.org/licenses/by/4.0/).
Share and Cite
Foo, Y.K.; Li, X.; Ghannam, R. Enhancing Tennis Practice: Sensor Fusion and Pose Estimation with a Smart Tennis Ball. Sensors 2024, 24, 5306. https://doi.org/10.3390/s24165306
Foo YK, Li X, Ghannam R. Enhancing Tennis Practice: Sensor Fusion and Pose Estimation with a Smart Tennis Ball. Sensors. 2024; 24(16):5306. https://doi.org/10.3390/s24165306
Chicago/Turabian StyleFoo, Yu Kit, Xi Li, and Rami Ghannam. 2024. "Enhancing Tennis Practice: Sensor Fusion and Pose Estimation with a Smart Tennis Ball" Sensors 24, no. 16: 5306. https://doi.org/10.3390/s24165306
APA StyleFoo, Y. K., Li, X., & Ghannam, R. (2024). Enhancing Tennis Practice: Sensor Fusion and Pose Estimation with a Smart Tennis Ball. Sensors, 24(16), 5306. https://doi.org/10.3390/s24165306

