Motion Clutter Suppression for Non-Cooperative Target Identification Based on Frequency Correlation Dual-SVD Reconstruction
Abstract
1. Introduction
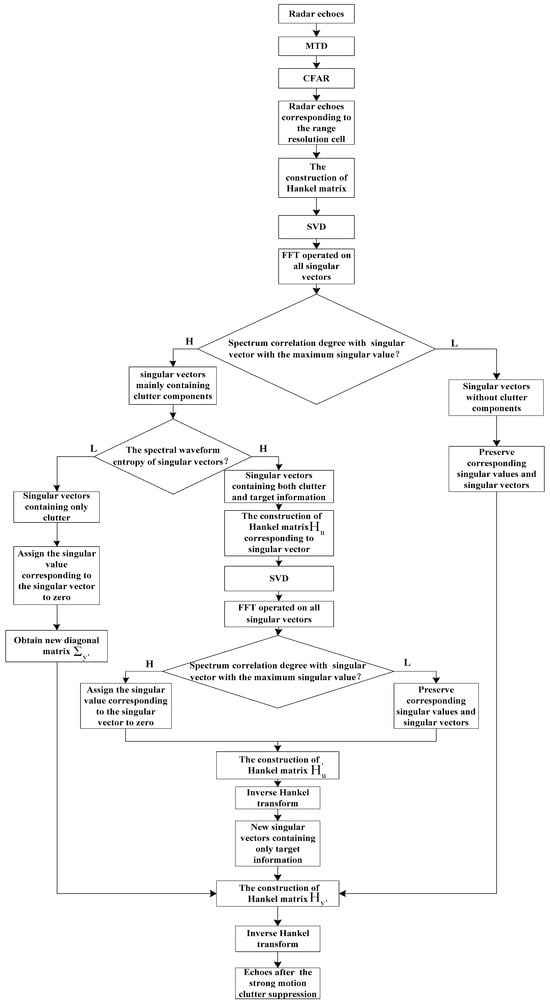
2. Frequency Correlation Dual-SVD Reconstruction Based Clutter Suppression
2.1. General Approach to Clutter Suppression
2.2. Determination of the Singular Values and Singular Vectors Corresponding to the Clutters
3. The Kernel Fuzzy C-Means-Based Identification of Birds and UAVs
3.1. Feature Extraction
3.1.1. Energy Entropy of the Time–Frequency Spectrum
3.1.2. Sum of the Normalized Large Eigenvalues
3.2. The Kernel Fuzzy C-Means Method for Distinguishing Birds and UAVs
4. Results and Analysis
4.1. Results and Analysis of the Simulation Data
4.2. Results and Analysis of the Experimental Data
5. Conclusions
Author Contributions
Funding
Institutional Review Board Statement
Informed Consent Statement
Data Availability Statement
Conflicts of Interest
References
- Alhaji Musa, S.; Raja Abdullah, R.S.A.; Sali, A.; Ismail, A.; Abdul Rashid, N.E. Low-slow-small (LSS) target detection based on micro Doppler analysis in forward scattering radar geometry. Sensors 2019, 19, 3332. [Google Scholar] [CrossRef]
- Chen, X.L.; Chen, W.S.; Rao, Y.H. Progress and prospects of radar target detection and recognition technology for flying birds and unmanned aerial vehicles. J. Radars 2020, 9, 803–827. [Google Scholar]
- Xie, W.C.; Zhao, G.L.; Shao, Y.B. Ground moving target detection technique for airborne fire-control radar. In Proceedings of the International Congress on Image and Signal Processing, Hangzhou, China, 16–18 December 2013; pp. 1588–1592. [Google Scholar]
- Chai, X.Y.; Zhao, Z.G.; Yue, M.J.; Liu, Y. Adaptive side-lobe cancellation technique based on CLEAN algorithm. Radar Sci. Technol. 2023, 21, 526–530. [Google Scholar]
- Zhang, B.; Sun, L.X.; Yu, H.B. A method for improving wavelet threshold demoising in laser-induced breakdown spectroscopy. Spectrochim. Acta Part B At. Spectrosc. 2015, 107, 32–44. [Google Scholar] [CrossRef]
- Li, H.Y.; Zhou, Y.L.; Tian, F. Wavelet-based vibration signal denoising algorithm with a new adaptive threshold function. Chin. J. Sci. Instrum. 2015, 36, 2200–2206. [Google Scholar]
- Dutt, R.; Baloria, A.; Prasad V., R.C.; ESMP., R.; Acharyya, A. Discrete wavelet transform based unsupervised underdetermined blind source separation methodology for radar pulse deinterleaving using antenna scan pattern. IET Radar Sonar Navig. 2019, 13, 1350–1358. [Google Scholar] [CrossRef]
- Ramakanth, S.; Soundarresan, S.; Arumuganainar, D.; Mamgain, R.; Kumaraswamy, H.V. Extraction of jet engine parameters from micro-Doppler signatures using continuous wavelet transform. IET Radar Sonar Navig. 2021, 15, 194–207. [Google Scholar] [CrossRef]
- Feng, M. Correction of ionosphere phase contamination of high-frequency hybrid sky-surface wave radar using wavelet transform. IET Radar Sonar Navig. 2023, 17, 1017–1022. [Google Scholar] [CrossRef]
- Liang, X.; Deng, J.; Zhang, S.; Jia, D. Improved radiation detection algorithm using wavelet packet decomposition. IET Radar Sonar Navig. 2020, 14, 547–555. [Google Scholar] [CrossRef]
- Lin, Z.; Weiwei, Y.; Chao, Y.; Hongbing, Q. Clutter suppression method for short range slow moving target detection. J. Electron. Inf. Technol. 2018, 40, 2506–2512. [Google Scholar]
- Zheng, J.; Liu, W.P.; Ma, N. Clutter reduction for ground penetrating radar signal. Electron. Meas. Technol. 2018, 41, 63–66. [Google Scholar]
- Garcia-Fernandez, M. SVD-based clutter removal technique for gpr. In Proceedings of the 2017 IEEE International Symposium on Antennas and Propagation & USNC/URSI National Radio Science Meeting, San Diego, CA, USA, 9–14 July 2017; pp. 2369–2370. [Google Scholar]
- Huang, F.Q.; Zheng, L.; Yang, C.; Liu, Z.H.; Deng, X.F.; Fu, M. SVD clutter suppression method based on k-means clustering. Radar Sci. Technol. 2020, 18, 611–617. [Google Scholar]
- Wu, L.Y.; Mao, J.; Bai, W.X. Radar small target detection based on singular value decomposition method. J. Electron. Sci. Technol. China 2019, 48, 326–330. [Google Scholar]
- Cui, W.C.; Xu, A.Q.; Li, W.; Meng, F.L. A new method for determining effective rank order of singular value decomposition based on fitting error minimum principle. J. Vib. Shock. 2017, 36, 132–137. [Google Scholar]
- Bennett, C.; Jahangir, M.; Fioranelli, F. Use of symmetrical peak extraction in drone micro-Doppler classification for staring radar. In Proceedings of the 2020 IEEE Radar Conference, Florence, Italy, 21–25 September 2020; pp. 1–6. [Google Scholar]
- Chen, W.S.; Liu, J.; Chen, X.L. Non-cooperative UAV target recognition in low-altitude airspace based on motion model. J. Beijing Univ. Aeronaut. Astronaut. 2019, 45, 687–694. [Google Scholar]
- Fuhrmann, L.; Biallawons, O.; Klare, J. Micro-Doppler analysis and classification of UAVs at ka band. In Proceedings of the 2017 18th International Radar Symposium (IRS), Prague, Czech Republic, 28–30 June 2017; pp. 1–9. [Google Scholar]
- Harmanny, R.I.A.; de Wit, J.J.M.; Premel-Cabic, G. Radar micro-Doppler mini-UAV classification using spectrograms and cepstrograms. Int. J. Microw. Wirel. Technol. 2015, 7, 469–477. [Google Scholar] [CrossRef]
- Palama, R.; Fioranelli, F.; Ritchie, M.A. Measurements and discrimination of drones and birds with a multi-frequency multistatic radar system. IET Radar Sonar Navig. 2021, 15, 841–852. [Google Scholar] [CrossRef]
- Molchanov, P.; Harmanny, R.; Wit, J.D. Classification of small UAVs and birds by micro-Doppler signatures. Int. J. Microw. Wirel. Technol. 2014, 6, 435–444. [Google Scholar] [CrossRef]
- Park, S.H.; Jung, J.H.; Cha, S.B. In-depth analysis of the micro-Doppler features to discriminate drones and birds. In Proceedings of the 2020 International Conference on Electronics, Information, and Communication(ICEIC), Barcelona, Spain, 19–22 January 2020; pp. 1–3. [Google Scholar]
- Kim, B.K.; Kang, H.S.; Park, S.O. Drone classification using convolutional neural networks with merged Doppler images. IEEE Geosci. Remote Sens. Lett. 2016, 14, 38–42. [Google Scholar] [CrossRef]
- White, D.; Jahangir, M.; Baker, C.J.; Antoniou, M. Urban bird-drone classification with synthetic micro-Doppler spectrograms. IEEE Trans. Radar Syst. 2024, 2, 167–179. [Google Scholar] [CrossRef]
- White, D.; Jahangir, M.; Baker, C.; Antoniou, M.; Thiyagalingam, J. Comparing optical transfer learning and autoencoder pretraining for radar bird-drone discrimination. In Proceedings of the 2024 IEEE Radar Conference (RadarConf24), Denver, CO, USA, 6–10 May 2024; pp. 1–6. [Google Scholar]
- Oh, B.S.; Guo, X.; Lin, Z. A UAV classification system based on FMCW radar micro-Doppler signature analysis. Expert Syst. Appl. 2019, 132, 239–255. [Google Scholar] [CrossRef]
- Rahman, S.; Robertson, D. Time-frequency analysis of millimeter-wave radar micro-Doppler data from small UAVs. In Proceedings of the IEEE 2017 Sensor Signal Processing for Defence Conference (SSPD), London, UK, 6–7 December 2017. [Google Scholar]
- Jia, K.; Zhang, R. A second-order cone programming-based design algorithm for MTD filter banks. Radar Electron. Warf. 2019, 39, 6–9+45. [Google Scholar] [CrossRef]
- Sim, Y.; Heo, J.; Jung, Y.; Lee, S.; Jung, Y. FPGA Implementation of Efficient CFAR Algorithm for Radar Systems. Sensors 2023, 23, 954. [Google Scholar] [CrossRef] [PubMed]
- Wu, R.B.; Wang, J.G.; Wang, X.L.; He, W.K. A detection method for small UAVs in the strong moving clutter environment. J. Civ. Aviat. Univ. China 2023, 41, 22–29. [Google Scholar]
- Mei, W.; Wang, J.Q. Decomposition and generalized inverse for quasi-row(column) symmetric matrix. Int. Res. J. Pure Algebra 2018, 8, 25–30. [Google Scholar]
- Zhao, Y.S.; Lin, W.F. Research on typical scenarios based on fusion density peak value and entropy weight method of pearson’s correlation coefficient. Electr. Power 2023, 56, 193–202. [Google Scholar]
- Yu, X.S. Research on low-resolution radar target classification based on micro-motion characteristics. J. Xidian Univ. 2019, 2, 78. [Google Scholar] [CrossRef]
- Gao, L.; Xia, X.; Min, F. An adaptive SVD fusion denoising algorithm in time and frequency domain. J. Zhengzhou Univ. 2023, 55, 48–54. [Google Scholar] [CrossRef]
- He, W.K.; Zhang, X.; Wang, X.L.; Liu, Z.M. Refined modeling and feature analysis of birds echoes for array radar. J. Instrum. 2021, 42, 262–270. [Google Scholar]
- Wang, X.L.; Wang, C.X.; He, W.K. Radar echoes simulation of the quadrotor drone utilizing flight control characteristics. J. Signal Process. 2021, 37, 292–303. (In Chinese) [Google Scholar]
- Li, W.J.; Li, Z.L.; Yuan, Z.T. Sea clutter suppression and target extraction algorithm based on sparse reconstruction. Syst. Eng. Electron. 2022, 44, 777–785. [Google Scholar]













| Parameters | Value |
|---|---|
| Frequency | 5.5 GHz |
| PRT | 80 μs |
| Sampling Rate | 80 MHz |
| Bandwidth | 20 MHz |
| Parameters | Value |
|---|---|
| Number of rotors | 4 |
| Number of blades | 2 |
| Blade Length | 120 mm |
| Rotating Rate | 50 r/s, 64 r/s |
| Parameters | Value |
|---|---|
| Upper arm length | 0.15 m |
| Forearm length | 0.2 m |
| Bird body length | 0.3 m |
| Tapping frequency | 8 Hz |
| Clutter Suppression Methods | Calculation Time |
|---|---|
| The FODS-SVD method | 1.42 s |
| The FEMP-SVD method | 1.88 s |
| The proposed method | 2.98 s |
| Clutter Suppression Methods | Number of False Alarms | Total Sample Size | Identification Accuracy |
|---|---|---|---|
| The FODS-SVD method | 44 | 240 | 81.7% |
| The FEMP-SVD method | 31 | 240 | 87.1% |
| The proposed method | 16 | 240 | 93.38% |
Disclaimer/Publisher’s Note: The statements, opinions and data contained in all publications are solely those of the individual author(s) and contributor(s) and not of MDPI and/or the editor(s). MDPI and/or the editor(s) disclaim responsibility for any injury to people or property resulting from any ideas, methods, instructions or products referred to in the content. |
© 2024 by the authors. Licensee MDPI, Basel, Switzerland. This article is an open access article distributed under the terms and conditions of the Creative Commons Attribution (CC BY) license (https://creativecommons.org/licenses/by/4.0/).
Share and Cite
He, W.; Luo, Y.; Shang, X. Motion Clutter Suppression for Non-Cooperative Target Identification Based on Frequency Correlation Dual-SVD Reconstruction. Sensors 2024, 24, 5298. https://doi.org/10.3390/s24165298
He W, Luo Y, Shang X. Motion Clutter Suppression for Non-Cooperative Target Identification Based on Frequency Correlation Dual-SVD Reconstruction. Sensors. 2024; 24(16):5298. https://doi.org/10.3390/s24165298
Chicago/Turabian StyleHe, Weikun, Yichuan Luo, and Xiaoxiao Shang. 2024. "Motion Clutter Suppression for Non-Cooperative Target Identification Based on Frequency Correlation Dual-SVD Reconstruction" Sensors 24, no. 16: 5298. https://doi.org/10.3390/s24165298
APA StyleHe, W., Luo, Y., & Shang, X. (2024). Motion Clutter Suppression for Non-Cooperative Target Identification Based on Frequency Correlation Dual-SVD Reconstruction. Sensors, 24(16), 5298. https://doi.org/10.3390/s24165298
