River Surface Velocity Measurement for Rapid Levee Breach Emergency Response Based on DFP-P-LK Algorithm
Abstract
1. Introduction
2. Essential Basic Knowledge
2.1. Optical Flow-Velocity Conversion
2.2. LK Optical Flow Method
- (1)
- Small displacement assumption: the pixel movement between adjacent frames is limited, allowing the calculation of grayscale differentials with respect to displacement based on brightness changes;
- (2)
- Neighborhood optical flow consistency: optical flow vectors of nearby pixels maintain high consistency.
2.3. Image Pyramid
2.4. Pyramid-Based LK Optical Flow Method
- (1)
- Construction of Image Pyramids. Two image pyramids are constructed using the method described in Section 2.3;
- (2)
- Top-Level Optical Flow Estimation. The initial optical flow is estimated using the LK algorithm at the highest level of the pyramid;
- (2)
- Pyramid Iteration Down Layer by Layer. The optical flow from the previous layer is propagated to the next layer, and the optical flow is scaled to match the resolution of the current layer. For example, the top-level optical flow from the previous layer to the next is . Then, the optical flow estimation is refined by combining it with the image of the current layer. This process is repeated until reaching the bottom layer, which is the original image.
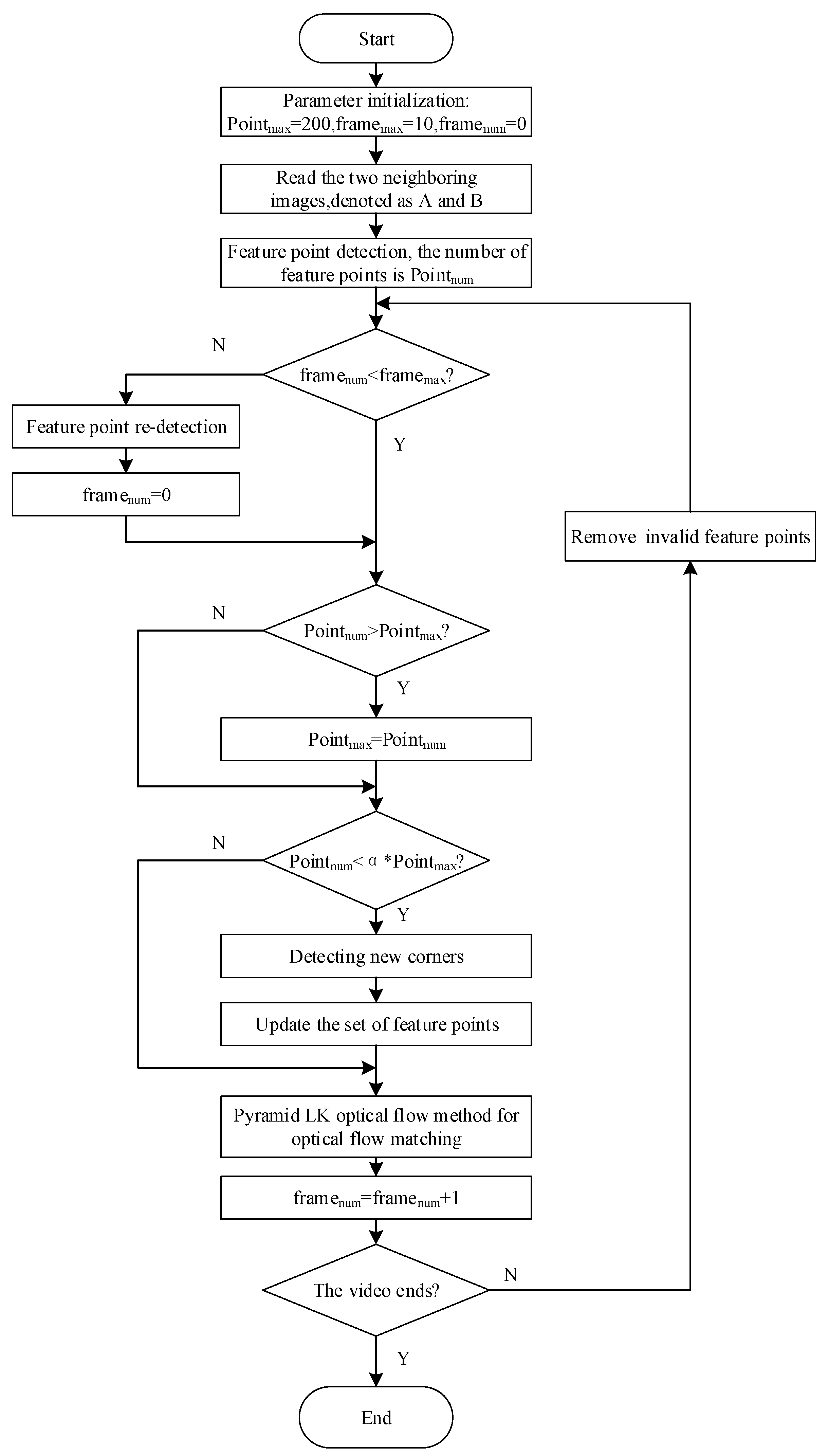
3. Dynamic Feature Point Pyramid Lucas–Kanade (DFP-P-LK) Optical Flow Method
3.1. Feature Point Fusion Detection Strategy
- (1)
- Initially, use the SURF algorithm to obtain the set of candidate feature points from the input image , denoted as ;
- (2)
- For each candidate feature point , generate a descriptor that contains key information about the local region around the feature point within an window, such as gradient direction and gradient magnitude;
- (3)
- After obtaining the descriptor of the candidate feature point , construct the gradient matrix according to the steps of the Shi–Tomasi algorithm, and calculate the minimum eigenvalue;
- (4)
- After obtaining the feature descriptors for each candidate feature point , construct the gradient matrix according to the steps of the Shi–Tomasi algorithm and calculate the minimum eigenvalue of ;
- (5)
- Take the as the response value of the feature point and compare the response value of the feature point with the preset threshold value. If the response value exceeds the threshold, the candidate feature point is identified as the Shi–Tomasi corner;
- (6)
- After traversing all the candidate feature points, the final set of Shi–Tomasi corner points is obtained;
- (7)
- According to the response values of Shi–Tomasi corner points, select the top feature points as the final set of quality feature points.
3.2. Dynamic Update Strategy for Feature Points
- (1)
- Control the update and detection of feature points using the maximum consecutive processing frames . When the number of consecutive processing frames in an update cycle reaches the set value , force a re-detection of feature points to mitigate the volatility of surface feature points;
- (2)
- Set the lower limit of the number of feature points to address the issue of declining feature point tracking quality and instability during long-term detection. Here, is the maximum number of detected feature points in one cycle, which is the number detected during the initial feature point detection. is a constant between (0,1), used to control the lower limit value .
4. Experimental Analysis
4.1. Detection Strategy Measurement of River Surface Flow Velocity Based on DFP-P-LK
4.2. Datasets
4.3. Experimental Analysis of DFP-P-LK on Flying Chairs
4.3.1. Evaluation Metrics
4.3.2. Test and Analysis of DFP-P-LK on Flying Chairs
4.4. Experiments on DT-PLK-Based River Surface Flow Measurement
4.4.1. Experiment on Dynamic Update Strategy of Feature Points
4.4.2. Water Flow Dataset Test and Result Analysis
4.5. Discussion
- (1)
- Flowmeter measurement error. In low-speed flow conditions, the measurement error of the flowmeter is relatively high. This measurement error affects the evaluation of the algorithm’s performance, leading to higher relative errors;
- (2)
- Difficulty in selecting feature points. In clear and gentle water flow conditions, it is challenging to find suitable and reliable feature points on the river surface for tracking and detection. This difficulty reduces the accuracy of detection and tracking, resulting in increased errors;
- (3)
- Reflection interference. In scenarios with reflection interference from trees on both sides of the river, reflection interference becomes the main factor affecting the selection and matching accuracy of feature points. This interference makes feature point detection more difficult, thereby increasing errors.
- (1)
- Optimize feature point selection strategy. Enhance the feature point detection and tracking algorithms to improve robustness under varying lighting conditions and reflection interference. Additionally, in clear and gentle water flow conditions where finding suitable feature points is challenging, tools like drones can be used to scatter straw, bran, or leaves onto the water surface. These scattered materials create additional feature points that can be tracked and detected, thereby improving detection and tracking accuracy;
- (2)
- Incorporate deep learning techniques. Combine deep learning models to automatically learn and extract more robust features, enhancing the accuracy and stability of optical flow estimation. Deep learning methods can better handle optical flow estimation problems in complex scenes and adapt to different environmental changes.
5. Conclusions
Author Contributions
Funding
Institutional Review Board Statement
Informed Consent Statement
Data Availability Statement
Conflicts of Interest
References
- Eltner, A.; Sardemann, H.; Grundmann, J. Technical Note: Flow Velocity and Discharge Measurement in Rivers Using Terrestrial and Unmanned-Aerial-Vehicle Imagery. Hydrol. Earth Syst. Sci. 2020, 24, 1429–1445. [Google Scholar] [CrossRef]
- Zaji, A.H.; Bonakdari, H.; Gharabaghi, B. Remote Sensing Satellite Data Preparation for Simulating and Forecasting River Discharge. IEEE Trans. Geosci. Remote Sens. 2018, 56, 3432–3441. [Google Scholar] [CrossRef]
- Mied, R.P.; Chen, W.; Smith, G.B.; Wagner, E.J.; Miller, W.D.; Snow, C.M.; Marmorino, G.O.; Rhea, W.J. Airborne Remote Sensing of Surface Velocities in a Tidal River. IEEE Trans. Geosci. Remote Sens. 2018, 56, 4559–4567. [Google Scholar] [CrossRef]
- Welber, M.; Le Coz, J.; Laronne, J.B.; Zolezzi, G.; Zamler, D.; Dramais, G.; Hauet, A.; Salvaro, M. Field Assessment of Noncontact Stream Gauging Using Portable Surface Velocity Radars (SVR). Water Resour. Res. 2016, 52, 1108–1126. [Google Scholar] [CrossRef]
- Alimenti, F.; Bonafoni, S.; Gallo, E.; Palazzi, V.; Vincenti Gatti, R.; Mezzanotte, P.; Roselli, L.; Zito, D.; Barbetta, S.; Corradini, C.; et al. Noncontact Measurement of River Surface Velocity and Discharge Estimation with a Low-Cost Doppler Radar Sensor. IEEE Trans. Geosci. Remote Sens. 2020, 58, 5195–5207. [Google Scholar] [CrossRef]
- Costa, J.E.; Spicer, K.R.; Cheng, R.T.; Haeni, F.P.; Melcher, N.B.; Thurman, E.M.; Plant, W.J.; Keller, W.C. Measuring Stream Discharge by Non-Contact Methods: A Proof-of-Concept Experiment. Geophys. Res. Lett. 2000, 27, 553–556. [Google Scholar] [CrossRef]
- Mandlburger, G.; Hauer, C.; Höfle, B.; Habersack, H.; Pfeifer, N. Optimisation of LiDAR Derived Terrain Models for River Flow Modelling. Hydrol. Earth Syst. Sci. 2009, 13, 1453–1466. [Google Scholar] [CrossRef]
- Vyas, J.K.; Perumal, M.; Moramarco, T. Discharge Estimation Using Tsallis and Shannon Entropy Theory in Natural Channels. Water 2020, 12, 1786. [Google Scholar] [CrossRef]
- Perks, M.T. KLT-IV v1.0: Image Velocimetry Software for Use with Fixed and Mobile Platforms. Geosci. Model Dev. 2020, 13, 6111–6130. [Google Scholar] [CrossRef]
- Lewis, Q.W.; Rhoads, B.L. Resolving Two-Dimensional Flow Structure in Rivers Using Large-Scale Particle Image Velocimetry: An Example from a Stream Confluence. Water Resour. Res. 2015, 51, 7977–7994. [Google Scholar] [CrossRef]
- Fujita, I.; Muste, M.; Kruger, A. Large-Scale Particle Image Velocimetry for Flow Analysis in Hydraulic Engineering Applications. J. Hydraul. Res. 1996, 36, 397–414. Available online: https://www.tandfonline.com/doi/abs/10.1080/00221689809498626 (accessed on 28 May 2024). [CrossRef]
- Zhao, X.G.; Feng, Q.; Wang, S.Z. Measuring surface velocity of river flow based on images of frame difference and template matching. Comput. Appl. Softw. 2017, 34, 68–71. [Google Scholar]
- Feng, Q.; Zhang, Y.H.; Zhao, X.G. Estimation of surface speed of river flow based on machine vision. Trans. Chin. Soc. Agric. Eng. 2018, 34, 140–146. [Google Scholar]
- Bradley, A.A.; Kruger, A.; Meselhe, E.A.; Muste, M.V.I. Flow Measurement in Streams Using Video Imagery. Water Resour. Res. 2002, 38, 51-1–51-8. [Google Scholar] [CrossRef]
- Detert, M.; Johnson, E.D.; Weitbrecht, V. Proof-of-concept for Low-cost and Non-contact Synoptic Airborne River Flow Measurements. Int. J. Remote Sens. 2017, 38, 2780–2807. [Google Scholar] [CrossRef]
- Fujita, I.; Kunita, Y. Application of Aerial LSPIV to the 2002 Flood of the Yodo River Using a Helicopter Mounted High Density Video Camera. J. Hydro-Environ. Res. 2011, 5, 323–331. [Google Scholar] [CrossRef]
- Zhang, Z. Flexible Camera Calibration by Viewing a Plane from Unknown Orientations. In Proceedings of the Seventh IEEE International Conference on Computer Vision, Kerkyra, Greece, 20–27 September 1999. [Google Scholar]
- Visual Stability and Space Perception in Monocular Vision: Mathematical Model. Available online: https://opg.optica.org/josa/abstract.cfm?uri=josa-70-1-60 (accessed on 7 July 2024).
- Lucas, B.D.; Kanade, T. An Iterative Image Registration Technique with an Application to Stereo Vision. In Proceedings of the IJCAI’81: 7th International Joint Conference on Artificial Intelligence, Vancouver, BC, Canada, 24–28 August 1981; Volume 2, pp. 674–679. [Google Scholar]
- Baker, S.; Matthews, I. Lucas-Kanade 20 Years On: A Unifying Framework. Int. J. Comput. Vis. 2004, 56, 221–255. [Google Scholar] [CrossRef]








| River Section | Clear | Overcast | After Rain | Total | |||||
|---|---|---|---|---|---|---|---|---|---|
| Sunny | Turbid | Choppy | Sunny | Turbid | Choppy | Turbid | Choppy | ||
| Zihu Creek | 22 | 15 | 0 | 10 | 0 | 8 | 8 | 0 | 63 |
| Sanhe River | 5 | 0 | 4 | 0 | 6 | 0 | 0 | 0 | 19 |
| Total | 27 | 15 | 4 | 10 | 6 | 8 | 8 | 4 | 82 |
| Serial Number | LK | DFP-P-LK | Farneback | |||
|---|---|---|---|---|---|---|
| MAE | APE | MAE | APE | MAE | APE | |
| 1 | 14.88 | 2.51 | 9.72 | 2.69 | 23.10 | 30.10 |
| 2 | 5.74 | 0.72 | 4.57 | 0.45 | 5.30 | 5.30 |
| 3 | 16.30 | 0.96 | 15.90 | 2.67 | 28.60 | 28.60 |
| 4 | 1.85 | 0.07 | 5.35 | 0.59 | 6.40 | 6.40 |
| 497 | 66.18 | 15.19 | 23.30 | 7.87 | 82.97 | 82.97 |
| 498 | 46.89 | 0.40 | 14.80 | 0.77 | 91.45 | 91.45 |
| 499 | 51.93 | 17.20 | 11.02 | 8.17 | 92.29 | 92.29 |
| 500 | 59.28 | 4.22 | 22.24 | 2.27 | 86.65 | 86.65 |
| Average | 29.13 | 7.94 | 16.49 | 6.91 | 30.61 | 31.23 |
| Serial Number | v0/(m∙s−1) | h/m | DFP-P-LK | LK | Farneback | Template Matching | ||||
|---|---|---|---|---|---|---|---|---|---|---|
| v/(m∙s−1) | δ/% | v/(m∙s−1) | δ/% | v/(m∙s−1) | δ/% | v/(m∙s−1) | δ/% | |||
| 1 | 1.75 | 6.37 | 1.61 | 8.00 | 1.51 | 13.71 | 1.59 | 9.14 | 1.38 | 21.14 |
| 2 | 0.90 | 7.80 | 0.82 | 8.89 | 0.73 | 18.89 | 1.00 | 11.11 | 0.59 | 34.44 |
| 3 | 1.15 | 6.23 | 0.98 | 14.78 | 0.90 | 21.74 | 0.97 | 15.65 | 0.87 | 24.35 |
| 4 | 0.52 | 6.70 | 0.61 | 17.31 | 0.70 | 34.62 | 0.78 | 50.00 | 0.83 | 59.61 |
| 5 | 0.17 | 5.68 | 0.28 | 64.71 | 0.32 | 94.12 | 0.25 | 47.06 | 0.05 | 70.58 |
Disclaimer/Publisher’s Note: The statements, opinions and data contained in all publications are solely those of the individual author(s) and contributor(s) and not of MDPI and/or the editor(s). MDPI and/or the editor(s) disclaim responsibility for any injury to people or property resulting from any ideas, methods, instructions or products referred to in the content. |
© 2024 by the authors. Licensee MDPI, Basel, Switzerland. This article is an open access article distributed under the terms and conditions of the Creative Commons Attribution (CC BY) license (https://creativecommons.org/licenses/by/4.0/).
Share and Cite
Xu, Z.-D.; Zhang, Z.-W.; Guo, Y.-Q.; Zhang, Y.; Zhan, Y. River Surface Velocity Measurement for Rapid Levee Breach Emergency Response Based on DFP-P-LK Algorithm. Sensors 2024, 24, 5249. https://doi.org/10.3390/s24165249
Xu Z-D, Zhang Z-W, Guo Y-Q, Zhang Y, Zhan Y. River Surface Velocity Measurement for Rapid Levee Breach Emergency Response Based on DFP-P-LK Algorithm. Sensors. 2024; 24(16):5249. https://doi.org/10.3390/s24165249
Chicago/Turabian StyleXu, Zhao-Dong, Zhi-Wei Zhang, Ying-Qing Guo, Yan Zhang, and Yang Zhan. 2024. "River Surface Velocity Measurement for Rapid Levee Breach Emergency Response Based on DFP-P-LK Algorithm" Sensors 24, no. 16: 5249. https://doi.org/10.3390/s24165249
APA StyleXu, Z.-D., Zhang, Z.-W., Guo, Y.-Q., Zhang, Y., & Zhan, Y. (2024). River Surface Velocity Measurement for Rapid Levee Breach Emergency Response Based on DFP-P-LK Algorithm. Sensors, 24(16), 5249. https://doi.org/10.3390/s24165249

