Semi-Supervised Building Extraction with Optical Flow Correction Based on Satellite Video Data in a Tsunami-Induced Disaster Scene
Abstract
1. Introduction
- (1)
- Training data comprise manually labeled building data, which are susceptible to irregular distribution and diverse sensor outputs, and weak samples, whose generation models are complicated. The challenges lead to delays in acquiring training data, thereby hindering the extraction of building information critical for natural disaster emergency responses.
- (2)
- These methods rely on a limited number of manually labeled samples and newly generated weak samples for learning, lacking explicit mechanisms to effectively extract valid data from the weak samples generated anew and giving less consideration to the impact of the accuracy and quality improvement on the weak samples on the subsequent model classification.
- (1)
- This paper proposes a new method composed of the prediction module and the automatic correction module for accurate and complete building extraction in satellite video data. The experimental results on the Indonesia tsunami video data show that our method outperforms the basic semantic segmentation algorithm in terms of the speed of building extraction and the accuracy of complex building footprints.
- (2)
- The displacements are firstly designed as key units to optimize the initial building extraction results in the automatic correction module. This approach relies solely on pixel movement between adjacent video frames without additional data or algorithms, enabling high-precision building extraction from satellite video data in disaster scenarios.
- (3)
- The novel automatic correction module significantly improves the performance of the base network by harnessing the characteristics of video data in natural disaster scenarios and the relationships between adjacent frames. It eliminates the need for a large amount of manually labeled data or complex models to generate weak samples. This method is easy to operate and can be readily applied to other deep learning models or scenarios that require timeliness and complexity.
2. Materials and Methods
2.1. Data Preprocessing
2.2. Initial Building Extraction Based on SegNet
2.3. Automatic Correction
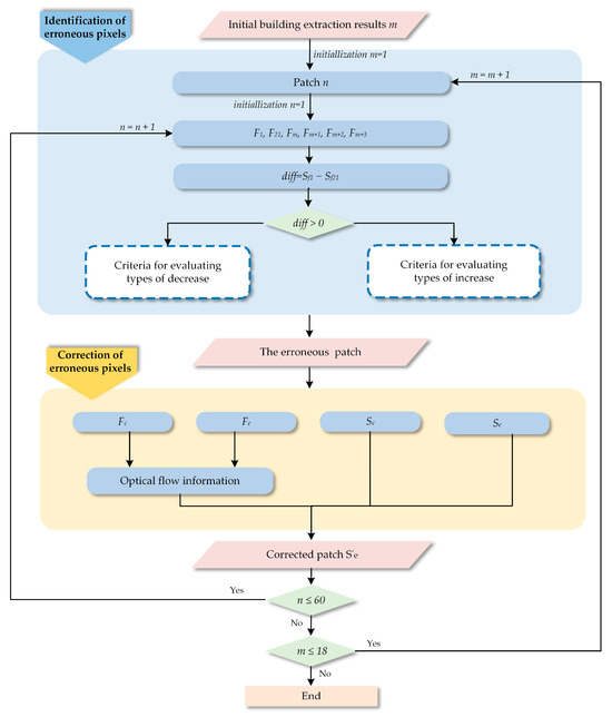
2.3.1. Identification of Erroneous Pixels
- (1)
- As illustrated by type 1 and type 2 in Figure 3, a declining trend, succeeded by an ascending trajectory across the first three frames, necessitates the inclusion of the fourth frame for detailed examination. The criterion for conditional judgment is specified on the left side of Figure 5, and the decision is as follows:
- (2)
- Depicted by type 3 and type 4 in Figure 3, the area of the building in the selected patch presents an increasing and then decreasing trend across the first three frames in this group. Therefore, the third frame requires a more detailed analysis, as shown on the right side of Figure 5. The judgment formula is as follows:
- (1)
- If the building area in the selected patch demonstrates a decreasing and then increasing trend across the first three frames in this group, as depicted by type 1 and type 2 in Figure 4, the third frame’s image necessitates a more granular analysis. The criterion for conditional judgment is on the left side of Figure 6 and is specified as follows:
- (2)
- If an initial increasing trend is followed by a decreasing one, as demonstrated by type 3 and type 4 in Figure 4, observed across the first three frames, the fourth frame needs to be included for further evaluation. The criterion for conditional judgment is on the right side of Figure 6, and the detailed criteria are expressed as:
2.3.2. Automatic Correction Process
3. Results
3.1. Dataset and Computing Environment
3.2. Results
3.2.1. Construction of the Training Dataset
3.2.2. Initial Building Extraction Results
3.2.3. Automatic Correction of Building Extraction Results
3.2.4. Comparison of Building Extraction Results
3.2.5. Comparison of Different Building Extraction Algorithms
4. Discussion
- (1)
- This proposed algorithm does not require third-party building training datasets or significant memory resources to train large models. Therefore, it is simple to operate, highly applicable, and easy to promote and implement, offering a novel approach for the intelligent extraction of information from disaster video data.
- (2)
- The proposed algorithm has a significant time advantage. For semantic segmentation, the annotation process is extremely costly, as each pixel must be labeled. Statistics indicate that annotating a single cityscape image size of takes 1.5 h, and for images captured under adverse weather conditions, it can take up to 3.3 h. In contrast, the total calculation time for all video data using the proposed algorithm is only 6.6 h, clearly demonstrating its time efficiency.
- (1)
- As can be seen in Figure 20, in some particular areas, “many cracks” appeared in the building correction results. The issue arises from the nature of optical flow values. The movements of pixels in both the horizontal and vertical directions, as estimated by the optical flow method, do not always result in integer values. Consequently, the positions of the corresponding pixels in the corrected image—calculated as the sum of the optical flow values and the corresponding row and column numbers of the pixels—are not necessarily integers. However, these positional values must be rounded to the nearest integers, as they represent row and column numbers of pixels. This rounding can result in some rows and columns lacking semantic segmentation information due to the approximation of precise locations. In this research, we assigned the values of the nearest pixels to these missing pixels to achieve the final semantic segmentation information.
- (2)
- From the interpretation results, this study extracts objects with any building attributes as buildings, including intact, semi-destroyed, and destroyed buildings. Assessing the extent of building damage is a critical metric in disaster evaluation; however, this study does not distinguish between disaster-damaged and non-damaged buildings. As a continuation of this work, additional data sources, e.g., the damage levels of houses, as well as the fusion of hand-crafted features and CNN-learned features, could be considered for improving this limitation. To address this limitation, future work could incorporate additional data sources, such as the damage levels of buildings, and utilize a fusion of hand-crafted features and CNN-learned features.
- (3)
- The motion information of pixels in the proposed automatic correction module is primarily calculated using the optical flow algorithm with total variation and sparsity (OFATS). This algorithm is a dense optical flow method, which calculates the displacement of each pixel to form a dense optical flow field. Within this dense optical flow field, pixel-level motion information can be extracted from any region of the image, providing a high-precision foundation for our correction algorithm. However, since the algorithm needs to find corresponding points for each pixel across two or more images to calculate their displacement, it requires significant computational resources and is also limited by the motion amplitude between corresponding pixels in the images. If the motion between corresponding pixels is too large, the OFATS algorithm may fail to accurately estimate the optical flow for certain pixels, affecting the accuracy of the entire optical flow field and, ultimately, the precision of the correction module. This limitation restricts the usability of the proposed algorithm. In future research, we could consider further developing the automatic correction module based on a sparse optical flow estimation algorithm. By improving it to use the motion information from a limited number of corresponding points between two or more images, it could accurately estimate the motion information of pixels within the region of interest. This way, the automatic correction module would be able to provide robust motion information, even in scenarios with significant motion changes.
5. Conclusions
Author Contributions
Funding
Data Availability Statement
Conflicts of Interest
References
- Yu, X.; Song, F. Global warming is advancing the season for intense tropical cyclones. Nature 2023, 623, 83–89. [Google Scholar] [CrossRef]
- Milly, P.C.D.; Wetherald, R.T.; Dunne, K.A.; Delworth, T.L. Increasing risk of great floods in a changing climate. Nature 2002, 415, 514–517. [Google Scholar] [CrossRef] [PubMed]
- Fu, P.; Weng, Q. A time series analysis of urbanization induced land use and land cover change and its impact on land surface temperature with Landsat imagery. Remote Sens. Environ. 2016, 175, 205–214. [Google Scholar] [CrossRef]
- Xia, G.-S.; Huang, J.; Xue, N.; Lu, Q.; Zhu, X. GeoSay: A geometric saliency for extracting buildings in remote sensing images. Comput. Vis. Image Underst. 2019, 186, 37–47. [Google Scholar] [CrossRef]
- Li, Y.; Mao, J.; Cai, L.; Zhang, X.; Li, L. An automatic segmentation method for building facades from vehicle-borne LiDAR point cloud data based on fundamental geographical data. In Proceedings of the 2nd ISPRS International Conference on Computer Vision in Remote Sensing (CVRS), Xiamen, China, 28–30 April 2015. [Google Scholar]
- Neupane, B.; Horanont, T.; Aryal, J. Deep Learning-Based Semantic Segmentation of Urban Features in Satellite Images: A Review and Meta-Analysis. Remote Sens. 2021, 13, 808. [Google Scholar] [CrossRef]
- Yang, T.; Wang, X.; Yao, B.; Li, J.; Zhang, Y.; He, Z.; Duan, W. Small Moving Vehicle Detection in a Satellite Video of an Urban Area. Sensors 2016, 16, 1528. [Google Scholar] [CrossRef] [PubMed]
- Tang, X.; Xie, J.; Zhu, H.; Mo, F. Overview of Earth Observation Satellite Platform Microvibration Detection Methods. Sensors 2020, 20, 736. [Google Scholar] [CrossRef] [PubMed]
- Xiao, A.; Wang, Z.; Wang, L.; Ren, Y. Super-Resolution for “Jilin-1” Satellite Video Imagery via a Convolutional Network. Sensors 2018, 18, 1194. [Google Scholar] [CrossRef]
- Velasquez-Camacho, L.; Etxegarai, M.; de-Miguel, S. Implementing Deep Learning algorithms for urban tree detection and geolocation with high-resolution aerial, satellite, and ground-level images. Comput. Environ. Urban Syst. 2023, 105, 102025. [Google Scholar] [CrossRef]
- Abdollahi, A.; Pradhan, B.; Shukla, N.; Chakraborty, S.; Alamri, A. Multi-Object Segmentation in Complex Urban Scenes from High-Resolution Remote Sensing Data. Remote Sens. 2021, 13, 3710. [Google Scholar] [CrossRef]
- Feng, Y.; Zhang, J.; Li, G.; Togo, R.; Maeda, K.; Ogawa, T.; Haseyama, M. A Novel Frame-Selection Metric for Video Inpainting to Enhance Urban Feature Extraction. Sensors 2024, 24, 3035. [Google Scholar] [CrossRef] [PubMed]
- Cataldo, A.; Roselli, I.; Fioriti, V.; Saitta, F.; Colucci, A.; Tati, A.; Ponzo, F.C.; Ditommaso, R.; Mennuti, C.; Marzani, A. Advanced Video-Based Processing for Low-Cost Damage Assessment of Buildings under Seismic Loading in Shaking Table Tests. Sensors 2023, 23, 5303. [Google Scholar] [CrossRef] [PubMed]
- Li, J.; Huang, X.; Tu, L.; Zhang, T.; Wang, L. A review of building detection from very high resolution optical remote sensing images. Gisci. Remote Sens. 2022, 59, 1199–1225. [Google Scholar] [CrossRef]
- Khaire, U.M.; Dhanalakshmi, R. Stability of feature selection algorithm: A review. J. King Saud Univ. Comput. Inf. Sci. 2022, 34, 1060–1073. [Google Scholar] [CrossRef]
- Zhao, Z.-Q.; Zheng, P.; Xu, S.-T.; Wu, X. Object Detection with Deep Learning: A Review. IEEE Trans. Neural Netw. Learn. Syst. 2019, 30, 3212–3232. [Google Scholar] [CrossRef]
- Mohammed, A.; Kora, R. A comprehensive review on ensemble deep learning: Opportunities and challenges. J. King Saud Univ. Comput. Inf. Sci. 2023, 35, 757–774. [Google Scholar] [CrossRef]
- Cheng, G.; Han, J. A survey on object detection in optical remote sensing images. ISPRS J. Photogramm. Remote Sens. 2016, 117, 11–28. [Google Scholar] [CrossRef]
- Lin, C.; Nevatia, R.J.C.V. Building detection and description from a single intensity image. Comput. Vis. Image Underst. 1998, 72, 101–121. [Google Scholar] [CrossRef]
- Turker, M.; Koc-San, D. Building extraction from high-resolution optical spaceborne images using the integration of support vector machine (SVM) classification, Hough transformation and perceptual grouping. Int. J. Appl. Earth Obs. Geoinf. 2015, 34, 58–69. [Google Scholar] [CrossRef]
- Liu, Z.; Cui, S.; Yan, Q. Building Extraction from High Resolution Satellite Imagery Based on Multi-scale Image Segmentation and Model Matching. In Proceedings of the International Workshop on Earth Observation and Remote Sensing Applications, Beijing, China, 30 June–2 July 2008; pp. 177–183. [Google Scholar]
- Krishnamachari, S.; Chellappa, R. Delineating buildings by grouping lines with MRFs. IEEE Trans. Image Process. Publ. IEEE Signal Process. Soc. 1996, 5, 164–168. [Google Scholar] [CrossRef]
- Zhang, L.; Huang, X.; Huang, B.; Li, P. A pixel shape index coupled with spectral information for classification of high spatial resolution remotely sensed imagery. IEEE Trans. Geosci. Remote Sens. 2006, 44, 2950–2961. [Google Scholar] [CrossRef]
- Wang, Y.; Li, S.; Lin, Y.; Wang, M. Lightweight Deep Neural Network Method for Water Body Extraction from High-Resolution Remote Sensing Images with Multisensors. Sensors 2021, 21, 7397. [Google Scholar] [CrossRef] [PubMed]
- Palevicius, P.; Pal, M.; Landauskas, M.; Orinaite, U.; Timofejeva, I.; Ragulskis, M. Automatic Detection of Cracks on Concrete Surfaces in the Presence of Shadows. Sensors 2022, 22, 3662. [Google Scholar] [CrossRef] [PubMed]
- Yuan, X.; Shi, J.; Gu, L. A review of deep learning methods for semantic segmentation of remote sensing imagery. Expert Syst. Appl. 2021, 169, 114417. [Google Scholar] [CrossRef]
- Yang, H.L.; Yuan, J.; Lunga, D.; Laverdiere, M.; Rose, A.; Bhaduri, B. Building Extraction at Scale Using Convolutional Neural Network: Mapping of the United States. IEEE J. Sel. Top. Appl. Earth Obs. Remote Sens. 2018, 11, 2600–2614. [Google Scholar] [CrossRef]
- Alshehhi, R.; Marpu, P.R.; Woon, W.L.; Dalla Mura, M. Simultaneous extraction of roads and buildings in remote sensing imagery with convolutional neural networks. ISPRS J. Photogramm. Remote Sens. 2017, 130, 139–149. [Google Scholar] [CrossRef]
- Chen, M.; Wu, J.; Liu, L.; Zhao, W.; Tian, F.; Shen, Q.; Zhao, B.; Du, R. DR-Net: An Improved Network for Building Extraction from High Resolution Remote Sensing Image. Remote Sens. 2021, 13, 294. [Google Scholar] [CrossRef]
- Guo, H.; Shi, Q.; Du, B.; Zhang, L.; Wang, D.; Ding, H. Scene-Driven Multitask Parallel Attention Network for Building Extraction in High-Resolution Remote Sensing Images. IEEE Trans. Geosci. Remote Sens. 2021, 59, 4287–4306. [Google Scholar] [CrossRef]
- Liu, J.; Xia, Y.; Feng, J.; Bai, P. A Novel Building Extraction Network via Multi-Scale Foreground Modeling and Gated Boundary Refinement. Remote Sens. 2023, 15, 5638. [Google Scholar] [CrossRef]
- Minaee, S.; Boykov, Y.Y.; Porikli, F.; Plaza, A.J.; Kehtarnavaz, N.; Terzopoulos, D. Image Segmentation Using Deep Learning: A Survey. IEEE Trans. Pattern Anal. Mach. Intell. 2022, 44, 3523–3542. [Google Scholar] [CrossRef]
- Mittal, S.; Tatarchenko, M.; Brox, T. Semi-Supervised Semantic Segmentation with High- and Low-Level Consistency. IEEE Trans. Pattern Anal. Mach. Intell. 2021, 43, 1369–1379. [Google Scholar] [CrossRef] [PubMed]
- Yuan, J.; Liu, Y.; Shen, C.; Wang, Z.; Li, H. A Simple Baseline for Semi-supervised Semantic Segmentation with Strong Data Augmentation. In Proceedings of the 18th IEEE/CVF International Conference on Computer Vision (ICCV), Montreal, BC, Canada, 11–17 October 2021; pp. 8209–8218. [Google Scholar]
- Zhou, T.; Li, L.; Li, X.; Feng, C.-M.; Li, J.; Shao, L. Group-Wise Learning for Weakly Supervised Semantic Segmentation. IEEE Trans. Image Process. 2022, 31, 799–811. [Google Scholar] [CrossRef] [PubMed]
- Kotaridis, I.; Lazaridou, M. Remote sensing image segmentation advances: A meta-analysis. ISPRS J. Photogramm. Remote Sens. 2021, 173, 309–322. [Google Scholar] [CrossRef]
- Shelhamer, E.; Long, J.; Darrell, T. Fully Convolutional Networks for Semantic Segmentation. IEEE Trans. Pattern Anal. Mach. Intell. 2017, 39, 640–651. [Google Scholar] [CrossRef] [PubMed]
- Zheng, Z.; Wan, Y.; Zhang, Y.; Xiang, S.; Peng, D.; Zhang, B. CLNet: Cross-layer convolutional neural network for change detection in optical remote sensing imagery. ISPRS J. Photogramm. Remote Sens. 2021, 175, 247–267. [Google Scholar] [CrossRef]
- Wang, Q.; Gao, J.; Li, X. Weakly Supervised Adversarial Domain Adaptation for Semantic Segmentation in Urban Scenes. IEEE Trans. Image Process. 2019, 28, 4376–4386. [Google Scholar] [CrossRef] [PubMed]
- Zhu, L.; Huang, J.; Ye, S. Unsupervised Semantic Segmentation with Feature Fusion. In Proceedings of the 3rd Asia-Pacific Conference on Communications Technology and Computer Science (ACCTCS), Shenyang, China, 25–27 February 2023; pp. 162–167. [Google Scholar]
- Gao, S.; Li, Z.-Y.; Yang, M.-H.; Cheng, M.-M.; Han, J.; Torr, P. Large-Scale Unsupervised Semantic Segmentation. IEEE Trans. Pattern Anal. Mach. Intell. 2023, 45, 7457–7476. [Google Scholar] [CrossRef]
- Chen, X.; Yuan, Y.; Zeng, G.; Wang, J. Semi-supervised semantic segmentation with cross pseudo supervision. In Proceedings of the IEEE/CVF Conference on Computer Vision and Pattern Recognition, Nashville, TN, USA, 20–25 June 2021; pp. 2613–2622. [Google Scholar]
- Hong, D.; Yokoya, N.; Xia, G.-S.; Chanussot, J.; Zhu, X.X. X-ModalNet: A semi-supervised deep cross-modal network for classification of remote sensing data. ISPRS J. Photogramm. Remote Sens. 2020, 167, 12–23. [Google Scholar] [CrossRef] [PubMed]
- Perantoni, G.; Bruzzone, L.; Sensing, R. A Novel Technique for Robust Training of Deep Networks with Multisource Weak Labeled Remote Sensing Data. IEEE Trans. Geosci. Remote Sens. 2021, 60, 1–15. [Google Scholar] [CrossRef]
- Goodfellow, I.; Pouget-Abadie, J.; Mirza, M.; Xu, B.; Warde-Farley, D.; Ozair, S.; Courville, A.; Bengio, Y. Generative Adversarial Networks. Commun. ACM 2020, 63, 139–144. [Google Scholar] [CrossRef]
- He, K.; Fan, H.; Wu, Y.; Xie, S.; Girshick, R. Momentum contrast for unsupervised visual representation learning. In Proceedings of the IEEE/CVF Conference on Computer Vision and Pattern Recognition, Seattle, WA, USA, 14–19 June 2020; pp. 9729–9738. [Google Scholar]
- Wu, H.; Prasad, S. Semi-Supervised Deep Learning Using Pseudo Labels for Hyperspectral Image Classification. IEEE Trans. Image Process. 2018, 27, 1259–1270. [Google Scholar] [CrossRef] [PubMed]
- Liu, X.; Zhang, F.; Hou, Z.; Mian, L.; Wang, Z.; Zhang, J.; Tang, J. Self-Supervised Learning: Generative or Contrastive. IEEE Trans. Knowl. Data Eng. 2023, 35, 857–876. [Google Scholar] [CrossRef]
- Badrinarayanan, V.; Kendall, A.; Cipolla, R. SegNet: A Deep Convolutional Encoder-Decoder Architecture for Image Segmentation. IEEE Trans. Pattern Anal. Mach. Intell. 2017, 39, 2481–2495. [Google Scholar] [CrossRef] [PubMed]
- Xu, H.; Xu, G.; Sun, G.; Chen, J.; Hao, J.; Mourtzis, D. Building Polygon Extraction from High-Resolution Remote Sensing Imagery Using Knowledge Distillation. Appl. Sci. 2023, 13, 9239. [Google Scholar] [CrossRef]
- Liu, J.; Huang, H.; Sun, H.; Wu, Z.; Luo, R. LRAD-Net: An Improved Lightweight Network for Building Extraction From Remote Sensing Images. IEEE J. Sel. Top. Appl. Earth Obs. Remote Sens. 2023, 16, 675–687. [Google Scholar] [CrossRef]
- Naanjam, R.; Ahmadi, F.F. An improved self-training network for building and road extraction in urban areas by integrating optical and radar remotely sensed data. Earth Sci. Inform. 2024, 17, 2159–2176. [Google Scholar] [CrossRef]
- Feng, D.; Chen, H. A small samples training framework for deep Learning-based automatic information extraction: Case study of construction accident news reports analysis. Adv. Eng. Inform. 2021, 47, 101256. [Google Scholar] [CrossRef]
- Tu, Z.; Xie, W.; Zhang, D.; Poppe, R.; Veltkamp, R.C.; Li, B.; Yuan, J. A survey of variational and CNN-based optical flow techniques. Signal Process. Image Commun. 2019, 72, 9–24. [Google Scholar] [CrossRef]
- Guo, Y.; Zhang, Z.; He, D.; Niu, J.; Tan, Y. Detection of cow mounting behavior using region geometry and optical flow characteristics. Comput. Electron. Agric. 2019, 163, 104828. [Google Scholar] [CrossRef]
- Yan, W.; Wang, Y.; van der Geest, R.J.; Tao, Q. Cine MRI analysis by deep learning of optical flow: Adding the temporal dimension. Comput. Biol. Med. 2019, 111, 103356. [Google Scholar] [CrossRef]
- Qiao, H.; Wa, X.; Wan, Y.; Li, S.; Zhang, W. A Novel Change Detection Method for Natural Disaster Detection and Segmentation from Video Sequence. Sensors 2020, 20, 5076. [Google Scholar] [CrossRef] [PubMed]
- Qiao, H.J.; Wan, X.; Xu, J.Z.; Li, S.Y.; He, P.P. Deep learning based optical flow estimation for change detection: A case study in Indonesia earthquake. ISPRS Ann. Photogramm. Remote Sens. Spat. Inf. Sci. 2020, V-3-2020, 317–322. [Google Scholar] [CrossRef]
- Xie, E.; Wang, W.; Yu, Z.; Anandkumar, A.; Alvarez, J.M.; Luo, P. SegFormer: Simple and Efficient Design for Semantic Segmentation with Transformers. In Proceedings of the 35th Conference on Neural Information Processing Systems (NeurIPS), San Diego, CA, USA, 6–14 December 2021. [Google Scholar]
- Zhou, Z.; Rahman Siddiquee, M.M.; Tajbakhsh, N.; Liang, J. Unet++: A nested u-net architecture for medical image segmentation. In Proceedings of the Deep Learning in Medical Image Analysis and Multimodal Learning for Clinical Decision Support, Proceedings of the 4th International Workshop, DLMIA 2018, and 8th International Workshop, ML-CDS 2018, Held in Conjunction with MICCAI 2018, Granada, Spain, 20 September 2018; pp. 3–11. [Google Scholar]
- Cao, H.; Wang, Y.; Chen, J.; Jiang, D.; Zhang, X.; Tian, Q.; Wang, M. Swin-unet: Unet-like pure transformer for medical image segmentation. In Proceedings of the European Conference on Computer Vision, Tel Aviv, Israel, 23–27 October 2022; pp. 205–218. [Google Scholar]
- Mei, H.; Ji, G.-P.; Wei, Z.; Yang, X.; Wei, X.; Fan, D.-P. Camouflaged object segmentation with distraction mining. In Proceedings of the IEEE/CVF Conference on Computer Vision and Pattern Recognition, Nashville, TN, USA, 20–25 June 2021; pp. 8772–8781. [Google Scholar]
- Shao, Z.; Tang, P.; Wang, Z.; Saleem, N.; Yam, S.; Sommai, C. BRRNet: A Fully Convolutional Neural Network for Automatic Building Extraction From High-Resolution Remote Sensing Images. Remote Sens. 2020, 12, 1050. [Google Scholar] [CrossRef]
- Sariturk, B.; Seker, D.Z. A Residual-Inception U-Net (RIU-Net) Approach and Comparisons with U-Shaped CNN and Transformer Models for Building Segmentation from High-Resolution Satellite Images. Sensors 2022, 22, 7624. [Google Scholar] [CrossRef]
- Augustauskas, R.; Lipnickas, A. Improved Pixel-Level Pavement-Defect Segmentation Using a Deep Autoencoder. Sensors 2020, 20, 2557. [Google Scholar] [CrossRef]




















| Abbreviation | Definition | Abbreviation | Definition | Abbreviation | Definition |
|---|---|---|---|---|---|
| The set of erroneous pixels in the semantic segmentation result | Semantic segmentation information with erroneous pixels | Key frame corresponding to Se | |||
| Accurate semantic segmentation information for correcting | Key frame corresponding to Sc for correcting |
| Parameters | Value |
|---|---|
| CPU | Intel Xeon (R) E5-240 |
| GPU | TITAN V |
| Memory | 128 G |
| Operating System | Ubuntu 20.04 LTS |
| Framework | Pytorch 2.3.0 |
| Python version | 3.8.5 |
| Frame | Ground Truth | Kappa | OA (%) | |||
|---|---|---|---|---|---|---|
| Building | Other | UA (%) | ||||
| 219 | Building | 9264 | 166 | 98.24 | 0.95 | 97.54 |
| Other | 237 | 6780 | 96.62 | |||
| PA (%) | 97.51 | 97.61 | ||||
| 319 | Building | 12,396 | 36 | 99.71 | 0.98 | 99.26 |
| Other | 105 | 6539 | 98.42 | |||
| PA (%) | 99.16 | 99.45 | ||||
| 409 | Building | 5690 | 4 | 99.93 | 0.93 | 96.60 |
| Other | 580 | 10,662 | 94.84 | |||
| PA (%) | 90.75 | 99.96 | ||||
| Frame | Ground Truth | Kappa | OA (%) | |||
|---|---|---|---|---|---|---|
| Building | Other | UA (%) | ||||
| 179 | Building | 292,049 | 37,924 | 88.51 | 0.73 | 87.48 |
| Other | 76,923 | 510,354 | 86.90 | |||
| PA (%) | 79.15 | 93.08 | ||||
| 339 | Building | 281,948 | 58,052 | 82.93 | 0.65 | 83.67 |
| Other | 91,753 | 485,495 | 84.11 | |||
| PA (%) | 75.45 | 89.32 | ||||
| 439 | Building | 185,837 | 64,951 | 74.10 | 0.63 | 85.67 |
| Other | 66,554 | 600,034 | 90.02 | |||
| PA (%) | 73.63 | 90.23 | ||||
| Operations | Frame 179 | Frame 339 | Frame 439 | |
|---|---|---|---|---|
| Identifying erroneous information | Assessment of the overall change trend | |||
| Calculation of the building area in the selected patch | ||||
| Determination of images with erroneous pixels | and | and | and | |
| Se = Fe = F1 Sc = Fc = F2 | Se = Fe = F10 Sc = Fc = F9 | Se =
Fe = F19 Sc = Fc = F18 | ||
| Correcting errors | Extraction of erroneous pixels’ coordinates | |||
| Optical flow information | ||||
| Corresponding coordinates in corrected images | ||||
| Replacement of incorrect semantic segmentation |
| Frame | Ground Truth | Kappa | OA (%) | |||
|---|---|---|---|---|---|---|
| Building | Other | UA (%) | ||||
| 179 | Building | 314,186 | 43,585 | 87.82 | 0.77 | 89.28 |
| Other | 54,786 | 504,693 | 90.21 | |||
| PA (%) | 85.15 | 92.05 | ||||
| 339 | Building | 307,946 | 65,755 | 82.40 | 0.72 | 86.62 |
| Other | 56,982 | 486,565 | 89.52 | |||
| PA (%) | 84.39 | 88.09 | ||||
| 439 | Building | 207,201 | 45,190 | 82.09 | 0.70 | 87.99 |
| Other | 65,010 | 599,975 | 90.22 | |||
| PA (%) | 76.12 | 92.99 | ||||
| Model | IoU (%) | Kappa | F1 (%) | OA (%) |
|---|---|---|---|---|
| Swin-Unet (2021) [61] | 73.25 | 0.74 | 81.25 | 86.27 |
| UNet++ (2018) [60] | 72.65 | 0.73 | 80.90 | 86.15 |
| PFNet (2021) [62] | 73.15 | 0.72 | 80.65 | 85.60 |
| SegFormer (2021) [59] | 73.96 | 0.74 | 81.59 | 86.70 |
| SegNet (2016) [49] | 69.30 | 0.68 | 80.05 | 84.52 |
| Ours | 75.27 | 0.73 | 84.24 | 87.65 |
| Model | IoU (%) | Kappa | F1 (%) | OA (%) |
|---|---|---|---|---|
| Swin-Unet (2021) [61] | 71.14 | 0.73 | 81.51 | 84.03 |
| UNet++ (2018) [60] | 71.39 | 0.72 | 82.62 | 85.17 |
| PFNet (2021) [62] | 71.70 | 0.72 | 81.84 | 84.73 |
| SegFormer (2021) [59] | 70.73 | 0.76 | 80.20 | 83.82 |
| SegNet (2016) [49] | 65.30 | 0.65 | 79.01 | 83.67 |
| Ours | 73.50 | 0.72 | 83.38 | 86.62 |
| Model | IoU (%) | Kappa | F1 (%) | OA (%) |
|---|---|---|---|---|
| Swin-Unet (2021) [61] | 70.34 | 0.70 | 75.52 | 86.07 |
| UNet++ (2018) [60] | 70.95 | 0.71 | 76.77 | 87.28 |
| PFNet (2021) [62] | 70.67 | 0.67 | 77.12 | 86.46 |
| SegFormer (2021) [59] | 70.19 | 0.71 | 75.84 | 85.94 |
| SegNet (2016) [49] | 60.36 | 0.63 | 73.86 | 85.67 |
| Ours | 72.15 | 0.70 | 78.99 | 87.99 |
| Swin-Unet | UNet++ | PFNet | SegFormer | SegNet | Ours | |
|---|---|---|---|---|---|---|
| Time (h) | 4.97 | 5.63 | 3.42 | 4.76 | 2.47 | 2.74 |
Disclaimer/Publisher’s Note: The statements, opinions and data contained in all publications are solely those of the individual author(s) and contributor(s) and not of MDPI and/or the editor(s). MDPI and/or the editor(s) disclaim responsibility for any injury to people or property resulting from any ideas, methods, instructions or products referred to in the content. |
© 2024 by the authors. Licensee MDPI, Basel, Switzerland. This article is an open access article distributed under the terms and conditions of the Creative Commons Attribution (CC BY) license (https://creativecommons.org/licenses/by/4.0/).
Share and Cite
Qiao, H.; Qian, W.; Hu, H.; Huang, X.; Li, J. Semi-Supervised Building Extraction with Optical Flow Correction Based on Satellite Video Data in a Tsunami-Induced Disaster Scene. Sensors 2024, 24, 5205. https://doi.org/10.3390/s24165205
Qiao H, Qian W, Hu H, Huang X, Li J. Semi-Supervised Building Extraction with Optical Flow Correction Based on Satellite Video Data in a Tsunami-Induced Disaster Scene. Sensors. 2024; 24(16):5205. https://doi.org/10.3390/s24165205
Chicago/Turabian StyleQiao, Huijiao, Weiqi Qian, Haifeng Hu, Xingbo Huang, and Jiequn Li. 2024. "Semi-Supervised Building Extraction with Optical Flow Correction Based on Satellite Video Data in a Tsunami-Induced Disaster Scene" Sensors 24, no. 16: 5205. https://doi.org/10.3390/s24165205
APA StyleQiao, H., Qian, W., Hu, H., Huang, X., & Li, J. (2024). Semi-Supervised Building Extraction with Optical Flow Correction Based on Satellite Video Data in a Tsunami-Induced Disaster Scene. Sensors, 24(16), 5205. https://doi.org/10.3390/s24165205

