A New Multi-Branch Convolutional Neural Network and Feature Map Extraction Method for Traffic Congestion Detection
Abstract
1. Introduction
2. Method
2.1. Target Detection
2.2. Vehicle Information Feature Map (VIFM)
| Algorithm 1: VIFM |
| Input: image, Target detection results, Square size m Output: m*m feature map matrix high ← image.shape0 width ← image.shape1 matrix ← for (cls, x, y, w, h) ∈ results do: center_x ← x + center_y ← y + index_width ← int(m) index_high ← int(m) if cls ≠’bus’ and cls ≠’car’ and cls ≠’trunck’ continue end if if index_width ≥ m or index_high ≥ m or index_width < 0 or index_high < 0 continue end if matrix[index_width,index_high] ← matrix[index_width,index_high] + 1 end for return matrix |
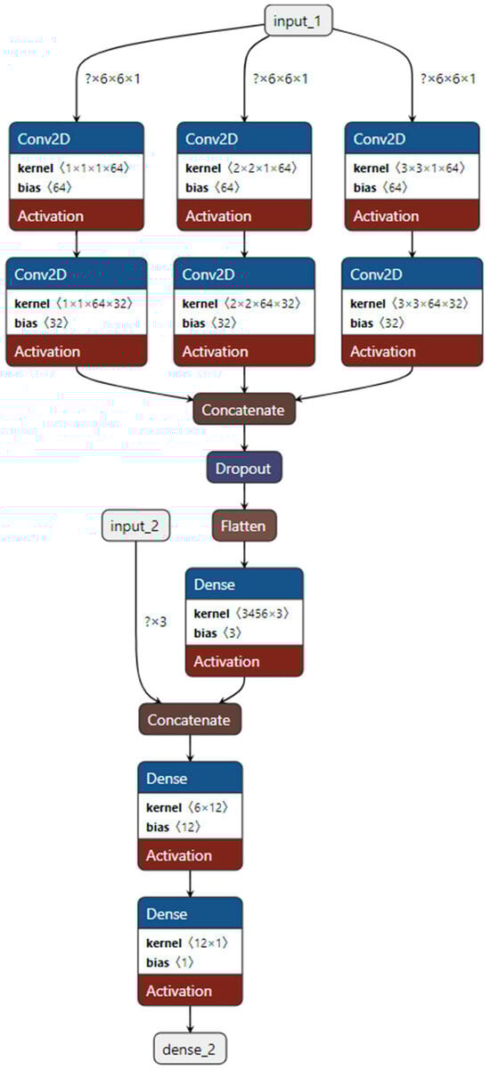
2.3. Multi-Branch Convolutional Neural Network (MBCNN)
2.4. Evaluation Index
3. Numerical Experiments
3.1. Dataset
3.2. Target Detection Results
3.3. Feature Map
3.4. Classification Results
3.5. Comparative Experiment
3.6. Experiments on Other Datasets
3.7. Time and Space Complexity Analysis
3.8. The Influence of Hyperparameter m on the Experimental Results
4. Conclusions
Author Contributions
Funding
Data Availability Statement
Acknowledgments
Conflicts of Interest
References
- Kumar, N.; Raubal, M. Applications of deep learning in congestion detection, prediction and alleviation: A survey. Transp. Res. Part C Emerg. Technol. 2021, 133, 103432. [Google Scholar] [CrossRef]
- Li, Z.; Yu, H.; Zhang, G.; Dong, S.; Xu, C.Z. Network-wide traffic signal control optimization using a multi-agent deep reinforcement learning. Transp. Res. Part C Emerg. Technol. 2021, 125, 103059. [Google Scholar] [CrossRef]
- Jiang, S.; Feng, Y.; Liao, X.; Wu, H.; Liu, J.; Onasanya, B.O. A Novel Spatiotemporal Periodic Polynomial Model for Predicting Road Traffic Speed. Symmetry 2024, 16, 537. [Google Scholar] [CrossRef]
- Sadollah, A.; Gao, K.; Zhang, Y.; Zhang, Y.; Su, R. Management of traffic congestion in adaptive traffic signals using a novel classification-based approach. Eng. Optim. 2019, 51, 1509–1528. [Google Scholar] [CrossRef]
- Jeng, S.T.; Chu, L. A high-definition traffic performance monitoring system with the inductive loop detector signature technology. In Proceedings of the 17th International IEEE Conference on Intelligent Transportation Systems (ITSC), Qingdao, China, 8–11 October 2014; pp. 1820–1825. [Google Scholar]
- Tasgaonkar, P.P.; Garg, R.D.; Garg, P.K. Vehicle detection and traffic estimation with sensors technologies for intelligent transportation systems. Sens. Imaging 2020, 21, 29. [Google Scholar] [CrossRef]
- Tong, L.; Li, Z. Study on the road traffic survey system based on micro-ferromagnetic induction coil sensor. Sens. Transducers 2014, 170, 73. [Google Scholar]
- Thianniwet, T.; Phosaard, S.; Pattara-Atikom, W. Classification of road traffic congestion levels from GPS data using a decision tree algorithm and sliding windows. Proc. World Congr. Eng. 2009, 1, 1–3. [Google Scholar]
- Yong-chuan, Z.; Xiao-qing, Z.; Zhen-ting, C. Traffic congestion detection based on GPS floating-car data. Procedia Eng. 2011, 15, 5541–5546. [Google Scholar] [CrossRef]
- Keskin, M.; Akkamis, M.; Sekerli, Y.E. An overview of GNSS and GPS based velocity measurement in comparison to other techniques. In Proceedings of the International Conference on Energy Research, Alanya, Turkey, 31 October–2 November 2018; pp. 392–404. [Google Scholar]
- Cui, H.; Yuan, G.; Liu, N.; Xu, M.; Song, H. Convolutional neural network for recognizing highway traffic congestion. J. Intell. Transp. Syst. 2020, 24, 279–289. [Google Scholar] [CrossRef]
- Calderoni, L.; Maio, D.; Rovis, S. Deploying a network of smart cameras for traffic monitoring on a “city kernel”. Expert Syst. Appl. 2014, 41, 502–507. [Google Scholar] [CrossRef]
- Iftikhar, S.; Asim, M.; Zhang, Z.; Muthanna, A.; Chen, J.; El-Affendi, M.; Abd El-Latif, A.A. Target detection and recognition for traffic congestion in smart cities using deep learning-enabled UAVs: A review and analysis. Appl. Sci. 2023, 13, 3995. [Google Scholar] [CrossRef]
- Liu, X.; Gao, W.; Feng, D.; Gao, X. Abnormal traffic congestion recognition based on video analysis. In Proceedings of the 2020 IEEE Conference on Multimedia Information Processing and Retrieval (MIPR), Shenzhen, China, 6–8 August 2020; pp. 39–42. [Google Scholar]
- Soo, S. Object Detection Using Haar-Cascade Classifier; Institute of Computer Science, University of Tartu: Tartu, Estonia, 2014; Volume 2, pp. 1–12. [Google Scholar]
- Saeedmanesh, M.; Kouvelas, A.; Geroliminis, N. An extended Kalman filter approach for real-time state estimation in multi-region MFD urban networks. Transp. Res. Part C Emerg. Technol. 2021, 132, 103384. [Google Scholar] [CrossRef]
- Chakraborty, P.; Adu-Gyamfi, Y.O.; Poddar, S.; Ahsani, V.; Sharma, A.; Sarkar, S. Traffic congestion detection from camera images using deep convolution neural networks. Transp. Res. Rec. 2018, 2672, 222–231. [Google Scholar] [CrossRef]
- Lam, C.T.; Gao, H.; Ng, B. A real-time traffic congestion detection system using on-line images. In Proceedings of the 2017 IEEE 17th International Conference on Communication Technology (ICCT), Chengdu, China, 27–30 October 2017; pp. 1548–1552. [Google Scholar]
- Aarthi, V. Prototype Design of Intelligent Traffic Signal Control using Haar Cascade Classifier. In Proceedings of the 2021 Sixth International Conference on Wireless Communications, Signal Processing and Networking (WiSPNET), Chennai, India, 25–27 March 2021; pp. 260–264. [Google Scholar]
- Lin, J.P.; Sun, M.T. A YOLO-based traffic counting system. In Proceedings of the 2018 Conference on Technologies and Applications of Artificial Intelligence (TAAI), Taichung, Taiwan, 30 November–December 2018; pp. 82–85. [Google Scholar]
- Al-qaness, M.A.; Abbasi, A.A.; Fan, H.; Ibrahim, R.A.; Alsamhi, S.H.; Hawbani, A. An improved YOLO-based road traffic monitoring system. Computing 2021, 103, 211–230. [Google Scholar] [CrossRef]
- Biswas, D.; Su, H.; Wang, C.; Stevanovic, A.; Wang, W. An automatic traffic density estimation using Single Shot Detection (SSD) and MobileNet-SSD. Phys. Chem. Earth Parts A/B/C 2019, 110, 176–184. [Google Scholar] [CrossRef]
- You, S.; Bi, Q.; Ji, Y.; Liu, S.; Feng, Y.; Wu, F. Traffic sign detection method based on improved SSD. Information 2020, 11, 475. [Google Scholar] [CrossRef]
- Zuo, Z.; Yu, K.; Zhou, Q.; Wang, X.; Li, T. Traffic signs detection based on faster r-cnn. In Proceedings of the 2017 IEEE 37th International Conference on Distributed Computing Systems Workshops (ICDCSW), Atlanta, GA, USA, 5–8 June 2017; pp. 286–288. [Google Scholar]
- Luo, J.Q.; Fang, H.S.; Shao, F.M.; Zhong, Y.; Hua, X. Multi-scale traffic vehicle detection based on faster R–CNN with NAS optimization and feature enrichment. Def. Technol. 2021, 17, 1542–1554. [Google Scholar] [CrossRef]
- Nguyen, H.N.; Krishnakumari, P.; Vu, H.L.; Van Lint, H. Traffic congestion pattern classification using multi-class svm. In Proceedings of the 2016 IEEE 19th International Conference on Intelligent Transportation Systems (ITSC), Rio de Janeiro, Brazil, 1–4 November 2016; pp. 1059–1064. [Google Scholar]
- Khalifa, A.B.; Alouani, I.; Mahjoub, M.A.; Amara, N.E.B. Pedestrian detection using a moving camera: A novel framework for foreground detection. Cogn. Syst. Res. 2020, 60, 77–96. [Google Scholar] [CrossRef]
- Wu, B.; Nevatia, R. Detection of multiple, partially occluded humans in a single image by bayesian combination of edgelet part detectors. In Proceedings of the Tenth IEEE International Conference on Computer Vision (ICCV’05), Beijing, China, 17–21 October 2005; Volume 1, pp. 90–97. [Google Scholar]
- Xie, Z.; Yang, R.; Guan, W.; Niu, J.; Wang, Y. A Novel Descriptor for Pedestrian Detection Based on Multi-layer Feature Fusion. In Proceedings of the 2020 IEEE International Conference on Real-Time Computing and Robotics (RCAR), Asahikawa, Japan, 28–29 September 2020; pp. 146–151. [Google Scholar]
- Patel, C.I.; Labana, D.; Pandya, S.; Modi, K.; Ghayvat, H.; Awais, M. Histogram of oriented gradient-based fusion of features for human action recognition in action video sequences. Sensors 2020, 20, 7299. [Google Scholar] [CrossRef]
- Wali, S.B.; Abdullah, M.A.; Hannan, M.A.; Hussain, A.; Samad, S.A.; Ker, P.J.; Mansor, M.B. Vision-based traffic sign detection and recognition systems: Current trends and challenges. Sensors 2019, 19, 2093. [Google Scholar] [CrossRef]
- Singh, I.; Singh, S.K.; Kumar, S.; Aggarwal, K. Dropout-VGG based convolutional neural network for traffic sign categorization. In Congress on Intelligent Systems: Proceedings of CIS; Springer Nature: Singapore, 2022; pp. 247–261. [Google Scholar]
- Boudissa, M.; Kawanaka, H.; Wakabayashi, T. Traffic Landmark Quality Evaluation Using Efficient VGG-16 model. In Proceedings of the 2022 Joint 12th International Conference on Soft Computing and Intelligent Systems and 23rd International Symposium on Advanced Intelligent Systems (SCIS&ISIS), Ise, Japan, 29 November–2 December 2022; pp. 1–5. [Google Scholar]
- Prawinsankar, D.; Gunasekaran, M.; Gopalakrishnan, B.; Purusothaman, P. Traffic Congession Detection through Modified Resnet50 and Prediction of Traffic using Clustering. In Proceedings of the 2021 Smart Technologies, Communication and Robotics (STCR), Sathyamangalam, India, 9–10 October 2021; pp. 1–5. [Google Scholar]
- Wang, Y.; Zhao, Z.; He, J.; Zhu, Y.; Wei, X. A method of vehicle flow training and detection based on ResNet50 with CenterNet method. In Proceedings of the 2021 International Conference on Communications, Information System and Computer Engineering (CISCE), Beijing, China, 14–16 May 2021; pp. 335–339. [Google Scholar]
- Zhang, S.; Bu, Y.; Chen, B.; Lu, X. Transfer learning for encrypted malicious traffic detection based on efficientnet. In Proceedings of the 2021 3rd International Conference on Advances in Computer Technology, Information Science and Communication (CTISC), Shanghai, China, 23–25 April 2021; pp. 72–76. [Google Scholar]
- Koonce, B.; Koonce, B.E. Convolutional Neural Networks with Swift for Tensorflow: Image Recognition and Dataset Categorization; Apress: New York, NY, USA, 2021; pp. 109–123. [Google Scholar]
- Kheder, M.Q.; Mohammed, A.A. Transfer Learning Based Traffic Light Detection and Recognition Using CNN Inception-V3 Model. Iraqi J. Sci. 2023, 64, 6258–6275. [Google Scholar] [CrossRef]
- Lin, C.; Li, L.; Luo, W.; Wang, K.C.; Guo, J. Transfer learning based traffic sign recognition using inception-v3 model. Periodica Polytechnica Transp. Eng. 2019, 47, 242–250. [Google Scholar] [CrossRef]
- Impedovo, D.; Balducci, F.; Dentamaro, V.; Pirlo, G. Vehicular traffic congestion classification by visual features and deep learning approaches: A comparison. Sensors 2019, 19, 5213. [Google Scholar] [CrossRef] [PubMed]
- Talaat, F.M.; ZainEldin, H. An improved fire detection approach based on YOLO-v8 for smart cities. Neural Comput. Appl. 2023, 35, 20939–20954. [Google Scholar] [CrossRef]
- Sohan, M.; Sai Ram, T.; Reddy, R.; Venkata, C. A Review on YOLOv8 and Its Advancements. In Proceedings of the International Conference on Data Intelligence and Cognitive Informatics, Tirunelveli, India, 27–28 June 2023; Springer: Singapore, 2024; pp. 529–545. [Google Scholar]
- LeCun, Y.; Bengio, Y.; Hinton, G. Deep learning. Nature 2015, 521, 436–444. [Google Scholar] [CrossRef]
- Li, X.; OpenITS Org. OpenData V15.0-Chinese City Traffic Image Database (CCTRIB). 2022. Available online: http://www.openits.cn/openData4/824.jhtml (accessed on 1 December 2023).
- LaValley, M.P. Logistic regression. Circulation 2018, 117, 2395–2399. [Google Scholar] [CrossRef]
- Aldakheel, F.; Satari, R.; Wriggers, P. Feed-forward neural networks for failure mechanics problems. Appl. Sci. 2021, 11, 6483. [Google Scholar] [CrossRef]
- Xu, L.; Wang, X.; Bai, L.; Xiao, J.; Liu, Q.; Chen, E.; Jiang, X.; Luo, B. Probabilistic SVM classifier ensemble selection based on GMDH-type neural network. Pattern Recognit. 2020, 106, 107373. [Google Scholar] [CrossRef]
- Theckedath, D.; Sedamkar, R.R. Detecting affect states using VGG16, ResNet50 and SE-ResNet50 networks. SN Comput. Sci. 2020, 1, 79. [Google Scholar] [CrossRef]
- Hossain, M.B.; Iqbal, S.H.S.; Islam, M.M.; Akhtar, M.N.; Sarker, I.H. Transfer learning with fine-tuned deep CNN ResNet50 model for classifying COVID-19 from chest X-ray images. Inform. Med. Unlocked 2022, 30, 100916. [Google Scholar] [CrossRef]
- Reza, A.W.; Hasan, M.M.; Nowrin, N.; Shibly, M.A. Pre-trained deep learning models in automatic COVID-19 diagnosis. Indones. J. Electr. Eng. Comput. Sci. 2021, 22, 1540–1547. [Google Scholar] [CrossRef]
- Olafenwa, M. Traffic Net Dataset. Available online: https://github.com/OlafenwaMoses/Traffic-Net (accessed on 10 May 2024).












| Model | F1 (%) | Accuracy (%) |
|---|---|---|
| Baseline [45] | 85.23 | 85.45 |
| MBCNN (ours) | 98.61 | 98.62 |
| FNN [46] | 97.04 | 97.11 |
| SVM [47] | 98.17 | 97.80 |
| CNN(VGG16) [48] | 98.12 | 98.08 |
| CNN(Resnet50) [49] | 97.17 | 97.11 |
| CNN(EfficientNe_b7) [50] | 95.25 | 95.19 |
| F1 (%) | Accuracy (%) | |
|---|---|---|
| Haar Cascade [19] | 71.54 | 75.44 |
| YOLOv8 [20] | 98.61 | 98.62 |
| YOLOv5 [21] | 95.38 | 95.47 |
| SSD [22] | 72.49 | 76.26 |
| Model | F1 (%) | Accuracy (%) |
|---|---|---|
| Baseline | 75.68 | 77.5 |
| MBCNN (ours) | 85.38 | 87.25 |
| FNN | 83.05 | 85.25 |
| SVM | 82.35 | 85 |
| CNN(VGG16) | 83.74 | 83.25 |
| CNN(Resnet 50) | 79.09 | 79.25 |
| CNN(EfficientNe_b7) | 77.51 | 73.75 |
| Attributes | Average Value |
|---|---|
| YOLOv8 inference time | 790 ms |
| Feature map extraction time | negligible |
| Classifier inference time | 0.13 ms |
| Object detection model size | 133 MB |
| Classification model size | 62 KB |
| m Value | F1 (%) | Accuracy (%) |
|---|---|---|
| 4 | 92.15 | 95.91 |
| 5 | 98.17 | 98.07 |
| 6 | 98.29 | 98.64 |
| 7 | 94.33 | 97.08 |
Disclaimer/Publisher’s Note: The statements, opinions and data contained in all publications are solely those of the individual author(s) and contributor(s) and not of MDPI and/or the editor(s). MDPI and/or the editor(s) disclaim responsibility for any injury to people or property resulting from any ideas, methods, instructions or products referred to in the content. |
© 2024 by the authors. Licensee MDPI, Basel, Switzerland. This article is an open access article distributed under the terms and conditions of the Creative Commons Attribution (CC BY) license (https://creativecommons.org/licenses/by/4.0/).
Share and Cite
Jiang, S.; Feng, Y.; Zhang, W.; Liao, X.; Dai, X.; Onasanya, B.O. A New Multi-Branch Convolutional Neural Network and Feature Map Extraction Method for Traffic Congestion Detection. Sensors 2024, 24, 4272. https://doi.org/10.3390/s24134272
Jiang S, Feng Y, Zhang W, Liao X, Dai X, Onasanya BO. A New Multi-Branch Convolutional Neural Network and Feature Map Extraction Method for Traffic Congestion Detection. Sensors. 2024; 24(13):4272. https://doi.org/10.3390/s24134272
Chicago/Turabian StyleJiang, Shan, Yuming Feng, Wei Zhang, Xiaofeng Liao, Xiangguang Dai, and Babatunde Oluwaseun Onasanya. 2024. "A New Multi-Branch Convolutional Neural Network and Feature Map Extraction Method for Traffic Congestion Detection" Sensors 24, no. 13: 4272. https://doi.org/10.3390/s24134272
APA StyleJiang, S., Feng, Y., Zhang, W., Liao, X., Dai, X., & Onasanya, B. O. (2024). A New Multi-Branch Convolutional Neural Network and Feature Map Extraction Method for Traffic Congestion Detection. Sensors, 24(13), 4272. https://doi.org/10.3390/s24134272

