SDC-Net++: End-to-End Crash Detection and Action Control for Self-Driving Car Deep-IoT-Based System
Abstract
1. Introduction
2. Literature Review
3. System Methodology
3.1. Multitask Deep Neural Network
3.2. Input Representations and IoT Integration
4. Dataset Setup
4.1. CARLA Adaptations
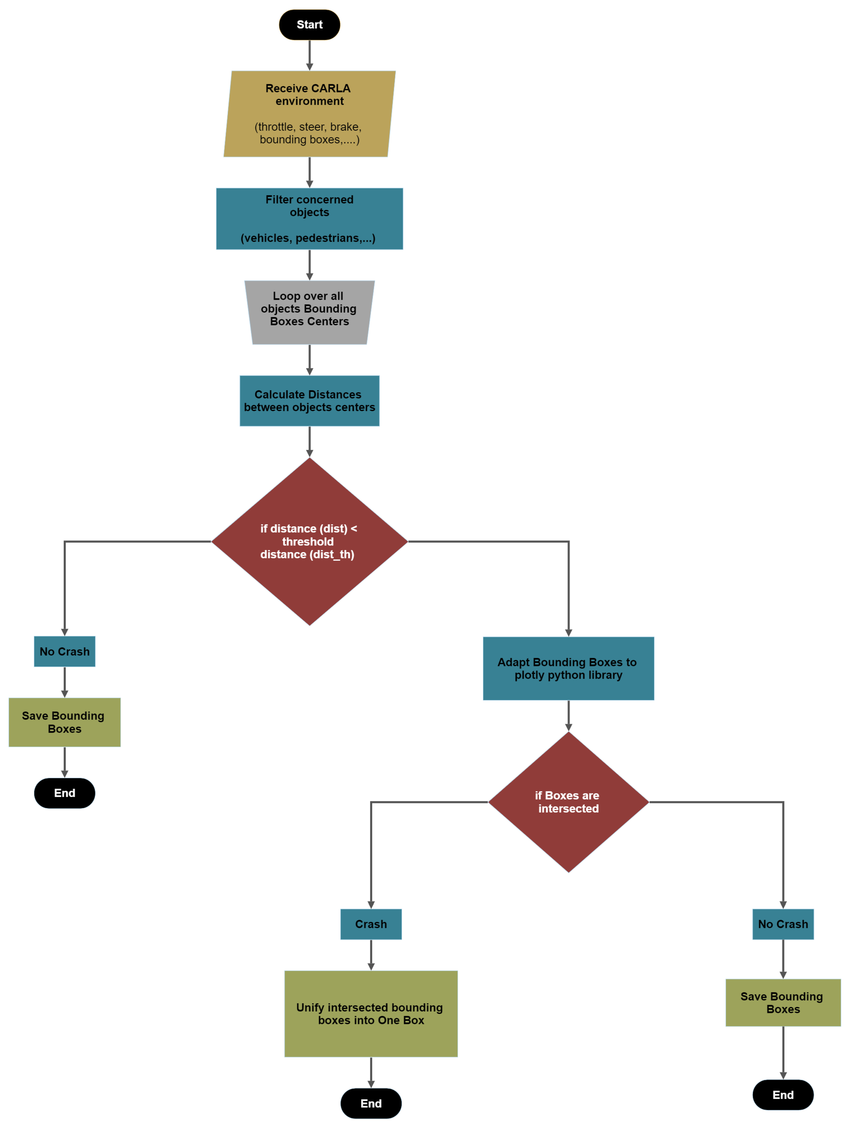
- Filter the objects by keeping only the concerned objects such as vehicles, pedestrians, etc.;
- Loop over all the bounding box centers received from the CARLA simulator;
- Calculate the distances between bounding box centers;
- Check if the distances are greater than the threshold tunable distance. If yes, no crash label is applied; however, if no, this means that we have two or more vehicle centers in close proximity to each other;
- Adapt the bounding boxes information to the plotly [37] python library to check if there are two intersecting boxes;
- Check if the boxes are intersecting. If yes, unify the two intersected bounding boxes in one box throughout the Min–Max boxes’ boundaries as shown in Figure 6. If no, save the bounding boxes.
4.2. Data Analysis
5. Results
5.1. Crash Detection Only Results
5.2. Multitask Results
6. Discussion
6.1. SDC-Net++ Results Discussion
6.2. SDC-Net and SDC-Net++ Results Discussion
- Directing the labels to detect where exactly the accident (bounding box) is in the scene rather than the classification that has only a binary label for the scene if there is an accident or not.
- Enlarging the size of the network and thus enlarging the trainable parameters, which means that the SDC-Net design was not able to extract the most important features (accident features) in the input scene.
7. Conclusions
Author Contributions
Funding
Institutional Review Board Statement
Informed Consent Statement
Data Availability Statement
Conflicts of Interest
References
- Herrmann, A.; Brenner, W.; Stadler, R. Autonomous Driving: How the Driverless Revolution Will Change the World; Emerald Group Publishing: Leeds, UK, 2018. [Google Scholar]
- Kamal, M.A.S.; Hashikura, K.; Hayakawa, T.; Yamada, K.; Imura, J.i. Adaptive Cruise Control with Look-Ahead Anticipation for Driving on Freeways. Appl. Sci. 2022, 12, 929. [Google Scholar] [CrossRef]
- Greenwood, P.M.; Lenneman, J.K.; Baldwin, C.L. Advanced driver assistance systems (ADAS): Demographics, preferred sources of information, and accuracy of ADAS knowledge. Transp. Res. Part F Traffic Psychol. Behav. 2022, 86, 131–150. [Google Scholar] [CrossRef]
- Shao, X.; Wang, Q.; Yang, H. Business Analysis and Future Development of an Electric Vehicle Company–Tesla. In Proceedings of the International Conference on Public Relations and Social Sciences, ICPRSS, Kunming, China, 17–19 September 2021. [Google Scholar]
- Boudette, N.E.; Davenport, C. GM will sell only zero-emission vehicles by 2035. The New York Times, 28 January 2021. [Google Scholar]
- Pelliccione, P.; Knauss, E.; Heldal, R.; Ågren, S.M.; Mallozzi, P.; Alminger, A.; Borgentun, D. Automotive architecture framework: The experience of volvo cars. J. Syst. Archit. 2017, 77, 83–100. [Google Scholar] [CrossRef]
- Schwall, M.; Daniel, T.; Victor, T.; Favaro, F.; Hohnhold, H. Waymo public road safety performance data. arXiv 2020, arXiv:2011.00038. [Google Scholar]
- Smith, C.S. Baidu and Geely Will Mass-Produce an Autonomous EV: The Chinese tech giants aim for a fully self-driving car. IEEE Spectr. 2023, 60, 36–37. [Google Scholar] [CrossRef]
- Xu, X.; Zhang, L.; Yang, J.; Cao, C.; Wang, W.; Ran, Y.; Tan, Z.; Luo, M. A Review of Multi-Sensor Fusion SLAM Systems Based on 3D LIDAR. Remote Sens. 2022, 14, 2835. [Google Scholar] [CrossRef]
- Sang, H.; You, Y.; Sun, X.; Zhou, Y.; Liu, F. The hybrid path planning algorithm based on improved A* and artificial potential field for unmanned surface vehicle formations. Ocean Eng. 2021, 223, 108709. [Google Scholar] [CrossRef]
- Lin, L.; Li, W.; Bi, H.; Qin, L. Vehicle Trajectory Prediction Using LSTMs With Spatial–Temporal Attention Mechanisms. IEEE Intell. Transp. Syst. Mag. 2021, 14, 197–208. [Google Scholar] [CrossRef]
- Wang, C.; Chen, X.; Wang, J.; Wang, H. ATPFL: Automatic Trajectory Prediction Model Design Under Federated Learning Framework. In Proceedings of the IEEE/CVF Conference on Computer Vision and Pattern Recognition, New Orleans, LA, USA, 18–24 June 2022; pp. 6563–6572. [Google Scholar]
- Quintanar, A.; Fernández-Llorca, D.; Parra, I.; Izquierdo, R.; Sotelo, M. Predicting vehicles trajectories in urban scenarios with transformer networks and augmented information. In Proceedings of the 2021 IEEE Intelligent Vehicles Symposium (IV), Nagoya, Japan, 11–17 July 2021; pp. 1051–1056. [Google Scholar]
- Abdou, M.; Kamal, H.; El-Tantawy, S.; Abdelkhalek, A.; Adel, O.; Hamdy, K.; Abaas, M. End-to-end deep conditional imitation learning for autonomous driving. In Proceedings of the 2019 31st International Conference on Microelectronics (ICM), Cairo, Egypt, 15–18 December 2019; pp. 346–350. [Google Scholar]
- Guo, K.; Liu, W.; Pan, J. End-to-End Trajectory Distribution Prediction Based on Occupancy Grid Maps. In Proceedings of the IEEE/CVF Conference on Computer Vision and Pattern Recognition, New Orleans, LA, USA, 18–24 June 2022; pp. 2242–2251. [Google Scholar]
- Sallab, A.E.; Abdou, M.; Perot, E.; Yogamani, S. Deep reinforcement learning framework for autonomous driving. arXiv 2017, arXiv:1704.02532. [Google Scholar] [CrossRef]
- Sallab, A.; Abdou, M.; Perot, E.; Yogamani, S. End-to-end deep reinforcement learning for lane keeping assist. arXiv 2016, arXiv:1612.04340. [Google Scholar]
- Espié, E.; Guionneau, C.; Wymann, B.; Dimitrakakis, C.; Coulom, R.; Sumner, A. TORCS, The Open Racing Car Simulator. 2005. Available online: https://api.semanticscholar.org/CorpusID:16920486 (accessed on 2 May 2024).
- Naumann, M.; Poggenhans, F.; Lauer, M.; Stiller, C. Coincar-sim: An open-source simulation framework for cooperatively interacting automobiles. In Proceedings of the 2018 IEEE Intelligent Vehicles Symposium (IV), Changshu, China, 26–30 June 2018; pp. 1–6. [Google Scholar]
- Loc, H.D.; Kim, G.W. Fast and Accurate Deep Learning-Based Framework for 3D Multi-Object Detector for Autonomous Vehicles. In Proceedings of the 2022 IEEE International Conference on Big Data and Smart Computing (BigComp), Daegu, Republic of Korea, 17–20 January 2022; pp. 320–322. [Google Scholar]
- Hu, H.; Zhu, M.; Li, M.; Chan, K.L. Deep Learning-Based Monocular 3D Object Detection with Refinement of Depth Information. Sensors 2022, 22, 2576. [Google Scholar] [CrossRef] [PubMed]
- Zou, J.; Xiao, J.; Zhu, Z.; Huang, J.; Huang, G.; Du, D.; Wang, X. HFT: Lifting Perspective Representations via Hybrid Feature Transformation. arXiv 2022, arXiv:2204.05068. [Google Scholar]
- Gong, S.; Ye, X.; Tan, X.; Wang, J.; Ding, E.; Zhou, Y.; Bai, X. GitNet: Geometric Prior-based Transformation for Birds-Eye-View Segmentation. arXiv 2022, arXiv:2204.07733. [Google Scholar]
- Li, Z.; Wang, W.; Li, H.; Xie, E.; Sima, C.; Lu, T.; Yu, Q.; Dai, J. BEVFormer: Learning Bird’s-Eye-View Representation from Multi-Camera Images via Spatiotemporal Transformers. arXiv 2022, arXiv:2203.17270. [Google Scholar]
- Peng, L.; Chen, Z.; Fu, Z.; Liang, P.; Cheng, E. BEVSegFormer: Bird’s Eye View Semantic Segmentation from Arbitrary Camera Rigs. arXiv 2022, arXiv:2203.04050. [Google Scholar]
- Natan, O.; Miura, J. Fully End-to-end Autonomous Driving with Semantic Depth Cloud Mapping and Multi-Agent. arXiv 2022, arXiv:2204.05513. [Google Scholar]
- Xie, E.; Yu, Z.; Zhou, D.; Philion, J.; Anandkumar, A.; Fidler, S.; Luo, P.; Alvarez, J.M. M2BEV: Multi-Camera Joint 3D Detection and Segmentation with Unified Birds-Eye View Representation. arXiv 2022, arXiv:2204.05088. [Google Scholar]
- Xu, R.; Tu, Z.; Xiang, H.; Shao, W.; Zhou, B.; Ma, J. CoBEVT: Cooperative bird’s eye view semantic segmentation with sparse transformers. arXiv 2022, arXiv:2207.02202. [Google Scholar]
- Wang, T.H.; Manivasagam, S.; Liang, M.; Yang, B.; Zeng, W.; Urtasun, R. V2vnet: Vehicle-to-vehicle communication for joint perception and prediction. In Computer Vision—ECCV 2020, Proceedings of the European Conference on Computer Vision, Glasgow, UK, 23–28 August 2020; Springer: Berlin/Heidelberg, Germany, 2020; pp. 605–621. [Google Scholar]
- Cui, J.; Qiu, H.; Chen, D.; Stone, P.; Zhu, Y. COOPERNAUT: End-to-End Driving with Cooperative Perception for Networked Vehicles. In Proceedings of the IEEE/CVF Conference on Computer Vision and Pattern Recognition, New Orleans, LA, USA, 18–24 June 2022; pp. 17252–17262. [Google Scholar]
- Xu, R.; Xiang, H.; Xia, X.; Han, X.; Li, J.; Ma, J. Opv2v: An open benchmark dataset and fusion pipeline for perception with vehicle-to-vehicle communication. In Proceedings of the 2022 International Conference on Robotics and Automation (ICRA), Philadelphia, PA, USA, 23–27 May 2022; pp. 2583–2589. [Google Scholar]
- Xu, R.; Guo, Y.; Han, X.; Xia, X.; Xiang, H.; Ma, J. OpenCDA: An open cooperative driving automation framework integrated with co-simulation. In Proceedings of the 2021 IEEE International Intelligent Transportation Systems Conference (ITSC), Indianapolis, IN, USA, 19–22 September 2021; pp. 1155–1162. [Google Scholar]
- Dosovitskiy, A.; Ros, G.; Codevilla, F.; Lopez, A.; Koltun, V. CARLA: An open urban driving simulator. In Proceedings of the Conference on Robot Learning, Mountain View, CA, USA, 13–15 November 2017; pp. 1–16. [Google Scholar]
- Wang, T.; Kim, S.; Ji, W.; Xie, E.; Ge, C.; Chen, J.; Li, Z.; Ping, L. DeepAccident: A Motion and Accident Prediction Benchmark for V2X Autonomous Driving. arXiv 2023, arXiv:2304.01168. [Google Scholar] [CrossRef]
- Abdou, M.; Kamal, H.A. SDC-Net: End-to-End Multitask Self-Driving Car Camera Cocoon IoT-Based System. Sensors 2022, 22, 9108. [Google Scholar] [CrossRef] [PubMed]
- Abdou, M.; Mohammed, R.; Hosny, Z.; Essam, M.; Zaki, M.; Hassan, M.; Eid, M.; Mostafa, H. End-to-end crash avoidance deep IoT-based solution. In Proceedings of the 2019 31st International Conference on Microelectronics (ICM), Cairo, Egypt, 15–18 December 2019; pp. 103–107. [Google Scholar]
- Plotly Technologies Inc. Collaborative Data Science. 2015. Available online: https://plot.ly (accessed on 2 May 2024).















| Layer | Output Shape | Number of Parameters |
|---|---|---|
| Input Layer | (None, 120, 300, 3) | - |
| Conv1 | (None, 120, 300, 32) | 2432 |
| Conv2 | (None, 120, 300, 32) | 9248 |
| MaxPool1 | (None, 60, 150, 32) | - |
| Conv3 | (None, 60, 150, 64) | 18,496 |
| Conv4 | (None, 60, 150, 64) | 36,928 |
| MaxPool2 | (None, 30, 75, 64) | - |
| Conv5 | (None, 30, 75, 128) | 73,856 |
| Conv6 | (None, 30, 75, 64) | 73,792 |
| Conv7 | (None, 30, 75, 128) | 73,856 |
| MaxPool3 | (None, 15, 38, 128) | - |
| Conv8 | (None, 15, 38, 256) | 295,168 |
| Conv9 | (None, 15, 38, 128) | 295,040 |
| Conv10 | (None, 15, 38, 256) | 295,168 |
| MaxPool4 | (None, 8, 19, 256) | - |
| Crash Head (Conv11) | (None, 8, 19, 512) | 1,180,160 |
| Crash Head (Conv12) | (None, 8, 19, 256) | 131,328 |
| Crash Head (Conv13) | (None, 8, 19, 512) | 1,180,160 |
| Crash Head (Conv14) | (None, 8, 19, 256) | 131,328 |
| Crash Head (Conv15) | (None, 8, 19, 512) | 1,180,160 |
| Crash Head (Conv16) | (None, 8, 19, 512) | 2,359,808 |
| Crash Head (Conv17) | (None, 8, 19, 18) | 9234 |
| Crash Head(Reshape) | (None, 8, 19, 2, 9) | - |
| Flatten | (None, 38,912) | - |
| FC1-256 | (None, 256) | 9,961,728 |
| FC2-256 | (None, 256) | 65,792 |
| Input Speed | (None, 1) | - |
| FC1-128 | (None, 128) | 256 |
| FC2-128 | (None, 128) | 16,512 |
| Concat (FC2-256,FC2-128) | (None, 384) | - |
| FC3-256 | (None, 256) | 98,560 |
| FC4-256 | (None, 256) | 65,792 |
| Control Head (FC1-10) | (None, 10) | 2570 |
| Control Head (FC2-3) | (None, 3) | 33 |
| Sigmoid | (None, 3) | - |
| 17,557,405 |
| Experiments | |||||||||||||||
|---|---|---|---|---|---|---|---|---|---|---|---|---|---|---|---|
| Crash Avoidance Only | Path Planning and AEB Only | Crash Avoidance, Path Planning and AEB | |||||||||||||
| Input Representations | Precision | Recall | F1-Score | Accuracy | MSE throttle | MSE Steer | MSE brake | Precision | Recall | F1-Score | Accuracy | MSE throttle | MSE Steer | MSE brake | |
| Front Camera | 0.5662 | 0.5102 | 0.5367 | 0.73 | 0.2214 | 0.2552 | 0.3285 | 0.7188 | 0.7075 | 0.7131 | 0.81 | 0.1804 | 0.1877 | 0.2557 | |
| Panorama | 0.6547 | 0.639 | 0.6467 | 0.82 | 0.2176 | 0.2333 | 0.2805 | 0.7942 | 0.8127 | 0.8033 | 0.89 | 0.1377 | 0.1282 | 0.1777 | |
| Bird’s Eye View (BEV) | 0.7542 | 0.7366 | 0.7453 | 0.87 | 0.1988 | 0.2279 | 0.2794 | 0.9144 | 0.9106 | 0.9125 | 0.94 | 0.0923 | 0.0908 | 0.1127 | |
| Experiments | |||||||||||||||
|---|---|---|---|---|---|---|---|---|---|---|---|---|---|---|---|
| Crash Avoidance Only | Path Planning and AEB Only | Multitask | |||||||||||||
| SDC-Net | Precision | Recall | F1-Score | Accuracy | MSE Throttle | MSE Steer | MSE Brake | Precision | Recall | F1-Score | Accuracy | MSE Throttle | MSE Steer | MSE Brake | |
| Front Camera | 0.5513 | 0.4804 | 0.5134 | 0.71 | 0.2214 | 0.2552 | 0.3285 | 0.6589 | 0.6 | 0.628 | 0.79 | 0.1933 | 0.1902 | 0.2655 | |
| Panorama | 0.6218 | 0.604 | 0.6127 | 0.78 | 0.2176 | 0.2333 | 0.2805 | 0.7785 | 0.7915 | 0.7849 | 0.86 | 0.1552 | 0.1414 | 0.1966 | |
| BEV | 0.7106 | 0.6715 | 0.6904 | 0.82 | 0.1988 | 0.2279 | 0.2794 | 0.8947 | 0.8858 | 0.8902 | 0.92 | 0.1135 | 0.1081 | 0.1433 | |
| SDC-Net++ | Front Camera | 0.5662 | 0.5102 | 0.5367 | 0.73 | - | - | - | 0.7188 | 0.7075 | 0.7131 | 0.81 | 0.1804 | 0.1877 | 0.2557 |
| Panorama | 0.6547 | 0.639 | 0.6467 | 0.82 | - | - | - | 0.7942 | 0.8127 | 0.8033 | 0.89 | 0.1377 | 0.1282 | 0.1777 | |
| BEV | 0.7542 | 0.7366 | 0.7453 | 0.87 | - | - | - | 0.9144 | 0.9106 | 0.9125 | 0.94 | 0.0923 | 0.0908 | 0.1127 | |
Disclaimer/Publisher’s Note: The statements, opinions and data contained in all publications are solely those of the individual author(s) and contributor(s) and not of MDPI and/or the editor(s). MDPI and/or the editor(s) disclaim responsibility for any injury to people or property resulting from any ideas, methods, instructions or products referred to in the content. |
© 2024 by the authors. Licensee MDPI, Basel, Switzerland. This article is an open access article distributed under the terms and conditions of the Creative Commons Attribution (CC BY) license (https://creativecommons.org/licenses/by/4.0/).
Share and Cite
Tolba, M.A.; Kamal, H.A. SDC-Net++: End-to-End Crash Detection and Action Control for Self-Driving Car Deep-IoT-Based System. Sensors 2024, 24, 3805. https://doi.org/10.3390/s24123805
Tolba MA, Kamal HA. SDC-Net++: End-to-End Crash Detection and Action Control for Self-Driving Car Deep-IoT-Based System. Sensors. 2024; 24(12):3805. https://doi.org/10.3390/s24123805
Chicago/Turabian StyleTolba, Mohammed Abdou, and Hanan Ahmed Kamal. 2024. "SDC-Net++: End-to-End Crash Detection and Action Control for Self-Driving Car Deep-IoT-Based System" Sensors 24, no. 12: 3805. https://doi.org/10.3390/s24123805
APA StyleTolba, M. A., & Kamal, H. A. (2024). SDC-Net++: End-to-End Crash Detection and Action Control for Self-Driving Car Deep-IoT-Based System. Sensors, 24(12), 3805. https://doi.org/10.3390/s24123805

