Gamified Exercise with Kinect: Can Kinect-Based Virtual Reality Training Improve Physical Performance and Quality of Life in Postmenopausal Women with Osteopenia? A Randomized Controlled Trial
Abstract
1. Introduction
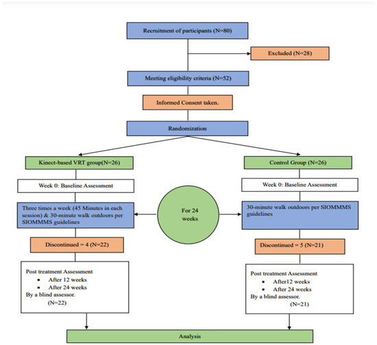
2. Materials and Methods
2.1. Study Design and Study Settings
2.2. Sample Size
2.3. Study Participants
2.4. Group Allocation by Randomization
2.4.1. Control Group
2.4.2. Experimental Group
- STEP I: Warm Up
- Track and Field (Kinect Sports)----------------5 min.
- Step Touch & Tap back (Your shape Fitness evolved)-----5 min.
- STEP II: The participant engaged in the games under the therapist’s guidance three days per week over 24 weeks. Participants were involved in different games alternating weekly days, providing enjoyment and motivation. This approach prevented boredom that could arise from repeating the same games (Table 1).
- STEP III: Cool Down
- Track and Field (Kinect Sports)----------------5 min.
| Days of a Week | Kinect Games | Aim | Specific Games | Time |
|---|---|---|---|---|
| Day 1 | Your Shape Fitness Evolved | suitable for training older adults’ static and dynamic balance and lower-body endurance and strength [35] |
|
|
| Day 2 | Kinect Sports | High-impact training with weight transfer for the lower body, static balance, lateral trunk stability, reaction speed, progressive reaching, and strength training of the upper body [36] |
|
|
| Day 3 | Kinect Adventures | Trunk control, coordination, reaction speed, weight transfer (Impact training), balance and posture-holding [36] |
|
|
2.5. Outcome Measures
2.5.1. Anthropometric Measurements
2.5.2. Time Up and Go Test (TUG)
2.5.3. Functional Reach Test (FRT)
2.5.4. Five Times Sit to Stand Test (FTSST)
2.5.5. Modified Sit and Reach Test (MSRT)
2.5.6. Hand Grip Strength (HGS)
2.5.7. BORG Score
2.5.8. Dyspnea Index
2.5.9. ECOS-16
2.6. Statistical Analysis
3. Results
4. Discussion
5. Conclusions
Author Contributions
Funding
Institutional Review Board Statement
Informed Consent Statement
Data Availability Statement
Acknowledgments
Conflicts of Interest
References
- Deliveliotou, A.E. What is menopause? An overview of physiological changes. In Skin, Mucosa and Menopause: Management of Clinical Issues; Springer: Berlin/Heidelberg, Germany, 2014; pp. 3–14. [Google Scholar]
- Kalra, S.; Ajmera, P.; Sindhu, B.; Pal, S. Impact of Physical Activity on Physical and Mental Health of Postmenopausal Women: A Systematic Review. J. Clin. Diagn. Res. 2022, 16, YE01–YE08. [Google Scholar] [CrossRef]
- Mahadik, A.B.; Giri, A.B.; Bhambre, A.S.; Mundhe, S.A.; Shinde, R.D. Osteoporosis and lifestyle medicine. GSC Biol. Pharm. Sci. 2021, 14, 155–164. [Google Scholar] [CrossRef]
- Kienberger, Y.; Sassmann, R.; Rieder, F.; Johansson, T.; Kässmann, H.; Pirich, C.; Wicker, A.; Niebauer, J. Effects of whole body vibration in postmenopausal osteopenic women on bone mineral density, muscle strength, postural control and quality of life: The T-bone randomized trial. Eur. J. Appl. Physiol. 2022, 122, 2331–2342. [Google Scholar] [CrossRef] [PubMed]
- Wade, S.; Strader, C.; Fitzpatrick, L.A.; Anthony, M.S.; O’Malley, C.D. Estimating prevalence of osteoporosis: Examples from industrialized countries. Arch. Osteoporos. 2014, 9, 182. [Google Scholar] [CrossRef]
- Sumida, S.; Iwamoto, J.; Uenishi, K.; Otani, T. One-year changes in bone mineral density and bone turnover markers in premenopausal amateur runners: A prospective study. Keio J. Med. 2014, 63, 43–51. [Google Scholar] [CrossRef] [PubMed]
- Tian, L.; Yang, R.; Wei, L.; Liu, J.; Yang, Y.; Shao, F.; Ma, W.; Li, T.; Wang, Y.; Guo, T. Prevalence of osteoporosis and related lifestyle and metabolic factors of postmenopausal women and elderly men: A cross-sectional study in Gansu province, Northwestern of China. Medicine 2017, 96, e8294. [Google Scholar] [CrossRef] [PubMed]
- Fugiel, J.; Ignasiak, Z.; Skrzek, A.; Slawinska, T. Evaluation of relationships between menopause onset age and bone mineral density and muscle strength in women from South-Western Poland. BioMed Res. Int. 2020, 2020, 5410253. [Google Scholar] [CrossRef] [PubMed]
- Sözen, T.; Özışık, L.; Başaran, N.Ç. An overview and management of osteoporosis. Eur. J. Rheumatol. 2017, 4, 46. [Google Scholar] [CrossRef]
- Zhou, Z.; Zheng, L.; Wei, D.; Ye, M.; Li, X. Muscular strength measurements indicate bone mineral density loss in postmenopausal women. Clin. Interv. Aging 2013, 1451–1459. [Google Scholar] [CrossRef]
- Katzman, W.B.; Huang, M.-H.; Lane, N.E.; Ensrud, K.E.; Kado, D.M. Kyphosis and decline in physical function over 15 years in older community-dwelling women: The Study of Osteoporotic Fractures. J. Gerontol. Ser. A Biomed. Sci. Med. Sci. 2013, 68, 976–983. [Google Scholar] [CrossRef] [PubMed]
- Prakash, U.; Kottursamy, K.; Cengiz, K.; Kose, U.; Hung, B.T. 4x-expert systems for early prediction of osteoporosis using multi-model algorithms. Measurement 2021, 180, 109543. [Google Scholar]
- Chastin, S.F.; Mandrichenko, O.; Helbostadt, J.; Skelton, D. Associations between objectively-measured sedentary behaviour and physical activity with bone mineral density in adults and older adults, the NHANES study. Bone 2014, 64, 254–262. [Google Scholar] [CrossRef]
- Wu, F.; Wills, K.; Laslett, L.L.; Oldenburg, B.; Jones, G.; Winzenberg, T. Moderate-to-vigorous physical activity but not sedentary time is associated with musculoskeletal health outcomes in a cohort of Australian middle-aged women. J. Bone Miner. Res. 2017, 32, 708–715. [Google Scholar] [CrossRef]
- Hannam, K.; Deere, K.C.; Hartley, A.; Al-Sari, U.A.; Clark, E.M.; Fraser, W.D.; Tobias, J.H. Habitual levels of higher, but not medium or low, impact physical activity are positively related to lower limb bone strength in older women: Findings from a population-based study using accelerometers to classify impact magnitude. Osteoporos. Int. 2017, 28, 2813–2822. [Google Scholar] [CrossRef]
- Johansson, J.; Nordström, A.; Nordström, P. Objectively measured physical activity is associated with parameters of bone in 70-year-old men and women. Bone 2015, 81, 72–79. [Google Scholar] [CrossRef] [PubMed]
- McMillan, L.B.; Zengin, A.; Ebeling, P.R.; Scott, D. Prescribing physical activity for the prevention and treatment of osteoporosis in older adults. Healthcare 2017, 5, 85. [Google Scholar] [CrossRef]
- Grindler, N.M.; Santoro, N.F. Menopause and exercise. Menopause 2015, 22, 1351–1358. [Google Scholar] [CrossRef]
- Peterson, J.A.; Ward-Smith, P. Choose to move for positive living: Physical activity program for obese women. Holist. Nurs. Pract. 2012, 26, 120–128. [Google Scholar] [CrossRef]
- Martyn-St James, M.; Carroll, S. Meta-analysis of walking for preservation of bone mineral density in postmenopausal women. Bone 2008, 43, 521–531. [Google Scholar] [CrossRef]
- Lederman, E. Neuromuscular Rehabilitation in Manual and Physical Therapy; Churchill Livingstone: Edinburgh, UK, 2010. [Google Scholar]
- Da Gama, A.; Fallavollita, P.; Teichrieb, V.; Navab, N. Motor rehabilitation using Kinect: A systematic review. Games Health J. 2015, 4, 123–135. [Google Scholar] [CrossRef] [PubMed]
- Fager, S.K.; Burnfield, J.M. Patients’ experiences with technology during inpatient rehabilitation: Opportunities to support independence and therapeutic engagement. Disabil. Rehabil. Assist. Technol. 2014, 9, 121–127. [Google Scholar] [CrossRef]
- Toh, L.S.; Lai, P.S.M.; Wu, D.B.-C.; Bell, B.G.; Dang, C.P.L.; Low, B.Y.; Wong, K.T.; Guglielmi, G.; Anderson, C. A comparison of 6 osteoporosis risk assessment tools among postmenopausal women in Kuala Lumpur, Malaysia. Osteoporos. Sarcopenia 2019, 5, 87–93. [Google Scholar] [CrossRef]
- Misra, M.; Motil, K.J.; Drezner, M.K.; Hoppin, A.G. Vitamin D insufficiency and Deficiency in Children and Adolescents; UpToDate: Waltham, MA, USA, 2016. [Google Scholar]
- Kempen, G.I.; Yardley, L.; Van Haastregt, J.C.M.; Zijlstra, G.A.R.; Beyer, N.; Hauer, K.; Todd, C. The Short FES-I: A shortened version of the falls efficacy scale-international to assess fear of falling. Age Ageing 2008, 37, 45–50. [Google Scholar] [CrossRef]
- Adami, G.; Fassio, A.; Rossini, M.; Caimmi, C.; Giollo, A.; Orsolini, G.; Viapiana, O.; Gatti, D. Osteoporosis in rheumatic diseases. Int. J. Mol. Sci. 2019, 20, 5867. [Google Scholar] [CrossRef]
- Rossini, M.; Adami, S.; Bertoldo, F.; Diacinti, D.; Gatti, D.; Giannini, S.; Giusti, A.; Malavolta, N.; Minisola, S.; Osella, G.; et al. Guidelines for the diagnosis, prevention and management of osteoporosis. Reumatismo 2016, 68, 1–39. [Google Scholar] [CrossRef]
- Yu, P.-A.; Hsu, W.H.; Hsu, W.B.; Kuo, L.T.; Lin, Z.R.; Shen, W.J.; Hsu RW, W. The effects of high impact exercise intervention on bone mineral density, physical fitness, and quality of life in postmenopausal women with osteopenia: A retrospective cohort study. Medicine 2019, 98, e14898. [Google Scholar] [CrossRef]
- Bolton, K.L.; Egerton, T.; Wark, J.; Wee, E.; Matthews, B.; Kelly, A.; Craven, R.; Kantor, S.; Bennell, K.L. Effects of exercise on bone density and falls risk factors in post-menopausal women with osteopenia: A randomised controlled trial. J. Sci. Med. Sport 2012, 15, 102–109. [Google Scholar] [CrossRef]
- Harding, A.T.; Weeks, B.K.; Lambert, C.; Watson, S.L.; Weis, L.J.; Beck, B.R. A comparison of bone-targeted exercise strategies to reduce fracture risk in middle-aged and older men with osteopenia and osteoporosis: LIFTMOR-M semi-randomized controlled trial. J. Bone Miner. Res. 2020, 35, 1404–1414. [Google Scholar] [CrossRef]
- Jha, K.K.; Karunanithi, G.B.; Sahana, A.; Karthikbabu, S. Randomised trial of virtual reality gaming and physiotherapy on balance, gross motor performance and daily functions among children with bilateral spastic cerebral palsy. Somatosens. Mot. Res. 2021, 38, 117–126. [Google Scholar] [CrossRef]
- Jung, S.; Song, S.; Lee, D.; Lee, K.; Lee, G. Effects of Kinect video game training on lower extremity motor function, balance, and gait in adolescents with spastic diplegia cerebral palsy: A pilot randomized controlled trial. Dev. Neurorehabilit. 2021, 24, 159–165. [Google Scholar] [CrossRef]
- Riaz, S.; Rehman, S.S.U.; Hafeez, S.; Hassan, D. Effects of kinect-based virtual reality training on bone mineral density and fracture risk in postmenopausal women with osteopenia: A randomized controlled trial. Sci. Rep. 2024, 14, 6650. [Google Scholar] [CrossRef]
- Hagedorn, R. Tools for Practice in Occupational Therapy: A Structured approach to Core Skills and Processes; Elsevier Health Sciences; Churchill Livingstone: Edinburgh, UK, 2000. [Google Scholar]
- Cano-Mañas, M.J.; Collado-Vázquez, S.; Hernández, J.R.; Villena, A.J.M.; Cano-De-La-Cuerda, R. Effects of video-game based therapy on balance, postural control, functionality, and quality of life of patients with subacute stroke: A randomized controlled trial. J. Healthc. Eng. 2020, 2020, 5480315. [Google Scholar] [CrossRef] [PubMed]
- Demura, S.-I.; Yamada, T. Simple and easy assessment of falling risk in the elderly by functional reach test using elastic stick. Tohoku J. Exp. Med. 2007, 213, 105–111. [Google Scholar] [CrossRef] [PubMed]
- Melo, T.A.D.; Duarte AC, M.; Bezerra, T.S.; França, F.; Soares, N.S.; Brito, D. The Five Times Sit-to-Stand Test: Safety and reliability with older intensive care unit patients at discharge. Rev. Bras. Ter. Intensiv. 2019, 31, 27–33. [Google Scholar] [CrossRef] [PubMed]
- Teo, T.W.; Mong, Y.; Ng, S.S. The repetitive Five-Times-Sit-To-Stand test: Its reliability in older adults. Int. J. Ther. Rehabil. 2013, 20, 122–130. [Google Scholar] [CrossRef]
- Hopkins, D.R.; Hoeger, W.W. A comparison of the sit-and-reach test and the modified sit-and-reach test in the measurement of flexibility for males. J. Strength Cond. Res. 1992, 6, 7–10. [Google Scholar]
- Sirola, J.; Rikkonen, T.; Tuppurainen, M.; Jurvelin, J.S.; Kröger, H. Association of grip strength change with menopausal bone loss and related fractures: A population-based follow-up study. Calcif. Tissue Int. 2006, 78, 218–226. [Google Scholar] [CrossRef] [PubMed]
- Borg, G. Borg’s Perceived Exertion and Pain Scales; Human Kinetics: Auckland, New Zealand, 1998. [Google Scholar]
- Witek, T.; Mahler, D. Minimal important difference of the transition dyspnoea index in a multinational clinical trial. Eur. Respir. J. 2003, 21, 267–272. [Google Scholar] [CrossRef]
- Badia, X.; Díez-Pérez, A.; Lahoz, R.; Lizán, L.; Nogués, X.; Iborra, J. The ECOS-16 questionnaire for the evaluation of health related quality of life in post-menopausal women with osteoporosis. Health Qual. Life Outcomes 2004, 2, 41. [Google Scholar] [CrossRef]
- Bieryla, K.A. Xbox Kinect training to improve clinical measures of balance in older adults: A pilot study. Aging Clin. Exp. Res. 2016, 28, 451–457. [Google Scholar] [CrossRef]
- Babadi, S.Y.; Daneshmandi, H. Effects of virtual reality versus conventional balance training on balance of the elderly. Exp. Gerontol. 2021, 153, 111498. [Google Scholar] [CrossRef]
- Lord, S.R.; Ward, J.A.; Williams, P.; Zivanovic, E. The effects of a community exercise program on fracture risk factors in older women. Osteoporos. Int. 1996, 6, 361–367. [Google Scholar] [CrossRef]
- Shigematsu, R.; Chang, M.; Yabushita, N.; Sakai, T.; Nakagaichi, M.; Nho, H.; Tanaka, K. Dance-based aerobic exercise may improve indices of falling risk in older women. Age Ageing 2002, 31, 261–266. [Google Scholar] [CrossRef]
- Carter, N.; Khan, K.M.; Petit, M.A.; Heinonen, A.; Waterman, C.; Donaldson, M.G.; Janssen, P.A.; Mallinson, A.; Riddell, L.; Kruse, K.; et al. Results of a 10 week community based strength and balance training programme to reduce fall risk factors: A randomised controlled trial in 65–75 year old women with osteoporosis. Br. J. Sports Med. 2001, 35, 348–351. [Google Scholar] [CrossRef]
- Nelson, M.E.; Fisher, E.C.; Dilmanian, F.; Dallal, G.; Evans, W.J. A 1-y walking program and increased dietary calcium in postmenopausal women: Effects on bone. Am. J. Clin. Nutr. 1991, 53, 1304–1311. [Google Scholar] [CrossRef]
- Kastelan, D.; Vlak, T.; Lozo, P.; Gradiser, M.; Mijic, S.; Nikolic, T.; Miskic, B.; Car, D.; Tajsic, G.; Dusek, T.; et al. Health-related quality of life among patients with postmenopausal osteoporosis treated with weekly and monthly bisphosphonates. Endocr. Res. 2010, 35, 165–173. [Google Scholar] [CrossRef]
- Tarakci, D.; Huseyinsinoglu, B.E.; Tarakci, E.; Ozdincler, A.R. Effects of Nintendo Wii-Fit® video games on balance in children with mild cerebral palsy. Pediatr. Int. 2016, 58, 1042–1050. [Google Scholar] [CrossRef]
- Zoccolillo, L.; Morelli, D.; Cincotti, F.; Muzzioli, L.; Gobbetti, T.; Paolucci, S.; Iosa, M. Video-game based therapy performed by children with cerebral palsy: A cross-over randomized controlled trial and a cross-sectional quantitative measure of physical activity. Eur. J. Phys. Rehabil. Med. 2015, 51, 669–676. [Google Scholar]
- Sevick, M.; Eklund, E.; Mensch, A.; Foreman, M.; Standeven, J.; Engsberg, J. Using free internet videogames in upper extremity motor training for children with cerebral palsy. Behav. Sci. 2016, 6, 10. [Google Scholar] [CrossRef]


| Variables | Experimental Group (N = 22) | Control Group (N = 21) | Intergroup Difference (p-Value) | ||||
|---|---|---|---|---|---|---|---|
| Minimum | Maximum | Mean ± SD | Minimum | Maximum | Mean ± SD | ||
| Age of the Participants (years) | 49.00 | 67.00 | 58.27 ± 5.13 | 49.00 | 68.00 | 58.00 ± 5.52 | 0.867 |
| Height of the Participants (m) | 1.44 | 1.72 | 1.64 ± 0.07 | 1.66 | 1.73 | 1.69 ± 0.022 | 0.060 |
| Weight of the Participants (kg) | 56.00 | 82.00 | 73.18 ± 7.0 | 67.00 | 88.00 | 78.48 ± 6.32 | 0.630 |
| BMI of Participants (kg/m2) | 21.30 | 32.90 | 27.42 ± 2.53 | 24.30 | 29.40 | 27.48 ± 1.45 | 0.921 |
| Age At Menarche (years) | 10.00 | 13.00 | 11.68 ± 0.89 | 10.00 | 13.00 | 11.47 ± 0.93 | 0.463 |
| Age At Menopause (years) | 48.00 | 54.00 | 49.77 ± 1.60 | 48.00 | 53.00 | 49.57 ± 1.66 | 0.688 |
| Hip Circumference (cm) | 102.00 | 117.00 | 110.68 ± 4.48 | 101.00 | 120.00 | 113.95 ± 4.08 | 0.316 |
| Waist Circumference (cm) | 80.00 | 95.00 | 89.41 ± 4.06 | 82.00 | 96.00 | 92.19 ± 3.23 | 0.305 |
| Waist Hip Ratio | 0.78 | 0.83 | 0.80 ± 0.014 | 0.78 | 0.83 | 0.81 ± 0.01 | 0.413 |
| FES-I | 20.00 | 28.00 | 23.32 ± 2.19 | 20.00 | 29.00 | 23.52 + 2.25 | 0.763 |
| Serum Calcium | 8.10 | 10.20 | 9.19 ± 0.57 | 8.30 | 9.90 | 9.02 + 0.42 | 0.282 |
| Serum 25-OH Vitamin D | 31.70 | 48.30 | 38.86 ± 6.04 | 25.20 | 48.70 | 38.86 + 5.43 | 0.999 |
| Simple Calculated Osteoporosis Risk(SCORE) | 6.00 | 15.00 | 8.55 ± 2.61 | 6.00 | 12.00 | 7.81 + 1.63 | 0.273 |
| Variable | Categories | Experimental Group N (%) | Control Group N (%) |
|---|---|---|---|
| Marital Status | Married | 21 (95.5) | 19 (90.5) |
| Unmarried | 1 (4.5) | 2 (9.5) | |
| Low Back Pain (LBP) | Yes | 22 (100) | 21 (100%) |
| No | 0 (0) | 0 (0%) | |
| Bodily Pain | Yes | 22 (100) | 21 (100%) |
| No | 0 (0) | 0 (0%) | |
| Type II Diabetes | Yes | 15 (68.2) | 12 (57.1) |
| No | 7 (31.8) | 9 (42.9) | |
| Hypertension | Yes | 15 (68.2) | 13 (61.9) |
| No | 7 (31.8) | 8 (38.1) | |
| Use of contraceptives | Yes | 6 (27.3) | 1 (4.8) |
| No | 16 (72.7) | 20 (95.2) | |
| No. of coffee cups daily | Don’t take coffee | 12 (54.5) | 13 (61.9) |
| One cup | 8 (36.4) | 6 (28.6) | |
| Two cups | 2 (9.1) | 2 (9.5) | |
| >two cups | 0 (0) | 0 (0) | |
| No of tea cups daily | Don’t take tea | 2 (9.1) | 5 (23.8) |
| One cup | 5 (22.7) | 6 (28.6) | |
| Two cups | 9 (40.9) | 7 (33.3) | |
| >two cups | 6 (27.3) | 3 (14.3) | |
| History of the previous fracture | Yes | 0 (0) | 3 (14.3) |
| No | 100 (100) | 18 (85.7) | |
| Vitamin D intake | Yes | 14 (63.6) | 12 (57.1) |
| No | 8 (36.4) | 9 (42.9) | |
| Calcium intake | Yes | 19 (86.4) | 19 (90.5) |
| No | 3 (13.6) | 2 (9.5) |
| Outcome Measures | Assessments | Experimental Group | Control Group | Pair-Wise Assessments | Experimental Group | Control Group | Intergroup Pairwise MD | Intergroup p-Value |
|---|---|---|---|---|---|---|---|---|
| Mean ± SD | Mean ± SD | MD (95% CI), p-Value | MD (95% CI), p-Value | MD (95% CI) | ||||
| TUG | Baseline | 10.20 ± 0.86 | 10.02 ± 0.63 | Baseline–12th week | 1.66 (1.45, 1.87), <0.001 | 0.21 (0.08, 0.35), 0.002 | 0.94 (0.82, 1.06) | <0.001 |
| 12 weeks | 8.54 ± 0.82 | 9.81 ± 0.64 | 12th week–24thweek | 1.07 (0.86, 1.28), <0.001 | 0.31 (0.15, 0.46), <0.001 | 0.69 (0.56, 0.81) | <0.001 | |
| 24 weeks | 7.48 ± 0.89 | 9.50 ± 0.71 | Baseline–24th week | 2.72 (2.40, 3.06), <0.001 | 0.52 (0.25, 0.79), <0.001 | 1.62 (1.42, 1.83) | <0.001 | |
| FRT | Baseline | 23.58 ± 1.34 | 23.39 ± 0.96 | Baseline–12th week | 1.95 (2.21, 1.69), <0.001 | 0.15 (0.04, 025),0.005 | 1.05 (0.91, 1.19) | <0.001 |
| 12 weeks | 25.52 ± 1.26 | 23.54 ± 0.91 | 12th week–24thweek | 3.15 (3.54, 2.75), <0.001 | 0.23 (0.05, 0.50), 0.126 | 1.69 (1.45, 1.92) | <0.001 | |
| 24 weeks | 28.67 ± 1.46 | 23.76 ± 0.95 | Baseline–24th week | 5.09 (4.63, 5.51), <0.001 | 0.37 (0.03, 0.71), 0.029 | 2.73 (2.46, 3.0) | <0.001 | |
| FTSST | Baseline | 10.24 ± 1.15 | 9.95 ± 0.69 | Baseline–12th week | 1.56 (1.32, 1.80), <0.001 | 0.19 (0.10, 0.30), <0.001 | 0.88 (0.75, 1.0) | <0.001 |
| 12 weeks | 8.68 ± 0.94 | 9.75 ± 0.63 | 12th week–24thweek | 1.27 (1.02, 1.52), <0.001 | 0.25 (0.13, 0.37), <0.001 | 0.76 (0.62, 0.90) | <0.001 | |
| 24 weeks | 7.41 ± 0.71 | 9.50 ± 0.68 | Baseline–24th week | 2.83 (2.47, 3.20), <0.001 | 0.44 (0.24, 0.65), <0.001 | 1.64 (1.44, 1.84) | <0.001 | |
| MSRT | Baseline | 24.36 ± 1.63 | 23.26 ± 1.15 | Baseline–12th week | 1.95 (1.61, 2.29), <0.001 | 0.17 (0.06, 0.27), 0.002 | 1.06 (0.88, 1.23) | <0.001 |
| 12 weeks | 26.31 ± 1.58 | 23.43 ± 1.09 | 12th week–24thweek | 2.80 (2.39, 3.21), <0.001 | 0.21(0.09, 0.32), 0.002 | 1.50(1.30, 1.71) | <0.001 | |
| 24 weeks | 29.11 ± 1.36 | 23.63 ± 1.09 | Baseline–24th week | 4.75 (4.21, 5.29), <0.001 | 0.37 (0.16, 0.58), <0.001 | 2.56 (2.28, 2.84) | <0.001 | |
| DHGS | Baseline | 22.76 ±1.59 | 22.82 ± 1.22 | Baseline–12th week | 2.0 (1.73, 2.29), <0.001 | 0.16 (0.05, 0.27), 0.044 | 1.08 (0.94, 1.23) | <0.001 |
| 12 weeks | 24.77 ± 1.66 | 22.98 ± 1.21 | 12th week–24th week | 2.16 (1.81, 2.51), <0.001 | 0.31 (0.09, 0.52), 0.004 | 1.23 (1.03, 1.43) | <0.001 | |
| 24 weeks | 26.92 ± 1.85 | 23.28 ± 1.34 | Baseline–24th week | 4.16 (3.65, 4.67), <0.001 | 0.47 (0.19, 0.75), 0.001 | 2.32 (2.03, 2.60) | <0.001 | |
| NDHGS | Baseline | 20.69 ± 1.35 | 20.50 ± 1.24 | Baseline–12th week | 1.98 (1.67, 2.29), <0.001 | 0.13 (0.06, 0.20), 0.026 | 1.06 (0.90, 1.21) | <0.001 |
| 12 weeks | 22.67 ± 1.62 | 20.63 ± 1.20 | 12th week–24thweek | 1.88 (1.44, 2.32), <0.001 | 0.22(0.08, 0.36),0.001 | 1.05(0.82, 1.28) | <0.001 | |
| 24 weeks | 24.55 ± 2.04 | 20.85 ± 1.21 | Baseline–24th week | 3.86 (3.30, 4.42), <0.001 | 0.35 (0.16, 0.55), <0.001 | 2.11 (1.82, 2.40) | <0.001 | |
| BORG Score | Baseline | 4.00 ± 0.69 | 2.95 ± 0.67 | Baseline–12th week | 1.14 (0.94, 1.33), <0.001 | 1.0 (1.0, 1.0), <0.001 | 0.88 (0.71, 1.04) | <0.001 |
| 12 weeks | 2.86 ± 0.77 | 1.95 ± 0.68 | 12th week–24th week | 1.09 (0.85, 1.33), <0.001 | 0.27 (0.22, 0.55), 0.001 | 0.78 (0.61, 0.96) | <0.001 | |
| 24 weeks | 1.77 ± 0.69 | 1.67 ± 0.73 | Baseline–24th week | 2.23 (1.99, 2.47), <0.001 | 1.29 (1.55, 1.02), <0.001 | 1.66 (1.50, 1.83) | <0.001 | |
| Dyspnea | Baseline | 2.59 ± 0.50 | 2.43 ± 0.51 | Baseline–12th week | 1.0 (1.0, 1.0), <0.001 | 0.33 (0.06, 0.61), 0.015 | 0.67 (0.54, 0.80) | <0.001 |
| 12 weeks | 1.59 ± 0.50 | 2.09 ± 0.62 | 12th week–24th week | 0.32 (0.58, 0.54), <0.001 | 0.67 (0.39, 0.94), <0.001 | 0.60 (0.41, 0.79) | <0.001 | |
| 24 weeks | 1.27 ± 0.46 | 1.42 ± 0.51 | Baseline–24th week | 1.32 (1.05, 1.58), <0.001 | 1.0 (0.75, 1.26), <0.001 | 1.27 (1.07, 1.47) | <0.001 | |
| ECOS-16 | Baseline | 37.23 ± 1.66 | 36.62 ± 2.01 | Baseline–12th week | 4.96 (4.55, 5.35), <0.001 | 1.05 (0.71, 1.38), <0.001 | 3.0 (2.75, 3.25) | <0.001 |
| 12 weeks | 32.27 ± 1.55 | 35.57 ± 2.11 | 12th week–24th week | 5.46 (4.76, 6.16), <0.001 | 1.68 (1.29, 2.04), <0.001 | 3.56 (3.18, 3.95) | <0.001 | |
| 24 weeks | 26.82 ± 2.04 | 33.90 ± 2.32 | Baseline–24th week | 10.41 (9.58, 11.24), <0.001 | 2.71 (2.23, 3.19), <0.001 | 6.56 (6.10, 7.03) | <0.001 |
| Dependent Variable | Source | Mean Square | F | Partial Ƞ2 | p Value |
|---|---|---|---|---|---|
| TUG | Group | 34.34 | 58.30 | 0.32 | <0.001 |
| Time | 28.51 | 48.42 | 0.44 | <0.001 | |
| Group*Time | 13.47 | 22.87 | 0.27 | <0.001 | |
| FRT | Group | 179.68 | 131.01 | 0.52 | <0.001 |
| Time | 81.71 | 59.58 | 0.49 | <0.001 | |
| Group*Time | 60.93 | 44.43 | 0.42 | <0.001 | |
| FTSST | Group | 29.64 | 43.75 | 0.26 | <0.001 |
| Time | 28.84 | 42.56 | 0.41 | <0.001 | |
| Group*Time | 15.45 | 22.81 | 0.27 | <0.001 | |
| MSRT | Group | 319.94 | 178.40 | 0.59 | <0.001 |
| Time | 71.11 | 39.65 | 0.39 | <0.001 | |
| Group*Time | 52.08 | 29.04 | 0.32 | <0.001 | |
| DHGS | Group | 103.26 | 45.71 | 0.27 | <0.001 |
| Time | 57.67 | 25.53 | 0.29 | <0.001 | |
| Group*Time | 36.69 | 16.24 | 0.21 | <0.001 | |
| NDHGS | Group | 123.39 | 54.67 | 0.31 | <0.001 |
| Time | 46.21 | 20.47 | 0.25 | <0.001 | |
| Group*Time | 31.59 | 14.11 | 0.19 | <0.001 | |
| BORG SCORE | Group | 15.27 | 30.78 | 0.20 | <0.001 |
| Time | 33.67 | 67.85 | 0.53 | <0.001 | |
| Group*Time | 2.78 | 5.61 | 0.08 | 0.005 | |
| DYSPNEA | Group | 0.89 | 3.29 | 0.03 | 0.072 |
| Time | 14.54 | 54.05 | 0.47 | <0.001 | |
| Group*Time | 1.19 | 4.44 | 0.07 | 0.014 | |
| ECOS-16 | Group | 342.35 | 88.95 | 0.42 | <0.001 |
| Time | 463.72 | 120.48 | 0.66 | <0.001 | |
| Group*Time | 159.05 | 41.33 | 0.40 | <0.001 |
Disclaimer/Publisher’s Note: The statements, opinions and data contained in all publications are solely those of the individual author(s) and contributor(s) and not of MDPI and/or the editor(s). MDPI and/or the editor(s) disclaim responsibility for any injury to people or property resulting from any ideas, methods, instructions or products referred to in the content. |
© 2024 by the authors. Licensee MDPI, Basel, Switzerland. This article is an open access article distributed under the terms and conditions of the Creative Commons Attribution (CC BY) license (https://creativecommons.org/licenses/by/4.0/).
Share and Cite
Riaz, S.; Shakil Ur Rehman, S.; Hassan, D.; Hafeez, S. Gamified Exercise with Kinect: Can Kinect-Based Virtual Reality Training Improve Physical Performance and Quality of Life in Postmenopausal Women with Osteopenia? A Randomized Controlled Trial. Sensors 2024, 24, 3577. https://doi.org/10.3390/s24113577
Riaz S, Shakil Ur Rehman S, Hassan D, Hafeez S. Gamified Exercise with Kinect: Can Kinect-Based Virtual Reality Training Improve Physical Performance and Quality of Life in Postmenopausal Women with Osteopenia? A Randomized Controlled Trial. Sensors. 2024; 24(11):3577. https://doi.org/10.3390/s24113577
Chicago/Turabian StyleRiaz, Saima, Syed Shakil Ur Rehman, Danish Hassan, and Sana Hafeez. 2024. "Gamified Exercise with Kinect: Can Kinect-Based Virtual Reality Training Improve Physical Performance and Quality of Life in Postmenopausal Women with Osteopenia? A Randomized Controlled Trial" Sensors 24, no. 11: 3577. https://doi.org/10.3390/s24113577
APA StyleRiaz, S., Shakil Ur Rehman, S., Hassan, D., & Hafeez, S. (2024). Gamified Exercise with Kinect: Can Kinect-Based Virtual Reality Training Improve Physical Performance and Quality of Life in Postmenopausal Women with Osteopenia? A Randomized Controlled Trial. Sensors, 24(11), 3577. https://doi.org/10.3390/s24113577
