Research on Robot Screwing Skill Method Based on Demonstration Learning
Abstract
:1. Introduction
- A framework for the learning of robot screwing skills based on the LFD method is constructed. For the hole-finding process and the screwing process of robot screwing, a robot hole-finding strategy based on the DMP method and the screwing skill learning framework based on GMM-GMR are established;
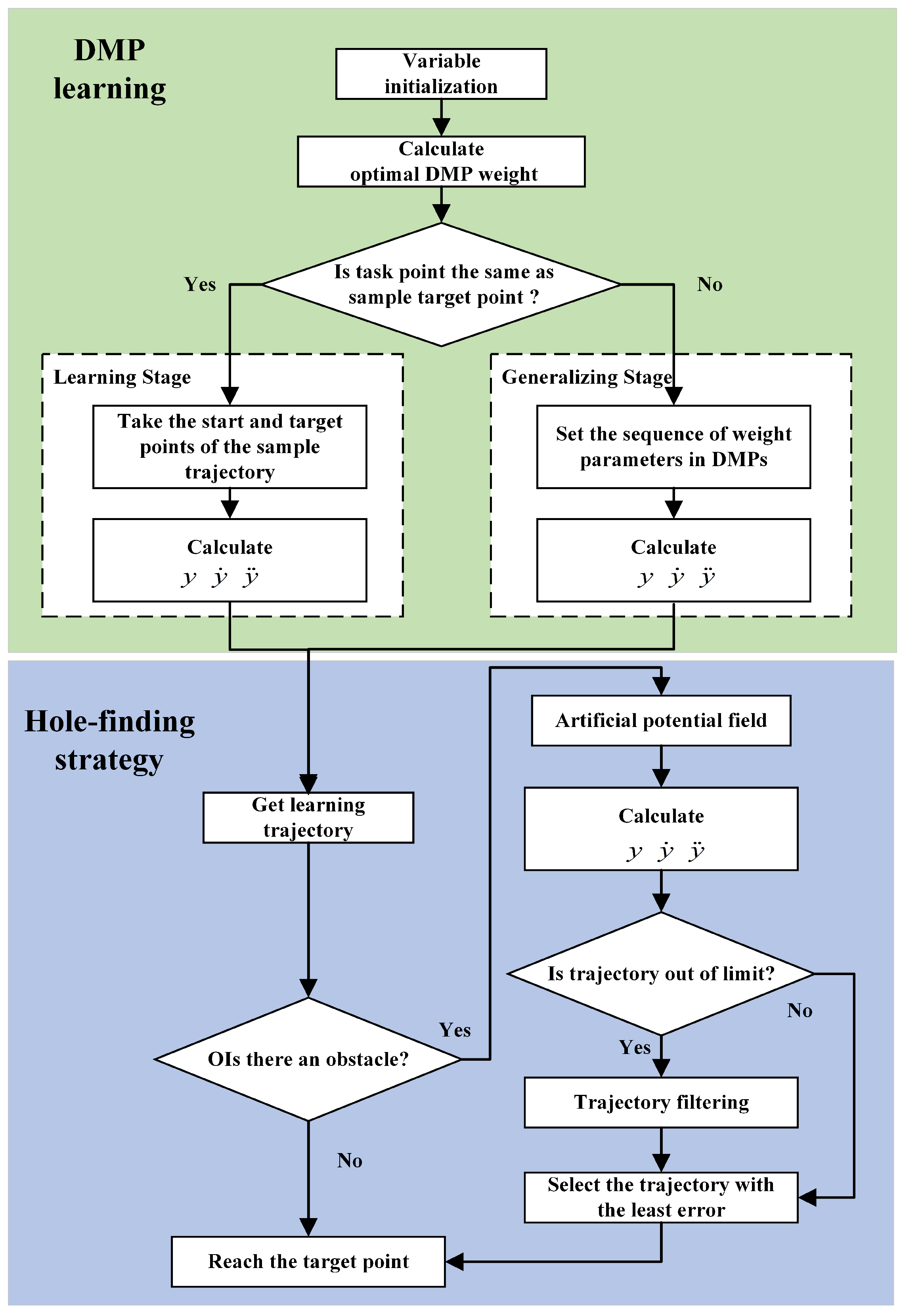
- A hole-finding strategy based on DMP and an artificial potential field is proposed. The potential field function of obstacles is added to the DMP learning model to establish a robot hole-finding strategy with the smallest error;
- A method for the learning and generalization of screwing skills based on GMM-GMR is proposed. We collect screwing teaching information, use dynamic time warping (DTW) for data alignment and then use the GMM method to extract screwing features, perform GMR regression fitting, and filter out smooth screwing characteristic curves;
- A robot screwing platform is built and the skill generalization is verified. The effectiveness of the robot screwing method based on LFD is verified by considering the tendency and screwing of robot bolts, the trend of screwing plastic bottle caps, and the trend of obstacle avoidance and the screwing of faucets. It is verified that the method can be generalized for different objects and scenarios.
2. Method
2.1. Screwing Skill Learning
2.2. Hole-Finding Trajectory Learning and Obstacle Avoidance Strategy Based on DMP
2.3. Screwing Trajectory Learning with GMM-GMR
3. System and Platform
4. Experiment and Results
4.1. Bolt Finding and Screwing
4.2. Generalization Experiment of Plastic Bottle Cap Trend and Screwing
4.3. Generalization Experiment for Faucet Target Trend Obstacle Avoidance and Screwing
5. Conclusions
Author Contributions
Funding
Institutional Review Board Statement
Informed Consent Statement
Data Availability Statement
Conflicts of Interest
References
- Cui, J.; Trinkle, J. Toward next-generation learned robot manipulation. Sci. Robot. 2021, 6, eabd9461. [Google Scholar] [CrossRef] [PubMed]
- Kroemer, O.; Niekum, S.; Konidaris, G. A review of robot learning for manipulation: Challenges, representations, and algorithms. J. Mach. Learn. Res. 2021, 22, 1395–1476. [Google Scholar]
- Daneshmand, M.; Noroozi, F.; Corneanu, C.; Mafakheri, F.; Fiorini, P. Industry 4.0 and prospects of circular economy: A survey of robotic assembly and disassembly. Int. J. Adv. Manuf. Technol. 2023, 124, 2973–3000. [Google Scholar] [CrossRef]
- Shoberg, R.S. Engineering fundamentals of threaded fastener design and analysis. I. Fastening 2000, 6, 26–29. [Google Scholar]
- Li, R.; Pham, D.T.; Huang, J.; Tan, Y.; Qu, M.; Wang, Y.; Kerin, M.; Jiang, K.; Su, S.; Ji, C.; et al. Unfastening of hexagonal headed screws by a collaborative robot. IEEE Trans. Autom. Sci. Eng. 2020, 17, 1455–1468. [Google Scholar] [CrossRef]
- Jia, Z.; Bhatia, A.; Aronson, R.M.; Bourne, D.; Mason, M.T. A survey of automated threaded fastening. IEEE Trans. Autom. Sci. Eng. 2018, 16, 298–310. [Google Scholar] [CrossRef]
- Zhang, Q.; Xie, Z.; Liu, Y.; Liu, H. Development of Bolt Screwing Tool Based on Pneumatic Slip Ring. In Proceedings of the Intelligent Robotics and Applications: 12th International Conference, ICIRA 2019, Shenyang, China, 8–11 August 2019; Proceedings, Part I 12. Springer: Berlin/Heidelberg, Germany, 2019; pp. 462–469. [Google Scholar]
- Zhang, Q.; Xie, Z.; Liu, Y.; Zhao, X.; Gu, Y.; Liu, H. A novel approach for flexible manipulator conducting screwing task based on robot–environment contact classification. Proc. Inst. Mech. Eng. Part C J. Mech. Eng. Sci. 2021, 235, 1357–1367. [Google Scholar] [CrossRef]
- Hussein, A.; Gaber, M.M.; Elyan, E.; Jayne, C. Imitation learning: A survey of learning methods. ACM Comput. Surv. (CSUR) 2017, 50, 1–35. [Google Scholar] [CrossRef]
- Qin, F.; Xu, D.; Zhang, D.; Li, Y. Robotic skill learning for precision assembly with microscopic vision and force feedback. IEEE/ASME Trans. Mechatronics 2019, 24, 1117–1128. [Google Scholar] [CrossRef]
- Lee, J. A survey of robot learning from demonstrations for human-robot collaboration. arXiv 2017, arXiv:1710.08789. [Google Scholar]
- Argall, B.D.; Chernova, S.; Veloso, M.; Browning, B. A survey of robot learning from demonstration. Robot. Auton. Syst. 2009, 57, 469–483. [Google Scholar] [CrossRef]
- Calinon, S. Learning from demonstration (programming by demonstration). In Encyclopedia of Robotics.; Springer: Berlin/Heidelberg, Germany, 2018; pp. 1–8. [Google Scholar]
- Yang, C.; Chen, C.; He, W.; Cui, R.; Li, Z. Robot learning system based on adaptive neural control and dynamic movement primitives. IEEE Trans. Neural Networks Learn. Syst. 2018, 30, 777–787. [Google Scholar] [CrossRef] [PubMed]
- Chernova, S.; Thomaz, A.L. Robot Learning from Human Teachers; Morgan & Claypool Publishers: San Rafael, CA, USA, 2014. [Google Scholar]
- Elbasiony, R.; Gomaa, W. Humanoids skill learning based on real-time human motion imitation using Kinect. Intell. Serv. Robot. 2018, 11, 149–169. [Google Scholar] [CrossRef]
- Liu, Y.; Ye, L.; Qin, H.; Hong, X.; Ye, J.; Yin, X. Monthly streamflow forecasting based on hidden Markov model and Gaussian Mixture Regression. J. Hydrol. 2018, 561, 146–159. [Google Scholar] [CrossRef]
- Li, J.; Wang, J.; Wang, S.; Yang, C. Human–robot skill transmission for mobile robot via learning by demonstration. Neural Comput. Appl. 2023, 35, 23441–23451. [Google Scholar] [CrossRef] [PubMed]
- Kyrarini, M.; Haseeb, M.A.; Ristić-Durrant, D.; Gräser, A. Robot learning of industrial assembly task via human demonstrations. Auton. Robot. 2019, 43, 239–257. [Google Scholar] [CrossRef]
- Kim, J.; Mishra, A.K.; Limosani, R.; Scafuro, M.; Cauli, N.; Santos-Victor, J.; Mazzolai, B.; Cavallo, F. Control strategies for cleaning robots in domestic applications: A comprehensive review. Int. J. Adv. Robot. Syst. 2019, 16, 1729881419857432. [Google Scholar] [CrossRef]
- Mülling, K.; Kober, J.; Kroemer, O.; Peters, J. Learning to select and generalize striking movements in robot table tennis. Int. J. Robot. Res. 2013, 32, 263–279. [Google Scholar] [CrossRef]
- Gams, A.; Nemec, B.; Ijspeert, A.J.; Ude, A. Coupling movement primitives: Interaction with the environment and bimanual tasks. IEEE Trans. Robot. 2014, 30, 816–830. [Google Scholar] [CrossRef]
- Peternel, L.; Petrič, T.; Babič, J. Robotic assembly solution by human-in-the-loop teaching method based on real-time stiffness modulation. Auton. Robot. 2018, 42, 1–17. [Google Scholar] [CrossRef]
- Reiley, C.E.; Plaku, E.; Hager, G.D. Motion generation of robotic surgical tasks: Learning from expert demonstrations. In Proceedings of the 2010 IEEE Annual International Conference of the IEEE Engineering in Medicine and Biology, Buenos Aires, Argentina, 31 August–4 September 2010; pp. 967–970. [Google Scholar]
- Paxton, C.; Hager, G.D.; Bascetta, L. An incremental approach to learning generalizable robot tasks from human demonstration. In Proceedings of the 2015 IEEE International Conference on Robotics and Automation (ICRA), Seattle, WA, USA, 26–30 May 2015; pp. 5616–5621. [Google Scholar]
- Pervez, A.; Ali, A.; Ryu, J.H.; Lee, D. Novel learning from demonstration approach for repetitive teleoperation tasks. In Proceedings of the 2017 IEEE World Haptics Conference (WHC), Munich, Germany, 6–9 June 2017; pp. 60–65. [Google Scholar]
- Lin, M.; Paul, R.; Abd, M.; Jones, J.; Dieujuste, D.; Chim, H.; Engeberg, E.D. Feeling the beat: A smart hand exoskeleton for learning to play musical instruments. Front. Robot. AI 2023, 10, 1212768. [Google Scholar] [CrossRef] [PubMed]
- Schwaner, K.L.; Dall’Alba, D.; Jensen, P.T.; Fiorini, P.; Savarimuthu, T.R. Autonomous needle manipulation for robotic surgical suturing based on skills learned from demonstration. In Proceedings of the 2021 IEEE 17th International Conference on Automation Science and Engineering (CASE), Lyon, France, 23–27 August 2021; pp. 235–241. [Google Scholar]
- Wang, Y.; Hu, Y.; El Zaatari, S.; Li, W.; Zhou, Y. Optimised learning from demonstrations for collaborative robots. Robot. Comput.-Integr. Manuf. 2021, 71, 102169. [Google Scholar] [CrossRef]
- Liang, C.J.; Kamat, V.R.; Menassa, C.C. Teaching robots to perform quasi-repetitive construction tasks through human demonstration. Autom. Constr. 2020, 120, 103370. [Google Scholar] [CrossRef]














| No. | Target Point | Actual End Point | Error |
|---|---|---|---|
| 1 | (−682.26, 74.35, 363.78) | (−682.19, 74.71, 363.40) | 0.108% |
| 2 | (−683.62, −73.51, 361.67) | (−683.51, −69.32, 361.35) | 1.148% |
| 3 | (−593.05, −72.52, 362.11) | (−595.29, −68.36, 361.78) | 1.410% |
| 4 | (−595.29, −68.36, 361.78) | (−595.29, 72.66, 359.85) | 0.493% |
| No. | Method | Hyperparameters |
|---|---|---|
| 1 | Point static | |
| 2 | Point dynamic | |
| 3 | Point steering | |
| 4 | Volume static | |
| 5 | Volume dynamic |
Disclaimer/Publisher’s Note: The statements, opinions and data contained in all publications are solely those of the individual author(s) and contributor(s) and not of MDPI and/or the editor(s). MDPI and/or the editor(s) disclaim responsibility for any injury to people or property resulting from any ideas, methods, instructions or products referred to in the content. |
© 2023 by the authors. Licensee MDPI, Basel, Switzerland. This article is an open access article distributed under the terms and conditions of the Creative Commons Attribution (CC BY) license (https://creativecommons.org/licenses/by/4.0/).
Share and Cite
Li, F.; Bai, Y.; Zhao, M.; Fu, T.; Men, Y.; Song, R. Research on Robot Screwing Skill Method Based on Demonstration Learning. Sensors 2024, 24, 21. https://doi.org/10.3390/s24010021
Li F, Bai Y, Zhao M, Fu T, Men Y, Song R. Research on Robot Screwing Skill Method Based on Demonstration Learning. Sensors. 2024; 24(1):21. https://doi.org/10.3390/s24010021
Chicago/Turabian StyleLi, Fengming, Yunfeng Bai, Man Zhao, Tianyu Fu, Yu Men, and Rui Song. 2024. "Research on Robot Screwing Skill Method Based on Demonstration Learning" Sensors 24, no. 1: 21. https://doi.org/10.3390/s24010021
APA StyleLi, F., Bai, Y., Zhao, M., Fu, T., Men, Y., & Song, R. (2024). Research on Robot Screwing Skill Method Based on Demonstration Learning. Sensors, 24(1), 21. https://doi.org/10.3390/s24010021

