FMCW Radar Sensors with Improved Range Precision by Reusing the Neural Network
Abstract
:1. Introduction
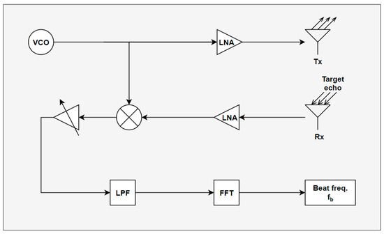
2. Fundamental FMCW Radar Waveform
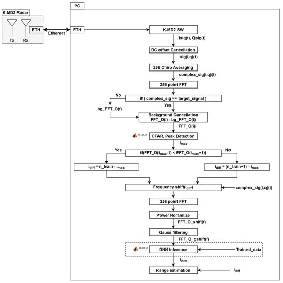
3. Proposed Algorithm
3.1. Frequency Shift
3.2. Power Normalization and Noise Floor Cancellation
3.3. Deep Learning Architecture
3.3.1. Architecture
3.3.2. Data Augmentation
3.3.3. Inference and Restore Integer Range
4. Experiments
4.1. Environment
4.2. Experiment Result
5. Conclusions
Author Contributions
Funding
Institutional Review Board Statement
Informed Consent Statement
Data Availability Statement
Conflicts of Interest
References
- Qi, G. High accuracy range estimation of FMCW level radar based on the phase of the zero-padded FFT. In Proceedings of the 7th International Conference on Signal Processing, 2004. Proceedings. ICSP '04. 2004, Beijing, China, 31 August–4 September 2004; Volume 3, pp. 2078–2081. [Google Scholar] [CrossRef]
- Baek, S.; Jung, Y.; Lee, S. Signal Expansion Method in Indoor FMCW Radar Systems for Improving Range Resolution. Sensors 2021, 21, 4226. [Google Scholar] [CrossRef]
- Yang, S.; Kim, Y. Single 24-GHz FMCW Radar-Based Indoor Device-Free Human Localization and Posture Sensing with CNN. IEEE Sens. J. 2023, 23, 3059–3068. [Google Scholar] [CrossRef]
- Li, W.; Li, Y.; Zhang, J.; Lu, J.; Dong, S.; Gu, C.; Mao, J. A Feature-based Filtering Algorithm with 60GHz MIMO FMCW Radar for Indoor Detection and Trajectory Tracking. In Proceedings of the 2023 IEEE/MTT-S International Microwave Symposium—IMS 2023, San Diego, CA, USA, 11–16 June 2023; pp. 427–430. [Google Scholar] [CrossRef]
- Sharma, P.; Gaba, S.P.; Singh, D. Study of background subtraction for ground penetrating radar. In Proceedings of the 2015 National Conference on Recent Advances in Electronics & Computer Engineering (RAECE), Roorkee, India, 13–15 February 2015; pp. 101–105. [Google Scholar] [CrossRef]
- Pan, M.; Chen, B.; Yang, M. A General Range-Velocity Processing Scheme for Discontinuous Spectrum FMCW Signal in HFSWR Applications. Int. J. Antennas Propag. 2016, 2016, 2609873. [Google Scholar] [CrossRef]
- Dimitrakakis, C.; Savu-Krohn, C. Cost-Minimising Strategies for Data Labelling: Optimal Stopping and Active Learning. In FoIKS 2008: Foundations of Information and Knowledge Systems; Hartmann, S., Kern-Isberner, G., Eds.; Lecture Notes in Computer Science; Springer: Berlin/Heidelberg, Germany, 2008; Volume 4932. [Google Scholar] [CrossRef]
- Mendez, J.; Schoenfeldt, S.; Tang, X.; Valtl, J.; Cuellar, M.P.; Morales, D.P. Automatic Label Creation Framework for FMCW Radar Images Using Camera Data. IEEE Access 2021, 9, 83329–83339. [Google Scholar] [CrossRef]
- Kim, J.; Ju, J.; Feldt, R.; Yoo, S. Reducing DNN labelling cost using surprise adequacy: An industrial case study for autonomous driving. In Proceedings of the 28th ACM Joint Meeting on European Software Engineering Conference and Symposium on the Foundations of Software Engineering (ESEC/FSE 2020), Online, 8–13 November 2020; Association for Computing Machinery: New York, NY, USA; pp. 1466–1476. [Google Scholar] [CrossRef]
- Liu, J.; Gu, C.; Zhang, Y.; Mao, J.-F. Suppressing Coupling and Stationary Clutters in FMCW Radars with Temporal Filtering. In Proceedings of the 2020 IEEE Asia-Pacific Microwave Conference (APMC), Hong Kong, China, 8–11 December 2020; pp. 348–350. [Google Scholar] [CrossRef]
- Park, K.-E.; Lee, J.-P.; Kim, Y. Deep Learning-Based Indoor Distance Estimation Scheme Using FMCW Radar. Information 2021, 12, 80. [Google Scholar] [CrossRef]
- Knott, E.F.; Schaeffer, J.F.; Tulley, M.T. Radar Cross Section; SciTech Publishing: Raleigh, NC, USA, 2004. [Google Scholar]
- Park, H.; Kim, M.; Jung, Y.; Lee, S. Method for Improving Range Resolution of Indoor FMCW Radar Systems Using DNN. Sensors 2022, 22, 8461. [Google Scholar] [CrossRef] [PubMed]
- Le Cun, Y.; Boser, B.; Denker, J.S.; Henderson, D.; Howard, R.E.; Hubbard, W.; Jackel, L.D. Handwritten Digit Recognition with a Back-Propagation Network. In Advances in Neural Information Processing Systems 2; Touretzky, D., Ed.; Morgan Kaufmann: San Francisco, CA, USA, 1990. [Google Scholar]
- Le Cun, Y.; Bottou, L.; Bengio, Y.; Haffner, P. Gradient-Based Learning Applied to Document Recognition. Proc. IEEE 1998, 86, 2278–2324. [Google Scholar] [CrossRef]
- Murphy, K.P. Machine Learning: A Probabilistic Perspective; MIT Press: Cambridge, MA, USA, 2012. [Google Scholar]
- Glorot, X.; Bengio, Y. Understanding the Difficulty of Training Deep Feedforward Neural Networks. In Proceedings of the Thirteenth International Conference on Artificial Intelligence and Statistics, AISTATS, Sardinia, Italy, 13–15 May 2010; pp. 249–356. [Google Scholar]
- He, K.; Zhang, X.; Ren, S.; Sun, J. Delving Deep into Rectifiers: Surpassing Human-Level Performance on ImageNet Classification. In Proceedings of the 2015 IEEE International Conference on Computer Vision, Cambridge, MA, USA, 7–13 December 2015; IEEE Computer Vision Society: Washington, DC, USA; pp. 1026–1034. [Google Scholar]
- Ioffe, S.; Szegedy, C. Batch Normalization: Accelerating Deep Network Training by Reducing Internal Covariate Shift. arXiv 2015. [Google Scholar] [CrossRef]
- Nair, V.; Hinton, G.E. Rectified linear units improve restricted boltzmann machines. In Proceedings of the 27th International Conference on Machine Learning (ICML-10), Haifa, Israel, 21–24 June 2010; pp. 807–814. [Google Scholar]
- Nagi, J.; Ducatelle, F.; Di Caro, G.A.; Ciresan, D.; Meier, U.; Giusti, A.; Nagi, F.; Schmidhuber, J.; Gambardella, L.M. Max-Pooling Convolutional Neural Networks for Vision-based Hand Gesture Recognition. In Proceedings of the IEEE International Conference on Signal and Image Processing Applications (ICSIPA2011), Kuala Lumpur, Malaysia, 16–18 November 2011. [Google Scholar]
- Saxe, A.M.; McClelland, J.L.; Ganguli, S. Exact solutions to the nonlinear dynamics of learning in deep linear neural networks. arXiv 2013, arXiv:1312.6120. [Google Scholar]
- Bishop, C.M. Pattern Recognition and Machine Learning; Springer: New York, NY, USA, 2006. [Google Scholar]
- RFbeam. K-MD2 Radar Transceiver. 2018. Available online: https://rfbeam.ch/download/k-md2-datasheet/?tmstv=1696875210 (accessed on 10 November 2023).
- Krishnapura, N.; Pavan, S.; Mathiazhagan, C.; Ramamurthi, B. A baseband pulse shaping filter for Gaussian minimum shift keying. In Proceedings of the 1998 IEEE International Symposium on Circuits and Systems (ISCAS), Monterey, CA, USA, 31 May–3 June 1998; Volume 1, pp. 249–252. [Google Scholar]
- Rappaport, T.S. Wireless Communications: Principles and Practice, 2nd ed.; Prentice Hall: Upper Saddle River, NJ, USA, 2002. [Google Scholar]
- Neemat, S.; Uysal, F.; Krasnov, O.; Yarovoy, A. Reconfigurable Range-Doppler Processing and Range Resolution Improvement for FMCW Radar. IEEE Sens. J. 2019, 19, 9294–9303. [Google Scholar] [CrossRef]
- Kim, B.-S.; Lee, J.; Kim, S. SNR and Resolution Improvement Algorithm with the Concatenation of Multiple Chirps for FMCW Radar. IEEE Antennas Wirel. Propag. Lett. (Early Access Article) 2023, 1–5. [Google Scholar] [CrossRef]
- Park, K.; Lee, J.; Kim, Y. Deep Learning-Based Indoor Two-Dimensional Localization Scheme Using a Frequency-Modulated Continuous Wave Radar. Electronics 2021, 10, 2166. [Google Scholar] [CrossRef]










| Center frequency | 24 GHz |
| Sweep bandwidth | 500 MHz |
| Sweep time | 6.9 μs |
| Range resolution | 0.3 m |
| Sampling rate | 38.46 MHz |
| FFT point | 256 |
| Inference range unit | 0.006 m |
| Algorithm | Range Resolution (m) | Label # | Range (m, m) | Label Spacing (m) | MAE (m) | CR | CMAE (m) | Range Precision |
|---|---|---|---|---|---|---|---|---|
| CSP | 1 | 10 | [1, 10) | 1 | 0.2923 | 0.3 | 0.08769 | 0.3 |
| Regression | 1 | 10 | [1, 10) | 1 | 0.1647 | 0.3 | 0.04941 | 0.3 |
| IBDE | 1 | 10 | [1, 10) | 1 | 0.0690 | 0.3 | 0.0207 | 0.3 |
| Prop. method | 0.3 | 50 | [3, 16) | 0.006 | 0.0700 | 1 | 0.0700 | 0.07 |
Disclaimer/Publisher’s Note: The statements, opinions and data contained in all publications are solely those of the individual author(s) and contributor(s) and not of MDPI and/or the editor(s). MDPI and/or the editor(s) disclaim responsibility for any injury to people or property resulting from any ideas, methods, instructions or products referred to in the content. |
© 2023 by the authors. Licensee MDPI, Basel, Switzerland. This article is an open access article distributed under the terms and conditions of the Creative Commons Attribution (CC BY) license (https://creativecommons.org/licenses/by/4.0/).
Share and Cite
Cho, H.; Jung, Y.; Lee, S. FMCW Radar Sensors with Improved Range Precision by Reusing the Neural Network. Sensors 2024, 24, 136. https://doi.org/10.3390/s24010136
Cho H, Jung Y, Lee S. FMCW Radar Sensors with Improved Range Precision by Reusing the Neural Network. Sensors. 2024; 24(1):136. https://doi.org/10.3390/s24010136
Chicago/Turabian StyleCho, Homin, Yunho Jung, and Seongjoo Lee. 2024. "FMCW Radar Sensors with Improved Range Precision by Reusing the Neural Network" Sensors 24, no. 1: 136. https://doi.org/10.3390/s24010136
APA StyleCho, H., Jung, Y., & Lee, S. (2024). FMCW Radar Sensors with Improved Range Precision by Reusing the Neural Network. Sensors, 24(1), 136. https://doi.org/10.3390/s24010136

