Investigation of Self-Powered IoT Sensor Nodes for Harvesting Hybrid Indoor Ambient Light and Heat Energy
Abstract
1. Introduction
- The system has been equipped with PV cells on five light-receiving surfaces to improve its capacity to harvest indoor light energy.
- A TEG device consisting of two TEGs and a heat sink has been incorporated into the system to harvest heat energy. The electrical performance between the TEGs is connected in series to enhance the open-circuit voltage of the TEG device. Furthermore, a hybrid energy-harvesting system has been implemented to address the limitations of a single energy harvester.
- An energy management module has been integrated into the system to manage energy resources in lithium batteries and supercapacitors more efficiently. This will allow for more efficient energy utilization, reduce waste, and extend the overall lifespan of the system.
2. System Architecture and Components
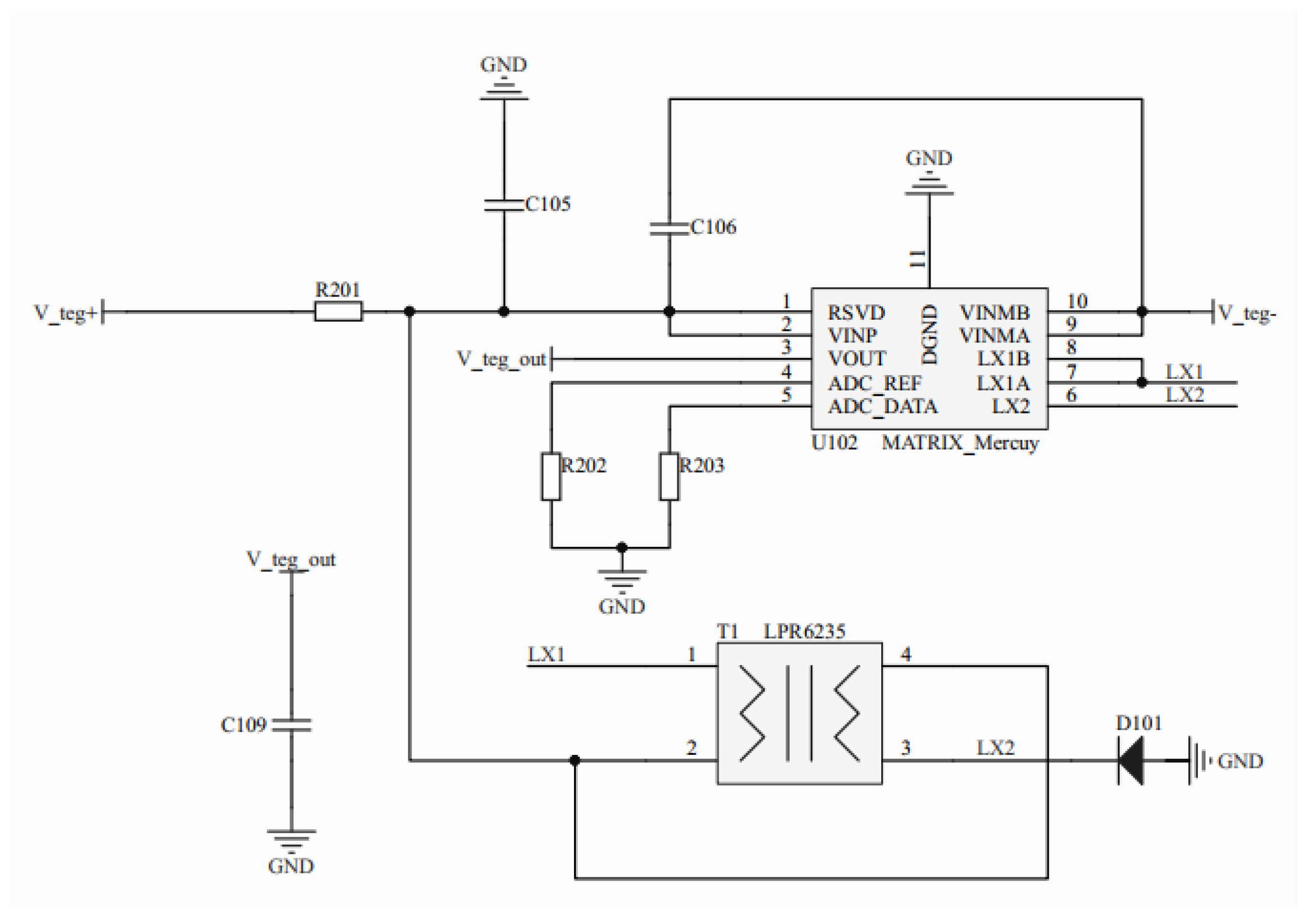
3. Circuit and Integration Design of the System
3.1. Energy-Harvesting Subsystem
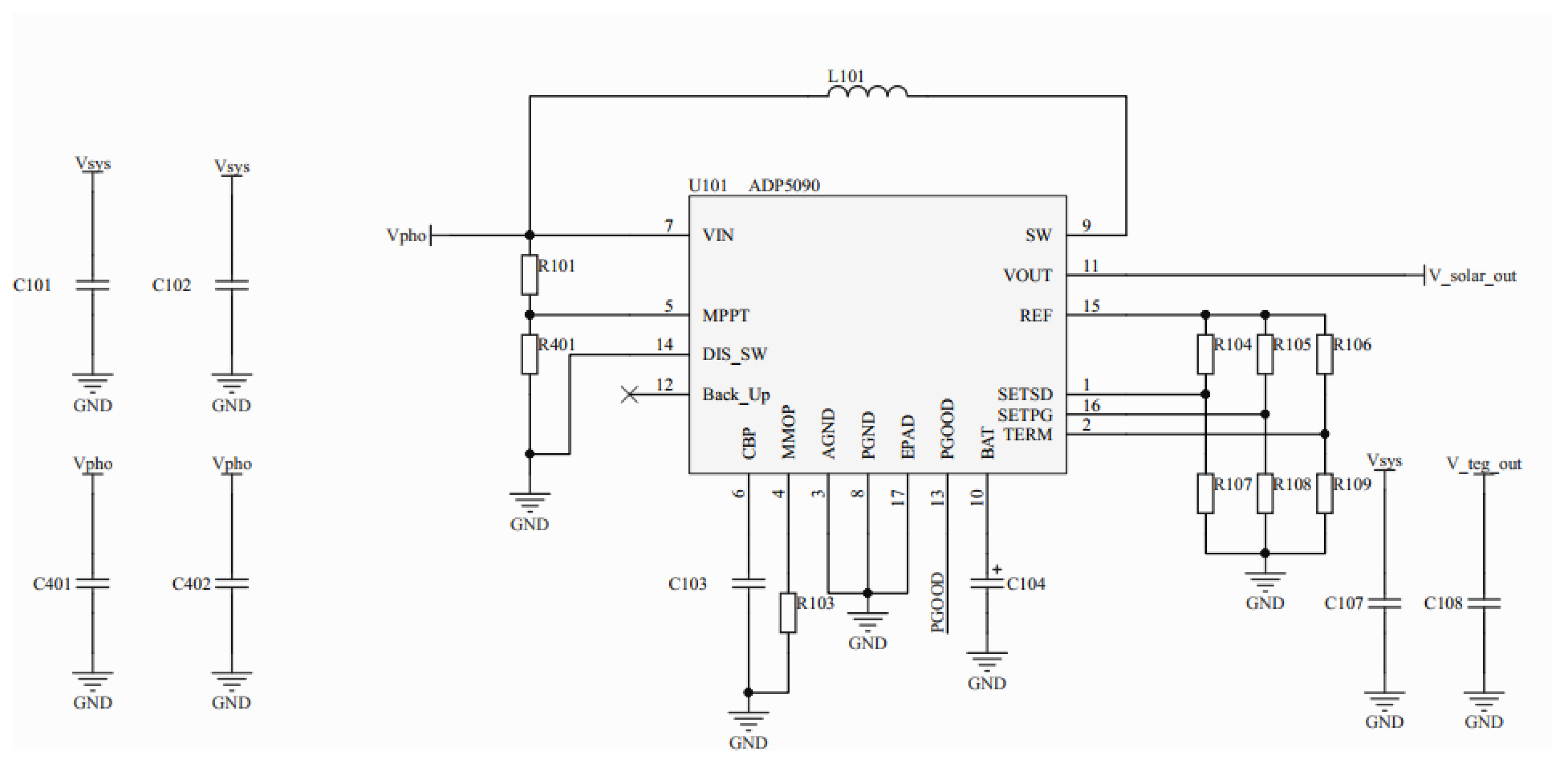
3.1.1. Solar Energy-Harvesting Circuit
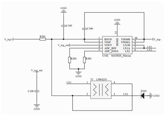
3.1.2. Thermal Energy-Harvesting Circuit
- Connect each energy harvester in series or parallel to a DC/DC converter for energy harvesting. While this approach enables one DC/DC converter to be used for two power sources, it requires that the power sources have similar internal impedance [35]. In our system, two TEGs were connected in series, resulting in an internal resistance of 12 Ω, which was much lower than the kΩ-level internal resistance of the solar cell.
- Alternatively, each energy harvester can be connected to a separate DC/DC converter, which is then connected in series with a diode and finally outputted in parallel (also known as power OR-ing) [36]. While this method may result in some energy loss, each energy harvester can be highly efficient at harvesting ambient energy. This strategy is particularly suitable for hybrid energy harvesting of thermal and solar energy, as in our system. Notably, both the ADP5090 and MCRY12-125Q-46WI chips have a diode built into the output, obviating the need for extra diodes.
3.2. Hybrid Energy Storage Subsystem
3.3. System Integration
4. Energy-Harvesting Subsystem Testing
4.1. Multi-Sided PV Output Testing
4.1.1. Theoretical Derivation of Ground Projection from the System
4.1.2. Indoor Fluorescent Lamp Experiment
4.1.3. Scattered Light Experiment
4.2. Thermal Energy Harvesting Testing
5. System-Level Testing and Demonstration Verification
5.1. System Testing
5.2. Demonstration Application
5.3. Comparison with Related Works
6. Conclusions
Author Contributions
Funding
Institutional Review Board Statement
Informed Consent Statement
Data Availability Statement
Conflicts of Interest
References
- Chuo, L.-X.; Feng, Z.; Kim, Y.; Chiotellis, N.; Yasuda, M.; Miyoshi, S.; Kawaminami, M.; Grbic, A.; Wentzloff, D.; Blaauw, D.; et al. Millimeter-Scale Node-to-Node Radio Using a Carrier Frequency-Interlocking IF Receiver for a Fully Integrated 4 × 4 × 4 mm3 Wireless Sensor Node. IEEE J. Solid-State Circuits 2020, 55, 1128–1138. [Google Scholar] [CrossRef]
- Čolaković, A.; Hadžialić, M. Internet of Things (IoT): A review of enabling technologies, challenges, and open research issues. Comput. Netw. 2018, 144, 17–39. [Google Scholar] [CrossRef]
- Saavedra, E.; Mascaraque, L.; Calderon, G.; Del Campo, G.; Santamaria, A. The Smart Meter Challenge: Feasibility of Autonomous Indoor IoT Devices Depending on Its Energy Harvesting Source and IoT Wireless Technology. Sensors 2021, 21, 7433. [Google Scholar] [CrossRef] [PubMed]
- Pradeesh, E.L.; Udhayakumar, S.; Vasundhara, M.G.; Kalavathi, G.K. A review on piezoelectric energy harvesting. Microsyst. Technol. 2022, 28, 1797–1830. [Google Scholar] [CrossRef]
- Estrada-Lopez, J.J.; Castillo-Atoche, A.A.; Sanchez-Sinencio, E. Design and Fabrication of a 3-D Printed Concentrating Solar Thermoelectric Generator for Energy Harvesting Based Wireless Sensor Nodes. IEEE Sens. Lett. 2019, 3, 1–4. [Google Scholar] [CrossRef]
- Liu, X.Z.; Qi, N.J.; Dai, K.R.; Yin, Y.J.; Zhao, J.H.; Wang, X.F.; You, Z. Sponge Supercapacitor rule-based energy management strategy for wireless sensor nodes optimized by using dynamic programing algorithm. Energy 2022, 239, 122368. [Google Scholar] [CrossRef]
- Lopera, J.M.; del Arco Rodriguez, H.; Perez Pereira, J.M.; de Castro, A.R.; Rendueles Vigil, J.L. Practical Issues in the Design of Wireless Sensors Supplied by Energy Harvesting Thermoelectric Generators. IEEE Trans. Ind. Appl. 2019, 55, 996–1005. [Google Scholar] [CrossRef]
- Yu, B.-Y.; Wang, Z.-H.; Ju, L.; Zhang, C.; Liu, Z.-G.; Tao, L.; Lu, W.-B. Flexible and Wearable Hybrid RF and Solar Energy Harvesting System. IEEE Trans. Antennas Propag. 2022, 70, 2223–2233. [Google Scholar] [CrossRef]
- Risteska Stojkoska, B.L.; Trivodaliev, K.V. A review of Internet of Things for smart home: Challenges and solutions. J. Clean. Prod. 2017, 140, 1454–1464. [Google Scholar] [CrossRef]
- Khalifeh, A.; Mazunga, F.; Nechibvute, A.; Nyambo, B.M. Microcontroller Unit-Based Wireless Sensor Network Nodes: A Review. Sensors 2022, 22, 8937. [Google Scholar] [CrossRef]
- Rokonuzzaman, M.; Mishu, M.K.; Amin, N.; Nadarajah, M.; Roy, R.B.; Rahman, K.S.; Buhari, A.M.; Binzaid, S.; Shakeri, M.; Pasupuleti, J. Self-Sustained Autonomous Wireless Sensor Network with Integrated Solar Photovoltaic System for Internet of Smart Home-Building (IoSHB) Applications. Micromachines 2021, 12, 653. [Google Scholar] [CrossRef] [PubMed]
- Tan, Y.K.; Panda, S.K. Energy Harvesting from Hybrid Indoor Ambient Light and Thermal Energy Sources for Enhanced Performance of Wireless Sensor Nodes. IEEE Trans. Ind. Electron. 2011, 58, 4424–4435. [Google Scholar] [CrossRef]
- Park, C.; Chou, P. AmbiMax: Autonomous Energy Harvesting Platform for Multi-Supply Wireless Sensor Nodes. In Proceedings of the 2006 3rd Annual IEEE Communications Society on Sensor and Ad Hoc Communications and Networks, Reston, VA, USA, 28 September 2006; pp. 168–177. [Google Scholar]
- Deng, F.; Yue, X.; Fan, X.; Guan, S.; Xu, Y.; Chen, J. Multisource Energy Harvesting System for a Wireless Sensor Network Node in the Field Environment. IEEE Internet Things J. 2019, 6, 918–927. [Google Scholar] [CrossRef]
- Li, Y.; Shi, R. An intelligent solar energy-harvesting system for wireless sensor networks. EURASIP J. Wirel. Commun. Netw. 2015, 2015, 179. [Google Scholar] [CrossRef]
- Yue, X.; Kauer, M.; Bellanger, M.; Beard, O.; Brownlow, M.; Gibson, D.; Clark, C.; MacGregor, C.; Song, S. Development of an Indoor Photovoltaic Energy Harvesting Module for Autonomous Sensors in Building Air Quality Applications. IEEE Internet Things J. 2017, 4, 2092–2103. [Google Scholar] [CrossRef]
- Magno, M.; Brunelli, D.; Sigrist, L.; Andri, R.; Cavigelli, L.; Gomez, A.; Benini, L. InfiniTime: Multi-sensor wearable bracelet with human body harvesting. Sustain. Comput. Inform. Syst. 2016, 11, 38–49. [Google Scholar] [CrossRef]
- Mishu, M.K.; Rokonuzzaman, M.; Pasupuleti, J.; Shakeri, M.; Rahman, K.S.; Binzaid, S.; Tiong, S.K.; Amin, N. An Adaptive TE-PV Hybrid Energy Harvesting System for Self-Powered IoT Sensor Applications. Sensors 2021, 21, 2604. [Google Scholar] [CrossRef] [PubMed]
- Yang, D.; Duan, W.; Xuan, G.; Hou, L.; Zhang, Z.; Song, M.; Zhao, J. Self-Powered Long-Life Microsystem for Vibration Sensing and Target Recognition. Sensors 2022, 22, 9594. [Google Scholar] [CrossRef] [PubMed]
- Yang, F.; Du, L.; Chen, W.; Li, J.; Wang, Y.; Wang, D. Hybrid energy harvesting for condition monitoring sensors in power grids. Energy 2017, 118, 435–445. [Google Scholar] [CrossRef]
- Prijic, A.; Vracar, L.; Vuckovic, D.; Milic, D.; Prijic, Z. Thermal Energy Harvesting Wireless Sensor Node in Aluminum Core PCB Technology. IEEE Sens. J. 2015, 15, 337–345. [Google Scholar] [CrossRef]
- Xia, C.; Zhang, D.; Pedrycz, W.; Fan, K.; Guo, Y. Human Body Heat Based Thermoelectric Harvester with Ultra-Low Input Power Management System for Wireless Sensors Powering. Energies 2019, 12, 3942. [Google Scholar] [CrossRef]
- Qi, N.; Dai, K.; Yi, F.; Wang, X.; You, Z.; Zhao, J. An Adaptive Energy Management Strategy to Extend Battery Lifetime of Solar Powered Wireless Sensor Nodes. IEEE Access 2019, 7, 88289–88300. [Google Scholar] [CrossRef]
- Song, Z.; Hofmann, H.; Li, J.; Han, X.; Zhang, X.; Ouyang, M. A comparison study of different semi-active hybrid energy storage system topologies for electric vehicles. J. Power Sources 2015, 274, 400–411. [Google Scholar] [CrossRef]
- Wieczorek, M.; Lewandowski, M. A mathematical representation of an energy management strategy for hybrid energy storage system in electric vehicle and real time optimization using a genetic algorithm. Appl. Energy 2017, 192, 222–233. [Google Scholar] [CrossRef]
- Li, H.; Zhang, G.; Ma, R.; You, Z. Design and experimental evaluation on an advanced multisource energy harvesting system for wireless sensor nodes. Sci. World J. 2014, 2014, 671280. [Google Scholar] [CrossRef]
- Qi, N.; Yin, Y.; Dai, K.; Wu, C.; Wang, X.; You, Z. Comprehensive optimized hybrid energy storage system for long-life solar-powered wireless sensor network nodes. Appl. Energy 2021, 290, 116780. [Google Scholar] [CrossRef]
- Randall, J.F.; Jacot, J. Is AM1.5 applicable in practice? Modelling eight photovoltaic materials with respect to light intensity and two spectra. Renew. Energy 2003, 28, 1851–1864. [Google Scholar] [CrossRef]
- Mishu, M.K.; Rokonuzzaman, M.; Pasupuleti, J.; Shakeri, M.; Rahman, K.S.; Hamid, F.A.; Tiong, S.K.; Amin, N. Prospective Efficient Ambient Energy Harvesting Sources for IoT-Equipped Sensor Applications. Electronics 2020, 9, 1345. [Google Scholar] [CrossRef]
- Chen, Y.-L.; Liu, D.; Wang, S.; Li, Y.-F.; Zhang, X.-S. Self-powered smart active RFID tag integrated with wearable hybrid nanogenerator. Nano Energy 2019, 64, 103911. [Google Scholar] [CrossRef]
- Wang, W.S.; O’Donnell, T.; Wang, N.; Hayes, M.; O’Flynn, B.; O’Mathuna, C. Design considerations of sub-mW indoor light energy harvesting for wireless sensor systems. ACM J. Emerg. Technol. Comput. Syst. 2008, 6, 1–26. [Google Scholar] [CrossRef]
- Champier, D. Thermoelectric generators: A review of applications. Energy Convers. Manag. 2017, 140, 167–181. [Google Scholar] [CrossRef]
- Boccardi, S.; Ciampa, F.; Meo, M. Design and development of a heatsink for thermo-electric power harvesting in aerospace applications. Smart Mater. Struct. 2019, 28, 105057. [Google Scholar] [CrossRef]
- Elghool, A.; Basrawi, F.; Ibrahim, T.K.; Habib, K.; Ibrahim, H.; Idris, D.M.N.D. A review on heat sink for thermo-electric power generation: Classifications and parameters affecting performance. Energy Convers. Manag. 2017, 134, 260–277. [Google Scholar] [CrossRef]
- Zhang, Y.; Shen, S.; Chiu, C.Y.; Murch, R. Hybrid RF-Solar Energy Harvesting Systems Utilizing Transparent Multiport Micromeshed Antennas. IEEE Trans. Microw. Theory Tech. 2019, 67, 4534–4546. [Google Scholar] [CrossRef]
- Carli, D.; Brunelli, D.; Benini, L.; Ruggeri, M. An Effective Multi-Source Energy Harvester for Low Power Applications. Des Aut Test Eur. 2011, 836–841. [Google Scholar]
- Bar-Itzhack, I.Y. Extension of Euler’s theorem to n-dimensional spaces. IEEE Trans. Aerosp. Electron. Syst. 1989, 25, 903–909. [Google Scholar] [CrossRef]
- Misra, S.; Roy, S.K.; Roy, A.; Obaidat, M.S.; Jha, A. MEGAN: Multipurpose Energy-Efficient, Adaptable, and Low-Cost Wireless Sensor Node for the Internet of Things. IEEE Syst. J. 2020, 14, 144–151. [Google Scholar] [CrossRef]
- Jornet-Monteverde, J.A.; Galiana-Merino, J.J.; Soler-Llorens, J.L. Design and Implementation of a Wireless Sensor Network for Seismic Monitoring of Buildings. Sensors 2021, 21, 3875. [Google Scholar] [CrossRef]
















| Refs | System Integrated in a Package | Indoor or Outdoor | Energy Sources | Area (PV Cell)/Area (System Lighted Surface) | Number of TEGs | Hybrid Energy Storage Topology | Year |
|---|---|---|---|---|---|---|---|
| [26] | Yes | outdoor | PV, PZT | <50% | - | Passive | 2014 |
| [17] | No | Indoor | PV | <50% | - | - | 2017 |
| [18] | No | Indoor | PV, TEG | <20% | Single | - | 2021 |
| [27] | No | outdoor | PV | <80% | - | Semi-active | 2021 |
| [19] | Yes | outdoor | PV | 100% | - | - | 2022 |
| This work | Yes | Indoor | PV, TEG | 100% | Two | Semi-active | - |
| Energy Source | Harvesting Device | Power Density | Harvested Power |
|---|---|---|---|
| Indoor Light | Solar Cell | 0.1 mW/cm2 | 10 µW/cm2 |
| Outdoor Light | 100 mW/cm2 | 10 mW/cm2 | |
| Human Thermal | Thermoelectric Generator | 20 mW/cm2 | 30 µW/cm2 |
| Industrial Thermal | 100 mW/cm2 | 1–10 mW/cm2 | |
| RF: GSM 900 Mhz | Antenna | 0.3 µW/cm2 | 0.1 µW/cm2 |
| RF: Wi-Fi | 0.015 µW/cm2 | 0.001 µW/cm2 |
| Heat Sink Category | Advantages | Disadvantages | Examples |
|---|---|---|---|
| Passive | User friendly Readily available Cheap | Low power dissipation | Metal plate |
| Semi-active | Low thermal resistance | Low power dissipation | Fin heat sink |
| Active | Low thermal resistance High heat dissipation | Low long-term reliability High cost | Fan-fins heat sink |
Disclaimer/Publisher’s Note: The statements, opinions and data contained in all publications are solely those of the individual author(s) and contributor(s) and not of MDPI and/or the editor(s). MDPI and/or the editor(s) disclaim responsibility for any injury to people or property resulting from any ideas, methods, instructions or products referred to in the content. |
© 2023 by the authors. Licensee MDPI, Basel, Switzerland. This article is an open access article distributed under the terms and conditions of the Creative Commons Attribution (CC BY) license (https://creativecommons.org/licenses/by/4.0/).
Share and Cite
Xiao, H.; Qi, N.; Yin, Y.; Yu, S.; Sun, X.; Xuan, G.; Liu, J.; Xiao, S.; Li, Y.; Li, Y. Investigation of Self-Powered IoT Sensor Nodes for Harvesting Hybrid Indoor Ambient Light and Heat Energy. Sensors 2023, 23, 3796. https://doi.org/10.3390/s23083796
Xiao H, Qi N, Yin Y, Yu S, Sun X, Xuan G, Liu J, Xiao S, Li Y, Li Y. Investigation of Self-Powered IoT Sensor Nodes for Harvesting Hybrid Indoor Ambient Light and Heat Energy. Sensors. 2023; 23(8):3796. https://doi.org/10.3390/s23083796
Chicago/Turabian StyleXiao, Heng, Nanjian Qi, Yajiang Yin, Shijie Yu, Xiangzheng Sun, Guozhe Xuan, Jie Liu, Shanpeng Xiao, Yuan Li, and Yizheng Li. 2023. "Investigation of Self-Powered IoT Sensor Nodes for Harvesting Hybrid Indoor Ambient Light and Heat Energy" Sensors 23, no. 8: 3796. https://doi.org/10.3390/s23083796
APA StyleXiao, H., Qi, N., Yin, Y., Yu, S., Sun, X., Xuan, G., Liu, J., Xiao, S., Li, Y., & Li, Y. (2023). Investigation of Self-Powered IoT Sensor Nodes for Harvesting Hybrid Indoor Ambient Light and Heat Energy. Sensors, 23(8), 3796. https://doi.org/10.3390/s23083796

