Diagnosis and Study of Mechanical Vibrations in Cargo Vehicles Using ISO 2631-1:1997
Abstract
:1. Introduction
- Effects of mechanical vibrations on drivers: the claim that mechanical vibrations, especially those experienced by truck drivers, have significant negative health consequences, including musculoskeletal disorders and degenerative changes in the lumbar spine, could be debated, as different studies and perspectives may question the severity of these effects.
- Effectiveness of anti-vibration systems: the long-term effectiveness and durability of anti-vibration systems, in this case, seats, as a means of mitigating the adverse effects of mechanical vibrations, can be a point of controversy. It remains uncertain whether such systems truly deliver anticipated results over time and with continued use.
- Limitations of current anti-vibration systems: current anti-vibration systems, especially seats, demonstrate limited durability and may lose effectiveness over time, which could affect the health of drivers.
- Need for an onboard diagnostic system: the absence of an onboard system in a cargo vehicle, which identifies the occurrence of harmful vibrations to the driver, emphasizes the requirement for an innovative approach, such as the one developed in this study, that offers precise measurements and timely alerts.
- Importance of considering the design phase: this research highlights the importance of considering mechanical vibrations from the design phase of vehicles, suggesting the possibility of implementing design changes to minimize adverse health effects on drivers.
2. Background
Studies on Mechanical Vibrations
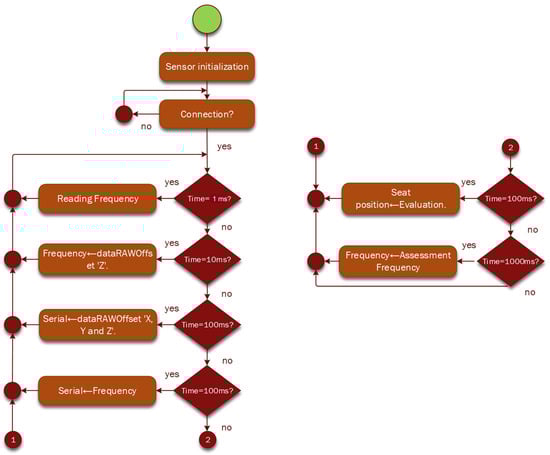
3. Methodology
- : frequency-weighted rms acceleration in the Z-axis,
- : RMS acceleration value in Z,
- : factor .
- (8): frequency-weighted effective acceleration refers to an 8 h working day for the Z-axis (m/s),
- : Z-axis factor,
- : frequency-weighted rms acceleration on the Z-axis,
- T: sample duration in hours.
- : , ,
- : , ,
- : , .
4. Results
4.1. Acceleration
Analysis of Acceleration without Mechanical Vibration
4.2. Analysis of Acceleration and Frequency Data
4.2.1. X-axis Data
4.2.2. Y-axis Data
4.2.3. Z-axis Data
- INFLATE the seat airbag. This first message, in conjunction with the LED indicator, informs the driver that the seat is in its lowest position. As a result, there is no damping, and mechanical vibrations are transferred without being attenuated by the seat suspension;
- Adjust the seat height according to the driver’s height using the airbag. The driver is then advised of the action to take to ensure proper damping.
- DEFLATE the seat airbag. In addition to the LED indicator, the driver is warned that the seat is in its highest position, resulting in the same consequences as in case one;
- Adjust the seat height according to the driver’s height using the airbag. The driver then receives a recommendation for the action to take to ensure proper cushioning.
5. Discussion
6. Conclusions
- Advanced monitoring technology: as sensor and monitoring technology continues to advance, it is possible that more sophisticated systems will be developed to collect and analyze real-time vibration data on cargo vehicles. This would allow early detection of problems and more accurate assessment of vibration exposure;
- Data integration: integration of vibration data with other in-vehicle diagnostic systems (such as onboard diagnostic systems, telemetry, etc.) could enable a more complete and rapid assessment of the mechanical health of cargo vehicles;
- Optimizing comfort and safety: As concerns for the well-being of drivers and passengers increase, systems may be developed that use vibration information to optimize comfort and safety in cargo vehicles, reducing driver fatigue and improving the user experience;
- Adaptation to changing regulations: regulations regarding vibration exposure in work environments and in vehicles may change over time. Standards, including ISO 2631-1:1997 [1], may be updated to reflect new knowledge and safety standards;
- Focus on prevention: as the industry becomes more proactive in preventive maintenance, vibration studies could be used to identify potential problems before they become serious failures, which could increase the lifetime of cargo vehicles and reduce maintenance costs.
Author Contributions
Funding
Institutional Review Board Statement
Informed Consent Statement
Data Availability Statement
Acknowledgments
Conflicts of Interest
Abbreviations
| ISO | International Organization for Standardization |
| GUI | Graphical user interface |
| SEAT | Effective seat width transmittance |
| ACHS | Chilean Safety Association |
| SDA | Speaker drive amplifier |
| SCL | System clock |
| ADC | Analogue-to-digital converter |
| INSSBT | National Institute for Safety, Health and Welfare at Work |
| DMP | Digital motion processor |
| RAW | RAW sensor data |
| RMS | Root mean square |
| RVs | Recreational vehicles |
| MPa | Megapascal |
| LabVIEW | Laboratory Virtual Instrument Engineering Workbench |
| LED | Light-emitting diode |
References
- ISO 2631-1:1997; International Organization for Standardization, ISO Central Secretariat, Chemin de Blandonnet 8, CP 401–1214 Vernier. ISO: Geneva, Switzerland. Available online: https://www.iso.org/standard/7612.html (accessed on 1 February 2021).
- Feng, C.; Pang, C. Research on Vibration of Mechanical System Based on MATLAB. J. Phys. Conf. Ser. Iop Publ. 2022, 2195, 012–050. [Google Scholar] [CrossRef]
- Yoo, W.S.; Lee, C.H.; Jeong, W.B.; Kim, S.H. Development and application of new evaluation system for ride comfort and vibration on railway vehicles. J. Mech. Sci. Technol. 2005, 19, 1469–1477. [Google Scholar] [CrossRef]
- Zhao, X.; Schindler, C. Evaluation of whole-body vibration exposure experienced by operators of a compact wheel loader according to ISO 2631-1: 1997 and ISO 2631-5: 2004. Int. J. Ind. Ergon. 2014, 44, 840–850. [Google Scholar] [CrossRef]
- De la Hoz-Torres, M.; Aguilar-Aguilera, A.J.; Martínez-Aires, M.D.; Ruiz, D.P. A comparison of ISO 2631-5: 2004 and ISO 2631-5: 2018 standards for whole-body vibrations exposure: A case study. In Occupational and Environmental Safety and Health; Springer: Berlin/Heidelberg, Germany, 2019; pp. 711–719. [Google Scholar]
- Fabricación de Asientos. Available online: https://www.modelcarhnos.com/asientos-confort/ (accessed on 14 October 2020).
- El Asiento del Coche es una obra de Ingeniería Infravalorada: Así es cómo Influye en su Funcionamiento. Available online: https://www.motorpasion.com/espaciotoyota/el-asiento-del-coche-es-una-obra-de-ingenieria-infravalorada-asi-es-como-influye-en-su-funcionamiento (accessed on 21 February 2018).
- Tecnología para el Coche: Asientos Avanzados. Available online: https://www.xataka.com/automovil/tecnologia-para-el-coche-asientos-avanzados (accessed on 14 September 2012).
- Kristian Erwin Hucke Zapata. Medición y Evaluación de la Exposición a Vibraciones Causadas por Labores Mineras. Tesis para Optar al Grado de: Licenciado en Acústica Y al tíTulo Profesional de: Ingeniero Acústico, VALDIVIA-CHILE, Universidad Austral de Chile. 2010. Available online: http://cybertesis.uach.cl/tesis/uach/2010/bmfcih882m/doc/bmfcih882m.pdf (accessed on 10 November 2023).
- Decreto 594. Reglamento Sobre Condiciones Sanitarias y Ambientales Básicas en los Lugares de Trabajo. Ministerio de Salud. Publication Date: APR-29-2000|Promulgation Date: SEP-15-1999 Version Type: Last Version from: JUN-20-2019 Last Modification: JUN-20-2019 Decree 10. Available online: http://bcn.cl/2b2ne (accessed on 10 November 2023).
- Constitución Política de los Estados Unidos Mexicanos. Available online: https://www.diputados.gob.mx/LeyesBiblio/pdf/CPEUM.pdf (accessed on 6 June 2023).
- Qin, Y.; He, C.; Shao, X.; Du, H.; Xiang, C.; Dong, M. Vibration mitigation for in-wheel switched reluctance motor driven electric vehicle with dynamic vibration absorbing structures. J. Sound Vib. 2018, 419, 249–267. [Google Scholar] [CrossRef]
- Mendes, H.G.O.; de Moraes Tomaz, B.; Coelho-Oliveira, A.C.; Freitas, J.P.d.; Moura-Fernandes, M.C.; Souza-Gama, M.A.d.; da Silva, F.J.S.; Francisca-Santos, A.; Ferreira-Souza, L.F.; Seixas, A.; et al. The Consequences of Mechanical Vibration Exposure on the Lower Back of Bus Drivers: A Systematic Review. Appl. Sci. 2021, 11, 9986. [Google Scholar] [CrossRef]
- Cristhian Andrés Chávez Muñoz, A.M. Urrego Toro. Aplicación de la norma ISO 2631 para la medición de las vibraciones en cuerpo entero en los trabajadores del sector la construcción de la ciudad de Cali. Ingeniero Industrial, Universidad Autónoma de Occidente Facultad de Ingeniería, Departamento de Operaciones y sistemas Programa de Ingeniería Industrial Santiago de Cali. 2014. Available online: https://red.uao.edu.co/bitstream/handle/10614/6804/T04994.pdf?sequence=1&isAllowed=y (accessed on 4 August 2014).
- Min-Soo PARK, Takabumi FUKUDA, Tae-gu KIM, Setsuo MAEDA. (27 de febrero de 2018). Health Risk Evaluation of Whole-Body Vibration by ISO 2631-5 and ISO 2631-1 for Operators of Agricultural Tractors and Recreational Vehicles. Available online: https://pubmed.ncbi.nlm.nih.gov/23558167/ (accessed on 13 November 2023).
- ISO 2631-5:2004; Mechanical Vibration and Shock—Evaluation of Human Exposure to Whole-Body Vibration—Part 5: Method for Evaluation of Vibration Containing Multiple Shocks. ISO (International Organization for Standardization): Geneva, Switzerland, 2004.
- ISO 2631-1:2004; Mechanical Vibration and Shock—Evaluation of Human Exposure to Whole-Body Vibration—Part 1: General Requirements. ISO (International Organization for Standardization): Geneva, Switzerland, 2004. Available online: https://www.une.org/encuentra-tu-norma/busca-tu-norma/norma?c=N0041539. (accessed on 1 February 2021).
- Mayorga, A.C.; Zúñiga, R.R. Determination in field of transmissibility of seats forklift trucks and their effect on occupational exposure to whole body vibration. Cienc Trab. 2014, 16, 75–80. [Google Scholar] [CrossRef]
- European Parliament and Council of the European Union. Directive 2002/44/EC of the European Parliament and of the Council of 25 June 2002 on the minimum health and safety requirements regarding the exposure of workers to the risks arising from physical agents (vibration) (sixteenth individual Directive within the meaning of Article 16 (1) of Directive 89/391/EEC). Off. J. Eur. Communities 2002, 177, 13–19. [Google Scholar]
- Reglamento de Seguridad, Higiene y Medio Ambiente en el Trabajo del Sector Público Federal. Available online: http://www.ordenjuridico.gob.mx/Documentos/Federal/html/wo88602.html (accessed on 24 November 2010).
- Especificaciones de Vehículos. NOM’s de Especificaciones de vehíCulos. Norma Oficial Mexicana. Disponible en: Secretaria de Comunicaciones y Transportes: NOMS Especificacion de Vehiculos (sct.gob.mx). Actualizada al 10/Jun/2023, 01:30. Available online: https://www.sct.gob.mx/transporte-y-medicina-preventiva/autotransporte-federal/marco-normativo/noms-especificacion-de-vehiculos/ (accessed on 10 June 2023).
- Norma Oficial Mexicana NOM-001-SCT-2-2016, Placas Metálicas, Calcomanías de Identificación y Tarjetas de Circulación Empleadas en Automóviles, Tractocamiones, Autobuses, Camiones, Motocicletas, Remolques, Semirremolques, Convertidores y grúAs, Matriculados en la República Mexicana, Licencia Federal de Conductor, Calcomanía de Verificación fíSico-mecáNica, Listado de Series Asignadas por tipo de vehíCulo, Servicio y Entidad Federativa o Dependencia de Gobierno, Especificaciones y méTodo de Prueba. DOF: 24/06/2016. Disponible en: DOF-Diario Oficial de la Federación. Available online: https://www.dof.gob.mx/nota_detalle.php?codigo=5442476&fecha=24/06/2016#gsc.tab=0 (accessed on 24 June 2016).
- Ley General de Movilidad y Seguridad Vial. Nueva Ley Publicada en el Diario Oficial de la Federación el 17 de Mayo de 2022. Texto Vigente Última Reforma Publicada DOF 08-05-2023 Ley General de Movilidad y Seguridad Vial (diputados.gob.mx). Available online: https://www.diputados.gob.mx/LeyesBiblio/pdf/LGMSV.pdf (accessed on 8 May 2023).
- Jrowberg. Available online: https://github.com/jrowberg/i2cdevlib/tree/master/Arduino/I2Cdev (accessed on 8 March 2018).
- Jrowberg. Available online: https://github.com/jrowberg/i2cdevlib/tree/master/Arduino/MPU6050 (accessed on 8 March 2018).
- Su Fuente de Referencia para Soluciones Innovadoras. National Instruments. Available online: http://digital.ni.com/public.nsf/allkb/039001258CEF8FB686256E0F005888D1 (accessed on 16 March 2018).
- Rafael, E.; Laime, J.; Elescano, Á.A. Manual de Programación LabVIEW 9.0, Asociacion de Apoyo a la Investigacion, Innovacion y Transferencia Tecnologica-Green Energy; Zenodo: Geneva, Switzerland, 2018; ISBN 978-612-00-0870-6. [Google Scholar] [CrossRef]
- Park, M.S.; Kim, T. The Assessment of the Whole-Body Vibration on Health Effects in Automobile Assembly Line Worker in South Korea. Ann. Clin. Med. Case Rep. 2021, 6, 1–5. [Google Scholar]
- Degan, G.A.; Antonucci, A.; Coltrininari, G.; Lipippiello, D. Safety-Oriented multi-task approach to manage whole-body vibration exposure among quarry operators. In Safety and Security Engineering VIII. WIT Transactions on The Built Environment; WIT Press: Southampton, UK, 2019; Volume 189, p. 43. ISBN 978-1-78466-351-3. [Google Scholar]
- Voicu, D.; Stoica, R.M.; Vilău, R.; Marinescu, M.; Digulescu, A.; Despina-Stoian, C.; Popescu, F. Frequency Analysis of Vibrations in Terms of Human Exposure While Driving Military Armoured Personnel Carriers and Logistic Transportation Vehicles. Electronics 2023, 12, 3152. [Google Scholar] [CrossRef]
- de la Hoz-Torres, M.L.; Aguilar, A.J.; Ruiz, D.P.; Martínez-Aires, M.D. Whole Body Vibration Exposure Transmitted to Drivers of Heavy Equipment Vehicles: A Comparative Case according to the Short- and Long-Term Exposure Assessment Methodologies Defined in ISO 2631-1 and ISO 2631-5. Int. J. Environ. Res. Public Health 2022, 19, 5206. [Google Scholar] [CrossRef] [PubMed]
- Burdzik, R. Impact and Assessment of Suspension Stiffness on Vibration Propagation into Vehicle. Sensors 2023, 23, 1930. [Google Scholar] [CrossRef] [PubMed]
- Eger, T.R.; Kociolek, A.M.; Dickey, J.P. Comparing Health Risks to Load-Haul-Dump Vehicle Operators Exposed to Whole-Body Vibration Using EU Directive 2002/44EC, ISO 2631-1 and ISO 2631-5. Minerals 2013, 3, 16–35. [Google Scholar] [CrossRef]
- de la Hoz-Torres, M.L.; Aguilar, A.J.; Ruiz, D.P.; Martínez-Aires, M.D. Comparison of Methods for the Assessment of Exposure to Whole-Body Vibration. In Occupational and Environmental Safety and Health IV. Studies in Systems, Decision and Control; Arezes, P.M., Baptista, J.S., Carneiro, P., Branco, J.C., Costa, N., Duarte, J., Guedes, J.C., Melo, R.B., Miguel, A.S., Perestrelo, G., Eds.; Springer: Cham, Switzerland, 2023; Volume 449. [Google Scholar] [CrossRef]
- Kırbaş, U. Effects of pothole type pavement distress on whole-body vibration. Road Mater. Pavement Des. 2023, 24, 1403–1424. [Google Scholar] [CrossRef]
- Ciufudean, C.; Buzduga, C. Automatic System for Monitoring Drivers Vibrations. In Proceedings of the 2021 International Conference on Electrical, Computer and Energy Technologies (ICECET), Cape Town, South Africa, 9–10 December 2021; pp. 1–6. [Google Scholar] [CrossRef]

















| # Sample | Day and Time of the Sample | Acceleration Raw (m/s2) | Acceleration RMS (m/s2) | Frequency | Wk | Frequency Weighted Acceleration | ||||
|---|---|---|---|---|---|---|---|---|---|---|
| X | Y | Z | X | Y | Z | Hz | m/s2 | |||
| 1 | 25/05/2018 11:49:49 p.m. | 0.01437 | 0.107776 | 0.579595 | 0.01437 | 0.107776 | 0.579595 | 30 | 0.429 | 0.248646 |
| 2 | 25/05/2018 11:49:49 p.m. | −0.011975 | 0.02395 | 0.00479 | 0.011975 | 0.02395 | 0.000479 | 30 | 0.429 | 0.002055 |
| 3 | 25/05/2018 11:49:49 p.m. | 0.05748 | 0.01916 | −0.546064 | 0.05748 | 0.01916 | 0.545064 | 30 | 0.429 | 0.234262 |
| 4 | 25/05/2018 11:49:49 p.m. | 0.021555 | 0.088616 | −0.076641 | 0.021555 | 0.088616 | 0.076641 | 30 | 0.429 | 0.032879 |
| 5 | 25/05/2018 11:49:49 p.m. | −0.095801 | 0.062271 | 0.65863 | 0.095801 | 0.062271 | 0.65863 | 21 | 0.611 | 0.402423 |
| 6 | 25/05/2018 11:49:50 p.m. | −0.02874 | 0.062271 | −0.134121 | 0.02874 | 0.062271 | 0.134121 | 21 | 0.611 | 0.081948 |
| 7 | 25/05/2018 11:49:50 p.m. | 0.040715 | 0.05748 | −0.713716 | 0.040715 | 0.05748 | 0.713716 | 21 | 0.611 | 0.43608 |
| 8 | 25/05/2018 11:49:50 p.m. | −0.03335 | 0.074246 | 0.086221 | 0.03353 | 0.074246 | 0.086221 | 21 | 0.611 | 0.052681 |
| 9 | 25/05/2018 11:49:50 p.m. | −0.074246 | 0.059875 | 0.500559 | 0.074246 | 0.059875 | 0.500559 | 21 | 0.611 | 0.305842 |
| 10 | 25/05/2018 11:49:50 p.m. | −0.02395 | 0.086221 | −0.160466 | 0.02395 | 0.086221 | 0.160466 | 21 | 0.611 | 0.098045 |
| 11 | 25/05/2018 11:49:50 p.m. | −0.007185 | 0.05269 | −0.522114 | 0.007185 | 0.05269 | 0.522114 | 21 | 0.611 | 0.319012 |
| 12 | 25/05/2018 11:49:50 p.m. | −0.031135 | 0.035925 | 0.126936 | 0.031135 | 0.035925 | 0.126936 | 21 | 0.611 | 0.077558 |
| 13 | 25/05/2018 11:49:50 p.m. | −0.02395 | 0.143701 | 0.546064 | 0.02395 | 0.143701 | 0.546064 | 21 | 0.611 | 0.333645 |
| 14 | 25/05/2018 11:49:50 p.m. | 0.002395 | 0.105381 | −0.241897 | 0.002395 | 0.105381 | 0.241897 | 21 | 0.611 | 0.147799 |
| 15 | 25/05/2018 11:49:50 p.m. | 0.00958 | 0.124541 | 0.531694 | 0.00958 | 0.124541 | 0.531694 | 0 | 1 | 0.531694 |
| 16 | 25/05/2018 11:49:51 p.m. | −0.088616 | 0.141306 | 0.134121 | 0.088616 | 0.141306 | 0.134121 | 0 | 1 | 0.134121 |
| 17 | 25/05/2018 11:49:51 p.m. | −0.107776 | 0.098196 | 0.411943 | 0.107776 | 0.098156 | 0.411943 | 0 | 1 | 0.411943 |
| 18 | 25/05/2018 11:49:51 p.m. | −0.016765 | 0.110171 | −0.277822 | 0.016765 | 0.110171 | 0.277822 | 0 | 1 | 0.277822 |
Disclaimer/Publisher’s Note: The statements, opinions and data contained in all publications are solely those of the individual author(s) and contributor(s) and not of MDPI and/or the editor(s). MDPI and/or the editor(s) disclaim responsibility for any injury to people or property resulting from any ideas, methods, instructions or products referred to in the content. |
© 2023 by the authors. Licensee MDPI, Basel, Switzerland. This article is an open access article distributed under the terms and conditions of the Creative Commons Attribution (CC BY) license (https://creativecommons.org/licenses/by/4.0/).
Share and Cite
Medina Santiago, A.; Orozco Torres, J.A.; Hernández Gracidas, C.A.; Garduza, S.H.; Franco, J.D. Diagnosis and Study of Mechanical Vibrations in Cargo Vehicles Using ISO 2631-1:1997. Sensors 2023, 23, 9677. https://doi.org/10.3390/s23249677
Medina Santiago A, Orozco Torres JA, Hernández Gracidas CA, Garduza SH, Franco JD. Diagnosis and Study of Mechanical Vibrations in Cargo Vehicles Using ISO 2631-1:1997. Sensors. 2023; 23(24):9677. https://doi.org/10.3390/s23249677
Chicago/Turabian StyleMedina Santiago, Alejandro, Jorge Antonio Orozco Torres, Carlos Arturo Hernández Gracidas, Salvador Hernández Garduza, and Javier Duarte Franco. 2023. "Diagnosis and Study of Mechanical Vibrations in Cargo Vehicles Using ISO 2631-1:1997" Sensors 23, no. 24: 9677. https://doi.org/10.3390/s23249677
APA StyleMedina Santiago, A., Orozco Torres, J. A., Hernández Gracidas, C. A., Garduza, S. H., & Franco, J. D. (2023). Diagnosis and Study of Mechanical Vibrations in Cargo Vehicles Using ISO 2631-1:1997. Sensors, 23(24), 9677. https://doi.org/10.3390/s23249677

