A Meta Modeling-Based Interoperability and Integration Testing Platform for IoT Systems
Abstract
:1. Introduction
- RQ1: What are the existing solutions for interoperability and integration testing of IoT systems?
- RQ2: How can a meta-modeling-based interoperability and integration testing platform enhance the dependability, quality, and efficiency of IoT systems?
1.1. Research Gaps
1.2. Research Contributions
2. Literature Review
3. Proposed Methodology
3.1. Requirements for Interoperable Opportunistic Gateways
- Multi-communication technology: Communication between different technologies shall be interoperable by using standards.
- Multi-protocol interaction: Device access shall be supported by adapting protocols for heterogeneous high-level devices.
- Bi-directional information exchange: Collection of data and their broadcasting shall be facilitated.
- Physical mobility: Interactions shall be supported anywhere and anytime.
- Co-located transient service execution: Creation of local and temporary IoT services shall be triggered.
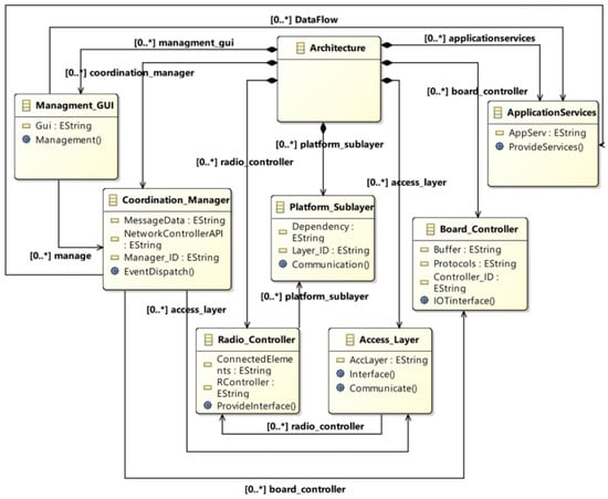
3.2. System Architecture
3.3. Gateway Architecture
- A GUI for the consumer to use commands and receive notifications from smart things.
- Application services through which the user can start different services according to his given scenario.
- A communication coordination management brain (CCMB) enables receiving data and controlling dissimilar devices.
3.3.1. Smartphone Interoperability through MDA
- Defining a Common Metamodel: Developers may define a common metamodel that describes the fundamental components, interfaces, and data structures used by different smartphone applications to enable interoperability. This metamodel serves as a shared understanding of the application architecture.
- Creating Models: Developers create models based on the common metamodel. These models represent specific smartphone applications or services. Each model encapsulates information about the application’s functionality, data structures, and interfaces.
- Transformation and Code Generation: Model-driven development tools can generate code or configurations from the models. This code can be tailored to specific smartphone platforms (e.g., Android and iOS), including interface definitions, data format specifications, and communication protocols.
- Standardized Communication Protocols: Metamodels can define standardized communication protocols and data exchange formats. For example, using metamodels, developers can specify that applications should communicate via RESTful APIs, XML, JSON, or other well-established standards.
- Metadata Exchange: Metamodels can include metadata about the capabilities and requirements of smartphone applications. These metadata can be used by middleware or service discovery mechanisms to identify compatible applications and services.
- Runtime Integration: During runtime, smartphones can use the metadata and interfaces defined in the metamodels to dynamically discover and interact with other applications or services that conform to the same metamodel. This runtime integration enables seamless data sharing and collaboration between apps.
- Validation and Verification: Metamodels can also define rules and constraints, ensuring the compatibility and correctness of smartphone applications. Model-driven tools can perform automated validation and verification checks to identify and rectify interoperability issues before deployment.
- Updates and Evolution: As smartphone applications and services evolve, metamodels can be updated to reflect changes in requirements or technology. Model-driven development facilitates the generation of updated code and configurations, maintaining interoperability across versions.
3.3.2. Communication Coordination Management Brain
- Communication block.
- IoT device management block.
- Coordination manager block.
3.4. Application Architecture
3.4.1. Manager Module
- Interoperability Role: The manager module is a central hub for coordinating various functional software modules and applications. It addresses interoperability as an orchestrator, ensuring that different modules and applications can communicate and work together seamlessly.
- Implementation: The manager module utilizes a well-defined Application Programming Interface (API) or middleware to facilitate communication between various components. It could provide standardized interfaces and protocols for interaction, making it easier for other modules to connect and collaborate.
3.4.2. Communication Service Engine
- Interoperability Role: This module plays a crucial role in managing data and communication services. Standardized communication services like ZigBee, Wi-Fi, and Bluetooth allow different components and applications to connect and share data, irrespective of their underlying technologies.
- Implementation: The communication service engine can be implemented using industry-standard communication protocols and libraries for each service (e.g., ZigBee and Wi-Fi). It would need to translate data between these services to ensure compatibility and seamless data exchange. The implementation may involve gateways or adapters to bridge the gaps between diverse communication technologies.
3.4.3. IoT Device Management Module
- Interoperability Role: This module focuses on handling IoT devices, which often come from manufacturers using different communication protocols. Its role in interpreting data, executing control commands, and loading dynamic adapters for devices standardizes interactions with diverse devices, promoting interoperability.
- Implementation: The IoT device management module implements device discovery mechanisms identifying connected devices and their capabilities. It uses device-specific adapters or drivers to communicate with these devices, translating their data and commands into a generic format. It also implements a control plane that manages and coordinates device interactions.
- (a)
- Protocol device: It executes functions like resetting sensors and gateways and reading accelerometer measures. It also interprets the data frame structure and directs them to the correct gateway.
- (b)
- IoT device board controller: It sets data structures for the new devices and adds them to the protocol device.
- (c)
- Message handler: It generates all the communication between the GUI and the services. It diffuses the control messages from GUI to smart devices.
3.4.4. GW Database
3.4.5. Graphical User Interface
3.4.6. Application Services
3.5. Use Case of Smart Health System
4. Results
4.1. Model-Driven Solution
4.2. Use of SIRIUS Tool
4.3. Use of Acceleo Tool
4.4. Generation of Java Files
4.5. Validation through Case Study
4.6. Discussions
5. Conclusions and Future Work
5.1. Conclusions
5.2. Future Work
Author Contributions
Funding
Institutional Review Board Statement
Informed Consent Statement
Data Availability Statement
Acknowledgments
Conflicts of Interest
References
- Lund, D.; MacGillivray, C.; Turner, V.; Morales, M. Worldwide and regional internet of things (iot) 2014–2020 forecast: A virtuous circle of proven value and demand. Int. Data Corp. (IDC) Tech. Rep. 2014, 1, 9. [Google Scholar]
- Sinche, S.; Raposo, D.; Armando, N.; Rodrigues, A.; Boavida, F.; Pereira, V.; Silva, J.S. A survey of IoT management protocols and frameworks. IEEE Commun. Surv. Tutor. 2019, 22, 1168–1190. [Google Scholar] [CrossRef]
- Pramudianto, F.; Kamienski, C.A.; Souto, E.; Borelli, F.; Gomes, L.L.; Sadok, D.; Jarke, M. Iot link: An internet of things prototyping toolkit. In Proceedings of the 2014 IEEE 11th International Conference on Ubiquitous Intelligence and Computing and 2014 IEEE 11th International Conference on Autonomic and Trusted Computing and 2014 IEEE 14th International Conference on Scalable Computing and Communications and Its Associated Workshops, Bali, Indonesia, 9–12 December 2014; pp. 1–9. [Google Scholar]
- Süren, E.; Heiding, F.; Olegård, J.; Lagerström, R. PatrIoT: Practical and agile threat research for IoT. Int. J. Inf. Secur. 2023, 22, 213–233. [Google Scholar] [CrossRef]
- Guerrero-Ulloa, G.; Rodríguez-Domínguez, C.; Hornos, M.J. Agile methodologies applied to the development of Internet of Things (IoT)-based systems: A review. Sensors 2023, 23, 790. [Google Scholar] [CrossRef] [PubMed]
- Barriga, J.A.; Clemente, P.J.; Pérez-Toledano, M.A.; Jurado-Málaga, E.; Hernández, J. Design, code generation and simulation of IoT environments with mobility devices by using model-driven development: SimulateIoT-Mobile. Pervasive Mob. Comput. 2023, 89, 101751. [Google Scholar] [CrossRef]
- Lee, E.; Seo, Y.D.; Oh, S.R.; Kim, Y.G. A Survey on Standards for Interoperability and Security in the Internet of Things. IEEE Commun. Surv. Tutor. 2021, 23, 1020–1047. [Google Scholar] [CrossRef]
- Millman, R. European consortium aims to improve IoT security, interoperability: A European consortium is to begin working on Brain-IoT, a framework to improve the interoperability and security of Internet of Things (IoT) devices. Actuation and control are among areas of concern. Control Eng. 2018, 65, 6–7. [Google Scholar]
- Guth, J.; Breitenbücher, U.; Falkenthal, M.; Leymann, F.; Reinfurt, L. Comparison of IoT platform architectures: A field study based on a reference architecture. In Proceedings of the 2016 Cloudification of the Internet of Things (CIoT), Paris, France, 23–25 November 2016; pp. 1–6. [Google Scholar]
- Lemos, A.L.; Daniel, F.; Benatallah, B. Web service composition: A survey of techniques and tools. ACM Comput. Surv. (CSUR) 2015, 48, 1–41. [Google Scholar] [CrossRef]
- Baresi, L.; Sadeghi, M.; Valla, M. Tdex: A description model for heterogeneous smart devices and gui generation. In Proceedings of the 2018 IEEE International Conference on Internet of Things (iThings) and IEEE Green Computing and Communications (GreenCom) and IEEE Cyber, Physical and Social Computing (CPSCom) and IEEE Smart Data (SmartData), Halifax, NS, Canada, 30 July–3 August 2018; pp. 97–104. [Google Scholar]
- Sosa-Reyna, C.M.; Tello-Leal, E.; Lara-Alabazares, D. An approach based on model-driven development for iot applications. In Proceedings of the 2018 IEEE International Congress on Internet of Things (ICIOT), San Francisco, CA, USA, 2–7 July 2018; pp. 134–139. [Google Scholar]
- Grace, P.; Pickering, B.; Surridge, M. Model-driven interoperability: Engineering heterogeneous IoT systems. Ann. Telecommun. 2016, 71, 141–150. [Google Scholar] [CrossRef]
- Aloi, G.; Loscrì, V.; Borgia, A.; Natalizio, E.; Costanzo, S.; Pace, P.; Di Massa, G.; Spadafora, F. Software defined radar: Synchronization issues and practical implementation. In Proceedings of the 4th International Conference on Cognitive Radio and Advanced Spectrum Management, Barcelona, Spain, 26–29 October 2011; pp. 1–5. [Google Scholar]
- Noura, M.; Atiquzzaman, M.; Gaedke, M. Interoperability in internet of things infrastructure: Classification, challenges, and future work. In IoT as a Service, Proceedings of the Third International Conference, IoTaaS 2017, Taichung, Taiwan, 20–22 September 2017; Proceedings 3; Springer: Cham, Switzerland, 2018; pp. 11–18. [Google Scholar]
- Al-Fuqaha, A.; Khreishah, A.; Guizani, M.; Rayes, A.; Mohammadi, M. Toward better horizontal integration among IoT services. IEEE Commun. Mag. 2015, 53, 72–79. [Google Scholar] [CrossRef]
- Khaloufi, H.; Abouelmehdi, K.; Beni-Hssane, A.; Rustam, F.; Jurcut, A.D.; Lee, E.; Ashraf, I. Deep learning based early detection framework for preliminary diagnosis of COVID-19 via onboard smartphone sensors. Sensors 2021, 21, 6853. [Google Scholar] [CrossRef] [PubMed]
- Bellavista, P.; Zanni, A. Towards better scalability for IoT-cloud interactions via combined exploitation of MQTT and CoAP. In Proceedings of the 2016 IEEE 2nd International Forum on Research and Technologies for Society and Industry Leveraging a Better Tomorrow (RTSI), Bologna, Italy, 7–9 September 2016; pp. 1–6. [Google Scholar]
- Hatzivasilis, G.; Askoxylakis, I.; Alexandris, G.; Anicic, D.; Bröring, A.; Kulkarni, V.; Fysarakis, K.; Spanoudakis, G. The Interoperability of Things: Interoperable solutions as an enabler for IoT and Web 3.0. In Proceedings of the 2018 IEEE 23rd International Workshop on Computer Aided Modeling and Design of Communication Links and Networks (CAMAD), Barcelona, Spain, 17–19 September 2018; pp. 1–7. [Google Scholar]
- Hammi, B.; Khatoun, R.; Zeadally, S.; Fayad, A.; Khoukhi, L. Internet of things (iot) technologies for smart cities. IET Res. J. 2017, 7, 1–14. [Google Scholar]
- Schieferdecker, I.; Kretzschmann, S.; Rennoch, A.; Wagner, M. IoT-testware-an eclipse project. In Proceedings of the 2017 IEEE International Conference on Software Quality, Reliability and Security (QRS), Prague, Czech Republic, 25–29 July 2017; pp. 1–8. [Google Scholar]
- Karagiannis, V.; Chatzimisios, P.; Vazquez-Gallego, F.; Alonso-Zarate, J. A survey on application layer protocols for the internet of things. Trans. IoT Cloud Comput. 2015, 3, 11–17. [Google Scholar]
- Collina, M.; Bartolucci, M.; Vanelli-Coralli, A.; Corazza, G.E. Internet of Things application layer protocol analysis over error and delay prone links. In Proceedings of the 2014 7th Advanced Satellite Multimedia Systems Conference and the 13th Signal Processing for Space Communications Workshop (ASMS/SPSC), Livorno, Italy, 8–10 September 2014; pp. 398–404. [Google Scholar]
- Golchay, R.; Mouël, F.L.; Frénot, S.; Ponge, J. Towards bridging IOT and cloud services: Proposing smartphones as mobile and autonomic service gateways. arXiv 2011, arXiv:1107.4786. [Google Scholar]
- Bhatkal, A.P.; Bharati, K. A survey on improved framework for smart phone using internet of things. Int. J. Sci. Res. (IJSR) 2014, 3, 2102–2104. [Google Scholar]
- Blackstock, M.; Lea, R. IoT interoperability: A hub-based approach. In Proceedings of the 2014 International Conference on the Internet of Things (IOT), Cambridge, MA, USA, 6–8 October 2014; pp. 79–84. [Google Scholar]
- Landaluce, H.; Arjona, L.; Perallos, A.; Falcone, F.; Angulo, I.; Muralter, F. A review of IoT sensing applications and challenges using RFID and wireless sensor networks. Sensors 2020, 20, 2495. [Google Scholar] [CrossRef]
- Campos, L.B.; Cugnasca, C.E. Applications of RFID and WSNs technologies to Internet of Things. In Proceedings of the 2014 IEEE Brasil RFID, Sao Paulo, Brazil, 25 September 2014; pp. 19–21. [Google Scholar]
- Yamin, M.; Ades, Y. Crowd management with RFID and wireless technologies. In Proceedings of the 2009 First International Conference on Networks & Communications, Chennai, India, 27–29 December 2009; pp. 439–442. [Google Scholar]
- Atzori, L.; Iera, A.; Morabito, G.; Nitti, M. The social internet of things (siot)–when social networks meet the internet of things: Concept, architecture and network characterization. Comput. Netw. 2012, 56, 3594–3608. [Google Scholar] [CrossRef]
- Aloi, G.; Caliciuri, G.; Fortino, G.; Gravina, R.; Pace, P.; Russo, W.; Savaglio, C. Enabling IoT interoperability through opportunistic smartphone-based mobile gateways. J. Netw. Comput. Appl. 2017, 81, 74–84. [Google Scholar] [CrossRef]
- Santos, J.; Rodrigues, J.J.; Silva, B.M.; Casal, J.; Saleem, K.; Denisov, V. An IoT-based mobile gateway for intelligent personal assistants on mobile health environments. J. Netw. Comput. Appl. 2016, 71, 194–204. [Google Scholar] [CrossRef]
- Lea, R.; Blackstock, M. City hub: A cloud-based iot platform for smart cities. In Proceedings of the 2014 IEEE 6th International Conference on Cloud Computing Technology and Science, Singapore, 15–18 December 2014; pp. 799–804. [Google Scholar]
- Franke, J.; Charoy, F.; El Khoury, P. Framework for coordination of activities in dynamic situations. Enterp. Inf. Syst. 2013, 7, 33–60. [Google Scholar] [CrossRef]
- Tam, P.; Math, S.; Lee, A.; Kim, S. Multi-Agent Deep Q-Networks for Efficient Edge Federated Learning Communications in Software-Defined IoT. Comput. Mater. Contin. 2022, 71, 3319. [Google Scholar] [CrossRef]
- Tao, F.; LaiLi, Y.; Xu, L.; Zhang, L. FC-PACO-RM: A parallel method for service composition optimal-selection in cloud manufacturing system. IEEE Trans. Ind. Inform. 2012, 9, 2023–2033. [Google Scholar] [CrossRef]
- Jara, A.J.; Zamora, M.A.; Skarmeta, A.F. An internet of things–based personal device for diabetes therapy management in ambient assisted living (AAL). Pers. Ubiquitous Comput. 2011, 15, 431–440. [Google Scholar] [CrossRef]
- Niu, N.; Da Xu, L.; Bi, Z. Enterprise information systems architecture—Analysis and evaluation. IEEE Trans. Ind. Inform. 2013, 9, 2147–2154. [Google Scholar] [CrossRef]
- Da Xu, L. Enterprise systems: State-of-the-art and future trends. IEEE Trans. Ind. Inform. 2011, 7, 630–640. [Google Scholar]
- Talavera, L.E.; Endler, M.; Vasconcelos, I.; Vasconcelos, R.; Cunha, M.; e Silva, F.J.d.S. The mobile hub concept: Enabling applications for the internet of mobile things. In Proceedings of the 2015 IEEE International Conference on Pervasive Computing and Communication Workshops (Percom Workshops), St. Louis, MO, USA, 23–27 March 2015; pp. 123–128. [Google Scholar]
- Balakrishna, S.; Thirumaran, M. Semantics and clustering techniques for IoT sensor data analysis: A comprehensive survey. In Principles of Internet of Things (IoT) Ecosystem: Insight Paradigm; Springer: Cham, Switzerland, 2020; pp. 103–125. [Google Scholar]
- Habibzadeh, P.; Stoneman, E.K. The novel coronavirus: A bird’s eye view. Int. J. Occup. Environ. Med. 2020, 11, 65. [Google Scholar] [CrossRef]
- Atzori, L.; Iera, A.; Morabito, G. The internet of things: A survey. Comput. Netw. 2010, 54, 2787–2805. [Google Scholar] [CrossRef]
- Kashani, M.H.; Madanipour, M.; Nikravan, M.; Asghari, P.; Mahdipour, E. A systematic review of IoT in healthcare: Applications, techniques, and trends. J. Netw. Comput. Appl. 2021, 192, 103164. [Google Scholar] [CrossRef]
- Rana, B.; Singh, Y.; Singh, P.K. A systematic survey on internet of things: Energy efficiency and interoperability perspective. Trans. Emerg. Telecommun. Technol. 2021, 32, e4166. [Google Scholar] [CrossRef]
- Ahmad, A.; Bouquet, F.; Fourneret, E.; Le Gall, F.; Legeard, B. Model-based testing as a service for iot platforms. In Leveraging Applications of Formal Methods, Verification and Validation: Discussion, Dissemination, Applications, Proceedings of the 7th International Symposium, ISoLA 2016, Imperial, Corfu, Greece, 10–14 October 2016; Proceedings, Part II 7; Springer: Cham, Switzerland, 2016; pp. 727–742. [Google Scholar]
- Strassner, J.; Diab, W.W. A semantic interoperability architecture for Internet of Things data sharing and computing. In Proceedings of the 2016 IEEE 3rd World Forum on Internet of Things (WF-IoT), Reston, VA, USA, 12–14 December 2016; pp. 609–614. [Google Scholar]
- Bi, Z. Revisit system architecture for sustainable manufacturing. J. Sustain. 2011, 3, 1323–1340. [Google Scholar]







| Theme | Benefits | Drawbacks |
|---|---|---|
| IoT-enabled solutions are gaining popularity [4] | Connectivity for personal and industrial uses | Security and privacy concerns |
| Hardware, software, connectivity, and platforms | Diverse capabilities, and integration options [5] | Security challenges and vulnerabilities |
| Exploitation of vulnerabilities | Identifying and addressing weaknesses | Potential for large-scale compromise |
| Mirai botnet example [5] | High-impact DDoS attacks | Vulnerabilities exploited for malicious purposes |
| Security necessity owing to device proliferation | Ensuring IoT-specific capabilities | Need for vulnerability research and pen testing |
| Importance of discovering vulnerabilities [6] | Identifying and patching weaknesses | Limited standardization and complexity |
| Three pillars: people, processes, technology [6] | Addressing process and people aspects | Insufficient security test standardization |
| High personnel turnover in security research | Potential for knowledge transfer | Shortage of IoT security expert |
| Taking precautions for unfinished projects | Maximizing the benefits from studies | Challenges in completing unfinished work |
| IoT research encompasses various domains, such as automobiles, smart cities, healthcare, smart homes, and smart factories [7,8] | Offers connectivity and automation opportunities. | Security and privacy concerns in IoT networks. |
| Existing solutions for interoperability issues in IoT focus on the importance of addressing interoperability and security concerns to ensure smooth interactions among diverse IoT components [8] | Smooth interactions among IoT components. Enhanced data security and privacy. Counteraction against malicious activities | Industrial entities perceive interoperability as a challenge [8]. Security concerns are predominant in various contexts. The development of IoT architecture faces hurdles [8] |
| The lack of universally agreed-upon standards in the IoT lead to significant heterogeneity and a lack of communication between independently developed solutions and interoperability standards [8]. | Utilization of standardized protocols for integration. - Independence in solution development. | - Lack of communication between standards. Heterogeneity in IoT landscape |
| Model-driven approaches assist developers in achieving interoperability by focusing on interoperability patterns and monitoring frameworks [15]. | Development of guidelines for achieving interoperability. Assessment of interoperability success | May not cover all scenarios. Reliability of model-driven approaches |
| IoT solutions at various levels (e.g., devices, networks, applications, data, and semantics) require distinct approaches to achieve interoperability [9]. | Tailored solutions for different interoperability tiers. Addressing specific challenges | Complexities in managing diverse solutions |
| Solutions exist for device-level (4G/5G, Bluetooth, and NFC), network-level (encapsulation and routing), and data/semantics-level interoperabilities [10]. | Utilization of diverse technologies for interoperability. Connectivity through multiple interfaces | Heterogeneity in data and semantics |
| Hardware diversity (Raspberry Pi, Arduino) leads to new business prospects but has a limited focus on IoT interoperability projects [46]. | Diverse hardware options. Business opportunities | Limited focus on interoperability |
| Smartphones offer seamless communication between devices and sensors and are ideal candidates for transmitting and receiving IoT data [12]. | Integration of smartphones for IoT data exchange. Real-time communication capability | Limited to specific use cases |
| Hub-based approaches (utilizing hubs) enhance IoT interoperability using advanced web protocols [11,47]. | Improved interoperability with a hub-based architecture. Utilization of sophisticated protocols | Dependence on hub infrastructure |
| Protocols such as HTTP, CoAP, MQTT, and Web Sockets facilitate seamless communication among IoT devices in the application layer [16]. | Effective communication among IoT devices. Choice of protocols for specific scenarios | Protocol-compatibility issues |
| Incorporating smartphones as service gateways bridges the gap between IoT and Cloud services [18]. | Bridging IoT and Cloud Services. Collaborative context management service deployment optimization | Focused on select issues only; May not cover all IoT scenarios |
| An enhanced framework for smartphone utilization using IoT [19] | - emphasizes the interconnectedness of smartphone and IoT realms, and provides insights into an improved framework for utilization. | Specific benefits did not mention any drawbacks. |
| Hub-based approach to IoT interoperability [22] | - Proposes IoT “hubs” for consolidating entities via web protocols Offers phased strategy for achieving interoperability. | Specific benefits did not mention any drawbacks. |
| The utilization of RFID and WSNs [20,23] | - RFID offers external tracking with GPS assistance, Active RFID can store and modify data WSNs to capture various physical conditions such as computing power, energy, and storage. | RFID tags and WSNs require separate reader/gateway communication protocols that may vary in efficiency, and data transmission to the cloud may face latency. |
| Emerging solutions for IoT interoperability [21,24] | Highlights reliance on established standards for global interoperability, anticipating innovative solutions, and (pseudo) standards in IoT. Discusses challenges owing to heterogeneity. | Acknowledges anticipated solutions, but specifics do not mention the highlighted heterogeneity challenges, and there are no detailed drawbacks. |
| Challenges of IoT interoperability addressed by iCore-Butler [25,26,28,29] | iCore-Butler project focuses on interoperability and integration challenges Addresses critical issues related to IoT interoperation. | No specific benefits mentioned. No drawbacks mentioned. |
| Evolution of enterprise models in manufacturing [30,31,32,33,34] | Extensive study of conceptual models and architectures for manufacturing enterprises. Introduction of advanced notions like colonic manufacturing, agent-based intelligent manufacturing, etc. | The static nature of conventional models is a limitation. |
| Service-oriented manufacturing paradigm in cloud manufacturing [36,37,38,39,48] | Focus on concurrent management of computational and manufacturing resources. In-depth study of supply chain management information systems. Advances in enterprise modeling and integration of distributed applications. | Specific benefits do not mention any drawbacks. |
| Evolution of manufacturing systems and models [41,44,45] | The transition from point models to transfer lines, line models, and beyond the emergence of enterprise alliances and virtual enterprises reflects the growing complexity and interconnectedness of manufacturing. | Specific benefits do not mention any drawbacks. |
| Semantic interoperable standards in smart city applications [44] | - Transformation of smart city applications into a semantic web of things. Comprehensive survey approach for semantic interoperability. Deliberation on unsupervised clustering mechanisms for IoT sensor data. | Specific benefits not mentioned. No drawbacks are mentioned. |
| Component | Details |
|---|---|
| CPU | Quad-Core 1.9 |
| RAM | 2 GB |
| Battery | 2600 mAH |
| O/S | Android 4.2.2 |
| Metric | Model-Driven Development for IoT | Other Techniques for IoT Development |
|---|---|---|
| System Uptime | - Model-driven development can enforce standardization and best practices, reducing the likelihood of errors that may lead to system downtime.- Automated code generation from models can result in more reliable code.- Comprehensive models can include redundancy strategies for improved fault tolerance. | - Other techniques may rely on manual coding, increasing the chances of errors and potential system downtime.- Reliability depends on individual developer skills and practices.- Fault tolerance mechanisms may vary depending on the development approach. |
| Fault Tolerance | - Model-driven development can incorporate fault tolerance mechanisms into models, ensuring that IoT systems can recover gracefully from failures.- Automated testing tools can identify potential fault scenarios during development. | - Other techniques may require more manual effort to implement fault tolerance.- Testing for fault tolerance may not be as systematic and automated as in model-driven approaches. |
| System Performance (Latency, Throughput) | - Model-driven development can optimize system performance by generating efficient code based on predefined models.- Performance modeling and simulation can be integrated into the model-driven process to analyze and improve latency and throughput. | - Other techniques may require manual performance tuning, which can be time-consuming and error-prone.- Performance improvements may need to be addressed reactively rather than proactively. |
| Resource Utilization | - Model-driven development can help manage and optimize resource utilization through modeling and analysis of resource requirements. - Automated code generation can result in more efficient resource utilization. | - Other techniques may rely on manual resource management, potentially leading to suboptimal resource allocation.- Resource optimization may not be as systematic as in model-driven approaches. |
| Protocol Adaptation Success Rate | - Model-driven development can ensure protocol adaptation success through standardized modeling of communication protocols and automated code generation.- Simulations can validate protocol adaptation early in the development process. | - Other techniques may require manual protocol adaptation, leading to potential compatibility issues.- Validation and testing of protocol adaptation may be less systematic. |
Disclaimer/Publisher’s Note: The statements, opinions and data contained in all publications are solely those of the individual author(s) and contributor(s) and not of MDPI and/or the editor(s). MDPI and/or the editor(s) disclaim responsibility for any injury to people or property resulting from any ideas, methods, instructions or products referred to in the content. |
© 2023 by the authors. Licensee MDPI, Basel, Switzerland. This article is an open access article distributed under the terms and conditions of the Creative Commons Attribution (CC BY) license (https://creativecommons.org/licenses/by/4.0/).
Share and Cite
Shah, Q.A.; Shafi, I.; Ahmad, J.; Alfarhood, S.; Safran, M.; Ashraf, I. A Meta Modeling-Based Interoperability and Integration Testing Platform for IoT Systems. Sensors 2023, 23, 8730. https://doi.org/10.3390/s23218730
Shah QA, Shafi I, Ahmad J, Alfarhood S, Safran M, Ashraf I. A Meta Modeling-Based Interoperability and Integration Testing Platform for IoT Systems. Sensors. 2023; 23(21):8730. https://doi.org/10.3390/s23218730
Chicago/Turabian StyleShah, Qasim Ali, Imran Shafi, Jamil Ahmad, Sultan Alfarhood, Mejdl Safran, and Imran Ashraf. 2023. "A Meta Modeling-Based Interoperability and Integration Testing Platform for IoT Systems" Sensors 23, no. 21: 8730. https://doi.org/10.3390/s23218730
APA StyleShah, Q. A., Shafi, I., Ahmad, J., Alfarhood, S., Safran, M., & Ashraf, I. (2023). A Meta Modeling-Based Interoperability and Integration Testing Platform for IoT Systems. Sensors, 23(21), 8730. https://doi.org/10.3390/s23218730

