N-Accesses: A Blockchain-Based Access Control Framework for Secure IoT Data Management
Abstract
:1. Introduction
- Confidentiality: Data should be provided encryption and hashing to ensure data security.
- Access control: Different access rights for different users should be set, and the accesses should be delegated by the data owner.
- License management: The license (keys, authentication code, etc.) to authorized users should be trust-released and efficiently managed. Furthermore, it is necessary to control and check the access condition (the number of access times, the lifetime, etc.).
- A blockchain-based access control framework with configurable restrictions is proposed. Our framework enables data owners to host their data, achieving the goal of lightweight data access control. In addition, it facilitates trusted audits and ensures non-repudiation of permissions.
- The n-times access control approach based on hash chains and smart contracts was achieved. We propose an innovative access-control mechanism where authorized users have a limited number of access instances before a specified deadline. This approach optimizes token utilization while preserving robust security. Furthermore, the entire process is automatically executed through smart contracts, and user access behavior is immutably recorded on the blockchain.
- Empirical verification of feasibility and efficiency is conducted. To validate the practicality and efficiency of our framework and approach, we conducted comprehensive experiments, providing tangible evidence of their feasibility and efficiency in real-world scenarios.
2. Related Works
2.1. Access Control
2.2. Blockchain-Based Access Control for Data Management
3. Overview
3.1. Framework
| Algorithm 1 Generate HashChain |
| Input: Random number: ; data: D; number of access instances: n Output: 1: Compute H(D), where H is a secure hash function. 2: Compute H(H(D)) and H(H(D)) 3: for i in range () do 4: H() 5: end for 6: Finally, get: [, , , …, , , ] 7: return |
3.2. Goals
- n-times authorized access control: This means that only authorized users are allowed to access their required data. Additionally, instead of an infinite number of accesses, the user only has a limited number of access times. When the user uses up his/her chances, he/she will no longer have access to the data.
- Trusted audit: Benefiting from the properties of blockchain and smart contracts, each access request of the DU, the use of , and other historical records can be verified by blockchain backtracking. Therefore, the trusted audit is ensured.
- Offline one-to-many data access control: The DO does not need to be online all the time. After delegating the data to the framework, the framework can complete the automatic authorization for different DUs, access right verification, etc., that is the realization of offline one-to-many data access control.
4. Approach
4.1. n-times Access Control Approach
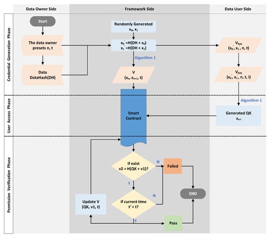
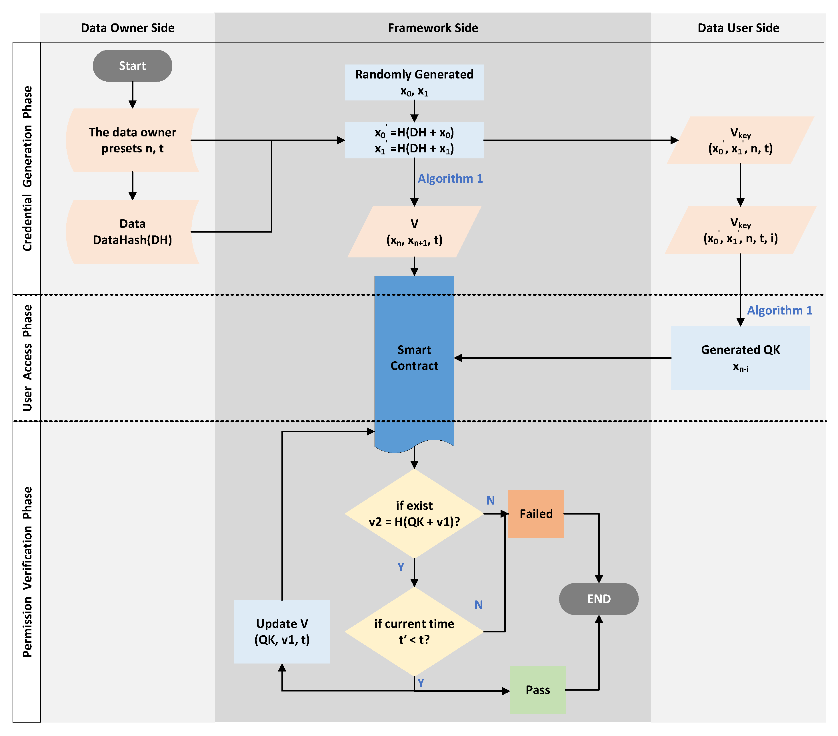
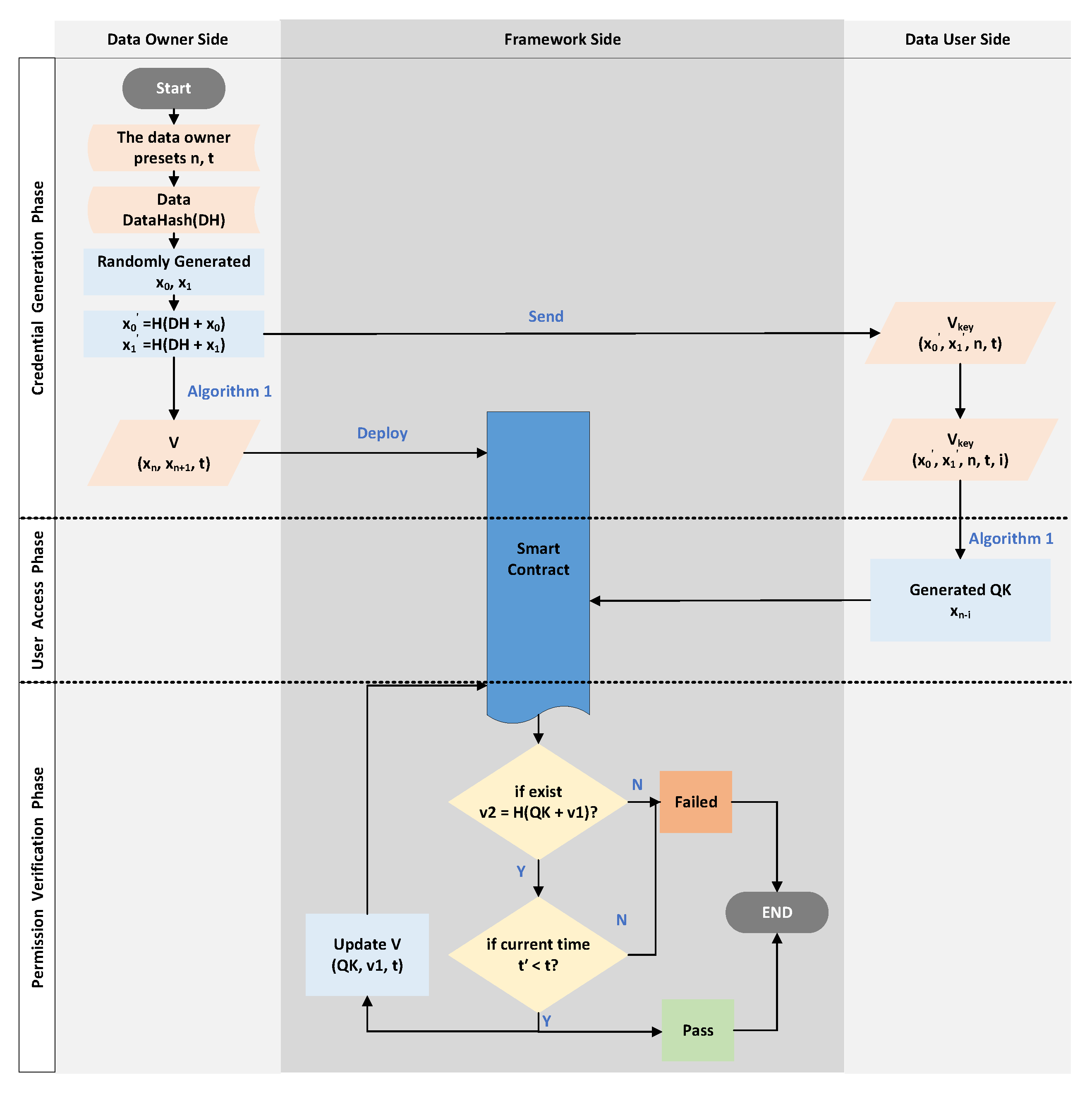
4.1.1. Voucher-Generation Phase
- The DU sends a request to the framework for accessing, where is the unique identifier of the data that are included in the meta-information(e.g., the data hash), and is the identity of the DU.
- The framework will finalize the value of the access limit n () and the access time limit t, based on predefined values by the the DO or by asking the DO.
- The framework first chooses two random numbers and, then, generates a hash chain by Algorithm 1.
- The framework sends () to the user as a voucher for requesting access (via the API). After receiving the voucher , the user needs to keep it properly (equivalent to the private key) and record how many times he/she has accessed the data, e.g., (), i.e., (), where i means that i-times have been accessed.
- The framework sends () to the Access Control Contract (ACC) as an authorized voucher. The ACC then stores the received certificate in the certificate table (), which stores the access vouchers of different users in the form () and used to verify the access rights.
4.1.2. User Access Phase
- According to the () for the data, the DU confirms that he/she has access to the data before t, and the remaining number of times is .
- The DU calculates the access request key (Query Key (QK)) according to i, then obtains . The calculation approach is the same as above and uses Algorithm 1.
- The DU invokes the framework’s API and sends to request data access permission validation.
4.1.3. Permission-Verification Phase
- The ACC receives and starts traversing the vouchers table.
- The ACC checks whether there exists () satisfying , where H is a secure hash function.
- The ACC checks whether the current time satisfies .
- If both Step 2 and Step 3 are satisfied, then the access verification is passed. The ACC replaces with and with in the voucher, i.e., the new voucher is updated to (). The output fails otherwise.
4.2. Access Control Contract
- AddVoucher(): Once the framework has received the request from the DU, it will invoke this function to add the V of the DU to the ACC.
- AccessVerification(): Once the framework has received from the DU, it will invoke this function to verify if the DU has the access permission right to the data. This function will return 0 or 1 to the framework.
4.3. Analysis
- Authorized access: Since the proposed framework ensures only the authorized user can obtain the access key , thereby only the authorized users can access the data. Meanwhile, smart contracts are exploited to control users’ access in the framework; anyone can verify whether specific access is valid, which also avoids the problem of untrustworthy authentication caused by traditional central servers.
- Limited access: In our access-control framework with configurable restrictions, once the user is authorized, he/she can obtain an n-times access key , and the corresponding is added to the ACC. Due to the one-way nature of the hash function, the unauthorized DU without the correct key cannot pass the authentication operated by the smart contract. In addition, the length of the hash chain allocated to the user is limited to n. After the DU has used up his/her n times, the DU can no longer bypass the authentication, namely the DU can no longer access these data. Therefore, the proposed framework can achieve n-times limited access.
5. Experimental Simulation and Results’ Analysis
5.1. Simulation 1: Verify n-Times Access Control Functionality
- First, assume that the DO has stored the data in the off-chain storage and has stored the meta-information (including the data hash) into the blockchain. Set the default number of access times for the data to 8 (i.e., ), and the time allowed for access was restricted to 1 November 2022 (i.e., t = 2022-11-01 23:59:59);
- When the framework receives an access request to the data, it invokes voucher-generation module to generate two random numbers and (the experiment used the function to generate a 128 bit-long random integer). Then, the voucher-generation module uses Algorithm 1 to calculate and and sends V and to the ACC and the requesting user (i.e., the DU), respectively.
- The DU uses and Algorithm 1 to calculate and sends it to the framework as a request message via the API. In order to verify whether the DU can successfully pass the data access permission verification and when the number of access times exceeds n or the access time exceeds t, the permission verification cannot be passed.
- When and :As shown in Figure 4, n and t are preset values and and are randomly generated integers of length 128 bit; when the DU obtains , he/she gains access to the data n-times before t; when the number of accesses i exceeds n, he/she will not pass the access verification. The specific process and results of each verification are shown in Table 2; the first eight times have passed the verification successfully, and each verification has been replaced by and replaced by . After more than eight times, no matter how much the DU tries (randomly generates some ), he/she cannot pass the permission verification.
- When and :As shown in Figure 5, n and t are preset values and and are randomly generated integers of length 128 bit; when the DU obtains , he/she obtains the permission to access the data n-times before t. However, if the present time exceeds t, even if the current number of accesses i does not exceed n, the DU cannot pass the permission verification. The specific process and results of each verification are shown in Table 3. When the access time limit is exceeded, no matter how much the user tries, the verification cannot be passed, and and will not be updated.
5.2. Simulation 2: Scenario Simulation Experiment
- Then, when the framework receives an access request to the data, it generates two random numbers and and uses Algorithm 1 to calculate , where H is the same hash function as in Algorithm 1, is the hash value of the data; calculate similarly. This way prevents the framework from generating the same two sets of random numbers, although this is unlikely. Then, use Algorithm 1 to calculate and , and send V and to the ACC and the requesting DU, respectively.
- The DU uses and Algorithm 1 to calculate . Verify whether the DU can successfully pass the data access permission verification and record the time required for the ACC to complete a verification judgment.
5.3. Simulation 3: Online Usage Costs’ Simulation Experiment
6. Conclusions
Author Contributions
Funding
Conflicts of Interest
References
- Liang, F.; Yu, W.; An, D.; Yang, Q.; Fu, X.; Zhao, W. A survey on big data market: Pricing, trading and protection. IEEE Access 2018, 6, 15132–15154. [Google Scholar] [CrossRef]
- Rosenblatt, B.; Trippe, B.; Mooney, S. Mooney, Digital Rights Management: Business and Technology; M&T Books: New York, NY, USA, 2002. [Google Scholar]
- Tiwari, D.; Chaturvedi, G.K.; Gangadharan, G.R. ACDAS: Authenticated controlled data access and sharing scheme for cloud storage. Int. J. Commun. Syst. 2019, 32, e4072. [Google Scholar] [CrossRef]
- Manzoor, A.; Liyanage, M.; Braeke, A.; Kanhere, S.S.; Ylianttila, M. Blockchain based proxy re-encryption scheme for secure IoT data sharing. In Proceedings of the 2019 IEEE International Conference on Blockchain and Cryptocurrency (ICBC), Seoul, Republic of Korea, 14–17 May 2019; pp. 99–103. [Google Scholar]
- Gao, Y.; Chen, Y.; Lin, H.; Rodrigues, J.J. Blockchain based secure IoT data sharing framework for SDN-enabled smart communities. In Proceedings of the IEEE INFOCOM 2020—IEEE Conference on Computer Communications Workshops (INFOCOM WKSHPS), Toronto, ON, Canada, 6–9 July 2020; pp. 514–519. [Google Scholar]
- Ouaddah, A.; Elkalam, A.A.; Ouahman, A.A. Towards a novel privacy-preserving access control model based on blockchain technology in IoT. In Proceedings of the Europe and MENA Cooperation Advances in Information and Communication Technologies, Saidia, Marocco, 3–5 October 2016; Springer: Berlin/Heidelberg, Germany, 2017; pp. 523–533. [Google Scholar]
- Lyu, Q.; Qi, Y.; Zhang, X.; Liu, H.; Wang, Q.; Zheng, N. SBAC: A secure blockchain-based access control framework for information-centric networking. J. Netw. Comput. Appl. 2020, 149, 102444. [Google Scholar] [CrossRef]
- Chai, B.; Yan, B.; Yu, J.; Wang, G. BHE-AC: A blockchain-based high-efficiency access control framework for Internet of Things. Pers. Ubiquitous Comput. 2022, 26, 971–982. [Google Scholar] [CrossRef]
- Wang, S.; Zhang, Y.; Zhang, Y. A blockchain-based framework for data sharing with fine-grained access control in decentralized storage systems. IEEE Access 2018, 6, 38437–38450. [Google Scholar] [CrossRef]
- Lopez, J.; Rubio, J.E. Access control for cyber-physical systems interconnected to the cloud. Comput. Netw. 2018, 134, 46–54. [Google Scholar] [CrossRef]
- Sandhu, R.S.; Samarati, P. Access control: Principle and practice. IEEE Commun. Mag. 1994, 32, 40–48. [Google Scholar] [CrossRef]
- Bui, D.T.; Douville, R.; Boussard, M. Supporting multicast and broadcast traffic for groups of connected devices. In Proceedings of the 2016 IEEE NetSoft Conference and Workshops (NetSoft), Seoul, Republic of Korea, 6–10 June 2016; pp. 48–52. [Google Scholar]
- Mahalle, P.N.; Anggorojati, B.; Prasad, N.R.; Prasad, R. Identity authentication and capability based access control (IACAC) for the internet of things. J. Cyber Secur. Mobil. 2013, 1, 309–348. [Google Scholar] [CrossRef]
- Lindqvist, H. Mandatory Access Control. Master’s Thesis, Department of Computing Science, Umea University, Umeå, Sweden, 2006. [Google Scholar]
- Fan, Y.; Han, Z.; Liu, J.; Zhao, Y. A mandatory access control model with enhanced flexibility. In Proceedings of the 2009 International Conference on Multimedia Information Networking and Security, Wuhan, China, 18–20 November 2009; Volume 1, pp. 120–124. [Google Scholar]
- Kumar, R.; Tripathi, R. Scalable and secure access control policy for healthcare system using blockchain and enhanced Bell–LaPadula model. J. Ambient. Intell. Humaniz. Comput. 2021, 12, 2321–2338. [Google Scholar] [CrossRef]
- Ferraiolo, D.; Cugini, J.; Kuhn, D.R. Role-based access control (RBAC): Features and motivations. In Proceedings of the 11th Annual Computer Security Application Conference, New Orleans, LA, USA, 11–15 December 1995; pp. 241–248. [Google Scholar]
- Akhuseyinoglu, N.B.; Joshi, J. A risk-aware access control framework for cyber-physical systems. In Proceedings of the 2017 IEEE 3rd International Conference on Collaboration and Internet Computing (CIC), San Jose, CA, USA, 15–17 October 2017; pp. 349–358. [Google Scholar]
- Abdelfattah, D.; Hassan, H.A.; Omara, F.A. Enhancing highly-collaborative access control system using a new role-mapping algorithm. Int. J. Electr. Comput. Eng. 2022, 12, 2765. [Google Scholar] [CrossRef]
- Barka, E.; Mathew, S.S.; Atif, Y. Securing the web of things with role-based access control. In Proceedings of the International Conference on Codes, Cryptology, and Information Security, Rabat, Morocco, 26–28 May 2015; Springer: Berlin/Heidelberg, Germany, 2015; pp. 14–26. [Google Scholar]
- Kayes, A.; Kalaria, R.; Sarker, I.H.; Islam, M.S.; Watters, P.A.; Ng, A.; Hammoudeh, M.; Badsha, S.; Kumara, I. A survey of context-aware access control mechanisms for cloud and fog networks: Taxonomy and open research issues. Sensors 2020, 20, 2464. [Google Scholar] [CrossRef]
- Liang, X.; Shetty, S.; Tosh, D.; Kamhoua, C.; Kwiat, K.; Njilla, L. Provchain: A blockchain-based data provenance architecture in cloud environment with enhanced privacy and availability. In Proceedings of the 2017 17th IEEE/ACM International Symposium on Cluster, Cloud and Grid Computing (CCGRID), Madrid, Spain, 14–17 May 2017; pp. 468–477. [Google Scholar]
- Maesa, D.D.F.; Mori, P.; Ricci, L. Blockchain based access control. In Proceedings of the IFIP International Conference on Distributed Applications and Interoperable Systems, Neuchâtel, Switzerland, 19–22 June 2017; Springer: Berlin/Heidelberg, Germany, 2017; pp. 206–220. [Google Scholar]
- Truong, H.T.T.; Almeida, M.; Karame, G.; Soriente, C. Towards secure and decentralized sharing of IoT data. In Proceedings of the 2019 IEEE International Conference on Blockchain (Blockchain), Atlanta, GA, USA, 14–17 July 2019; pp. 176–183. [Google Scholar]
- Xia, Q.; Sifah, E.B.; Asamoah, K.O.; Gao, J.; Du, X.; Guizani, M. MeDShare: Trust-less medical data sharing among cloud service providers via blockchain. IEEE Access 2017, 5, 14757–14767. [Google Scholar] [CrossRef]
- Liu, J.; Li, X.; Ye, L.; Zhang, H.; Du, X.; Guizani, M. BPDS: A blockchain based privacy-preserving data sharing for electronic medical records. In Proceedings of the 2018 IEEE Global Communications Conference (GLOBECOM), Abu Dhabi, United Arab Emirates, 9–13 December 2018; pp. 1–6. [Google Scholar]
- Kumar, R.; Kumar, P.; Tripathi, R.; Gupta, G.P.; Islam, A.N.; Shorfuzzaman, M. Permissioned blockchain and deep learning for secure and efficient data sharing in industrial healthcare systems. IEEE Trans. Ind. Inform. 2022, 18, 8065–8073. [Google Scholar] [CrossRef]
- Kumar, P.; Kumar, R.; Gupta, G.P.; Tripathi, R.; Jolfaei, A.; Islam, A.N. A blockchain-orchestrated deep learning approach for secure data transmission in IoT-enabled healthcare system. J. Parallel Distrib. Comput. 2023, 172, 69–83. [Google Scholar] [CrossRef]
- Buccafurri, F.; De Angelis, V.; Lax, G.; Musarella, L.; Russo, A. An Attribute-Based Privacy-Preserving Ethereum Solution for Service Delivery with Accountability Requirements. In Proceedings of the 14th International Conference on Availability, Reliability and Security, Canterbury, UK, 26–29 August 2019; pp. 1–6. [Google Scholar]









| Access Control Model | Reference | Advantages | Disadvantages |
|---|---|---|---|
| Discretionary Access Control (DAC) | [11,12,13] | Flexible user-based authorization | Insufficient restriction for enforcing information flow policies; lacks scalability |
| Mandatory Access Control (MAC) | [14,15,16] | Maintains security levels for different objects hierarchically | Central authority for access determination; lacks transparency |
| Role-Based Access Control (RBAC) | [18,19,20] | Simplified access management based on user roles | Lacks scalability; hard-to-change permission–role assignments |
| Blockchain-Based Access Control | [9,22,23,29] | Decentralized access control using blockchain; transparency, immutability, and smart contracts are achieved | Challenges with decryption key management; limited applicability due to computational restrictions |
| x0: 256511764204057886305672299344854953792; x1: 66196481555002381006091047960932182450; n: 8; t: 2022-11-01 23:59:59 | ||||
| # | User | Smart Contract | Verification | |
| QK | v1 | v2 | ||
| 1 | 217545eb7ccb335ff24f2598fbac590c4775a5610bfecfc55e79b2508a468e17 | 0108bd640de4c703d9111dbcb80ec05937c7d0f14911ba00e64d5e7a3fe85c00 | 9503728b9a69ba06f921eb2cd79928112dfb9d402fd3a2629fe6021d7e98cdf8 | PASS |
| 2 | 6b012782426f86568f533457d7127b220606fa638486ff4d400e697c1d770977 | 217545eb7ccb335ff24f2598fbac590c4775a5610bfecfc55e79b2508a468e17 | 0108bd640de4c703d9111dbcb80ec05937c7d0f14911ba00e64d5e7a3fe85c00 | PASS |
| 3 | 93cb687dcd960c880c249b0daf29a53b3492b2fbd3cf26c6156cd88fe77785cf | 6b012782426f86568f533457d7127b220606fa638486ff4d400e697c1d770977 | 217545eb7ccb335ff24f2598fbac590c4775a5610bfecfc55e79b2508a468e17 | PASS |
| 4 | 97588264857b88245e731b7e21cab3ba64ef7e96a1783368e29c0a6dc6fead0e | 93cb687dcd960c880c249b0daf29a53b3492b2fbd3cf26c6156cd88fe77785cf | 6b012782426f86568f533457d7127b220606fa638486ff4d400e697c1d770977 | PASS |
| 5 | 1470c187c88217b152305693779128e9e7da74dab8b1b3e969cd71e08e2884fa | 97588264857b88245e731b7e21cab3ba64ef7e96a1783368e29c0a6dc6fead0e | 93cb687dcd960c880c249b0daf29a53b3492b2fbd3cf26c6156cd88fe77785cf | PASS |
| 6 | 7e8e1ed28f7bc36c17174b448b52d036e62d6f77b3ce083c6f03e6e8f025b9e4 | 1470c187c88217b152305693779128e9e7da74dab8b1b3e969cd71e08e2884fa | 97588264857b88245e731b7e21cab3ba64ef7e96a1783368e29c0a6dc6fead0e | PASS |
| 7 | 66196481555002381006091047960932182450 | 7e8e1ed28f7bc36c17174b448b52d036e62d6f77b3ce083c6f03e6e8f025b9e4 | 1470c187c88217b152305693779128e9e7da74dab8b1b3e969cd71e08e2884fa | PASS |
| 8 | 256511764204057886305672299344854953792 | 66196481555002381006091047960932182450 | 7e8e1ed28f7bc36c17174b448b52d036e62d6f77b3ce083c6f03e6e8f025b9e4 | PASS |
| 9 | 233879529224677071018539504275645510501 | 256511764204057886305672299344854953792 | 66196481555002381006091047960932182450 | Failed |
| 10 | 199023813661482065363584570395659124763 | 256511764204057886305672299344854953792 | 66196481555002381006091047960932182450 | Failed |
| 11 | 76666569808458007876413332894573616585 | 256511764204057886305672299344854953792 | 66196481555002381006091047960932182450 | Failed |
| 12 | 28654509403185559621785586756093836683 | 256511764204057886305672299344854953792 | 66196481555002381006091047960932182450 | Failed |
| 13 | 150549715489856463120275463270756442252 | 256511764204057886305672299344854953792 | 66196481555002381006091047960932182450 | Failed |
| 14 | 193898710617987455574699607267857855265 | 256511764204057886305672299344854953792 | 66196481555002381006091047960932182450 | Failed |
| 15 | 313952248899608118652593662097449699480 | 256511764204057886305672299344854953792 | 66196481555002381006091047960932182450 | Failed |
| x0: 258740906750448359793664013205900417100; x1: 21417340383127709937124895685701875352; n: 8; t: 2022-09-01 23:59:59 | ||||
| # | User | Smart Contract | Verification | |
| QK | v1 | v2 | ||
| 1 | 624ee075d2fad0f8f12279ac5a46766456aa57a8eafd6c2cfac6ed785cc89031 | 54f5276bd0e01ae56795f7c2f3eaed59ace180963d16130fe9bd051d69b7c79f | 7551d3a3db30e68770898af077805b8a310d66e69d4c21cc545912cfb22c14c9 | Failed |
| 2 | bda9c5fad18ea6d9c4996edc56879a063777af4f39a225ae226ad5be73d3aa8e | 54f5276bd0e01ae56795f7c2f3eaed59ace180963d16130fe9bd051d69b7c79f | 7551d3a3db30e68770898af077805b8a310d66e69d4c21cc545912cfb22c14c9 | Failed |
| 3 | e597d40b67aebe57cbe65eb394991c5c2cb5ce4316122534ae84c8420a9bbaa3 | 54f5276bd0e01ae56795f7c2f3eaed59ace180963d16130fe9bd051d69b7c79f | 7551d3a3db30e68770898af077805b8a310d66e69d4c21cc545912cfb22c14c9 | Failed |
| 4 | 513640421035397a1ec10927e507063086e2c4a94a441ba08dd0680f50b1a69f | 54f5276bd0e01ae56795f7c2f3eaed59ace180963d16130fe9bd051d69b7c79f | 7551d3a3db30e68770898af077805b8a310d66e69d4c21cc545912cfb22c14c9 | Failed |
| 5 | 3a94ff6e2e22bc0c8402cb4108ad17fd0962f2d53a01cd2d307d76f666c00d89 | 54f5276bd0e01ae56795f7c2f3eaed59ace180963d16130fe9bd051d69b7c79f | 7551d3a3db30e68770898af077805b8a310d66e69d4c21cc545912cfb22c14c9 | Failed |
| 6 | 649555ab2f0f3634a685d3699ffc7a36063f6f79eeb2ab3a1ceb671e536197ee | 54f5276bd0e01ae56795f7c2f3eaed59ace180963d16130fe9bd051d69b7c79f | 7551d3a3db30e68770898af077805b8a310d66e69d4c21cc545912cfb22c14c9 | Failed |
| 7 | 21417340383127709937124895685701875352 | 54f5276bd0e01ae56795f7c2f3eaed59ace180963d16130fe9bd051d69b7c79f | 7551d3a3db30e68770898af077805b8a310d66e69d4c21cc545912cfb22c14c9 | Failed |
| 8 | 258740906750448359793664013205900417100 | 54f5276bd0e01ae56795f7c2f3eaed59ace180963d16130fe9bd051d69b7c79f | 7551d3a3db30e68770898af077805b8a310d66e69d4c21cc545912cfb22c14c9 | Failed |
| 9 | 333054958953516216718308573203038522709 | 54f5276bd0e01ae56795f7c2f3eaed59ace180963d16130fe9bd051d69b7c79f | 7551d3a3db30e68770898af077805b8a310d66e69d4c21cc545912cfb22c14c9 | Failed |
| 10 | 75481318761718134747663483379473610349 | 54f5276bd0e01ae56795f7c2f3eaed59ace180963d16130fe9bd051d69b7c79f | 7551d3a3db30e68770898af077805b8a310d66e69d4c21cc545912cfb22c14c9 | Failed |
| 11 | 231127855926238800774132249040644381881 | 54f5276bd0e01ae56795f7c2f3eaed59ace180963d16130fe9bd051d69b7c79f | 7551d3a3db30e68770898af077805b8a310d66e69d4c21cc545912cfb22c14c9 | Failed |
| 12 | 231726135973836923017065638586780767802 | 54f5276bd0e01ae56795f7c2f3eaed59ace180963d16130fe9bd051d69b7c79f | 7551d3a3db30e68770898af077805b8a310d66e69d4c21cc545912cfb22c14c9 | Failed |
| 13 | 271609142731823061182786813952755759617 | 54f5276bd0e01ae56795f7c2f3eaed59ace180963d16130fe9bd051d69b7c79f | 7551d3a3db30e68770898af077805b8a310d66e69d4c21cc545912cfb22c14c9 | Failed |
| 14 | 230894908861042681808866636663680642987 | 54f5276bd0e01ae56795f7c2f3eaed59ace180963d16130fe9bd051d69b7c79f | 7551d3a3db30e68770898af077805b8a310d66e69d4c21cc545912cfb22c14c9 | Failed |
| 15 | 48569152719937234965684312602145656412 | 54f5276bd0e01ae56795f7c2f3eaed59ace180963d16130fe9bd051d69b7c79f | 7551d3a3db30e68770898af077805b8a310d66e69d4c21cc545912cfb22c14c9 | Failed |
Disclaimer/Publisher’s Note: The statements, opinions and data contained in all publications are solely those of the individual author(s) and contributor(s) and not of MDPI and/or the editor(s). MDPI and/or the editor(s) disclaim responsibility for any injury to people or property resulting from any ideas, methods, instructions or products referred to in the content. |
© 2023 by the authors. Licensee MDPI, Basel, Switzerland. This article is an open access article distributed under the terms and conditions of the Creative Commons Attribution (CC BY) license (https://creativecommons.org/licenses/by/4.0/).
Share and Cite
Hu, T.; Yang, S.; Wang, Y.; Li, G.; Wang, Y.; Wang, G.; Yin, M. N-Accesses: A Blockchain-Based Access Control Framework for Secure IoT Data Management. Sensors 2023, 23, 8535. https://doi.org/10.3390/s23208535
Hu T, Yang S, Wang Y, Li G, Wang Y, Wang G, Yin M. N-Accesses: A Blockchain-Based Access Control Framework for Secure IoT Data Management. Sensors. 2023; 23(20):8535. https://doi.org/10.3390/s23208535
Chicago/Turabian StyleHu, Teng, Siqi Yang, Yanping Wang, Gongliang Li, Yulong Wang, Gang Wang, and Mingyong Yin. 2023. "N-Accesses: A Blockchain-Based Access Control Framework for Secure IoT Data Management" Sensors 23, no. 20: 8535. https://doi.org/10.3390/s23208535
APA StyleHu, T., Yang, S., Wang, Y., Li, G., Wang, Y., Wang, G., & Yin, M. (2023). N-Accesses: A Blockchain-Based Access Control Framework for Secure IoT Data Management. Sensors, 23(20), 8535. https://doi.org/10.3390/s23208535

