Research on Fine-Grained Image Recognition of Birds Based on Improved YOLOv5
Abstract
:1. Introduction
2. Materials and Methods
2.1. Data Collection and Processing
2.2. Data Collection and Processing
2.2.1. Part-Based Bird Image Recognition
2.2.2. YOLOv5 Algorithm
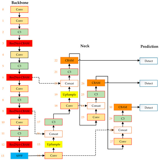
2.2.3. Improved YOLOv5 Algorithm Model
2.2.4. Add CBAM Attention Mechanism
2.2.5. Optimize Backbone Network
3. Results
3.1. Evaluation Metrics
3.2. Experimental Setup
3.3. Experimental Setup
3.3.1. Part-Based Recognition Experiment Results
3.3.2. Ablation Experiment
3.3.3. Model Comparison
4. Discussion
5. Conclusions
Author Contributions
Funding
Institutional Review Board Statement
Informed Consent Statement
Data Availability Statement
Conflicts of Interest
References
- Karen, M. Dark habitats and bright birds illustrate the role of the environment in species divergence. Nature 1993, 362, 149–152. [Google Scholar]
- Koskimies, P. Birds as a Tool in Environmental Monitoring. In Proceedings of the 10th International Conference on Bird Census Work and Atlas Studies, Helsinki, Finland, 24-28 August 1989; pp. 153–166. [Google Scholar]
- Åke, L.; Martin, G.; Göran, P.; Henrik, G.S.; Vincent, D. Rapid changes in bird community composition at multiple temporal and spatial scales in response to recent climate change. Ecography 2013, 36, 313–322. [Google Scholar]
- Frank, W.; Jesper, B.; Andrew, B.; Carsten, R. Birds as biodiversity surrogates: Will supplementing birds with other taxa improve effectiveness? J. Appl. Ecol. 2012, 49, 349–356. [Google Scholar]
- Ramirez, A.D.P.; de la Rosa Vargas, J.I.; Valdez, R.R.; Becerra, A. A Comparative between Mel Frequency Cepstral Coefficients (Mfcc) and Inverse Mel Frequency Cepstral Coefficients (IMFCC) Features for an Automatic Bird Species Recognition System. In Proceedings of the 2018 IEEE Latin American Conference on Computational Intelligence (LA-CCI), Gudalajara, Mexico, 7–9 November 2018; pp. 1–4. [Google Scholar]
- Shan-shan, X.; Hai-feng, X.; Jiang, L.; Yan, Z.; Dan-jv, L. Research on Bird Songs Recognition Based on MFCC-HMM. In Proceedings of the 2021 International Conference on Computer, Control and Robotics (ICCCR), Shanghai, China, 8–10 January 2021; pp. 262–266. [Google Scholar]
- Wang, H.; Xu, Y.; Ran, J. An Efficient Model for a Vast Number of Bird Species Identification Based on Acoustic Features. Animals 2022, 12, 2434. [Google Scholar] [CrossRef] [PubMed]
- Branson, S.; Van, H.G.; Belongie, S.; Perona, P. Bird Species Categorization Using Pose Normalized Deep Convolutional Nets. In Proceedings of the BMVC 2014, Nottingham, UK, 1–5 September 2014; pp. 1–14. [Google Scholar]
- Krause, J.; Jin, H.; Yang, J.; Fei-Fei, L. Fine-Grained Recognition without Part Annotations. In Proceedings of the 28th IEEE Conference on Computer Vision and Pattern Recognition, Boston, MA, USA, 7–12 June 2015; pp. 5546–5555. [Google Scholar]
- Zhou, J.; Wang, Y.; Zhang, C.; Wu, W.; Ji, Y.; Zou, Y. Eyebirds: Enabling the Public to Recognize Water Birds at Hand. Animals 2022, 12, 3000. [Google Scholar] [CrossRef] [PubMed]
- Wah, C.; Branson, S.; Welinder, P.; Belongie, S. The Caltech-UCSD Birds-200-2011 Dataset: Cns-tr-2011-001; California Institute of Technology: Pasadena, CA, USA, 2011. [Google Scholar]
- Berg, T.; Belhumeur, P.N. POOF: Part-Based One-vs.-One Features for Fine-Grained Categorization, Face Verification, and Attribute Estimation. In Proceedings of the IEEE Conference on Computer Vision and Pattern Recognition, Portland, OR, USA, 23–28 June 2013; pp. 955–962. [Google Scholar]
- Yao, B.; Bradski, G.; Fei-Fei, L. A Codebook-Free and Annotation-Free Approach for Fine-Grained Image Categorization. In Proceedings of the IEEE Conference on Computer Vision and Pattern Recognition, Providence, RI, USA, 16–21 June 2012; pp. 3466–3473. [Google Scholar]
- Yang, S.; Bo, L.; Wang, J. Unsupervised Template Learning for Fine-Grained Object Recognition. NIPS 2012, 2, 3132–3140. [Google Scholar]
- Donahue, J.; Jia, Y.; Vinyals, O.; Hoffman, J.; Zhang, N.; Tzeng, E.; Darrell, T. DeCAF: A Deep Convolutional Activation Feature for Generic Visual Recognition. Int. Conf. Mach. Learn. 2014, 32, 647–655. [Google Scholar]
- Zhang, N.; Donahue, J.; Girshick, R.; Darrell, T. Part-Based R-CNNs for Fine-Grained Category Detection. In Proceedings of the 13th European Conference, Zurich, Switzerland, 6–12 September 2014; pp. 834–849. [Google Scholar]
- Zhang, H.; Xu, T.; Elhoseiny, M.; Huang, X.; Zhang, S.; Elgammal, A.; Metaxas, D. SPDA-CNN: Unifying semantic part detection and abstraction for fine-grained recognition. In Proceedings of the 29th IEEE Conference on Computer Vision and Pattern Recognition, Las Vegas, NV, USA, 27–30 June 2016; pp. 1143–1152. [Google Scholar]
- Wang, Y.M.; Choi, J.; Morariu, V.I.; Davis, L.S. Mining discriminative triplets of patches for fine-grained classification. In Proceedings of the 2016 IEEE Conference on Computer Vision and Pattern Recognition, Las Vegas, NV, USA, 27–30 June 2016; pp. 1163–1172. [Google Scholar]
- Wu, L.; Wang, Y.; Li, X.; Gao, J. Deep Attention-Based Spatially Recursive Networks for Fine-Grained Visual Recognition. IEEE Trans. Cybern. 2019, 49, 1791–1802. [Google Scholar] [CrossRef] [PubMed]
- Lam, M.; Mahasseni, B.; Todorovic, S. Fine-grained recognition as hsnet search for informative image parts. In Proceedings of the IEEE Conference on Computer Vision and Pattern Recognition, Honolulu, HI, USA, 21–26 July 2017; pp. 2520–2529. [Google Scholar]
- Lin, T.; RoyChowdhury, A.; Maji, S. Bilinear Convolutional Neural Networks for Fine-grained Visual Recognition. In Proceedings of the IEEE Transactions on Pattern Analysis & Machine Intelligence, Santiago, Chile, 07–13 December 2015; pp. 1309–1322. [Google Scholar]
- Li, P.; Xie, J.; Wang, Q.; Zuo, W. Is Second-order Information Helpful for Large-scale Visual Recognition? In Proceedings of the International Conference on Computer Vision, Venice, Italy, 22–29 October 2017; pp. 2070–2078. [Google Scholar]
- Zhang, Y.; Jia, K.; Wang, Z. Part-Aware Fine-grained Object Categorization using Weakly Supervised Part Detection Network. IEEE Trans. Multimed. 2020, 22, 1345–1357. [Google Scholar] [CrossRef]
- Wang, Y.; Morariu, V.I.; Davis, L.S. Learning a Discriminative Filter Bank within a CNN for Fine-grained Recognition. In Proceedings of the IEEE Conference on Computer Vision and Pattern Recognition, Salt Lake City, Utah, 18–22 June 2018; pp. 4148–4157. [Google Scholar]
- Nepal, U.; Eslamiat, H. Comparing YOLOv3, YOLOv4 and YOLOv5 for Autonomous Landing Spot Detection in Faulty UAVs. Sensors 2022, 22, 464. [Google Scholar] [CrossRef] [PubMed]
- Xingkui, Z.; Shuchang, L.; Xu, W.; Zhao, Q. TPH-YOLOv5: Improved YOLOv5 Based on Transformer Prediction Head for Object Detection on Drone-Captured Scenarios. In Proceedings of the IEEE/CVF International Conference on Computer Vision (ICCV) Workshops, Montreal, BC, Canada, 11–17 October 2021; pp. 2778–2788. [Google Scholar]
- Woo, S.; Park, J.; Lee, J.Y.; Kweon, I.S. Cbam: Convolutional block attention module. In Proceedings of the European Conference on Computer Vision, Munich, Germany, 8–14 September 2018; pp. 3–19. [Google Scholar]
- Hou, Q.; Zhou, D.; Feng, J. Coordinate attention for efficient mobile network design. In Proceedings of the 2021 IEEE/CVF Conference on Computer Vision and Pattern Recognition (CVPR), Nashville, TN, USA, 20–25 June 2021; pp. 13713–13722. [Google Scholar]
- Gao, S.; Cheng, M.; Zhao, K.; Zhang, X.; Yang, M. Res2Net: A New Multi-Scale Backbone Architecture. Comput. Vis. Pattern Recognit. 2021, 43, 652–662. [Google Scholar] [CrossRef] [PubMed]
- Liu, X.; Xia, T.; Wang, J.; Zhou, F.; Lin, Y. Fully Convolutional Attention Networks for Fine-Grained Recognition. Computer Vision and Pattern Recognition. arXiv 2016, arXiv:1603.06765. [Google Scholar]
- Wang, D.; Shen, Z.; Shao, J.; Xue, X.; Zhang, Z. Multiple Granularity Descriptors for Fine-Grained Categorization. In Proceedings of the IEEE International Conference on Computer Vision, Santiago, Chile, 7–13 December 2015; pp. 2399–2406. [Google Scholar]
- Fu, J.; Zheng, H.; Mei, T. Look Closer to See Better: Recurrent Attention Convolutional Neural Network for Fine-grained Image Recognition. In Proceedings of the 30th IEEE Conference on Computer Vision and Pattern Recognition, Honolulu, HI, USA, 21–26 July 2017; pp. 4438–4446. [Google Scholar]
- Dubey, A.; Gupta, O.; Guo, P.; Raskar, R.; Farrell, R.; Naik, N. Pairwise Confusion for Fine-Grained Visual Classification. In Proceedings of the European Conference on Computer Vision, Munich, Germany, 8–14 September 2018; pp. 70–86. [Google Scholar]
- Luo, M.; Wen, G.; Hu, Y.; Dai, D.; Xu, Y. Stochastic region pooling: Make attention more expressive. Neurocomputing 2020, 409, 119–130. [Google Scholar] [CrossRef]
- Selvaraju, R.R.; Cogswell, M.; Das, A.; Vedantam, R.; Parikh, D.; Batra, D. Grad-cam: Visual explanations from deep networks via gradient-based localization. In Proceedings of the 24th IEEE International Conference on Computer Vision, Venice, Italy, 22–29 October 2017; pp. 618–626. [Google Scholar]
- Karimian, M.; Ghattaei, M.; Ershad, S.F. Innovative local texture descriptor in joint of human-based color features for content-based image retrieval. Signal Image Video Process. 2023, 17, 4009–4017. [Google Scholar]
- Rashno, A.; Nazari, B.; Sadri, S.; Saraee, M. Effective pixel classification of Mars images based on ant colony optimization feature selection and extreme learning machine. Neurocomputing 2017, 226, 66–79. [Google Scholar] [CrossRef]












| Layer | Module | From | Number | Arguments | Input | Output |
|---|---|---|---|---|---|---|
| 0 | Conv | −1 | 1 | (3, 80, 6, 2, 2) | 640 × 640 × 3 | 320 × 320 × 80 |
| 1 | Conv | −1 | 1 | (80, 160, 3, 2) | 320 × 320 × 80 | 160 × 160 × 160 |
| 2 | C3 | −1 | 4 | (160, 160) | 160 × 160 × 160 | 160 × 160 × 160 |
| 3 | Res2Net-CBAM | −1 | 1 | (160, 160) | 160 × 160 × 160 | 160 × 160 × 160 |
| 4 | Conv | −1 | 1 | (160, 320, 3, 2) | 160 × 160 × 160 | 80 × 80 × 320 |
| 5 | C3 | −1 | 8 | (320, 320) | 80 × 80 × 320 | 80 × 80 × 320 |
| 6 | Res2Net-CBAM | −1 | 1 | (320, 320) | 80 × 80 × 320 | 80 × 80 × 320 |
| 7 | Conv | −1 | 1 | (320, 640) | 80 × 80 × 320 | 40 × 40 × 640 |
| 8 | C3 | −1 | 12 | (640, 640) | 40 × 40 × 640 | 40 × 40 × 640 |
| 9 | Res2Net-CBAM | −1 | 1 | (640, 640) | 40 × 40 × 640 | 40 × 40 × 640 |
| 10 | Conv | −1 | 1 | (640, 1280, 3, 2) | 40 × 40 × 640 | 20 × 20 × 1280 |
| 11 | C3 | −1 | 4 | (1280, 1280) | 20 × 20 × 1280 | 20 × 20 × 1280 |
| 12 | Res2Net-CBAM | −1 | 1 | (1280, 1280) | 20 × 20 × 1280 | 20 × 20 × 1280 |
| 13 | SPPF | −1 | 1 | (1280, 1280, 5) | 20 × 20 × 1280 | 20 × 20 × 1280 |
| 14 | Conv | −1 | 1 | (1280, 640, 1, 1) | 20 × 20 × 1280 | 20 × 20 × 640 |
| 15 | UpSample | −1 | 1 | (2, ‘nearest’) | 20 × 20 × 640 | 40 × 40 × 640 |
| 16 | Concat | (−1, 9) | 1 | (1) | 40 × 40 × 640 | 40 × 40 × 1280 |
| 17 | C3 | −1 | 4 | (1280, 640, False) | 40 × 40 × 1280 | 40 × 40 × 640 |
| 18 | Conv | −1 | 1 | (640, 320, 1, 1) | 40 × 40 × 640 | 40 × 40 × 320 |
| 19 | UpSample | −1 | 1 | (2, ‘nearest’) | 40 × 40 × 320 | 80 × 80 × 320 |
| 20 | Concat | (−1, 6] | 1 | (1) | 80 × 80 × 320 | 80 × 80 × 640 |
| 21 | C3 | −1 | 4 | (640, 320, False) | 80 × 80 × 640 | 80 × 80 × 320 |
| 22 | CBAM | −1 | 1 | (320) | 80 × 80 × 320 | 80 × 80 × 320 |
| 23 | Conv | −1 | 1 | (320, 320, 3, 2) | 80 × 80 × 320 | 40 × 40 × 320 |
| 24 | Concat | (−1, 18) | 1 | (1) | 40 × 40 × 320 | 40 × 40 × 640 |
| 25 | C3 | −1 | 4 | (320, 320, False) | 40 × 40 × 640 | 40 × 40 × 640 |
| 26 | CBAM | −1 | 1 | (640) | 40 × 40 × 640 | 40 × 40 × 640 |
| 27 | Conv | −1 | 1 | (640, 640, 3, 2) | 40 × 40 × 640 | 20 × 20 × 640 |
| 28 | Concat | (−1, 14) | 1 | (1) | 20 × 20 × 640 | 20 × 20 × 1280 |
| 29 | C3 | −1 | 4 | (1280, 1280, False) | 20 × 20 × 1280 | 20 × 20 × 1280 |
| 30 | CBAM | −1 | 1 | (1280) | 20 × 20 × 1280 | 20 × 20 × 1280 |
| 31 | Detect | (22, 26, 30) | 1 | (800, ((10, 13, 16, 30, 33, 23), (30, 61, 62, 45, 59, 119), (116, 90, 156, 198, 373, 326))) | 80 × 80 × 320 40 × 40 × 640 20 × 20 × 1280 | 80 × 80 × 3 × 805 40 × 40 × 3 × 805 20 × 20 × 3 × 805 |
| Methods | Part-Based YOLOv5 | Whole Based YOLOv5 |
|---|---|---|
| Accuracy (%) | 85.4 | 81.3 |
| Time per inference (ms) | 25.9 | 25.4 |
| Solution | Accuracy (%) | mAP@0.5 (%) | Precision (%) | Recall (%) |
|---|---|---|---|---|
| YOLOv5 | 85.4 | 61.0 | 55.5 | 70.7 |
| YOLOv5 + Res2Net-CBAM | 86.0 | 62.7 | 57.4 | 73.8 |
| YOLOv5 + CBAM | 85.7 | 61.8 | 56.2 | 72.8 |
| YOLOv5 + Res2Net-CBAM + CBAM | 86.6 | 63.3 | 57.7 | 75.6 |
Disclaimer/Publisher’s Note: The statements, opinions and data contained in all publications are solely those of the individual author(s) and contributor(s) and not of MDPI and/or the editor(s). MDPI and/or the editor(s) disclaim responsibility for any injury to people or property resulting from any ideas, methods, instructions or products referred to in the content. |
© 2023 by the authors. Licensee MDPI, Basel, Switzerland. This article is an open access article distributed under the terms and conditions of the Creative Commons Attribution (CC BY) license (https://creativecommons.org/licenses/by/4.0/).
Share and Cite
Yi, X.; Qian, C.; Wu, P.; Maponde, B.T.; Jiang, T.; Ge, W. Research on Fine-Grained Image Recognition of Birds Based on Improved YOLOv5. Sensors 2023, 23, 8204. https://doi.org/10.3390/s23198204
Yi X, Qian C, Wu P, Maponde BT, Jiang T, Ge W. Research on Fine-Grained Image Recognition of Birds Based on Improved YOLOv5. Sensors. 2023; 23(19):8204. https://doi.org/10.3390/s23198204
Chicago/Turabian StyleYi, Xiaomei, Cheng Qian, Peng Wu, Brian Tapiwanashe Maponde, Tengteng Jiang, and Wenying Ge. 2023. "Research on Fine-Grained Image Recognition of Birds Based on Improved YOLOv5" Sensors 23, no. 19: 8204. https://doi.org/10.3390/s23198204
APA StyleYi, X., Qian, C., Wu, P., Maponde, B. T., Jiang, T., & Ge, W. (2023). Research on Fine-Grained Image Recognition of Birds Based on Improved YOLOv5. Sensors, 23(19), 8204. https://doi.org/10.3390/s23198204

