Bistability of AlGaAs/GaAs Resonant-Tunneling Diodes Heterostructural Channel
Abstract
:1. Introduction
- Reasonable accuracy of I-V curve prediction is achieved within a narrow voltage range (it should be noted that this severely limits the practical application spectrum of RTDs, especially for sources and detectors of terahertz radiation).
- Inadequate modeling of non-stationary processes in the RTS and, as a result, the inability to predict hysteresis phenomena in RTD I-V curves.
- The high temporal and spatial complexity of existing computational algorithms for I-V curves, considering dissipative processes in the RTS, leads to the fundamental unsolvability of the optimization problem for the design synthesis of RTDs (the problem belongs to the class of NP-complete problems) for signal converters with the required level of performance parameters.
2. Modeling Methodology
2.1. Main Relationships of the Effective Stationary Compact Model
2.2. Hysteresis and Negative Differential Conductivity Region
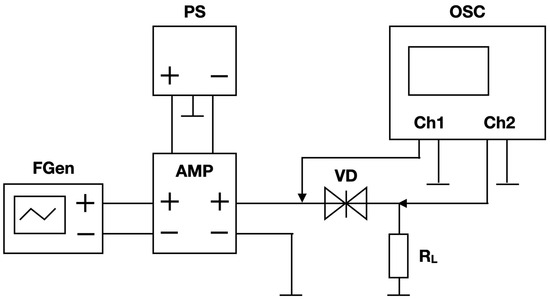
3. Materials and Methods
4. Results and Discussion
5. Conclusions
- Peak current (∆ < 1.7%);
- Peak voltage (∆ < 2%);
- Valley current (∆ < 0.01%);
- Hysteresis loop parameters (the error in loop width was ∆ < 0.4%, and in PVD—∆ < 5%).
Author Contributions
Funding
Institutional Review Board Statement
Informed Consent Statement
Data Availability Statement
Conflicts of Interest
References
- Gudkov, A.G.; Ivanov, Y.A.; Meshkov, S.A.; Agasieva, S.V.; Petrov, V.I.; Sinyakin, V.Y.; Schukin, S.I. Prospects for Application of Radio-Frequency Identification Technology with Passive Tags in Invasive Biosensor Systems. Biomed. Eng. 2015, 49, 98–101. [Google Scholar] [CrossRef]
- Sinyakin, V.Y.; Makeev, M.O.; Meshkov, S.A. RTD application in low power UHF rectifiers. J. Phys. Conf. Ser. 2016, 741, 012160. [Google Scholar] [CrossRef]
- Lee, J.; Yang, K. RF Power Analysis on 5.8 ghz low-power amplifier using resonant tunneling diodes. IEEE Microw. Wirel. Compon. Lett. 2016, 27, 61–63. [Google Scholar] [CrossRef]
- Valušis, G.; Lisauskas, A.; Yuan, H.; Knap, W.; Roskos, H.G. Roadmap of Terahertz Imaging 2021. Sensors 2021, 21, 4092. [Google Scholar] [CrossRef]
- Konno, H.; Dobroiu, A.; Suzuki, S.; Asada, M.; Ito, H. Discrete Fourier Transform Radar in the Terahertz-Wave Range Based on a Resonant-Tunneling-Diode Oscillator. Sensors 2021, 21, 4367. [Google Scholar] [CrossRef]
- Dobroiu, A.; Shirakawa, Y.; Suzuki, S.; Asada, M.; Ito, H. Subcarrier Frequency-Modulated Continuous-Wave Radar in the Terahertz Range Based on a Resonant-Tunneling-Diode Oscillator. Sensors 2020, 20, 6848. [Google Scholar] [CrossRef]
- Ourednik, P.; Hackl, T.; Spudat, C.; Nguyen, D.T.; Feiginov, M. Double-resonant-tunneling-diode patch-antenna oscillators. Appl. Phys. Lett. 2021, 119, 263509. [Google Scholar] [CrossRef]
- Cherkasov, K.V.; Meshkov, S.A.; Makeev, M.O.; Shashurin, V.D. Design and Technological Optimization of Electrical Parameters of the Wideband Balanced Microwave Frequency Mixer Based on Resonant-Tunneling Diodes. J. Commun. Technol. Electron. 2022, 67, 670–674. [Google Scholar] [CrossRef]
- Al-Khalidi, A.; Alharbi, K.H.; Wang, J.; Morariu, R.; Wang, L.; Khalid, A.; Figueiredo, J.M.L.; Wasige, E. Resonant tunneling diode terahertz sources with up to 1 mw output power in the J-band. IEEE Trans. Terahertz Sci. Technol. 2019, 10, 150–157. [Google Scholar] [CrossRef]
- Samanta, S. GaAs-based resonant tunneling diode: Device aspects from design, manufacturing, characterization and applications. J. Semicond. 2023, 44, 103101. [Google Scholar]
- Cimbri, D.; Wang, J.; Al-Khalidi, A.; Wasige, E. Resonant tunneling diodes high-speed terahertz wireless communications—A review. IEEE Trans. Terahertz Sci. Technol. 2022, 12, 226–244. [Google Scholar] [CrossRef]
- Cornescu, A.C.; Morariu, R.; Ofiare, A.; Al-Khalidi, A.; Wang, J.; Figueiredo, J.M.L.; Wasige, E. High-Efficiency Bias Stabilization for Resonant Tunneling Diode Oscillators. IEEE Trans. Microw. Theory Tech. 2019, 67, 3449–3454. [Google Scholar] [CrossRef]
- Alomari, S.; Figueiredo, J. Resonant Tunneling Diode Based Photodetectors Design Rules for Telecom Applications. In Proceedings of the IEEE International Conference on Telecommunications and Photonics (ICTP), Dhaka, Bangladesh, 22–24 December 2021; pp. 1–5. [Google Scholar] [CrossRef]
- Pchelintsev, K.P.; Vetrova, N.A.; Shashurin, V.D. Modeling of the degradation of resonant-tunneling diodes using artificial neural networks. J. Surf. Investig. X-ray Synchrotron Neutron Tech. 2022, 16, 82–85. [Google Scholar] [CrossRef]
- Gil-Corrales, J.A.; Vinasco, J.A.; Mora-Ramos, M.E.; Morales, A.L.; Duque, C.A. Study of Electronic and Transport Properties in Double-Barrier Resonant Tunneling Systems. Nanomaterials 2022, 12, 1714. [Google Scholar] [CrossRef] [PubMed]
- Grishakov, K.; Katin, K.; Maslov, M. Characteristics of Resonant Tunneling in Nanostructures with Spacer Layers. Appl. Sci. 2023, 13, 3007. [Google Scholar] [CrossRef]
- Berrada, S.; Carrillo-Nunez, H.; Lee, J.; Medina-Bailon, C.; Dutta, T.; Badami, O.; Adamu-Lema, F.; Thirunavukkarasu, V.; Georgiev, V.; Asenov, A. Nano-electronic Simulation Software (NESS): A flexible nano-device simulation platform. J. Comput. Electron. 2020, 19, 1031–1046. [Google Scholar] [CrossRef]
- Zhang, H.; Zhang, Q.; Lin, M.; Lü, W.; Zhang, Z.; Bai, J.; He, J.; Wang, B.; Wang, D. A GaN/InGaN/AlGaN MQW RTD for versatile MVL applications with improved logic stability. J. Semicond. 2018, 39, 074004. [Google Scholar] [CrossRef]
- Buccafurri, E. Analytical Modeling of Silicon Based Resonant Tunneling Diode for RF Oscillator Application. Ph.D. Thesis, Institut National des Sciences Appliquées, Lyon, France, 2010. [Google Scholar]
- Gil-Corrales, J.A.; Morales, A.L.; Duque, C.A. Self-Consistent Study of GaAs/AlGaAs Quantum Wells with Modulated Doping. Nanomaterials 2023, 13, 913. [Google Scholar] [CrossRef]
- Mączka, M.; Pawłowski, S. A Polynomial Approximation to Self Consistent Solution for Schrödinger–Poisson Equations in Superlattice Structures. Energies 2022, 15, 760. [Google Scholar] [CrossRef]
- Vetrova, N.; Kuimov, E.; Meshkov, S.; Makeev, M.; Sinyakin, V.; Shashurin, V. A Compact Current-Transfer Model in Resonant-Tunneling Structures with Consideration of Interelectronic Interaction. Electronics 2023, 12, 519. [Google Scholar] [CrossRef]
- Figueiredo, J.M.L.; Romeira, B.; Slight, T.; Ironside, C.; Kim, K.Y. Resonant tunnelling optoelectronic circuits. In Advances in Optical and Photonic Devices; InTech: Rijeka, Croatia, 2010; pp. 154–196. [Google Scholar]
- Asada, M.; Suzuki, S. Terahertz emitter using resonant-tunneling diode and applications. Sensors 2021, 21, 1384. [Google Scholar] [CrossRef] [PubMed]
- Rasulova, G.K.; Pentin, I.V.; Vakhtomin, Y.B.; Smirnov, K.V.; Khabibullin, R.A.; Klimov, E.A.; Klochkov, A.N.; Goltsman, G.N. Pulsed terahertz radiation from a double-barrier resonant tunneling diode biased into self-oscillation regime. J. Appl. Phys. 2020, 128, 224303. [Google Scholar] [CrossRef]
- Ortega-Piwonka, I.; Teruel, A.E.; Prohens, R.; Vich, C.; Javaloyes, J. Simplified description of dynamics in neuromorphic resonant tunneling diodes. Chaos Interdiscip. J. Nonlinear Sci. 2021, 31, 113128. [Google Scholar] [CrossRef] [PubMed]
- Kim, K.Y. A Deterministic Solution of the Wigner Transport Equation with Infinite Correlation Length. Ph.D. Thesis, Seoul National University, Seoul, Republic of Korea, 2022. [Google Scholar]
- Taylor, J.R. An Introduction to Error Analysis: The Study of Uncertainties in Physical Measurements, 3rd ed.; University Science Books: Herndon, VI, USA, 2022; 384p. [Google Scholar]





| Layer No. | Description | Chemical Composition | Conduction Type | Doping | Concentration, cm−3 | Thickness, nm |
|---|---|---|---|---|---|---|
| 1 | Substrate | GaAs | SI | - | 450 μm | |
| 2 | Buffer layer | GaAs | i | - | 0.2 μm | |
| 3 | Buffer layer | GaAs | n | Si | 4 × 1016 | 1.5 μm |
| 4 | Transitional layer | GaAs | n | Si | 2 × 1015 | 30 |
| 5 | Transitional layer | GaAs | n | Si | 7 × 1014 | 50 |
| 6 | Spacer | GaAs | i | - | 2.26 | |
| 7 | Barrier | i | - | 2.26 | ||
| 8 | Well | GaAs | i | - | 10.17 | |
| 9 | Barrier | i | - | 2.26 | ||
| 10 | Spacer | GaAs | i | - | 2.26 | |
| 11 | Transitional layer | GaAs | n | Si | 7 × 1016 | 50 |
| 12 | Transitional layer | GaAs | n | Si | 2 × 1017 | 30 |
| 13 | Contact layer | GaAs | n+ | Si | 4 × 1018 | 50 |
| 14 | Contact layer | Gradient InGaAs 0.05 to 0.5 | n+ | Si | 4–5 × 1018 | 50 |
| 15 | Contact layer | In0.5Ga0.5As | n+ | Si | 5 × 1018 | 20 |
Disclaimer/Publisher’s Note: The statements, opinions and data contained in all publications are solely those of the individual author(s) and contributor(s) and not of MDPI and/or the editor(s). MDPI and/or the editor(s) disclaim responsibility for any injury to people or property resulting from any ideas, methods, instructions or products referred to in the content. |
© 2023 by the authors. Licensee MDPI, Basel, Switzerland. This article is an open access article distributed under the terms and conditions of the Creative Commons Attribution (CC BY) license (https://creativecommons.org/licenses/by/4.0/).
Share and Cite
Vetrova, N.; Kuimov, E.; Sinyakin, V.; Meshkov, S.; Makeev, M.; Shashurin, V. Bistability of AlGaAs/GaAs Resonant-Tunneling Diodes Heterostructural Channel. Sensors 2023, 23, 7977. https://doi.org/10.3390/s23187977
Vetrova N, Kuimov E, Sinyakin V, Meshkov S, Makeev M, Shashurin V. Bistability of AlGaAs/GaAs Resonant-Tunneling Diodes Heterostructural Channel. Sensors. 2023; 23(18):7977. https://doi.org/10.3390/s23187977
Chicago/Turabian StyleVetrova, Natalia, Evgeny Kuimov, Vladimir Sinyakin, Sergey Meshkov, Mstislav Makeev, and Vasiliy Shashurin. 2023. "Bistability of AlGaAs/GaAs Resonant-Tunneling Diodes Heterostructural Channel" Sensors 23, no. 18: 7977. https://doi.org/10.3390/s23187977
APA StyleVetrova, N., Kuimov, E., Sinyakin, V., Meshkov, S., Makeev, M., & Shashurin, V. (2023). Bistability of AlGaAs/GaAs Resonant-Tunneling Diodes Heterostructural Channel. Sensors, 23(18), 7977. https://doi.org/10.3390/s23187977

