An Ultrasonic RF Acquisition System for Plant Stems Based on Labview Double Layer Multiple Triggering
Abstract
1. Introduction
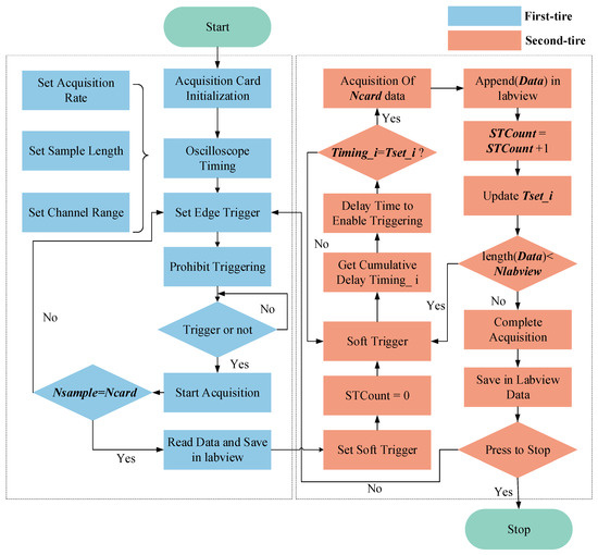
2. System Composition
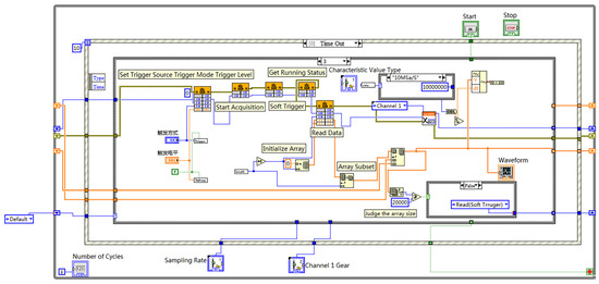
3. LabVIEW-Based Double Layer Multiple Trigger Acquisition
3.1. Single-Layer Edge-Triggered Sampling Based on LabVIEW
- (1)
- Flowchart

- (2)
- Pseudocode (Algorithm 1)
| Algorithm 1: Data Acquisition | |
| 1 | Initialization = 10 M/s, = 500 samples, = CH1, , |
| 2 | Set virtual oscilloscope timing |
| While button_stop == 1: | |
| 3 | IF length (Data) < : |
| 4 | Trigger parameter setting: |
| 5 | IF Trigger: |
| 6 | Acquisition data is stored in the memory of the acquisition card |
| 7 | Else: |
| 8 | Return Step 4 |
| 9 | Data --> |
| 10 | Data-->excel sheet |
- (3)
- Storage Problem
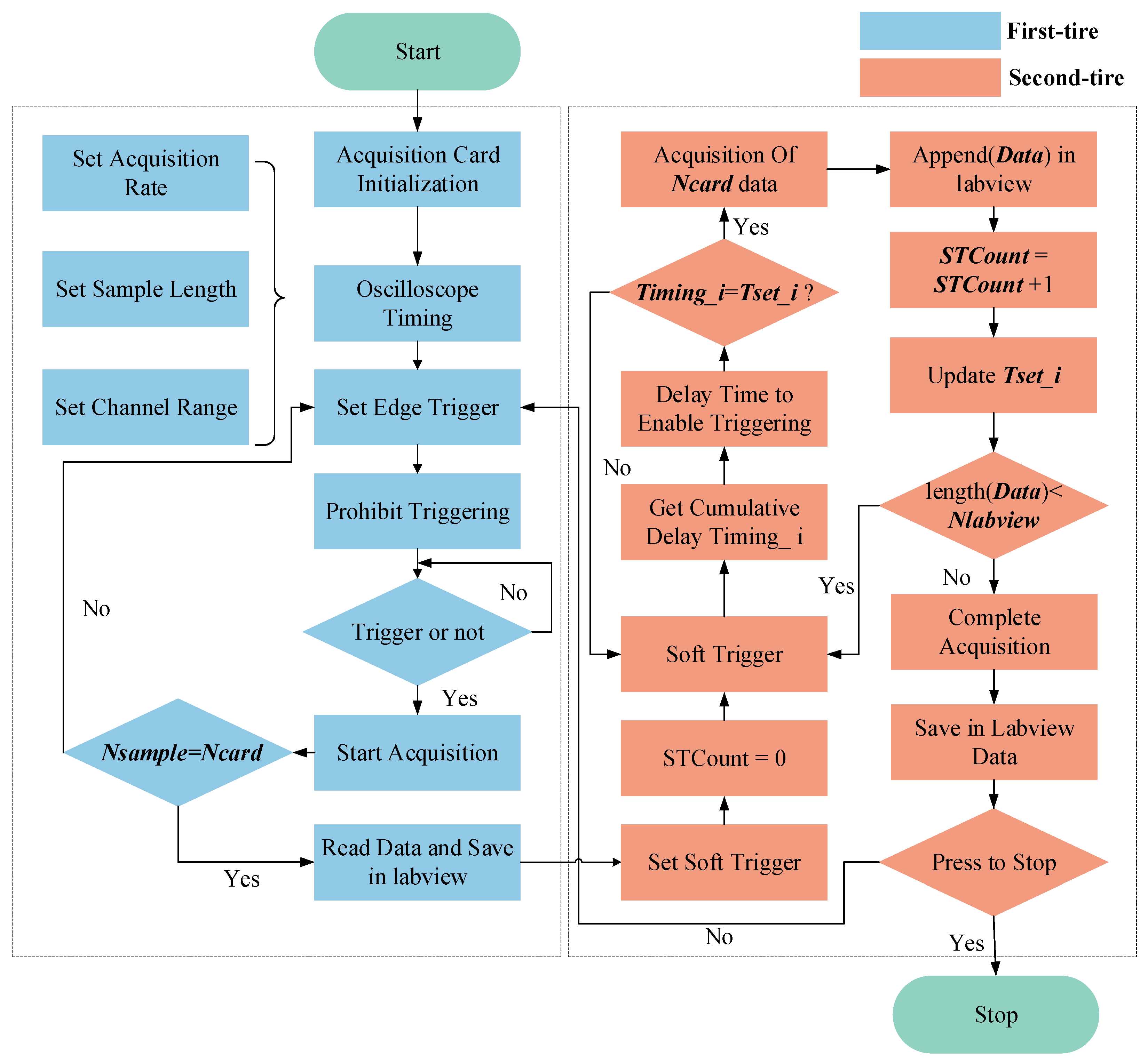
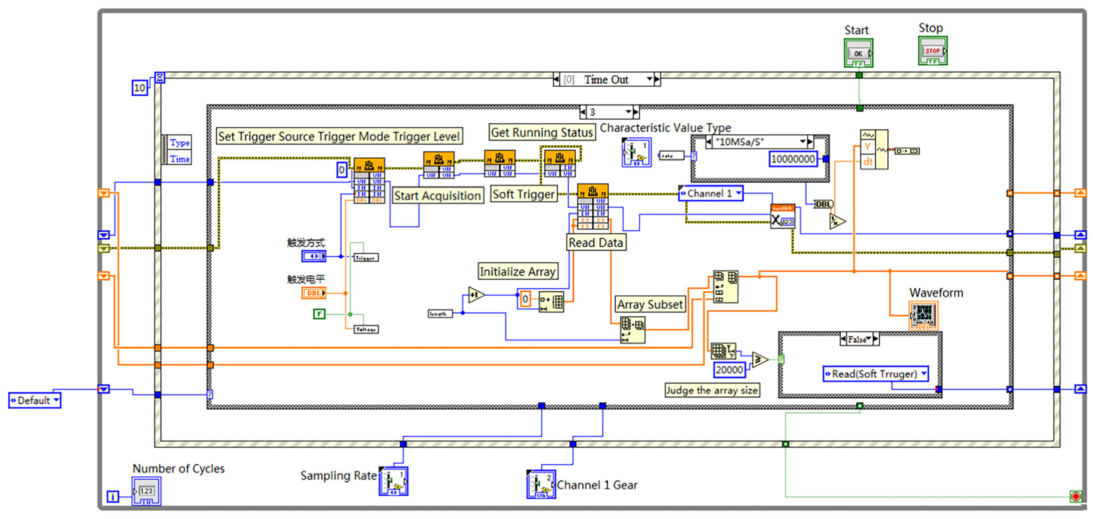
3.2. Data Acquisition Based on LabVIEW Double Layer Multiple Times of Timing Triggering
- (1)
- Flow chart
- (2)
- The principle of double layer multiple timing trigger
- (3)
- Pseudocode (Algorithm 2)
| Algorithm 2: Data Acquisition | |
| 1 | Initialization = 10 M/s, = 500 samples, = CH1, , |
| 2 | Set virtual oscilloscope timing |
| 3 | While button_stop == 1: |
| 4 | IF length (Data) < : |
| 5 | Trigger parameter setting: |
| 6 | IF Trigger: |
| 7 | Acquisition data is stored in the memory of the acquisition card |
| 8 | Else: |
| 9 | Return Step 5 |
| 10 | Data --> |
| 11 | Trigger parameter setting: |
| IF length(Data) < : | |
| 12 | = 1 |
| 13 | Timing soft trigger subroutine, get |
| 14 | = ; |
| 15 | IF = : |
| 16 | continuous data acquisition by capture card |
| 17 | |
| 18 | Return Step 14 |
| 19 | --> |
| 20 | Data-->excel sheet |
- (4)
- Implementation
| Algorithm 3: Timing soft trigger subroutine | |
| Problem solved: achieve dynamic delay of the acquisition window Input: Output: | |
| 1 | |
| 2 | Return |
4. Experiments
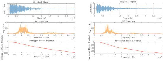
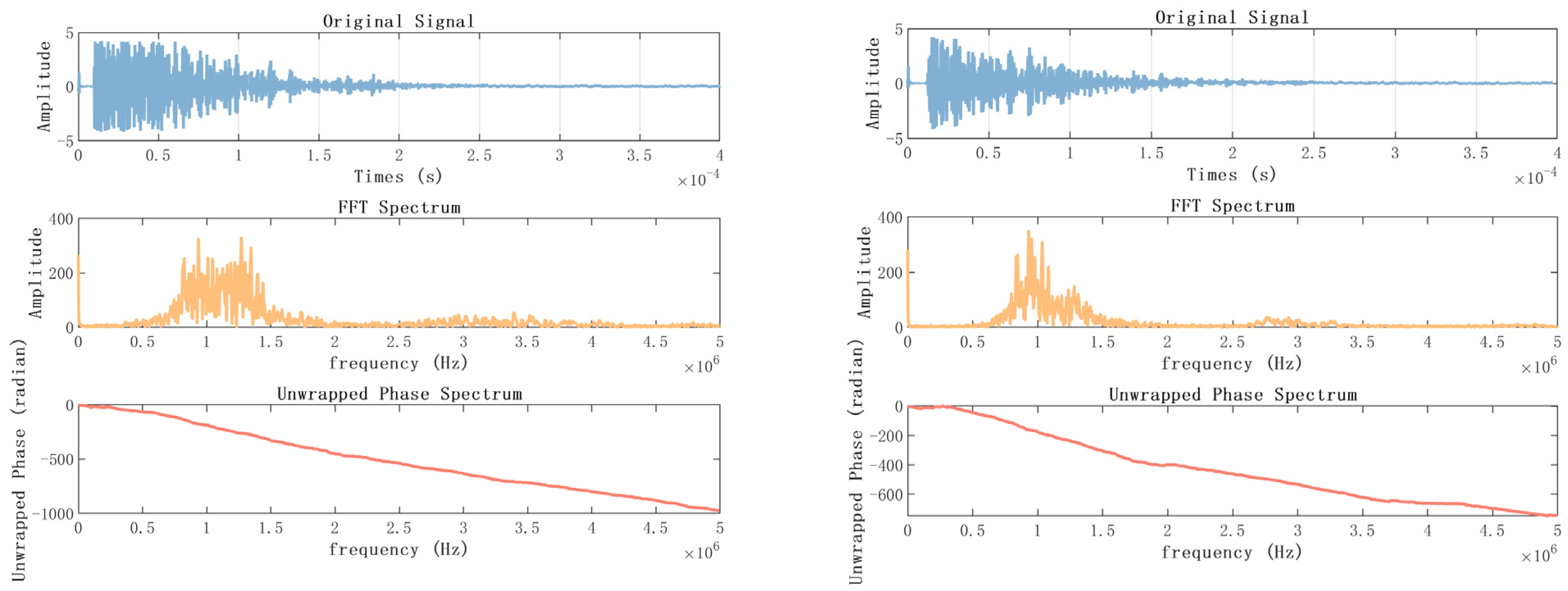
4.1. Double-Layer Multiple Trigger Sampling Verification
- (1)
- Test sample: a plexiglass cylinder with a diameter and height of 6 cm. Its density was 1.18 g/.
- (2)
- Parameter setting
- (3)
- Experimental results
4.2. Plexiglass Ultrasonic Acquisition Verification
4.3. Validation of Ultrasonic Acquisition of the Chinese Fir
- (1)
- (2)
- Detection direction: axial
- (3)
- Detection system parameters: as above
4.4. Validation of Ultrasonic Acquisition of the Radermachera sinica
- (1)
- Detection object: Chinese fir samples as shown in Figure 20
- (2)
- Detection direction: radial as shown in Figure 21
- (3)
- Detection system parameters: as above
5. Discussion and Conclusions
Author Contributions
Funding
Institutional Review Board Statement
Informed Consent Statement
Data Availability Statement
Conflicts of Interest
References
- Taheri, H.; Hassen, A.A. Nondestructive Ultrasonic Inspection of Composite Materials: A Comparative Advantage of Phased Array Ultrasonic. Appl. Sci. 2019, 9, 1628. [Google Scholar] [CrossRef]
- Dwivedi, S.K.; Vishwakarma, M.; Soni, P.A. Advances and Researches on Non Destructive Testing: A Review. Mater. Today Proc. 2018, 5 Pt 1, 3690–3698. [Google Scholar]
- Chimenti, D.E. Review of air-coupled ultrasonic materials characterization. Ultrasonics 2014, 54, 1804–1816. [Google Scholar] [CrossRef] [PubMed]
- Mihura, B. LabVIEW for Data Acquisition; Pearson Education: Upper Saddle River, NJ, USA, 2001. [Google Scholar]
- Miao, C.; Zhou, F.; Ye, C.; Liu, J. Design of an Ultrasonic Detecting System Based on LabVIEW. In Proceedings of the 2009 2nd International Congress on Image and Signal Processing, Tianjin, China, 17–19 October 2009; IEEE: Piscataway, NJ, USA, 2009. [Google Scholar]
- Niu, H.; Sun, F.; Wang, Y.; Li, L.; Li, D.; Fan, Y. Virtual ultrasonic waveform acquisition and analysis system based on LabVIEW and PCI-12400 A/D card. In Proceedings of the 2009 9th International Conference on Electronic Measurement & Instruments, Beijing, China, 16–19 August 2009; IEEE: Piscataway, NJ, USA, 2009. [Google Scholar]
- Roy, B.K.; Santhosh, K.V.; Bharti, R.K.; Kanthmani, R. LabVIEW implementation of liquid density measurement using ultrasonic transducers. In Proceedings of the International Conference on Information Communication and Embedded Systems (ICICES2014), Chennai, India, 27–28 February 2014; IEEE: Piscataway, NJ, USA, 2014. [Google Scholar]
- Kalkman, C. LabVIEW: A software system for data acquisition, data analysis, and instrument control. J. Clin. Monit. 1995, 11, 51–58. [Google Scholar] [CrossRef] [PubMed]
- Chen, N.; Qi, C.; Zheng, J.; Fan, D.; Fan, S. Impedance Characteristics Test of Ultrasonic motor Based on Labview and FPGA. In Proceedings of the CSAA/IET International Conference on Aircraft Utility Systems (AUS 2018), Guiyang, China, 19–22 June 2018; Institution of Engineering and Technology: London, UK, 2018. [Google Scholar]
- Puantha, R.; Khammarew, W.; Tong-On, A.; Saphet, P. The speed of sound in air of pipe acoustic resonance via the Arduino with LabVIEW interface. Phys. Educ. 2018, 54, 015009. [Google Scholar] [CrossRef]
- Stefenon, S.F.; Oliveira, J.R.; Coelho, A.S.; Meyer, L.H. Diagnostic of Insulators of Conventional Grid Through LabVIEW Analysis of FFT Signal Generated from Ultrasound Detector. IEEE Lat. Am. Trans. 2017, 15, 884–889. [Google Scholar] [CrossRef]
- Ying, G.; Zhenzhen, W.; Li, K.; Qiang, D.; Jinghui, L. Heart sound and ECG signal analysis and detection system based on LabVIEW. In Proceedings of the 2018 Chinese Control and Decision Conference (CCDC), Shenyang, China, 9–11 June 2018; IEEE: Piscataway, NJ, USA, 2018. [Google Scholar]
- Lv, D.; Zi, J.; Gao, M.; Xi, R.; Huang, X. Detection of Water Changes in Plant Stems In Situ by the Primary Echo of Ultrasound RF with an Improved AIC Algorithm. Sensors 2022, 23, 20. [Google Scholar] [CrossRef] [PubMed]
- Lv, D.; Zi, J.; Huang, X.; Gao, M.; Xi, R.; Li, W.; Wang, Z. Feature Extraction on the Difference of Plant Stem Structure Based on Ultrasound Energy. Agriculture 2023, 13, 52. [Google Scholar] [CrossRef]
- Tian, Z. Fir Ultrasonic Non-Destructive Testing Test Research; Nanjing Tech University: Nanjing, China, 2015. [Google Scholar]
- Fathi, H.; Nasir, V.; Kazemirad, S. Prediction of the mechanical properties of wood using guided wave propagation and machine learning. Constr. Build. Mater. 2020, 262, 120848. [Google Scholar] [CrossRef]
- Vázquez, C.; Gonçalves, R.; Bertoldo, C.; Baño, V.; Vega, A.; Crespo, J.; Guaita, M. Determination of the mechanical properties of Castanea sativa Mill. using ultrasonic wave propagation and comparison with static compression and bending methods. Wood Sci. Technol. 2015, 49, 607–622. [Google Scholar] [CrossRef]
- Yang, H.; Yu, L.; Wang, L. Effect of moisture content on the ultrasonic acoustic properties of wood. J. For. Res. 2015, 26, 753–757. [Google Scholar] [CrossRef]
- Carrillo, M.; Carreon, H.G. Ultrasonic determination of the elastic and shear modulus on aged wood. In Nondestructive Characterization and Monitoring of Advanced Materials, Aerospace, Civil Infrastructure, and Transportation XIII; SPIE: Bellingham, WA, USA, 2019. [Google Scholar]
- Ettelaei, A.; Layeghi, M.; Hosseinabadi, H.Z.; Ebrahimi, G. Prediction of modulus of elasticity of poplar wood using ultrasonic technique by applying empirical correction factors. Measurement 2019, 135, 392–399. [Google Scholar] [CrossRef]
- Jiang, J.; Bachtiar, E.V.; Lu, J.; Niemz, P. Comparison of moisture-dependent orthotropic Young’s moduli of Chinese fir wood determined by ultrasonic wave method and static compression or tension tests. Eur. J. Wood Wood Prod. 2018, 76, 953–964. [Google Scholar] [CrossRef]
- Gouda, M.; Bekhit, A.E.-D.; Tang, Y.; Huang, Y.; Huang, L.; He, Y.; Li, X. Recent innovations of ultrasound green technology in herbal phytochemistry: A review. Ultrason. Sonochem. 2021, 73, 105538. [Google Scholar] [CrossRef] [PubMed]
- Mousavi, M.; Gandomi, A.H. Wood hole-damage detection and classification via contact ultrasonic testing. Constr. Build. Mater. 2021, 307, 124999. [Google Scholar] [CrossRef]
- Dinulică, F.; Stanciu, M.D.; Savin, A. Correlation between anatomical grading and acoustic–elastic properties of resonant spruce wood used for musical instruments. Forests 2021, 12, 1122. [Google Scholar] [CrossRef]
- Carreon, H.; Carrillo, M. Determination of the Ultrasonic Velocity on a Recent and Aged Pine Wood. In Proceedings of the 2021 48th Annual Review of Progress in Quantitative Nondestructive Evaluation, Online, 28–30 July 2021; American Society of Mechanical Engineers: New York, NY, USA, 2021. [Google Scholar]

























| Actual Thickness | Collection Direction | First Echo Signal Time (DAQ) (s) | First Echo Signal Time (Oscillograph) (s) | Detection of Thickness (cm) |
|---|---|---|---|---|
| 6 cm | Axial | 2.14 × 10−5 ± 1.56 × 10−7 | 2.21 × 10−5 ± 1.67 × 10−7 | 6.08 × 100 ± 1.99 × 10−2 |
| Radial | 2.12 × 10−5 ± 1.33 × 10−7 | 2.15 × 10−5 ± 1.47 × 10−7 | 6.07 × 100 ± 1.52 × 10−2 | |
| 10 cm | Axial | 3.64 × 10−5 ± 9.17 × 10−8 | 3.65 × 10−5 ± 4.77 × 10−7 | 1.01 × 101 ± 1.25 × 10−2 |
| Radial | 3.66 × 10−5 ± 9.80 × 10−8 | 3.65 × 10−5 ± 4.80 × 10−7 | 1.01 × 101 ± 1.34 × 10−2 | |
| 6 cm + 10 cm | Axial | 5.87 × 10−5 ± 9.80 × 10−8 | 5.88 × 10−5 ± 1.84 × 10−7 | 1.61 × 101 ± 1.34 × 10−2 |
| Number of Times | Axial Ultrasound First Echo Signal Time (s) | Axial Speed (0 m/s) |
|---|---|---|
| 1 | 1.21 × 10−5 | 4.96 × 103 |
| 2 | 1.20 × 10−5 | 5.00 × 103 |
| 3 | 1.21 × 10−5 | 4.96 × 103 |
| 4 | 1.21 × 10−5 | 4.96 × 103 |
| 5 | 1.21 × 10−5 | 4.91 × 103 |
| 6 | 1.20 × 10−5 | 5.00 × 103 |
| 7 | 1.20 × 10−5 | 5.00 × 103 |
| 8 | 1.22 × 10−5 | 4.91 × 103 |
| 9 | 1.21 × 10−5 | 4.96 × 103 |
| 10 | 1.21 × 10−5 | 4.96 × 103 |
| Number of Times | Axial Ultrasound First Echo Signal Time (s) | Axial Speed (m/s) |
|---|---|---|
| 1 | 1.39 × 10−5 | 5.04 × 103 |
| 2 | 1.39 × 10−5 | 5.04 × 103 |
| 3 | 1.36 × 10−5 | 5.15 × 103 |
| 4 | 1.35 × 10−5 | 5.19 × 103 |
| 5 | 1.41 × 10−5 | 4.96 × 103 |
| 6 | 1.41 × 10−5 | 4.96 × 103 |
| 7 | 1.40 × 10−5 | 5.00 × 103 |
| 8 | 1.34 × 10−5 | 5.22 × 103 |
| 9 | 1.35 × 10−5 | 5.19 × 103 |
| 10 | 1.36 × 10−5 | 5.15 × 103 |
| Number of Times | First Echo Signal Time (s) | First Echo Signal Time (Oscillograph) (s) |
|---|---|---|
| 1 | 9.92 × 10−6 | 9.96 × 10−6 |
| 2 | 9.76 × 10−6 | 9.76 × 10−6 |
| 3 | 9.60 × 10−6 | 10.24 × 10−6 |
| 4 | 9.41 × 10−6 | 10.04 × 10−6 |
| 5 | 9.90 × 10−6 | 10.32 × 10−6 |
| 6 | 9.90 × 10−6 | 9.76 × 10−6 |
| 7 | 9.76 × 10−6 | 10.17 × 10−6 |
| 8 | 9.54 × 10−6 | 9.68 × 10−6 |
| 9 | 9.86 × 10−6 | 10.52 × 10−6 |
| 10 | 9.76 × 10−6 | 9.67 × 10−6 |
Disclaimer/Publisher’s Note: The statements, opinions and data contained in all publications are solely those of the individual author(s) and contributor(s) and not of MDPI and/or the editor(s). MDPI and/or the editor(s) disclaim responsibility for any injury to people or property resulting from any ideas, methods, instructions or products referred to in the content. |
© 2023 by the authors. Licensee MDPI, Basel, Switzerland. This article is an open access article distributed under the terms and conditions of the Creative Commons Attribution (CC BY) license (https://creativecommons.org/licenses/by/4.0/).
Share and Cite
Huang, X.; Lv, D.; Xi, R.; Gao, M.; Wang, Z.; Gu, L.; Li, W.; Zhang, Y. An Ultrasonic RF Acquisition System for Plant Stems Based on Labview Double Layer Multiple Triggering. Sensors 2023, 23, 7088. https://doi.org/10.3390/s23167088
Huang X, Lv D, Xi R, Gao M, Wang Z, Gu L, Li W, Zhang Y. An Ultrasonic RF Acquisition System for Plant Stems Based on Labview Double Layer Multiple Triggering. Sensors. 2023; 23(16):7088. https://doi.org/10.3390/s23167088
Chicago/Turabian StyleHuang, Xin, Danju Lv, Rui Xi, Mingyuan Gao, Ziqian Wang, Lianglian Gu, Wei Li, and Yan Zhang. 2023. "An Ultrasonic RF Acquisition System for Plant Stems Based on Labview Double Layer Multiple Triggering" Sensors 23, no. 16: 7088. https://doi.org/10.3390/s23167088
APA StyleHuang, X., Lv, D., Xi, R., Gao, M., Wang, Z., Gu, L., Li, W., & Zhang, Y. (2023). An Ultrasonic RF Acquisition System for Plant Stems Based on Labview Double Layer Multiple Triggering. Sensors, 23(16), 7088. https://doi.org/10.3390/s23167088

