Video-Based Human Activity Recognition Using Deep Learning Approaches
Abstract
1. Introduction
- (i)
- A systematic review of the literature was conducted on themes related to HAR;
- (ii)
- A label smoothing technique was tested with a 3D ResNet-50 in the HMDB51;
- (iii)
- A model based on a semi-supervised learning methodology was evaluated in the HMDB51;
- (iv)
- The results analysis of the proposed deep learning approach are presented based on the accuracy indicator applied to the HMDB51.
2. Related Works
3. Materials
- (i)
- General actions related to the face (talking, laughing, and smiling);
- (ii)
- Facial actions with objects (eating, drinking, smoking);
- (iii)
- General body movements (clapping, climbing stairs, jumping, sitting);
- (iv)
- Body movements interacting with objects (kicking, dribbling, pedaling, shooting, and hitting);
- (v)
- Body movements with human interactions (hug, kiss, and greet).
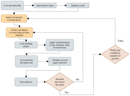
4. Methods
4.1. 3D ResNet
4.2. Two-Dimensional Vision Transformer
4.3. Pre-Processsing and Metrics
5. Results
5.1. Supervised Learning
5.2. Semi-Supervised Learning
5.3. Discussion
6. Conclusions
Author Contributions
Funding
Institutional Review Board Statement
Informed Consent Statement
Data Availability Statement
Conflicts of Interest
References
- Anguita, D.; Ghio, A.; Oneto, L.; Parra, X.; Reyes-Ortiz, J.L. A public domain dataset for human activity recognition using smartphones. In Proceedings of the European Symposium on Artificial Neural Networks, Computational Intelligence and Machine Learning, Bruges, Belgium, 24–26 April 2013; Volume 3, pp. 437–442. [Google Scholar]
- Babiker, M.; Khalifa, O.O.; Htike, K.K.; Hassan, A.; Zaharadeen, M. Automated daily human activity recognition for video surveillance using neural network. In Proceedings of the International Conference on Smart Instrumentation, Measurement and Application, Putrajaya, Malaysia, 28–30 November 2017; Volume 4, pp. 1–5. [Google Scholar] [CrossRef]
- Taha, A.; Zayed, H.; Khalifa, M.E.; El-Horbaty, E.M. A human activity recognition for surveillance applications. In Proceedings of the International Conference on Information Technology, Bhubaneswar, India, 21–23 December 2015; Volume 7, pp. 577–586. [Google Scholar] [CrossRef]
- Piyathilaka, L.; Kodagoda, S. Human activity recognition for domestic robots. In Field and Service Robotics; Springer: Berlin/Heidelberg, Germany, 2015; Volume 105, pp. 395–408. [Google Scholar] [CrossRef]
- Hendry, D.; Chai, K.; Campbell, A.; Hopper, L.; O’Sullivan, P.; Straker, L. Development of a human activity recognition system for ballet tasks. Sports Med.-Open 2020, 6, 10. [Google Scholar] [CrossRef]
- Jalal, A.; Kamal, S.H.; Kim, D.H. A depth video sensor-based life-logging human activity recognition system for elderly care in smart indoor environments. Sensors 2014, 14, 11735–11759. [Google Scholar] [CrossRef]
- Halilaj, E.; Rajagopal, A.; Fiterau, M.; Hicks, J.L.; Hastie, T.J.; Delp, S.L. Machine learning in human movement biomechanics: Best practices, common pitfalls, and new opportunities. J. Biomech. 2018, 81, 1–11. [Google Scholar] [CrossRef] [PubMed]
- Zhang, H.B.; Zhang, Y.X.; Zhong, B.; Lei, Q.; Yang, L.; Du, J.X.; Chen, D.S. A comprehensive survey of vision-based human action recognition methods. Sensors 2019, 19, 1005. [Google Scholar] [CrossRef] [PubMed]
- Yu, Z.; Du, H.; Xiao, D.; Wang, Z.; Han, Q.; Guo, B. Recognition of human computer operations based on keystroke sensing by smartphone microphone. IEEE Internet Things J. 2018, 5, 1156–1168. [Google Scholar] [CrossRef]
- Kashevnik, A.; Kruglov, M.; Lashkov, I.; Teslya, N.; Mikhailova, P.; Ripachev, E.; Malutin, V.; Saveliev, N.; Ryabchikov, I. Human psychophysiological activity estimation based on smartphone camera and wearable electronics. Future Internet 2020, 12, 111. [Google Scholar] [CrossRef]
- Coelho, Y.L. Development of a human activity recognition and remote monitoring system using a wearable device. Master’s Thesis, Federal University of Espirito Santo, Vitoria, Brazil, 2017. [Google Scholar]
- Rodríguez-Moreno, I.; Martínez-Otzeta, J.M.; Sierra, B.; Rodriguez, I.; Jauregi, E. Video activity recognition: State-of-the-art. Sensors 2019, 19, 3160. [Google Scholar] [CrossRef] [PubMed]
- Borré, A.; Seman, L.O.; Camponogara, E.; Stefenon, S.F.; Mariani, V.C.; Coelho, L.S. Machine fault detection using a hybrid CNN-LSTM attention-based model. Sensors 2023, 23, 4512. [Google Scholar] [CrossRef]
- Singh, G.; Stefenon, S.F.; Yow, K.C. Interpretable visual transmission lines inspections using pseudo-prototypical part network. Mach. Vis. Appl. 2023, 34, 41. [Google Scholar] [CrossRef]
- Branco, N.W.; Cavalca, M.S.M.; Stefenon, S.F.; Leithardt, V.R.Q. Wavelet LSTM for fault forecasting in electrical power grids. Sensors 2022, 22, 8323. [Google Scholar] [CrossRef]
- Fernandes, F.; Stefenon, S.F.; Seman, L.O.; Nied, A.; Ferreira, F.C.S.; Subtil, M.C.M.; Klaar, A.C.R.; Leithardt, V.R.Q. Long short-term memory stacking model to predict the number of cases and deaths caused by COVID-19. J. Intell. Fuzzy Syst. 2022, 42, 6221–6234. [Google Scholar] [CrossRef]
- Stefenon, S.F.; Yow, K.C.; Nied, A.; Meyer, L.H. Classification of distribution power grid structures using inception v3 deep neural network. Electr. Eng. 2022, 104, 4557–4569. [Google Scholar] [CrossRef]
- Klaar, A.C.R.; Stefenon, S.F.; Seman, L.O.; Mariani, V.C.; Coelho, L.d.S. Optimized EWT-Seq2Seq-LSTM with attention mechanism to insulators fault prediction. Sensors 2023, 23, 3202. [Google Scholar] [CrossRef]
- Corso, M.P.; Perez, F.L.; Stefenon, S.F.; Yow, K.C.; García Ovejero, R.; Leithardt, V.R.Q. Classification of contaminated insulators using k-nearest neighbors based on computer vision. Computers 2021, 10, 112. [Google Scholar] [CrossRef]
- Beddiar, D.R.; Nini, B.; Sabokrou, M.; Hadid, A. Vision-based human activity recognition: A survey. Multimed. Tools Appl. 2020, 79, 30509–30555. [Google Scholar] [CrossRef]
- Carreira, J.; Zisserman, A. Quo vadis, action recognition? A new model and the kinetics dataset. In Proceedings of the Conference on Computer Vision and Pattern Recognition, Salt Lake City, UT, USA, 18–22 June 2018; pp. 4724–4733. [Google Scholar]
- Cherian, A.; Fernando, B.; Harandi, M.; Gould, S. Generalized rank pooling for activity recognition. In Proceedings of the Conference on Computer Vision and Pattern Recognition, Honolulu, HI, USA, 21–26 July 2017; pp. 1631–1640. [Google Scholar]
- Zhu, J.; Zhu, Z.; Zou, W. End-to-end video-level representation learning for action recognition. In Proceedings of the International Conference on Pattern Recognition, Salt Lake City, UT, USA, 18–22 June 2018; pp. 1768–1773. [Google Scholar] [CrossRef]
- Dai, C.; Liu, X.; Lai, J. Human action recognition using two-stream attention based LSTM networks. Appl. Soft Comput. 2020, 86, 105820. [Google Scholar] [CrossRef]
- Stefenon, S.F.; Kasburg, C.; Nied, A.; Klaar, A.C.R.; Ferreira, F.C.S.; Branco, N.W. Hybrid deep learning for power generation forecasting in active solar trackers. IET Gener. Transm. Distrib. 2020, 14, 5667–5674. [Google Scholar] [CrossRef]
- Kasburg, C.; Stefenon, S.F. Deep learning for photovoltaic generation forecast in active solar trackers. IEEE Lat. Am. Trans. 2019, 17, 2013–2019. [Google Scholar] [CrossRef]
- Ullah, A.; Muhammad, K.; Del Ser, J.; Baik, S.W.; Albuquerque, V.H.d. Activity recognition using temporal optical flow convolutional features and multilayer LSTM. IEEE Trans. Ind. Electron. 2019, 66, 9692–9702. [Google Scholar] [CrossRef]
- Islam, M.M.; Nooruddin, S.; Karray, F.; Muhammad, G. Human activity recognition using tools of convolutional neural networks: A state of the art review, data sets, challenges, and future prospects. Comput. Biol. Med. 2022, 149, 106060. [Google Scholar] [CrossRef]
- Hao, W.; Zhang, Z. Spatiotemporal distilled dense-connectivity network for video action recognition. Pattern Recognit. 2019, 92, 13–24. [Google Scholar] [CrossRef]
- Souza, B.J.; Stefenon, S.F.; Singh, G.; Freire, R.Z. Hybrid-YOLO for classification of insulators defects in transmission lines based on UAV. Int. J. Electr. Power Energy Syst. 2023, 148, 108982. [Google Scholar] [CrossRef]
- Sopelsa Neto, N.F.; Stefenon, S.F.; Meyer, L.H.; Ovejero, R.G.; Leithardt, V.R.Q. Fault prediction based on leakage current in contaminated insulators using enhanced time series forecasting models. Sensors 2022, 22, 6121. [Google Scholar] [CrossRef]
- Klaar, A.C.R.; Stefenon, S.F.; Seman, L.O.; Mariani, V.C.; Coelho, L.d.S. Structure optimization of ensemble learning methods and seasonal decomposition approaches to energy price forecasting in Latin America: A case study about Mexico. Energies 2023, 16, 3184. [Google Scholar] [CrossRef]
- Stefenon, S.F.; Seman, L.O.; Aquino, L.S.; dos Santos Coelho, L. Wavelet-Seq2Seq-LSTM with attention for time series forecasting of level of dams in hydroelectric power plants. Energy 2023, 274, 127350. [Google Scholar] [CrossRef]
- Stefenon, S.F.; Singh, G.; Yow, K.C.; Cimatti, A. Semi-ProtoPNet deep neural network for the classification of defective power grid distribution structures. Sensors 2022, 22, 4859. [Google Scholar] [CrossRef]
- Vieira, J.C.; Sartori, A.; Stefenon, S.F.; Perez, F.L.; de Jesus, G.S.; Leithardt, V.R.Q. Low-cost CNN for automatic violence recognition on embedded system. IEEE Access 2022, 10, 25190–25202. [Google Scholar] [CrossRef]
- Glasenapp, L.A.; Hoppe, A.F.; Wisintainer, M.A.; Sartori, A.; Stefenon, S.F. OCR applied for identification of vehicles with irregular documentation using IoT. Electronics 2023, 12, 1083. [Google Scholar] [CrossRef]
- Hara, K. Can spatiotemporal 3D CNNs retrace the history of 2D CNNs and ImageNet? In Proceedings of the Conference on Computer Vision and Pattern Recognition, Salt Lake City, UT, USA, 18–22 June 2018; pp. 6546–6555. [Google Scholar]
- Duta, I.C.; Ionescu, B.; Aizawa, K.; Sebe, N. Spatio-temporal vector of locally max pooled features for action recognition in videos. In Proceedings of the Conference on Computer Vision and Pattern Recognition, Honolulu, HI, USA, 21–26 July 2017; pp. 5288–5297. [Google Scholar]
- Hara, K.; Kataoka, H.; Satoh, Y. Learning spatio-temporal features with 3D residual networks for action recognition. In Proceedings of the International Conference on Computer Vision Workshops, Venice, Italy, 22–29 October 2017; pp. 3150–3158. [Google Scholar]
- Hou, J.; Wu, X.; Sun, Y.; Jia, Y. Content-attention representation by factorized action-scene network for action recognition. IEEE Trans. Multimed. 2018, 20, 1537–1547. [Google Scholar] [CrossRef]
- Wang, X.; Gao, L.; Song, J.; Shen, H.T. Beyond frame-level CNN: Saliency-aware 3-D CNN with LSTM for video action recognition. IEEE Signal Process. Lett. 2017, 24, 510–514. [Google Scholar] [CrossRef]
- Wang, X.; Gao, L.; Wang, P.; Sun, X.; Liu, X. Two-stream 3-D convNet fusion for action recognition in videos with arbitrary size and length. IEEE Trans. Multimed. 2018, 20, 634–644. [Google Scholar] [CrossRef]
- Yuan, Y.; Zhao, Y.; Wang, Q. Action recognition using spatial-optical data organization and sequential learning framework. Neurocomputing 2018, 315, 221–233. [Google Scholar] [CrossRef]
- Zhou, Y.; Sun, X.; Zha, Z.J.; Zeng, W. MiCT: Mixed 3D/2D convolutional tube for human action recognition. In Proceedings of the Conference on Computer Vision and Pattern Recognition, Salt Lake City, UT, USA, 18–22 June 2018; pp. 7229–7238. [Google Scholar]
- Yang, H.; Yuan, C.; Li, B.; Du, Y.; Xing, J.; Hu, W.; Maybank, S.J. Asymmetric 3D convolutional neural networks for action recognition. Pattern Recognit. 2019, 85, 1–12. [Google Scholar] [CrossRef]
- Hou, R.; Chen, C.; Shah, M. Tube convolutional neural network (T-CNN) for action detection in videos. In Proceedings of the International Conference on Computer Vision, Venice, Italy, 22–29 October 2017; pp. 2859–2868. [Google Scholar]
- Jing, L.; Yang, X.; Tian, Y. Video you only look once: Overall temporal convolutions for action recognition. J. Vis. Commun. Image Represent. 2018, 52, 58–65. [Google Scholar] [CrossRef]
- Li, J.; Liu, X.; Zhang, M.; Wang, D. Spatio-temporal deformable 3D ConvNets with attention for action recognition. Pattern Recognit. 2020, 98, 107037. [Google Scholar] [CrossRef]
- Nguyen, T.V.; Mirza, B. Dual-layer kernel extreme learning machine for action recognition. Neurocomputing 2017, 260, 123–130. [Google Scholar] [CrossRef]
- Tu, Z.; Xie, W.; Qin, Q.; Poppe, R.; Veltkamp, R.C.; Li, B.; Yuan, J. Multi-stream CNN: Learning representations based on human-related regions for action recognition. Pattern Recognit. 2018, 79, 32–43. [Google Scholar] [CrossRef]
- Carreira, J.; Noland, E.; Hillier, C.; Zisserman, A. A short note on the kinetics-700 human action dataset. arXiv 2019, arXiv:1907.06987. [Google Scholar]
- Karpathy, A.; Toderici, G.; Shetty, S.; Leung, T.; Sukthankar, R.; Li, F.-F. Large-scale video classification with convolutional neural networks. In Proceedings of the Conference on Computer Vision and Pattern Recognition, Columbus, OH, USA, 24–27 June 2014; pp. 1725–1732. [Google Scholar]
- Wen, L.; Li, X.; Gao, L. A transfer convolutional neural network for fault diagnosis based on ResNet-50. Neural Comput. Appl. 2020, 32, 6111–6124. [Google Scholar] [CrossRef]
- He, F.; Liu, T.; Tao, D. Why ResNet works? Residuals generalize. IEEE Trans. Neural Netw. Learn. Syst. 2020, 31, 5349–5362. [Google Scholar] [CrossRef]
- Xue, S.; Abhayaratne, C. Region-of-interest aware 3D ResNet for classification of COVID-19 chest computerised tomography scans. IEEE Access 2023, 11, 28856–28872. [Google Scholar] [CrossRef]
- Li, B.; He, Y. An improved ResNet based on the adjustable shortcut connections. IEEE Access 2018, 6, 18967–18974. [Google Scholar] [CrossRef]
- Paing, M.P.; Pintavirooj, C. Adenoma dysplasia grading of colorectal polyps using fast fourier convolutional ResNet (FFC-ResNet). IEEE Access 2023, 11, 16644–16656. [Google Scholar] [CrossRef]
- Wang, H.; Ji, Y.; Song, K.; Sun, M.; Lv, P.; Zhang, T. ViT-P: Classification of genitourinary syndrome of menopause from OCT images based on vision transformer models. IEEE Trans. Instrum. Meas. 2021, 70, 1–14. [Google Scholar] [CrossRef]
- Xu, P.; Zhang, L. A fault diagnosis method for rolling bearing based on 1D-ViT model. IEEE Access 2023, 11, 39664–39674. [Google Scholar] [CrossRef]
- Xin, M.; Zhang, H.; Wang, H.; Sun, M.; Yuan, D. ARCH: Adaptive recurrent-convolutional hybrid networks for long-term action recognition. Neurocomputing 2016, 178, 87–102. [Google Scholar] [CrossRef] [PubMed]
- Ullah, A.; Muhammad, K.; Baik, S.W. Action recognition in video sequences using deep bi-directional LSTM with CNN Features. IEEE Access 2018, 6, 1155–1166. [Google Scholar] [CrossRef]
- Hu, K.; Zheng, F.; Weng, L.; Ding, Y.; Jin, J. Action recognition algorithm of spatio-temporal differential LSTM based on feature enhancement. Appl. Sci. 2021, 11, 7876. [Google Scholar] [CrossRef]
- Kuehne, H.; Jhuang, H.; Garrote, E.; Poggio, T.; Serre, T. HMDB: A large video database for human motion recognition. In Proceedings of the International Conference on Computer Vision, Barcelona, Spain, 6–13 November 2011; pp. 2556–2563. [Google Scholar]
- Caron, M.; Touvron, H.; Misra, I.; Jégou, H.; Mairal, J.; Bojanowski, P.; Joulin, A. Emerging properties in self-supervised vision transformers. In Proceedings of the IEEE/CVF International Conference on Computer Vision, Montreal, BC, Canada, 10–17 October 2021. [Google Scholar] [CrossRef]
- He, R.; Liu, Y.; Xiao, Y.; Lu, X.; Zhang, S. Deep spatio-temporal 3D DenseNet with multiscale ConvLSTM-ResNet network for citywide traffic flow forecasting. Knowl.-Based Syst. 2022, 250, 109054. [Google Scholar] [CrossRef]
- Yang, M.; Huang, X.; Huang, L.; Cai, G. Diagnosis of Parkinson’s disease based on 3D ResNet: The frontal lobe is crucial. Biomed. Signal Process. Control 2023, 85, 104904. [Google Scholar] [CrossRef]
- Khodaee, P.; Esfahanipour, A.; Mehtari Taheri, H. Forecasting turning points in stock price by applying a novel hybrid CNN-LSTM-ResNet model fed by 2D segmented images. Eng. Appl. Artif. Intell. 2022, 116, 105464. [Google Scholar] [CrossRef]
- Dentamaro, V.; Giglio, P.; Impedovo, D.; Moretti, L.; Pirlo, G. AUCO ResNet: An end-to-end network for COVID-19 pre-screening from cough and breath. Pattern Recognit. 2022, 127, 108656. [Google Scholar] [CrossRef]
- Ning, J.; Zhao, H.; Lan, L.; Sun, P.; Feng, Y. A computer-aided detection system for the detection of lung nodules based on 3D-ResNet. Appl. Sci. 2019, 9, 5544. [Google Scholar] [CrossRef]
- Carreira, J.; Noland, E.; Banki-Horvath, A.; Hillier, C.; Zisserman, A. A short note about kinetics-600. arXiv 2018, arXiv:1808.01340. [Google Scholar] [CrossRef]
- Monfort, M.; Andonian, A.; Zhou, B.; Ramakrishnan, K.; Bargal, S.A.; Yan, T.; Brown, L.; Fan, Q.; Gutfreund, D.; Vondrick, C.; et al. Moments in time dataset: One million videos for event understanding. IEEE Trans. Pattern Anal. Mach. Intell. 2019, 42, 502–508. [Google Scholar] [CrossRef] [PubMed]
- Müller, R.; Kornblith, S.; Hinton, G.E. When does label smoothing help? Adv. Neural Inf. Process. Syst. 2019, 32, 1–10. [Google Scholar]
- Dosovitskiy, A.; Beyer, L.; Kolesnikov, A.; Weissenborn, D.; Zhai, X.; Unterthiner, T.; Dehghani, M.; Minderer, M.; Heigold, G.; Gelly, S.; et al. An image is worth 16 × 16 words: Transformers for image recognition at scale. arXiv 2020, arXiv:2010.11929. [Google Scholar]
- Tabata, A.N.; Zimmer, A.; dos Santos Coelho, L.; Mariani, V.C. Analyzing CARLA’s performance for 2D object detection and monocular depth estimation based on deep learning approaches. Expert Syst. Appl. 2023, 227, 120200. [Google Scholar] [CrossRef]
- Zhang, H.; Dong, Z.; Li, B.; He, S. Multi-scale MLP-mixer for image classification. Knowl.-Based Syst. 2022, 258, 109792. [Google Scholar] [CrossRef]
- Fernando, B.; Bilen, H.; Gavves, E.; Gould, S. Self-supervised video representation learning with odd-one-out networks. In Proceedings of the Conference on Computer Vision and Pattern Recognition, Honolulu, HI, USA, 21–26 July 2017; pp. 532–539. [Google Scholar]
- Lee, H.; Huang, J.B.; Singh, M.; Yang, M.H. Unsupervised representation learning by sorting sequences. In Proceedings of the International Conference on Computer Vision, Venice, Italy, 22–29 October 2017; pp. 667–676. [Google Scholar]
- Liu, Z.; Wang, L.; Zheng, N. Content-aware attention network for action recognition. In Artificial Intelligence Applications and Innovations; Iliadis, L., Maglogiannis, I., Plagianakos, V., Eds.; Springer: Berlin/Heidelberg, Germany, 2018; Volume 519, pp. 109–120. [Google Scholar]
- Tan, M.; Le, Q. Efficientnet: Rethinking model scaling for convolutional neural networks. In Proceedings of the International Conference on Machine Learning, Long Beach, CA, USA, 9–15 June 2019; Volume 97, pp. 6105–6114. [Google Scholar]
- Zoph, B.; Vasudevan, V.; Shlens, J.; Le, Q. Learning transferable architectures for scalable image recognition. arXiv 2017, arXiv:1707.07012. [Google Scholar]








| Pre-Workout Set | No. Articles | % | Authors |
|---|---|---|---|
| Sports 1M | 7 | 41 | [38,39,40,41,42,43,44] |
| Kinetics | 3 | 18 | [21,37,42] |
| Fudan-Columbia Video Dataset | 1 | 6 | [45] |
| Without pre-workout | 6 | 35 | [27,46,47,48,49,50] |
| Label Smoothing | Train Acc (%) | Validation Acc (%) | Train Loss | Validation Loss |
|---|---|---|---|---|
| No | 75.26 ± 0.59 | 48.9 ± 1.11 | 2.43 ± 0.10 | 11.46 ± 0.65 |
| Yes | 73.06 ± 0.67 | 40.84 ± 1.37 | 3.45 ± 0.06 | 9.48 ± 0.40 |
| Variant | Classifier | Learning Rate | Time Step | Method |
|---|---|---|---|---|
| DINO | 3× Convolutions + Medium Grouping + FCN | 0.001 | 1 | temporal grouping |
| DINO | 3× Convolutions + FCN | 0.1 | 1 | temporal grouping |
| DINO | 1× Convolutions + FCN | 0.1 | 1 | temporal grouping |
| DINO | 2× FCN | 0.1 | 1 | temporal grouping |
| DINO | 1× FCN | 0.1 | 1 | temporal grouping |
| DINO | 1× FCN | 0.1 | 1 | temporal grouping |
| DINO | LSTM + 1× FCN | 0.1 | 4 | 2D with LSTM |
| DINO | LSTM + 1× FCN | 0.1 | 1 | 2D with LSTM |
| Variant | Train Acc (%) | Validation Acc (%) | Train Loss | Validation Loss |
|---|---|---|---|---|
| DINO | 92.3 ± 0.43 | 40.2 ± 0.30 | 70.44 ± 0.10 | 1819.66 ± 0.12 |
| DINO | 96.7 ± 0.35 | 41.0 ± 0.27 | 0.15 ± 0.07 | 2.95 ± 0.23 |
| DINO | 87.1 ± 0.40 | 41.9 ± 0.29 | 0.44 ± 0.04 | 2.55 ± 0.41 |
Disclaimer/Publisher’s Note: The statements, opinions and data contained in all publications are solely those of the individual author(s) and contributor(s) and not of MDPI and/or the editor(s). MDPI and/or the editor(s) disclaim responsibility for any injury to people or property resulting from any ideas, methods, instructions or products referred to in the content. |
© 2023 by the authors. Licensee MDPI, Basel, Switzerland. This article is an open access article distributed under the terms and conditions of the Creative Commons Attribution (CC BY) license (https://creativecommons.org/licenses/by/4.0/).
Share and Cite
Surek, G.A.S.; Seman, L.O.; Stefenon, S.F.; Mariani, V.C.; Coelho, L.d.S. Video-Based Human Activity Recognition Using Deep Learning Approaches. Sensors 2023, 23, 6384. https://doi.org/10.3390/s23146384
Surek GAS, Seman LO, Stefenon SF, Mariani VC, Coelho LdS. Video-Based Human Activity Recognition Using Deep Learning Approaches. Sensors. 2023; 23(14):6384. https://doi.org/10.3390/s23146384
Chicago/Turabian StyleSurek, Guilherme Augusto Silva, Laio Oriel Seman, Stefano Frizzo Stefenon, Viviana Cocco Mariani, and Leandro dos Santos Coelho. 2023. "Video-Based Human Activity Recognition Using Deep Learning Approaches" Sensors 23, no. 14: 6384. https://doi.org/10.3390/s23146384
APA StyleSurek, G. A. S., Seman, L. O., Stefenon, S. F., Mariani, V. C., & Coelho, L. d. S. (2023). Video-Based Human Activity Recognition Using Deep Learning Approaches. Sensors, 23(14), 6384. https://doi.org/10.3390/s23146384

