Analysis of Building Accessibility Using Inertial and Optical Sensors
Abstract
1. Introduction
- High-frequency vibrations caused by small bumps or cracks in the pavement. These can produce a buzzing sensation in the hands, arms and body of the wheelchair user;
- Low-frequency vibrations caused by larger cracks or uneven surfaces. These produce a slower and more pronounced shaking sensation throughout the body;
- Lateral vibrations, which occur when the wheelchair moves over an uneven surface, causing the wheels to wobble from side to side. These are particularly uncomfortable, as the user may feel that the wheelchair is tipping over;
- Vertical vibrations, which occur when the wheelchair hits a bump or a steep slope in the pavement, causing the user to experience a sudden jolt or impact. This is especially uncomfortable for people with back pain or other mobility problems.
2. Methodology
2.1. Related Works
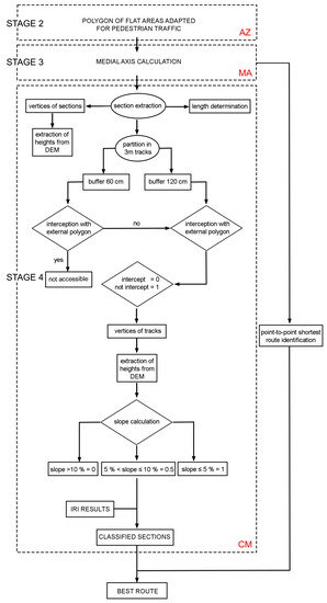
2.2. General Workflow
- Stage 1 (S1): analysis of spatial data for the identification and removal of the obstacles and generation of a digital elevation model (DEM);
- Stage 2 (S2): analysis of interaction with obstacles, barriers and building edges to identify the accessibility zone (AZ), i.e., the region of the study area that is free of obstacles, where it is possible to circulate safely;
- Stage 3 (S3): identification of the medial axis (MA), the departure/starting point (SP), the arrival/end point (EP), and other key points (KP). This process was performed for each zone (buildings, entrances, bus stops, access points to parking lots, etc.) to analyse the possible routes for each AZ;
- Stage 4 (S4): classification of MA branches and generation of the cost matrix (CM), according to the degree of difficulty in terms of mobility, safety and comfort.
2.3. Stage 1: Preliminary Data Processing
2.4. Stage 2: Identification of the AZ
2.5. Stage 3: Determination of the Medial Axis
2.6. Stage 4: Determination and Characterisation of Feasible and Optimal Routes
3. Application of the Methodology to a Real Case
3.1. Initial Point Cloud and DEM by UAV Photogrammetry
3.2. Route Quality Control Using Inertial Sensors
3.3. Determination of the Cost Matrix of All Routes and the Optimal Route
4. Results
5. Discussion
- The workflow permits the use of diverse types of input data (point clouds from photogrammetric or laser scanning processes, architectural plans, digital 3D models, digital vector cartography, etc.);
- The data capture hardware is inexpensive, and the proposed processing workflow method allows rapid processing;
- Use of the medial axis transform algorithm (MAT) rather than a DEM enables almost automatic extraction of candidate accessible routes. This (as far as we know) is a novelty in this field;
- Multivariate analysis can be easily customised for optimal route selection according to user’s needs or preferences;
- Quantification of terrain roughness for objective assessment of route comfort is derived from IMU data and adapted to wheelchair users, which we believe is another novel aspect of this application.
6. Conclusions
Author Contributions
Funding
Institutional Review Board Statement
Informed Consent Statement
Data Availability Statement
Acknowledgments
Conflicts of Interest
References
- Evcil, A.N. Raising Awareness about Accessibility. Procedia Soc. Behav. Sci. 2012, 47, 490–494. [Google Scholar] [CrossRef]
- Saelens, B.E.; Handy, S.L. Built Environment Correlates of Walking: A Review. Med. Sci. Sport. Exerc. 2008, 40, S550–S566. [Google Scholar] [CrossRef] [PubMed]
- Koch, D.; Marcus, L.; Steen, J.; Cutini, V. Accessibility and exclusion. In The Configurational Approach to the Inclusive Design of Urban Spaces, Proceedings of the 7th International Space Syntax Symposium Edited by Ref 021, Pisa, Italy, 8 June 2009; KTH: Stockholm, Sweden, 2009. [Google Scholar]
- Woodhams, C.; Corby, S. Defining disability in theory and practice: A critique of the British Disability Discrimination Act 1995. J. Soc. Policy 2003, 32, 159–178. [Google Scholar] [CrossRef]
- Commonwealth of Australia. Disability Discrimination Act No.135, 1992; Australia Government: Canberra, Australia, 2018.
- BOE-A-2013-12632; Agencia Estatal Boletín Oficial del Estado. Promoción de la Accesibilidad y Supresión de Barreras. Gobierno de España: Madrid, Spain, 2013.
- Waller, S.; Bradley, M.; Hosking, I.; Clarkson, P.J. Making the Case for Inclusive Design. Appl. Ergon. 2015, 46, 297–303. [Google Scholar] [CrossRef] [PubMed]
- Lee, B.X.; Kjaerulf, F.; Turner, S.; Cohen, L.; Donnelly, P.D.; Muggah, R.; Davis, R.; Realini, A.; Kieselbach, B.; MacGregor, L.S.; et al. Transforming Our World: Implementing the 2030 Agenda Through Sustainable Development Goal Indicators. J. Public Health Policy 2016, 37, S13–S31. [Google Scholar] [CrossRef]
- Abubakar, I.R.; Aina, Y.A. The Prospects and Challenges of Developing More Inclusive, Safe, Resilient and Sustainable Cities in Nigeria. Land Use Policy 2019, 87, 104105. [Google Scholar] [CrossRef]
- Hjelle, K.M.; Vik, K. The Ups and Downs of Social Participation: Experiences of Wheelchair Users in Norway. Disabil. Rehabil. 2011, 33, 2479–2489. [Google Scholar] [CrossRef]
- Sundar, V.; Brucker, D.L.; Pollack, M.A.; Chang, H. Community and Social Participation among Adults with Mobility Impairments: A Mixed Methods Study. Disabil. Health J. 2016, 9, 682–691. [Google Scholar] [CrossRef]
- González-Gómez, K.; Castro, M. Evaluating Pedestrians’ Safety on Urban Intersections: A Visibility Analysis. Sustainability 2019, 11, 6630. [Google Scholar] [CrossRef]
- Carmona, M. Public Places Urban Spaces; The Dimensions of Urban Design; Routledge: Abingdon, UK, 2021; Volume III, ISBN 978-1-315-15845-7. [Google Scholar]
- Carmona, M.; Heath, T.; Oc, T.; Tiesdell, S. The Dimensions of Urban Design; Architectural Press: Oxford, UK, 2003. [Google Scholar]
- Rasol, M.; Pais, J.C.; Pérez-Gracia, V.; Solla, M.; Fernandes, F.M.; Fontul, S.; Ayala-Cabrera, D.; Schmidt, F.; Assadollahi, H. GPR Monitoring for Road Transport Infrastructure: A Systematic Review and Machine Learning Insights. Constr. Build. Mater. 2022, 324, 126686. [Google Scholar] [CrossRef]
- de Abreu, V.H.S.; Santos, A.S.; Monteiro, T.G.M. Climate Change Impacts on the Road Transport Infrastructure: A Systematic Review on Adaptation Measures. Sustainability 2022, 14, 8864. [Google Scholar] [CrossRef]
- Ruiz-Padillo, A.; Pasqual, F.M.; Larranaga Uriarte, A.M.; Cybis, H.B.B. Application of Multi-Criteria Decision Analysis Methods for Assessing Walkability: A Case Study in Porto Alegre, Brazil. Transp. Res. Part D Transp. Environ. 2018, 63, 855–871. [Google Scholar] [CrossRef]
- Colomina, I.; Molina, P. Unmanned Aerial Systems for Photogrammetry and Remote Sensing: A Review. ISPRS J. Photogramm. Remote Sens. 2014, 92, 79–97. [Google Scholar] [CrossRef]
- Saleh, K. Pedestrian Trajectory Prediction for Real-Time Autonomous Systems via Context-Augmented Transformer Networks. Sensors 2022, 22, 7495. [Google Scholar] [CrossRef]
- Kelly, C.E.; Tight, M.R.; Hodgson, F.C.; Page, M.W. A Comparison of Three Methods for Assessing the Walkability of the Pedestrian Environment. J. Transp. Geogr. 2011, 19, 1500–1508. [Google Scholar] [CrossRef]
- Larranaga, A.M.; Cybis, H.B.B. The Relationship between Built Environment and Walking for Different Trip Purposes in Porto Alegre, Brazil. Int. J. Sustain. Dev. Plan. 2014, 9, 568–580. [Google Scholar] [CrossRef]
- Moura, F.; Cambra, P.; Gonçalves, A.B. Measuring Walkability for Distinct Pedestrian Groups with a Participatory Assessment Method: A Case Study in Lisbon. Landsc. Urban Plan 2017, 157, 282–296. [Google Scholar] [CrossRef]
- Middleton, J. “Stepping in Time”: Walking, Time, and Space in the City. Environ. Plan. A Econ. Space 2009, 41, 1943–1961. [Google Scholar] [CrossRef]
- Kim, S.; Park, S.; Lee, J.S. Meso- or Micro-Scale? Environmental Factors Influencing Pedestrian Satisfaction. Transp. Res. Part D Transp. Environ. 2014, 30, 10–20. [Google Scholar] [CrossRef]
- Kamargianni, M.; Polydoropoulou, A.; Goulias, K.G. Teenager’s Travel Patterns for School and After-School Activities. Procedia Soc. Behav. Sci. 2012, 48, 3635–3650. [Google Scholar] [CrossRef]
- Koh, P.P.; Wong, Y.D. Influence of Infrastructural Compatibility Factors on Walking Andcycling Route Choices. J. Environ. Psychol. 2013, 36, 202–213. [Google Scholar] [CrossRef]
- Useh, U.; Moyo, A.M.; Munyonga, E. Wheelchair Accessibility of Public Buildings in the Central Business District of Harare, Zimbabwe. Disabil. Rehabil. 2001, 23, 490–496. [Google Scholar] [CrossRef] [PubMed]
- Martin, L.M. Wheelchair accessibility of public buildings in Utica, New York. Am. J. Occup. Ther. 1987, 41, 217–221. [Google Scholar] [CrossRef] [PubMed]
- Saif, M.A.; Zefreh, M.M.; Torok, A. Public Transport Accessibility: A Literature Review. Period. Polytech. Transp. Eng. 2019, 47, 36–43. [Google Scholar] [CrossRef]
- Lättman, K.; Friman, M.; Olsson, L.E. Perceived Accessibility of Public Transport as a Potential Indicator of Social Inclusion. Soc. Incl. 2016, 4, 36–45. [Google Scholar] [CrossRef]
- Bok, J.; Kwon, Y. Comparable Measures of Accessibility to Public Transport Using the General Transit Feed Specification. Sustainability 2016, 8, 224. [Google Scholar] [CrossRef]
- Basri, B.; Griffin, M.J. Predicting Discomfort from Whole-Body Vertical Vibration When Sitting with an Inclined Backrest. Appl. Ergon. 2013, 44, 423–434. [Google Scholar] [CrossRef]
- Liu, H. Study on Vertical Vibration System of Person-Seat-Suspension of Electric Wheelchair. In Proceedings of the 2022 9th International Forum on Electrical Engineering and Automation (IFEEA), Zhuhai, China, 4–6 November 2022; pp. 409–413. [Google Scholar]
- Maeda, S.; Futatsuka, M.; Yonesaki, J.; Ikeda, M. Relationship between Questionnaire Survey Results of Vibration Complaints of Wheelchair Users and Vibration Transmissibility of Manual Wheelchair. Environ. Health Prev. Med. 2003, 8, 82–89. [Google Scholar] [CrossRef]
- Adam, S.A.; Abdul Jalil, N.A.; Md Rezali, K.A.; Ng, Y.G. The Effect of Posture and Vibration Magnitude on the Vertical Vibration Transmissibility of Tractor Suspension System. Int. J. Ind. Ergon. 2020, 80, 103014. [Google Scholar] [CrossRef]
- Handy, S.L.; Niemeier, A.D. Niemeier. Measuring Accessibility: An Exploration of Issues and Alternatives. Environ. Plan. A 1997, 29, 1175–1194. [Google Scholar] [CrossRef]
- Church, R.L.; Marston, J.R. Measuring accessibility for people with a disability. Geogr. Anal. 2003, 35, 83–96. [Google Scholar] [CrossRef]
- Sakkas, N.; Pérez, J. Elaborating metrics for the accessibility of buildings. Comput. Environ. Urban Syst. 2006, 30, 661–685. [Google Scholar] [CrossRef]
- Zhao, J.; Su, W.; Luo, J.; Zuo, J. Evaluation and Optimization of Walkability of Children’s School Travel Road for Accessibility and Safety Improvement. Int. J. Environ. Res. Public Health 2022, 19, 71. [Google Scholar] [CrossRef]
- Pérez-del Hoyo, R.; Andújar-Montoya, M.D.; Mora, H.; Gilart-Iglesias, V.; Mollá-Sirvent, R.A. Participatory Management to Improve Accessibility in Consolidated Urban Environments. Sustainability 2021, 13, 8323. [Google Scholar] [CrossRef]
- Tannert, B.; Kirkham, R.; Schöning, J. Analyzing Accessibility Barriers Using Cost-Benefit Analysis to Design Reliable Navigation Services for Wheelchair Users. In Proceedings of the IFIP TC13 International Conference on Human-Computer Interaction, Paphos, Cyprus, 2–6 September 2019. [Google Scholar]
- Erath, A.; van Eggermond, M.A.; Ordoñez, S.; Axhausen, K.W. Introducing the Pedestrian Accessibility Tool: Walkability Analysis for a Geographic Information System. Transp. Res. Rec. 2017, 2661, 51–61. [Google Scholar] [CrossRef]
- Wu, S.; Lee, A.; Tah, J.H.; Aouad, G. The use of a multi-attribute tool for evaluating accessibility in buildings: The AHP approach. Facilities 2007, 25, 375–389. [Google Scholar] [CrossRef]
- Baju, A.W.; Kurnia, W. The Building Assessment of Accessibility for the Disabled People on 1st Campus UPGRIS. In Proceedings of the 1st International Conference on Education and Social Science Research (ICESRE 2018), Semarang, Indonesia, 6 October 2018. [Google Scholar]
- Trevor, A.J.; Gedikli, S.; Rusu, R.B.; Christensen, H.I. Efficient Organized Point Cloud Segmentation with Connected Components. In Proceedings of the 3rd Workshop on Semantic Perception Mapping and Exploration (SPME), Karlsruhe, Germany, 5 May 2013. [Google Scholar]
- Ordóñez, C.; Cabo, C.; Sanz-Ablanedo, E. Automatic Detection and Classification of Pole-like Objects for Urban Cartography Using Mobile Laser Scanning Data. Sensors 2017, 17, 1465. [Google Scholar] [CrossRef]
- de la Fuente, M.O.; Cabo, C.; Ordóñez, C.; Roca-Pardiñas, J. A Distance Correlation Approach for Optimum Multiscale Selection in 3d Point Cloud Classification. Mathematics 2021, 9, 1328. [Google Scholar] [CrossRef]
- Zhang, W.; Qi, J.; Wan, P.; Wang, H.; Xie, D.; Wang, X.; Yan, G. An Easy-to-Use Airborne LiDAR Data Filtering Method Based on Cloth Simulation. Remote. Sens. 2016, 8, 501. [Google Scholar] [CrossRef]
- Zeybek, M.; Şanlıoğlu, İ. Point Cloud Filtering on UAV Based Point Cloud. Measurement 2019, 133, 99–111. [Google Scholar] [CrossRef]
- González, C.; Luisa, I.; López, F.; Porras, G.; De La Orden, S. Estudio Comparativo de los Distintos Métodos de Cálculo de Pendientes Derivados de Modelos Digitales del Terreno. 2006. Available online: https://www.academia.edu/23655818/ESTUDIO_COMPARATIVO_DE_LOS_DISTINTOS_M%C3%89TODOS_DE_C%C3%81LCULO_DE_PENDIENTES_DERIVADOS_DE_MODELOS_DIGITALES_DEL_TERRENO (accessed on 1 December 2021).
- Lewandowicz, E.; Flisek, P. A Method for Generating the Centerline of an Elongated Polygon on the Example of a Watercourse. ISPRS Int. J. Geoinf. 2020, 9, 304. [Google Scholar] [CrossRef]
- Lee, D.T. Medial Axis Transformation of a Planar Shape. IEEE Trans. Pattern Anal. Mach. Intell. 1982, PAMI-4, 363–369. [Google Scholar] [CrossRef] [PubMed]
- Foskey, M.; Lin, M.C.; Manocha, D. Efficient Computation of A Simplified Medial Axis. J. Comput. Inf. Sci. Eng. 2003, 3, 96–107. [Google Scholar] [CrossRef]
- Gede, M.; Árvai, V.; Tsorlini, V.; Zsófia, S.; Szabó, E.; Bordács, A.; Krisztina Irás, C.G.V. Automatic Vectorisation of Old Maps Using QGIS—Tools, Possibilities and Challenges. In Proceedings of the Automatic Vectorisation of Historical Maps International Workshop Organized by the ICA Commission on Cartographic Heritage into the Digital, Budapest, Hungary, 13 March 2020; pp. 37–43. [Google Scholar]
- Debnath, P. A QGIS-Based Road Network Analysis for Sustainable Road Network Infrastructure: An Application to the Cachar District in Assam, India. Infrastructures 2022, 7, 114. [Google Scholar] [CrossRef]
- Solís Montero, A.; Lang, J. Skeleton Pruning by Contour Approximation and the Integer Medial Axis Transform. Comput. Graph. 2012, 36, 477–487. [Google Scholar] [CrossRef]
- BOE-A-1995-15188; Agencia Estatal Boletín Oficial del Estado. Gobierno de España: Madrid, Spain, 1995.
- Curtin, K.M. Network Analysis in Geographic Information Science: Review, Assessment, and Projections. Cartogr. Geogr. Inf. Sci. 2007, 34, 103–111. [Google Scholar] [CrossRef]
- Sayers, M.W.; Michael, W.; Gillespie, T.D.; Thomas, D.; Paterson, W.D.O. Guidelines for Conducting and Calibrating Road Roughness Measurements; World Bank: Washington, DC, USA, 1986; ISBN 0821305905. [Google Scholar]












| Reference | Accessibility Study Area | Regional (City-to-City) | Urban Area Whole City | Local Urban Area (Block) | External Area of the Building | Interior Area of the Building | Disabled (Wheelchairs) | Use of GIS Techniques | Use of Optical Sensors | Use of Inertial Sensors |
|---|---|---|---|---|---|---|---|---|---|---|
| [37] | Space surrounding building | ✗ | ✗ | ✓ | ✓ | ✓ | ✗ | ✗ | ✗ | ✗ |
| [38] | Space surrounding building | ✗ | ✗ | ✓ | ✓ | ✓ | ✗ | ✗ | ✗ | ✗ |
| [39] | Urban area | ✗ | ✓ | ✗ | ✗ | ✗ | ✗ | ✓ | ✗ | ✗ |
| [40] | Urban area | ✗ | ✓ | ✗ | ✗ | ✗ | ✓ | ✓ | ✗ | ✗ |
| [41] | District | ✗ | ✓ | ✗ | ✗ | ✗ | ✓ | ✓ | ✗ | ✗ |
| [42] | District | ✗ | ✓ | ✗ | ✗ | ✗ | ✓ | ✓ | ✗ | ✗ |
| [43] | Space surrounding building | ✗ | ✗ | ✗ | ✓ | ✗ | ✗ | ✗ | ✗ | ✗ |
| [44] | Space surrounding building | ✗ | ✗ | ✗ | ✓ | ✗ | ✓ | ✗ | ✗ | ✗ |
| Aircraft | |
|---|---|
| Max. ascent speed | 4 m∙s−1 in normal mode |
| Max. descent speed | 3 m∙s−1 in normal mode |
| Max. tilt angle | 25° in normal mode and 35° in normal mode under strong wind |
| Operating temperature | −10 °C to 40 °C |
| Satellite system | GPS + GLONASS |
| Camera | |
| Sensor | 1/2.3” CMOS Effective pixels: 12 MP |
| Max. photographic resolution | 12 MP 4000 × 3000 pixels |
Disclaimer/Publisher’s Note: The statements, opinions and data contained in all publications are solely those of the individual author(s) and contributor(s) and not of MDPI and/or the editor(s). MDPI and/or the editor(s) disclaim responsibility for any injury to people or property resulting from any ideas, methods, instructions or products referred to in the content. |
© 2023 by the authors. Licensee MDPI, Basel, Switzerland. This article is an open access article distributed under the terms and conditions of the Creative Commons Attribution (CC BY) license (https://creativecommons.org/licenses/by/4.0/).
Share and Cite
Martínez-Chao, T.E.; Menéndez-Díaz, A.; García-Cortés, S.; D’Agostino, P. Analysis of Building Accessibility Using Inertial and Optical Sensors. Sensors 2023, 23, 5491. https://doi.org/10.3390/s23125491
Martínez-Chao TE, Menéndez-Díaz A, García-Cortés S, D’Agostino P. Analysis of Building Accessibility Using Inertial and Optical Sensors. Sensors. 2023; 23(12):5491. https://doi.org/10.3390/s23125491
Chicago/Turabian StyleMartínez-Chao, Tomás E., Agustín Menéndez-Díaz, Silverio García-Cortés, and Pierpaolo D’Agostino. 2023. "Analysis of Building Accessibility Using Inertial and Optical Sensors" Sensors 23, no. 12: 5491. https://doi.org/10.3390/s23125491
APA StyleMartínez-Chao, T. E., Menéndez-Díaz, A., García-Cortés, S., & D’Agostino, P. (2023). Analysis of Building Accessibility Using Inertial and Optical Sensors. Sensors, 23(12), 5491. https://doi.org/10.3390/s23125491

