Direction-of-Arrival (DoA) Estimation Performance for Satellite Applications in a Multipath Environment with Rician Fading and Spatial Correlation
Abstract
1. Introduction
2. Related Work
Motivation and Contribution
3. Satellite Geometries
3.1. Uplink Satellite Geometry for DoA Estimation
3.2. Downlink Satellite Geometry for DoA Estimation
4. Signal Models
4.1. Uplink Signal Model for Different Satellite Systems
4.2. Downlink Signal Model for Different Satellite Systems
4.3. Spatial Signal Correlation Model for Satellite Systems
5. DoA Estimation Techniques
5.1. Delay and Sum (DAS) Technique
5.2. Multiple Signal Classification (MUSIC) Algorithm
6. Cramer–Rao Lower Bound (CRLB)
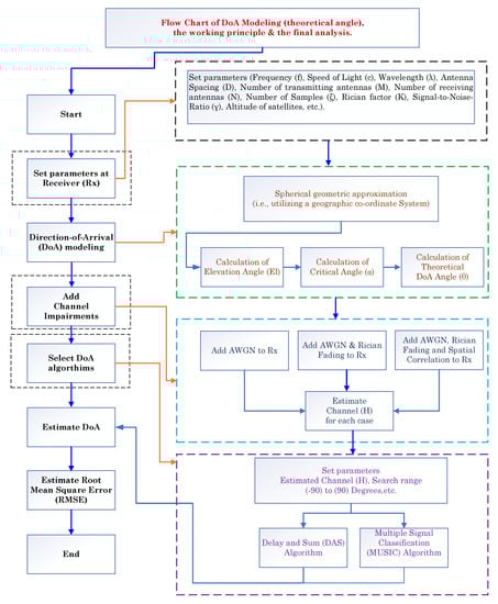
7. Numerical Analysis
7.1. Performance Evaluation of DoA Estimation Techniques
Results
- The DAS and MUSIC methods are considered optimal when assuming AWGN (i.e., matched filtering provides the best results for a predefined noise distribution).
- The RMSE performance of both DAS and MUSIC methods for the LEO satellite matches the within the range of (−10 to 50) [dB]. However, for the GEO satellite, the performance is close to .
- When the range of decreases below −10 [dB], the DAS and MUSIC curves deviate beyond the Cramer–Rao lower bound () for both GEO and LEO satellites. This deviation occurs because the estimation of the channel-phase random variable is limited to a range of (−. Consequently, the standard deviation of the analysis is constrained to this range and remains constant when the value drops to −20 [dB]. In contrast, the applies to all values and can take any real numbers.
8. Conclusions
Author Contributions
Funding
Institutional Review Board Statement
Informed Consent Statement
Data Availability Statement
Conflicts of Interest
References
- Xie, W.; Wen, F.; Liu, J.; Wan, Q. Source association, doa, and fading coefficients estimation for multipath signals. IEEE Trans. Signal Process. 2017, 65, 2773–2786. [Google Scholar] [CrossRef]
- Roddy, D. Satellite Communications; McGraw-Hill Education: New York, NY, USA, 2006. [Google Scholar]
- Cakaj, S.; Kamo, B.; Koliçi, V.; Shurdi, O. The range and horizon plane simulation for ground stations of low earth orbiting (LEO) satellites. Int. J. Commun. Netw. Syst. Sci. 2011, 4, 585–589. [Google Scholar] [CrossRef]
- Mohamad Hashim, I.S.; Al-Hourani, A. Satellite-based localization of iot devices using joint doppler and angle-of-arrival estimation. TechRxiv 2022. [Google Scholar] [CrossRef]
- Gentilho, E.; Scalassara, P.R.; Abrao, T. Direction-of-arrival estimation methods: A performance-complexity tradeoff perspective. J. Signal Process. Syst. 2020, 92, 239–256. [Google Scholar] [CrossRef]
- Yang, B.; He, F.; Jin, J.; Xiong, H.; Xu, G. Doa estimation for attitude determination on communication satellites. Chin. J. Aeronaut. 2014, 27, 670–677. [Google Scholar] [CrossRef]
- Hartzell, S.; Burchett, L.; Martin, R.; Taylor, C.; Terzuoli, A. Geolocation of fast-moving objects from satellite-based angle-of-arrival measurements. IEEE J. Sel. Top. Appl. Earth Obs. Remote Sens. 2015, 8, 3396–3403. [Google Scholar] [CrossRef]
- Zou, D.; Zhang, Q.; Cui, Y.; Liu, Y.; Zhang, J.; Cheng, X.; Liu, J. Orbit determination algorithm and performance analysis of high-orbit spacecraft based on gnss. IET Commun. 2019, 13, 3377–3382. [Google Scholar] [CrossRef]
- Wu, K.; Ni, W.; Su, T.; Liu, R.P.; Guo, Y.J. Fast and accurate estimation of angle-of-arrival for satellite-borne wideband communication system. IEEE J. Sel. Areas Commun. 2018, 36, 314–326. [Google Scholar] [CrossRef]
- Norouzi, Y.; Kashani, E.S.; Ajorloo, A. Angle of arrival-based target localisation with low earth orbit satellite observer. IET Radar Sonar Navig. 2016, 10, 1186–1190. [Google Scholar] [CrossRef]
- Crisan, A.M.; Martian, A.; Cacoveanu, R.; Coltuc, D. Angle-of-arrival estimation in formation flying satellites: Concept and demonstration. IEEE Access 2019, 7, 114116–114130. [Google Scholar] [CrossRef]
- Huang, B.; Yao, Z.; Cui, X.; Lu, M. Angle-of-arrival assisted gnss collaborative positioning. Sensors 2016, 16, 918. [Google Scholar] [CrossRef] [PubMed]
- Viswanathan, M. Wireless Communication Systems in Matlab. Independent. 2020. Available online: https://www.gaussianwaves.com (accessed on 16 April 2023).
- Hasib, M.; Kandeepan, S.; Rowe, W.S.T.; Al-Hourani, A. direction-of-arrival (DoA) Estimation Performance in a Multipath Environment with Envelope Fading and Spatial Correlation. In Proceedings of the 13th International Conference on ICT Convergence (ICTC), Jeju, Republic of Korea, 19–21 October 2022. [Google Scholar]
- Kandeepan, S.; Evans, R.J. Bias-free phase tracking with linear and nonlinear systems. IEEE Trans. Wirel. Commun. 2010, 9, 3779–3789. [Google Scholar] [CrossRef]
- Bora, A.S.; Phan, K.T.; Hong, Y. Spatially correlated mimo-otfs for leo satellite communication systems. In Proceedings of the 2022 IEEE International Conference on Communications Workshops (ICC Workshops), Seoul, Republic of Korea, 16–20 May 2022; pp. 723–728. [Google Scholar]
- Shiu, D.-S.; Foschini, G.J.; Gans, M.J.; Kahn, J.M. Fading correlation and its effect on the capacity of multielement antenna systems. IEEE Trans. Commun. 2000, 48, 502–513. [Google Scholar] [CrossRef]
- Su, Z.; Fei, X.; Cheng, Y.; Wu, J. Spatial correlation characteristics analysis of multibeam channels of mobile satellite system. Int. J. Commun. Netw. Syst. Sci. 2017, 10, 127. [Google Scholar]
- Karasawa, Y.; Iwai, H. Formulation of spatial correlation statistics in nakagami-rice fading environments. IEEE Trans. Antennas Propag. 2000, 48, 12–18. [Google Scholar] [CrossRef]
- Arapoglou, P.-D.; Liolis, K.; Bertinelli, M.; Panagopoulos, A.; Cottis, P.; De Gaudenzi, R. MIMO over satellite: A review. IEEE Commun. Surv. Tutorials 2010, 13, 27–51. [Google Scholar] [CrossRef]
- Soler, T.; Eisemann, D.W. Determination of look angles to geostationary communication satellites. J. Surv. Eng. 1994, 120, 115–127. [Google Scholar] [CrossRef]
- Xiong, F.; Andro, M. The Effect of Doppler Frequency Shift, Frequency Offset of the Local Oscillators, and Phase Noise on the Performance of Coherent OFDM Receivers; Technical Report; Glenn Research Center: Cleveland, OH, USA, 2001.
- Yu, K.; Ottersten, B. Models for MIMO propagation channels: A review. Wirel. Commun. Mob. Comput. 2002, 2, 653–666. [Google Scholar] [CrossRef]
- Foutz, J.; Spanias, A.; Banavar, M.K. Narrowband direction-of-arrival estimation for antenna arrays. Synth. Lect. Antennas 2008, 3, 1–76. [Google Scholar]
- Van Trees, H.L. Optimum Array Processing: Part IV of Detection, Estimation, and Modulation Theory; John Wiley and Sons: Hoboken, NJ, USA, 2004. [Google Scholar]














| Symbol | Parameter | Units |
|---|---|---|
| Frequency | 28 [GHz] | |
| Speed of light | 3 × [m/s] | |
| N | Antenna values | 4 |
| Signal-to-noise-ratio | (−20 to 50) [dB] | |
| Number of samples | 1000 | |
| K | Rice factor value | 30 [dB] |
| Decorrelation distance | 13 at BS | |
| Latitude of Earth station (Uplink) | − | |
| Longitude of Earth station (Uplink) | − | |
| Elevation angle of satellites (Uplink) | 10 | |
| Altitude of satellites (Uplink) | 35,786 (GEO) and 1500 (LEO) in [km] | |
| Velocity of satellites | 0 (GEO) and 7.11 (LEO) [km/s] | |
| Velocity vector’s angle of satellites | 0 (GEO) and 0 (LEO) in | |
| Doppler shift of satellites | 0 and 663.600 in [kHz] |
Disclaimer/Publisher’s Note: The statements, opinions and data contained in all publications are solely those of the individual author(s) and contributor(s) and not of MDPI and/or the editor(s). MDPI and/or the editor(s) disclaim responsibility for any injury to people or property resulting from any ideas, methods, instructions or products referred to in the content. |
© 2023 by the authors. Licensee MDPI, Basel, Switzerland. This article is an open access article distributed under the terms and conditions of the Creative Commons Attribution (CC BY) license (https://creativecommons.org/licenses/by/4.0/).
Share and Cite
Hasib, M.; Kandeepan, S.; Rowe, W.S.T.; Al-Hourani, A. Direction-of-Arrival (DoA) Estimation Performance for Satellite Applications in a Multipath Environment with Rician Fading and Spatial Correlation. Sensors 2023, 23, 5458. https://doi.org/10.3390/s23125458
Hasib M, Kandeepan S, Rowe WST, Al-Hourani A. Direction-of-Arrival (DoA) Estimation Performance for Satellite Applications in a Multipath Environment with Rician Fading and Spatial Correlation. Sensors. 2023; 23(12):5458. https://doi.org/10.3390/s23125458
Chicago/Turabian StyleHasib, Mutmainnah, Sithamparanathan Kandeepan, Wayne S. T. Rowe, and Akram Al-Hourani. 2023. "Direction-of-Arrival (DoA) Estimation Performance for Satellite Applications in a Multipath Environment with Rician Fading and Spatial Correlation" Sensors 23, no. 12: 5458. https://doi.org/10.3390/s23125458
APA StyleHasib, M., Kandeepan, S., Rowe, W. S. T., & Al-Hourani, A. (2023). Direction-of-Arrival (DoA) Estimation Performance for Satellite Applications in a Multipath Environment with Rician Fading and Spatial Correlation. Sensors, 23(12), 5458. https://doi.org/10.3390/s23125458

